Sign in to use this feature.

Years

Between: -

Subjects

remove_circle_outline
remove_circle_outline
remove_circle_outline
remove_circle_outline
remove_circle_outline
remove_circle_outline

Journals

Article Types

Countries / Regions

Search Results (8)

Search Parameters:
Keywords = macroergonomics

Order results
Result details
Results per page
Select all
Export citation of selected articles as:
29 pages, 1942 KB  
Review
How an Ergonomic Approach Supports Sustainability and ESG Goals: From Green Ergonomics to Sustainability Through Ergonomic Excellence
by Marcin Butlewski and Marta Broda
Sustainability 2025, 17(24), 10893; https://doi.org/10.3390/su172410893 - 5 Dec 2025
Viewed by 973
Abstract
The article aims to determine how ergonomic measures support the achievement of ESG goals and how ergonomics as a discipline can be used in sustainability reporting. The study was designed as a mixed-method approach, started with a systematic review of the literature conducted [...] Read more.
The article aims to determine how ergonomic measures support the achievement of ESG goals and how ergonomics as a discipline can be used in sustainability reporting. The study was designed as a mixed-method approach, started with a systematic review of the literature conducted according to the PRISMA protocol, and was followed by a qualitative analysis of the identified literature. The search strategy was based on a combination of keywords in the areas of ergonomics and environmental management. The results of the review identify the main trends in combination of ergonomics with ESG: Ergoecology, Green ergonomics, Environmental ergonomics, and Immaterial ergonomics, as well as indicating areas of objectives particularly reinforced by ergonomic interventions and documenting examples of good practices valuable for ESG reporting. The main results of the study are as follows: (1) organizing research trends in ergonomics for sustainable development; (2) a systematizing approach to green ergonomic practice; (3) a set of ergonomic practices for sustainability that are most frequently described in the literature; and (4) a conceptual model termed the Sustainability through Ergonomic Excellence Model (StEEM). The proposed framework organizes a range of practices into seven areas of excellence and assigns the collected green ergonomic practices to them, showing their contribution to implementing ESG metrics. The research carried out indicates that the role of ergonomics is still underestimated in current reporting standards. The proposed mapping and StEEM frameworks provide a framework to facilitate the systematic integration of ergonomics into ESG strategies and reporting and to provide a structured foundation for future empirical and evaluative research. Full article
Show Figures

Figure 1

28 pages, 1487 KB  
Article
Sustainable Ergonomic Workplace: Fostering Job Satisfaction and Productivity among Business Process Outsourcing (BPO) Workers
by Ma. Janice J. Gumasing, Emil Renfred A. Rendon and Josephine D. German
Sustainability 2023, 15(18), 13516; https://doi.org/10.3390/su151813516 - 9 Sep 2023
Cited by 8 | Viewed by 20000
Abstract
The business process outsourcing (BPO) sector is important in managing business especially in a developing country like the Philippines. Call centers are one of the most common type of industries within the BPO sector as they generate 75.1% of its revenues. Given the [...] Read more.
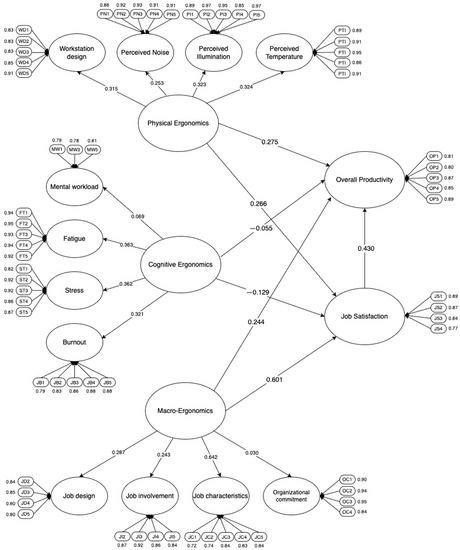
The business process outsourcing (BPO) sector is important in managing business especially in a developing country like the Philippines. Call centers are one of the most common type of industries within the BPO sector as they generate 75.1% of its revenues. Given the lack of studies regarding the ergonomic factors in the BPO industry, the goal of this research is to examine the relationships of different ergonomic domains on the job satisfaction and overall productivity of the BPO agents in a customer service or call center industry. The data were gathered through an online survey and the approach used for this study was a variance-based partial least squares structural equation modeling (PLS-SEM) with maximum likelihood estimation. Through analysis, it was proven that macro-ergonomics and physical ergonomics have significant effects on the overall productivity of BPO workers, while cognitive and macro-ergonomics have a significant influence on job satisfaction. In addition to this, it was also proven in the study that overall productivity and job satisfaction were significantly associated. This is one of the first studies to investigate and examine the relationship between ergonomic domains and the productivity and job satisfaction of a Filipino BPO or call center worker. The results of this study could be used as a reference for further investigations by future researchers, especially on more ergonomic factors as well as the extrinsic variables that were not covered by the researchers of this paper. In addition to this, the proposed framework might also be adapted and used as a reference for further studies to produce more accurate and updated results. Full article
Show Figures

Figure 1

20 pages, 1245 KB  
Article
Ergonomic Factors Affecting the Learning Motivation and Academic Attention of SHS Students in Distance Learning
by Ma. Janice J. Gumasing, Iris Samantha V. Dela Cruz, Dean Angelo A. Piñon, Hedy Nicolaison M. Rebong and Daniel Luis P. Sahagun
Sustainability 2023, 15(12), 9202; https://doi.org/10.3390/su15129202 - 7 Jun 2023
Cited by 13 | Viewed by 25447
Abstract
Since the COVID-19 pandemic, the world has experienced a shift in education, forcing students to transition from traditional face-to-face classes to distance learning. Students found these adjustments challenging, thus affecting their academic performance. In order to address this issue, this study sought to [...] Read more.
Since the COVID-19 pandemic, the world has experienced a shift in education, forcing students to transition from traditional face-to-face classes to distance learning. Students found these adjustments challenging, thus affecting their academic performance. In order to address this issue, this study sought to identify the factors affecting students’ learning motivation and academic attention in distance learning using a novel framework of ergonomic domains. Using purposive sampling, 311 senior high school students who took part in online learning at selected schools in NCR Plus answered an online survey. Partial least square structural equation modeling (PLS-SEM) was utilized to investigate and assess the physical, cognitive, and macro-ergonomic factors influencing their learning motivation and academic attention. The study’s results revealed that cognitive and macro-ergonomic factors significantly influence students’ learning motivation, affecting students’ academic attention, while the physical ergonomic factors were found to be insignificant. The findings and analysis imply that academic professionals should be aware of and apply physical, cognitive, and macro-ergonomic concepts to positively influence students’ learning in an online setup. Furthermore, intrinsic motivation should be the main driving force behind learning because it is more successful and beneficial in the long term. The study concludes that as online learning has become more prevalent than ever, it is imperative that ergonomic factors are considered to establish an effective online education system and improve students’ learning motivation and academic attention in distance learning. Full article
Show Figures

Figure 1

29 pages, 1568 KB  
Article
Determining Ergonomic Appraisal Factors Affecting the Learning Motivation and Academic Performance of Students during Online Classes
by Ma. Janice J. Gumasing and Francee Mae F. Castro
Sustainability 2023, 15(3), 1970; https://doi.org/10.3390/su15031970 - 19 Jan 2023
Cited by 44 | Viewed by 20700
Abstract
Throughout the COVID-19 pandemic, students face intolerable mental and physical discomfort when taking online classes, directly impacting their learning motivation and academic performance. Related studies indicated that students had negative sentiments regarding online learning. This may be an alarming notion for students, particularly [...] Read more.
Throughout the COVID-19 pandemic, students face intolerable mental and physical discomfort when taking online classes, directly impacting their learning motivation and academic performance. Related studies indicated that students had negative sentiments regarding online learning. This may be an alarming notion for students, particularly regarding their learning ability and participation in school. To overcome this nuisance, the primary objective of this study was to examine the factors affecting students’ learning motivation and academic performance during online learning using a novel framework of ergonomic appraisal. A total of 316 respondents answered the online questionnaire using a purposive sampling approach through social media platforms. Ergonomic-based indicators for physical, cognitive, and macro-ergonomics were analyzed simultaneously using partial least square structural equation modeling (PLS-SEM). The results showed that the design of the workstation, the use of LMS, access to technology, teaching delivery, temperature level, and visual learning style were found to significantly influence students’ learning motivation, which then impacts the student’s academic performance. Thus, it is essential for those who are facilitating distance learning to keep in mind the factors that could motivate the student. As a result, this paper becomes an avenue to help appropriately plan the course program to ensure its viability and productively engage the students since online learning is becoming increasingly necessary. Further, this article also provides recommendations and implications on assisting schools, educators, and students in aiding a student’s learning motivation and academic performance. Full article
Show Figures

Figure 1

29 pages, 2284 KB  
Article
Determining Factors Affecting the Perceived Preparedness of Super Typhoon: Three Broad Domains of Ergonomics Approach
by Ma. Janice J. Gumasing, Yogi Tri Prasetyo, Ardvin Kester S. Ong, Reny Nadlifatin and Satria Fadil Persada
Sustainability 2022, 14(19), 12202; https://doi.org/10.3390/su141912202 - 26 Sep 2022
Cited by 27 | Viewed by 21722
Abstract
Typhoon Rai (202122) was one of the most devastating natural disasters globally, and the Philippines is the country that was heavily hit by this super typhoon. This study examined the preparedness of Filipinos using a novel framework considering ergonomic domains and disaster knowledge. [...] Read more.
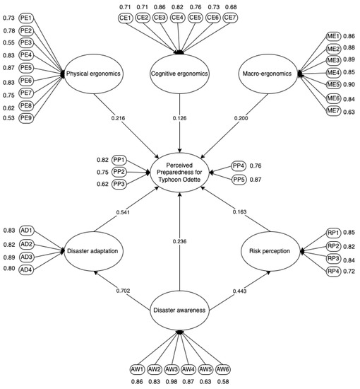
Typhoon Rai (202122) was one of the most devastating natural disasters globally, and the Philippines is the country that was heavily hit by this super typhoon. This study examined the preparedness of Filipinos using a novel framework considering ergonomic domains and disaster knowledge. A total of 414 Filipinos in eight regions affected by the typhoon answered the online questionnaire distributed through social media sites using a convenience sampling approach. Ergonomic-based indicators for physical, cognitive, and macro-ergonomics were analyzed simultaneously with disaster-knowledge indicators such as awareness, adaptation, and risk perception. The results from the partial least square structural equation modeling (PLS-SEM) and artificial neural network (ANN) showed that physical ergonomics and macro-ergonomics are key factors affecting the perceived preparedness of Filipinos for Typhoon Rai (202122). Moreover, disaster awareness, adaptation, and risk perception were also found to positively influence the respondents’ perceived preparedness, while disaster awareness influenced adaptation and risk perception. The findings revealed that residents in highly exposed locations must practice typhoon preparation and evacuation ahead of time. The results of this study could be utilized to educate local communities about the importance of emergency response options during a typhoon to lessen the damage and risks associated with it. Academicians and disaster planners may extend the findings of this study to investigate the role of ergonomics and disaster knowledge in developing preparedness systems to increase resilience by strengthening emergency management knowledge, reinforcing coordination, and communication among communities, decreasing occupational dangers, and improving processes to improve response efficiency and effectiveness. Full article
Show Figures

Figure 1

16 pages, 1269 KB  
Article
ICT-Enabled Mobile Work: Challenges and Opportunities for Occupational Health and Safety Systems
by Swantje Robelski and Sabine Sommer
Int. J. Environ. Res. Public Health 2020, 17(20), 7498; https://doi.org/10.3390/ijerph17207498 - 15 Oct 2020
Cited by 16 | Viewed by 5977
Abstract
The development and dissemination of new technologies has brought forward a rise in flexible work arrangements, such as mobile work. In the literature, mobile work has mostly been discussed from a microergonomic perspective, considering detachment, stress, strain, and life-domain balance. However, the macroergonomic [...] Read more.
The development and dissemination of new technologies has brought forward a rise in flexible work arrangements, such as mobile work. In the literature, mobile work has mostly been discussed from a microergonomic perspective, considering detachment, stress, strain, and life-domain balance. However, the macroergonomic or institutional perspectives have often been neglected, although for occupational health and safety (OHS) management, as well as occupational health and safety systems, many questions remain unanswered. Therefore, in the present paper, information and communication technologies (ICT)-enabled mobile work is described taking into account institutional and regulative, as well as company-related, requirements. As the literature-based analysis was able to show, existing regulations cover many aspects of mobile work arrangements but also offer starting points for a more concrete protection of mobile workers. Furthermore, there are challenges regarding the enforcement of regulation. In this regard, new technologies might offer the chance to improve the interactions between institutional and company-related occupational health and safety systems. Additionally, 278 co-funded research projects in Germany were categorized, yielding 18 projects on new ways of work, of which another eleven projects addressed different aspects of mobile work. The project analysis revealed that current research focuses on tools and strategies for designing communication and cooperation. In conclusion, the examination of research trends can be used to generate new knowledge for better OHS management and effective OHS systems. Full article
(This article belongs to the Special Issue New Knowledge for a Better Occupational Health and Safety Management)
Show Figures

Figure 1

11 pages, 213 KB  
Review
Ergonomic Challenges Inherent in Neonatal Resuscitation
by Nicole K. Yamada, Janene H. Fuerch and Louis P. Halamek
Children 2019, 6(6), 74; https://doi.org/10.3390/children6060074 - 3 Jun 2019
Cited by 11 | Viewed by 6627
Abstract
Neonatal resuscitation demands that healthcare professionals perform cognitive and technical tasks while working under time pressure as a team in order to provide efficient and effective care. Neonatal resuscitation teams simultaneously process and act upon multiple data streams, perform ergonomically challenging technical procedures, [...] Read more.
Neonatal resuscitation demands that healthcare professionals perform cognitive and technical tasks while working under time pressure as a team in order to provide efficient and effective care. Neonatal resuscitation teams simultaneously process and act upon multiple data streams, perform ergonomically challenging technical procedures, and coordinate their actions within a small physical space. An understanding and application of human factors and ergonomics science broadens the areas of need in resuscitation research, and will lead to enhanced technologies, systems, and work environments that support human limitations and maximize human performance during neonatal resuscitation. Full article
(This article belongs to the Special Issue Emerging Concepts in Neonatal Resuscitation)
21 pages, 982 KB  
Article
Structural Model for the Effects of Environmental Elements on the Psychological Characteristics and Performance of the Employees of Manufacturing Systems
by Arturo Realyvásquez, Aidé Aracely Maldonado-Macías, Jorge García-Alcaraz, Guillermo Cortés-Robles and Julio Blanco-Fernández
Int. J. Environ. Res. Public Health 2016, 13(1), 104; https://doi.org/10.3390/ijerph13010104 - 5 Jan 2016
Cited by 22 | Viewed by 6911
Abstract
This paper analyzes the effects of environmental elements on the psychological characteristics and performance of employees in manufacturing systems using structural equation modeling. Increasing the comprehension of these effects may help optimize manufacturing systems regarding their employees’ psychological characteristics and performance from a [...] Read more.
This paper analyzes the effects of environmental elements on the psychological characteristics and performance of employees in manufacturing systems using structural equation modeling. Increasing the comprehension of these effects may help optimize manufacturing systems regarding their employees’ psychological characteristics and performance from a macroergonomic perspective. As the method, a new macroergonomic compatibility questionnaire (MCQ) was developed and statistically validated, and 158 respondents at four manufacture companies were considered. Noise, lighting and temperature, humidity and air quality (THAQ) were used as independent variables and psychological characteristics and employees’ performance as dependent variables. To propose and test the hypothetical causal model of significant relationships among the variables, a data analysis was deployed. Results found that the macroergonomic compatibility of environmental elements presents significant direct effects on employees’ psychological characteristics and either direct or indirect effects on the employees’ performance. THAQ had the highest direct and total effects on psychological characteristics. Regarding the direct and total effects on employees’ performance, the psychological characteristics presented the highest effects, followed by THAQ conditions. These results may help measure and optimize manufacturing systems’ performance by enhancing their macroergonomic compatibility and quality of life at work of the employees. Full article
Show Figures

Figure 1

Back to TopTop