Sign in to use this feature.

Years

Between: -

Subjects

remove_circle_outline
remove_circle_outline
remove_circle_outline
remove_circle_outline
remove_circle_outline

Journals

Article Types

Countries / Regions

Search Results (14)

Search Parameters:
Keywords = intrapulmonary shunt

Order results
Result details
Results per page
Select all
Export citation of selected articles as:
14 pages, 1025 KB  
Review
Portopulmonary Hypertension and Hepatopulmonary Syndrome: Contrasting Pathophysiology and Implications for Liver Transplantation
by Vanja Silić, Daniela Bandić Pavlović, Feđa Džubur, Ivan Romić, Igor Petrović, Goran Pavlek, Jurica Zedelj, Gzim Redžepi and Miroslav Samaržija
J. Clin. Med. 2026, 15(1), 72; https://doi.org/10.3390/jcm15010072 - 22 Dec 2025
Viewed by 570
Abstract
Portopulmonary hypertension (PoPH) and hepatopulmonary syndrome (HPS) present two vascular complications of portal hypertension, which make opposite extremes occur against the same pathophysiological background. In PoPH, vasoconstriction predominates, along with gradual remodeling of pulmonary arteries, while HPS develops due to pathological vasodilation and [...] Read more.
Portopulmonary hypertension (PoPH) and hepatopulmonary syndrome (HPS) present two vascular complications of portal hypertension, which make opposite extremes occur against the same pathophysiological background. In PoPH, vasoconstriction predominates, along with gradual remodeling of pulmonary arteries, while HPS develops due to pathological vasodilation and creation of intrapulmonary shunts. Even though they come about by different mechanisms, both disorders significantly affect quality of life, survival, and the possibility of liver transplant. In the early phases, in clinical practice, symptoms are mainly mild and nonspecific, and overlapping with symptoms of advanced liver disease often delays forming a diagnosis. In PoPH, elevated pressures in pulmonary arteries and increased vascular resistance are observed, while HPS exhibits arterial hypoxemia with normal or lowered pulmonary pressure. Standard diagnostic workup includes echocardiography, right-heart catheterization, and analysis of the arterial gases. In patients with severe PoPH, pronounced pulmonary hypertension can represent absolute contraindication for liver transplantation due to risk of acute right heart failure during operation. Conversely, HPS usually resolves itself after a successful transplant, which confirms that the transplant is an indication of being potentially curative. Therapeutic possibilities for both states are still limited. In PoPH, specific vasodilators and supportive measures are applied, while HPS treatment is mostly supportive, directed at maintaining oxygenation until the transplant. Future research should be focused on the development of targeted therapies that address vascular remodeling, angiogenesis, and oxidative stress, as well as on the standardization of diagnostic criteria and multicentric cooperation. This approach would facilitate earlier recognition, a precise assessment of transplantability, and a better long-term outcome for patients with portal hypertension and lung vascular complications. Key Points: Portopulmonary hypertension (PoPH) and hepatopulmonary syndrome (HPS) represent two opposite vascular complications of portal hypertension, posing distinct challenges for liver transplantation. This review summarizes their pathophysiology, diagnostic pathways, and therapeutic strategies, emphasizing the importance of hemodynamic profiling and multidisciplinary management to optimize transplant outcomes. Full article
(This article belongs to the Special Issue Cirrhosis and Its Complications: Prognosis and Clinical Management)
Show Figures

Figure 1

22 pages, 5657 KB  
Article
SUL-150 Limits Vascular Remodeling and Ventricular Failure in Pulmonary Arterial Hypertension
by Lysanne M. Jorna, Dalibor Nakládal, Johannes N. van Heuveln, Diederik E. van der Feen, Quint A. J. Hagdorn, Guido P. L. Bossers, Annemieke van Oosten, Michel Weij, Ludmila Tkáčiková, Soňa Tkáčiková, Robert H. Henning, Martin C. Harmsen, Rolf M. F. Berger and Guido Krenning
Int. J. Mol. Sci. 2025, 26(15), 7181; https://doi.org/10.3390/ijms26157181 - 25 Jul 2025
Viewed by 1272
Abstract
Pulmonary arterial hypertension (PAH) is a rare, progressive, and incurable disease characterized by an elevated pulmonary blood pressure, extensive remodeling of the pulmonary vasculature, increased pulmonary vascular resistance, and culminating in right ventricular failure. Mitochondrial dysfunction has a major role in the pathogenesis [...] Read more.
Pulmonary arterial hypertension (PAH) is a rare, progressive, and incurable disease characterized by an elevated pulmonary blood pressure, extensive remodeling of the pulmonary vasculature, increased pulmonary vascular resistance, and culminating in right ventricular failure. Mitochondrial dysfunction has a major role in the pathogenesis of PAH and secondary right ventricular failure, and its targeting may offer therapeutic benefit. In this study, we provide proof-of-concept for the use of the mitochondrially active drug SUL-150 to treat PAH. PAH was induced in rats by monocrotaline, followed by the placement of an aortocaval shunt one week later. The mitoprotective compound SUL-150 (~6 mg·kg−1·day−1) or vehicle was administered intraperitoneally via osmotic minipump for 28 days, implanted at the time of aortocaval shunt placement. Vehicle-treated PAH rats had dyspnea and showed pulmonary artery remodeling with increased responsiveness to phenylephrine, in addition to remodeling of the intrapulmonary arterioles. SUL-150 administration mitigated the dyspnea and the remodeling responses. Vehicle-treated PAH rats developed right ventricular hypertrophy, fibrosis, and failure. SUL-150 administration precluded cardiomyocyte hypertrophy and inhibited ventricular fibrogenesis. Right ventricular failure in vehicle-treated PAH rats induced mitochondrial loss and dysfunction associated with a decrease in mitophagy. SUL-150 was unable to prevent the mitochondrial loss but improved mitochondrial health in the right ventricle, which culminated in the preservation of right ventricular function. We conclude that SUL-150 improves PAH-associated morbidity by the amelioration of pulmonary vascular remodeling and right ventricular failure and may be considered a promising therapeutic candidate to slow disease progression in pulmonary arterial hypertension and secondary right ventricular failure. Full article
Show Figures

Figure 1

11 pages, 248 KB  
Article
Echocardiographic Screening of Liver Transplant Candidates—Prevalence of Features of Portopulmonary Hypertension
by Olga Dzikowska-Diduch, Tomasz Cader, Krzysztof Jankowski, Aisha Ou-Pokrzewińska, Monika Sznajder, Jan Siwiec, Szymon Pucyło, Aleksandra Sikora, Marek Pacholczyk, Wojciech Lisik, Piotr Pruszczyk and Katarzyna Kurnicka
J. Clin. Med. 2024, 13(22), 6990; https://doi.org/10.3390/jcm13226990 - 20 Nov 2024
Cited by 3 | Viewed by 1728
Abstract
Background: The prevalence of portopulmonary hypertension (PoPH) is relatively low; however, its presence significantly worsens patients’ prognosis. When diagnosed, PoPH can be effectively treated, and specific therapies can lead to a substantial reduction in pulmonary circulation pressure, facilitating the safe performance of [...] Read more.
Background: The prevalence of portopulmonary hypertension (PoPH) is relatively low; however, its presence significantly worsens patients’ prognosis. When diagnosed, PoPH can be effectively treated, and specific therapies can lead to a substantial reduction in pulmonary circulation pressure, facilitating the safe performance of liver transplantation. Echocardiography is recommended as a first-line method for the non-invasive diagnosis of pulmonary hypertension and serves as a valuable screening tool for patients being evaluated for liver transplantation (LT). The objective of this study was to thoroughly assess the occurrence of echocardiographic signs indicative of pulmonary hypertension and hepatopulmonary syndrome (HPS) in candidates for LT. We assumed that our analysis also made it possible to assess how frequently these candidates require further invasive diagnostics for pulmonary hypertension at specialized centers and how often they may need targeted treatment for pulmonary arterioles as a bridge to transplantation, which could improve patient outcomes. Additionally, this study included a comprehensive review of the current literature. Methods: All LT candidates underwent standardized transthoracic echocardiography and contrast evaluation to identify intrapulmonary vascular shunts. Results: A total of 152 liver transplantation candidates (67 women, mean age 50.6 years) were included in the analysis. The estimated echocardiographic probability of pulmonary hypertension was classified as high in only one patient. However, 63 patients exhibited the visualization of microbubbles in the left heart chambers after an average of six cardiac cycles (ranging from three to nine cycles) following their appearance in the right heart. Conclusions: Our analysis shows that the features of PoPH and a high probability of PH were very rare in the LT candidates, and echocardiographic signs suggestive of hepatopulmonary syndrome were more prevalent. Liver transplant candidates need screening for PoPH and HPS, as both PoPH and HPS significantly worsen their prognosis, but specific PH treatment as a bridge to transplantation improves PoPH patients’ survival. Full article
(This article belongs to the Special Issue Advances in the Diagnosis and Treatment of Pulmonary Hypertension)
18 pages, 2929 KB  
Article
Assessment of Autoregulation of the Cerebral Circulation during Acute Lung Injury in a Neonatal Porcine Model
by Asli Memisoglu, Martha Hinton, Yasser Elsayed, Ruth Graham and Shyamala Dakshinamurti
Children 2024, 11(5), 611; https://doi.org/10.3390/children11050611 - 20 May 2024
Cited by 1 | Viewed by 2213
Abstract
In neonates with acute lung injury (ALI), targeting lower oxygenation saturations is suggested to limit oxygen toxicity while maintaining vital organ function. Although thresholds for cerebral autoregulation are studied for the management of premature infants, the impact of hypoxia on hemodynamics, tissue oxygen [...] Read more.
In neonates with acute lung injury (ALI), targeting lower oxygenation saturations is suggested to limit oxygen toxicity while maintaining vital organ function. Although thresholds for cerebral autoregulation are studied for the management of premature infants, the impact of hypoxia on hemodynamics, tissue oxygen consumption and extraction is not well understood in term infants with ALI. We examined hemodynamics, cerebral autoregulation and fractional oxygen extraction, as measured by near-infrared spectroscopy (NIRS) and blood gases, in a neonatal porcine oleic acid injury model of moderate ALI. We hypothesized that in ALI animals, cerebral oxygen extraction would be increased to a greater degree than kidney or gut oxygen extraction as indicative of the brain’s adaptive efforts to increase cerebral oxygen extraction at the expense of splanchnic end organs. Fifteen anesthetized, ventilated 5-day-old neonatal piglets were divided into moderate lung injury by treatment with oleic acid or control (sham injection). The degree of lung injury was quantified at baseline and after establishment of ALI by blood gases, ventilation parameters and calculated oxygenation deficit, hemodynamic indices by echocardiography and lung injury score by ultrasound. PaCO2 was maintained constant during ventilation. Cerebral, renal and gut oxygenation was determined by NIRS during stepwise decreases in inspired oxygen from 50% to 21%, correlated with PaO2 and PvO2; changes in fractional oxygen extraction (ΔFOE) were calculated from NIRS and from regional blood gas samples. The proportion of cerebral autoregulation impairment attributable to blood pressure, and to hypoxemia, was calculated from autoregulation nomograms. ALI manifested as hypoxemia with increasing intrapulmonary shunt fraction, decreased lung compliance and increased resistance, and marked increase in lung ultrasound score. Brain, gut and renal NIRS, obtained from probes placed over the anterior skull, central abdomen and flank, respectively, correlated with concurrent SVC (brain) or IVC (gut, renal) PvO2 and SvO2. Cerebral autoregulation was impaired after ALI as a function of blood pressure at all FiO2 steps, but predominantly by hypoxemia at FiO2 < 40%. Cerebral ΔFOE was higher in ALI animals at all FiO2 steps. We conclude that in an animal model of neonatal ALI, cerebrovascular blood flow regulation is primarily dependent on oxygenation. There is not a defined oxygenation threshold below which cerebral autoregulation is impaired in ALI. Cerebral oxygen extraction is enhanced in ALI, reflecting compensation for exhausted cerebral autoregulation due to the degree of hypoxemia and/or hypotension, thereby protecting against tissue hypoxia. Full article
(This article belongs to the Section Pediatric Neonatology)
Show Figures

Figure 1

11 pages, 1759 KB  
Article
Objective Quantification of Bilateral Bubble Contrast Echocardiography Correlates with Systemic Oxygenation in Patients with Single Ventricle Circulation
by Ashley Phimister, Chana Bushee, Monica Merbach, Sai Alekha Challa, Amy Y. Pan and Andrew D. Spearman
J. Cardiovasc. Dev. Dis. 2024, 11(3), 84; https://doi.org/10.3390/jcdd11030084 - 1 Mar 2024
Cited by 2 | Viewed by 2805
Abstract
Bubble contrast echocardiography is commonly used to diagnose pulmonary arteriovenous malformations (PAVMs) in single ventricle congenital heart disease (CHD), yet previous studies inconsistently report a correlation between bubble echoes and oxygenation. In this study, we sought to re-evaluate the correlation between bubble echoes [...] Read more.
Bubble contrast echocardiography is commonly used to diagnose pulmonary arteriovenous malformations (PAVMs) in single ventricle congenital heart disease (CHD), yet previous studies inconsistently report a correlation between bubble echoes and oxygenation. In this study, we sought to re-evaluate the correlation between bubble echoes and oxygenation by assessing total bilateral shunting and unilateral shunting. We conducted a single-center, retrospective study of patients with single ventricle CHD and previous Glenn palliation who underwent a cardiac catheterization and bubble echocardiogram during the same procedure from 2011 to 2020. Spearman’s rank correlation was performed to examine the relationship between total bilateral shunting and measures of systemic oxygenation, as well as unilateral shunting and ipsilateral pulmonary vein oxygenation. For all patients (n = 72), total bilateral shunting moderately correlated with peripheral oxygen saturation (SpO2) (rs = −0.44, p < 0.0001). For patients with Glenn/Kawashima circulation (n = 49), total bilateral shunting was moderately correlated (SpO2: rs = −0.38, p < 0.01). In contrast, unilateral shunting did not correlate with ipsilateral pulmonary vein oxygenation for any vein measured (p = 0.16–p > 0.99). In conclusion, the total burden of bilateral bubble shunting correlated with systemic oxygenation and may better reflect the total PAVM burden from all lung segments. Unilateral correlation may be adversely influenced by non-standardized approaches to pulmonary vein sampling. Full article
(This article belongs to the Special Issue Echocardiography in Pediatric Heart Disease)
Show Figures

Figure 1

11 pages, 7270 KB  
Article
Vascular Extracellular Vesicles Indicate Severe Hepatopulmonary Syndrome in Cirrhosis
by Sukriti Baweja, Anupama Kumari, Preeti Negi, Swati Thangariyal, P. Debishree Subudhi, Shivani Gautam, Ashmit Mittal and Chhagan Bihari
Diagnostics 2023, 13(7), 1272; https://doi.org/10.3390/diagnostics13071272 - 28 Mar 2023
Cited by 2 | Viewed by 1978
Abstract
Background: Hepatopulmonary syndrome (HPS) is a pulmonary vasculature complication in the setting of liver disease that is characterized by pathological vasodilation resulting in arterial oxygenation defects. We investigated the role of extracellular vesicles (EV) in cirrhosis patients with HPS, as well as the [...] Read more.
Background: Hepatopulmonary syndrome (HPS) is a pulmonary vasculature complication in the setting of liver disease that is characterized by pathological vasodilation resulting in arterial oxygenation defects. We investigated the role of extracellular vesicles (EV) in cirrhosis patients with HPS, as well as the functional effect of EV administration in a common bile duct ligation (CBDL) HPS mouse model. Methods: A total of 113 cirrhosis patients were studied: 42 (Gr. A) with HPS and 71 (Gr. B) without HPS, as well as 22 healthy controls. Plasma levels of EV associated with endothelial cells, epithelial cells, and hepatocytes were measured. The cytokine cargoes were estimated using ELISA. The effect of EV administered intranasally in the CBDL mouse model was investigated for its functional effect in vascular remodeling and inflammation. Results: We found endothelial cells (EC) associated EV (EC-EV) were elevated in cirrhosis patients with and without HPS (p < 0.001) than controls. EC-EV levels were higher in HPS patients (p = 0.004) than in those without HPS. The epithelial cell EVs were significantly high in cirrhosis patients than controls (p < 0.001) but no changes found in patients with HPS than without. There was a progressive increase in EC-EV levels from mild to severe intrapulmonary shunting in HPS patients (p = 0.02 mild vs. severe), and we were able to predict severe HPS with an AUROC of 0.85; p < 0.001. An inverse correlation of EC-EVs was found with hemoglobin (r = −0.24; p = 0.031) and PaO2 (r = 0.690; p = 0.01) and a direct correlation with MELD (r = 0.32; p = 0.014). Further, both TNF-α (p = 0.001) and IL-1β (p = 0.021) as cargo levels were significantly elevated inside the EVs of HPS patients than without HPS. Interestingly, upon administration of intranasal EVs, there was a significant decrease in Evans blue accumulation and lung wet–dry ratio (p = 0.042; 0.038). A significant reduction was also noticed in inflammation and cholestasis. Conclusion: High levels of plasma EC-EV levels were found in patients with HPS with elevated pro-inflammatory cytokine cargoes. EC-EVs were indicative of severe HPS condition. In the CBDL HPS model, we were able to prove the beneficial effects of improving vascular tone, inflammation, and liver pathogenesis. Full article
(This article belongs to the Section Pathology and Molecular Diagnostics)
Show Figures

Figure 1

10 pages, 441 KB  
Article
Hemorrhagic Shock: Blood Marker Sequencing and Pulmonary Gas Exchange
by Benedikt Treml, Axel Kleinsasser, Johann Knotzer, Robert Breitkopf, Corinna Velik-Salchner and Sasa Rajsic
Diagnostics 2023, 13(4), 639; https://doi.org/10.3390/diagnostics13040639 - 9 Feb 2023
Cited by 3 | Viewed by 4058
Abstract
Background: The early identification of internal hemorrhage in critically ill patients may be difficult. Besides circulatory parameters, hemoglobin and lactate concentration, metabolic acidosis and hyperglycemia serve as laboratory markers for bleeding. In this experiment, we examined pulmonary gas exchange in a porcine model [...] Read more.
Background: The early identification of internal hemorrhage in critically ill patients may be difficult. Besides circulatory parameters, hemoglobin and lactate concentration, metabolic acidosis and hyperglycemia serve as laboratory markers for bleeding. In this experiment, we examined pulmonary gas exchange in a porcine model of hemorrhagic shock. Moreover, we sought to investigate if a chronological order of appearance regarding hemoglobin, lactatemia, standard base excess/deficit (SBED) and hyperglycemia exists in early severe hemorrhage. Methods: In this prospective, laboratory study, twelve anesthetized pigs were randomly allocated to exsanguination or a control group. Animals in the exsanguination group (n = 6) endured a 65% blood loss over 20 min. No intravenous fluids were administered. Measurements were taken before, immediately after, and at 60 min after the completed exsanguination. Measurements included pulmonary and systemic hemodynamic variables, hemoglobin concentration, lactate, base excess (SBED), glucose concentration, arterial blood gases, and a multiple inert gas assessment of pulmonary function. Results: At baseline, variables were comparable. Immediately after exsanguination, lactate and blood glucose were increased (p = 0.001). The arterial partial pressure of oxygen was increased at 60 min after exsanguination (p = 0.04) owing to a decrease in intrapulmonary right-to-left shunt and less ventilation-perfusion inequality. SBED was different to the control only at 60 min post bleeding (p < 0.001). Hemoglobin concentration did not change at any time (p = 0.97 and p = 0.14). Conclusions: In experimental shock, markers of blood loss became positive in chronological order: lactate and blood glucose concentrations were raised immediately after blood loss, while changes in SBED lagged behind and became significant one hour later. Pulmonary gas exchange is improved in shock. Full article
(This article belongs to the Section Medical Imaging and Theranostics)
Show Figures

Figure 1

18 pages, 1488 KB  
Review
Pathophysiology and Clinical Meaning of Ventilation-Perfusion Mismatch in the Acute Respiratory Distress Syndrome
by Douglas Slobod, Anna Damia, Marco Leali, Elena Spinelli and Tommaso Mauri
Biology 2023, 12(1), 67; https://doi.org/10.3390/biology12010067 - 30 Dec 2022
Cited by 23 | Viewed by 21452
Abstract
Acute respiratory distress syndrome (ARDS) remains an important clinical challenge with a mortality rate of 35–45%. It is being increasingly demonstrated that the improvement of outcomes requires a tailored, individualized approach to therapy, guided by a detailed understanding of each patient’s pathophysiology. In [...] Read more.
Acute respiratory distress syndrome (ARDS) remains an important clinical challenge with a mortality rate of 35–45%. It is being increasingly demonstrated that the improvement of outcomes requires a tailored, individualized approach to therapy, guided by a detailed understanding of each patient’s pathophysiology. In patients with ARDS, disturbances in the physiological matching of alveolar ventilation (V) and pulmonary perfusion (Q) (V/Q mismatch) are a hallmark derangement. The perfusion of collapsed or consolidated lung units gives rise to intrapulmonary shunting and arterial hypoxemia, whereas the ventilation of non-perfused lung zones increases physiological dead-space, which potentially necessitates increased ventilation to avoid hypercapnia. Beyond its impact on gas exchange, V/Q mismatch is a predictor of adverse outcomes in patients with ARDS; more recently, its role in ventilation-induced lung injury and worsening lung edema has been described. Innovations in bedside imaging technologies such as electrical impedance tomography readily allow clinicians to determine the regional distributions of V and Q, as well as the adequacy of their matching, providing new insights into the phenotyping, prognostication, and clinical management of patients with ARDS. The purpose of this review is to discuss the pathophysiology, identification, consequences, and treatment of V/Q mismatch in the setting of ARDS, employing experimental data from clinical and preclinical studies as support. Full article
(This article belongs to the Section Physiology)
Show Figures

Figure 1

9 pages, 1236 KB  
Article
Pitfalls of Using Imaging Technique in the Presence of Eustachian Valve or Chiari Network: Effects on Right-to-Left Shunt and Related Influencing Factors
by Han Zhang, Weiwei Liu, Jie Ma, Huanling Liu, Lin Li, Jinling Zhou, Shanshan Wang, Shanshan Li, Wei Wang and Yueheng Wang
Diagnostics 2022, 12(10), 2283; https://doi.org/10.3390/diagnostics12102283 - 21 Sep 2022
Cited by 5 | Viewed by 2609
Abstract
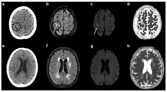
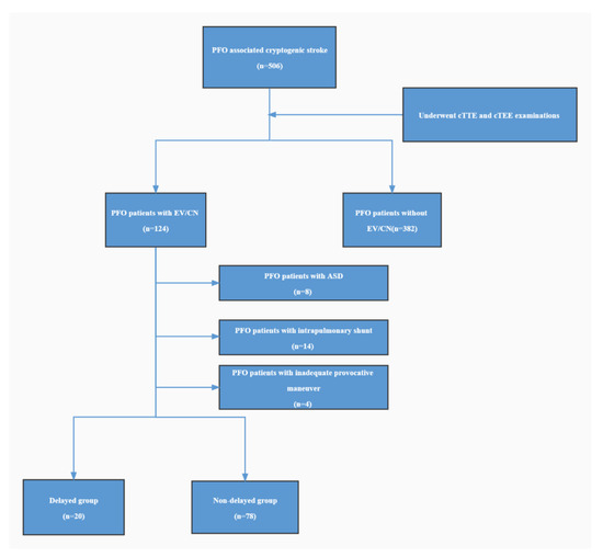
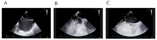
When patent foramen ovale (PFO) combines with the prominent Eustachian valve or Chiari network (EV/CN), contrast transthoracic echocardiography (cTTE) may miss the diagnosis of PFO. We sought to determine the characteristics of right-to-left shunt (RLS) in PFO patients with prominent EV/CN on cTTE [...] Read more.
When patent foramen ovale (PFO) combines with the prominent Eustachian valve or Chiari network (EV/CN), contrast transthoracic echocardiography (cTTE) may miss the diagnosis of PFO. We sought to determine the characteristics of right-to-left shunt (RLS) in PFO patients with prominent EV/CN on cTTE and identify the causal factors of missed diagnosis. We consecutively enrolled 98 patients who suffered from PFO-related stroke and with prominent EV/CN. All patients were divided into the delayed and non-delayed groups according to the characteristics of RLS on cTTE. The characteristics of RLS were compared with those of 42 intrapulmonary shunt patients. The anatomical characteristics of PFO and EV/CN were analyzed in the 98 PFO patients. Upon cTTE, significantly delayed occurrence and longer duration of the RLS in the delayed group were found both at rest and during the Valsalva maneuver, similar to the intrapulmonary shunt. Multivariate logistic analysis revealed that the length of EV/CN (>19 mm) and the diameter of PFO at the left atrium aspect (<1.2 mm) were high-risk factors for missed diagnosis. In conclusion, RLS showed delayed emergence and disappearance in some of the PFO patients with prominent EV/CN. The length of EV/CN and the diameter of PFO may have been related to the missed diagnosis of PFO. Full article
(This article belongs to the Section Medical Imaging and Theranostics)
Show Figures

Figure 1

8 pages, 1487 KB  
Case Report
Ischaemic Stroke of the “Hand-Knob” Area Due to Paradoxical Cerebral Air Embolism after Central Venous Catheterization—A Doubly Rare Occurrence: A Case Report and an Overview of Pathophysiology, Diagnosis, and Treatment
by Paola Nicolini, Andrea Arighi, Elisa Gherbesi, Francesco Maria Lo Russo, Clara Mandelli, Giuseppina Schinco, Stefano Carugo and Tiziano Lucchi
Brain Sci. 2022, 12(6), 772; https://doi.org/10.3390/brainsci12060772 - 13 Jun 2022
Cited by 3 | Viewed by 3258
Abstract
Central venous catheters (CVCs) are increasingly used across specialties for invasive haemodynamic monitoring and for the delivery of fluids, medications, and nutritional support. Cerebral air embolism (CAE) is a rare but potentially fatal complication associated with the insertion, maintenance, and removal of CVCs. [...] Read more.
Central venous catheters (CVCs) are increasingly used across specialties for invasive haemodynamic monitoring and for the delivery of fluids, medications, and nutritional support. Cerebral air embolism (CAE) is a rare but potentially fatal complication associated with the insertion, maintenance, and removal of CVCs. It can occur through different mechanisms, including the direct retrograde ascension of air into the cerebral veins and paradoxical embolism due to a right-to-left intracardiac or intrapulmonary shunt. The “hand-knob” area is the cortical region within the primary motor cortex that contains the representation of the hand. It is located in the superior precentral gyrus and is the site of less than 1% of all ischaemic strokes. We report here the case of a patient who experienced an ischaemic stroke of the right “hand-knob” area, due to paradoxical CAE through a previously undiagnosed patent foramen ovale (PFO), after the insertion of a catheter in the right internal jugular vein. We also provide an overview of the pathophysiology, diagnosis, and treatment of CAE. Suspecting CAE in the case of an acute neurological event occurring in close temporal relationship with central venous catheterization is paramount to allow the early recognition and treatment of this uncommon form of iatrogenic stroke. Full article
(This article belongs to the Section Neurosurgery and Neuroanatomy)
Show Figures

Figure 1

13 pages, 1603 KB  
Article
Effect of 15° Reverse Trendelenburg Position on Arterial Oxygen Tension during Isoflurane Anesthesia in Horses
by Laura Tucker, Daniel Almeida, Erin Wendt-Hornickle, Caroline F. Baldo, Sandra Allweiler and Alonso G. P. Guedes
Animals 2022, 12(3), 353; https://doi.org/10.3390/ani12030353 - 1 Feb 2022
Cited by 3 | Viewed by 6318
Abstract
Lower than expected arterial oxygen tension (PaO2) continues to be an unresolved problem in equine anesthesia. The aim of this randomized, crossover, and prospective study using six adult horses is to determine if a 15° reverse Trendelenburg position (RTP) increases PaO [...] Read more.
Lower than expected arterial oxygen tension (PaO2) continues to be an unresolved problem in equine anesthesia. The aim of this randomized, crossover, and prospective study using six adult horses is to determine if a 15° reverse Trendelenburg position (RTP) increases PaO2 during inhalation anesthesia. Under constant-dose isoflurane anesthesia, dorsally recumbent horses were positioned either horizontally (HP) or in a 15° RTP for 2 h. Lungs were mechanically ventilated (15 mL/kg, 6 breaths/min). Arterial carbon dioxide tension (PaCO2), PaO2, inspired oxygen fraction (FiO2), and end-tidal carbon dioxide tension (EtCO2) were determined every 30 min during anesthesia. Indices of dead-space ventilation (Vd/Vt), oxygenation (P–F ratio), and perfusion (F–shunt) were calculated. Dobutamine and phenylephrine were used to support mean arterial pressure (MAP). Data are presented as median and range. In one horse, which was deemed an outlier due to its thoracic dimensions and body conformation, indices of oxygenation worsened in RTP compared to HP (median PaO2 438 vs. 568 mmHg; P–F ratio 454 vs. 586 mmHg, and F–shunt 13.0 vs. 5.7 mmHg). This horse was excluded from calculations. In the remaining five horses they were significantly better with RTP compared to HP. Results in remaining five horses showed that PaO2 (502, 467–575 vs. 437, 395–445 mmHg), P-F ratio (518, 484–598 vs. 455, 407–458 mmHg), and F-shunt (10.1, 4.2–11.7 vs. 14.2, 13.8–16.0 mmHg) were significantly different between RTP and HP (p = 0.03). Other variables were not significantly different. In conclusion, the 15° RTP resulted in better oxygenation than HP in dorsally recumbent, isoflurane-anesthetized horses, although worsening of oxygenation may occur in individual horses. A study detailing the cardiovascular consequences of RTP is necessary before it can be recommended for clinical practice. Full article
(This article belongs to the Special Issue Anesthesia and Analgesia in Equids)
Show Figures

Figure 1

9 pages, 358 KB  
Article
The Use of a Kinetic Therapy Rotational Bed in Pediatric Acute Respiratory Distress Syndrome: A Case Series
by Daniel T. Cater, Aimee R. Ealy, Erin Kramer, Samer Abu-Sultaneh and Courtney M. Rowan
Children 2020, 7(12), 303; https://doi.org/10.3390/children7120303 - 17 Dec 2020
Cited by 1 | Viewed by 3810
Abstract
Patients with acute respiratory distress syndrome (ARDS) commonly have dependent atelectasis and heterogeneous lung disease. Due to the heterogenous lung volumes seen, the application of positive end expiratory pressure (PEEP) can have both beneficial and deleterious effects. Alternating supine and prone positioning may [...] Read more.
Patients with acute respiratory distress syndrome (ARDS) commonly have dependent atelectasis and heterogeneous lung disease. Due to the heterogenous lung volumes seen, the application of positive end expiratory pressure (PEEP) can have both beneficial and deleterious effects. Alternating supine and prone positioning may be beneficial in ARDS by providing more homogenous distribution of PEEP and decreasing intrapulmonary shunt. In pediatrics, the pediatric acute lung injury and consensus conference (PALICC) recommended to consider it in severe pediatric ARDS (PARDS). Manually prone positioning patients can be burdensome in larger patients. In adults, the use of rotational beds has eased care of these patients. There is little published data about rotational bed therapy in children. Therefore, we sought to describe the use of a rotational bed in children with PARDS. We performed a retrospective case series of children who utilized a rotational bed as an adjunctive therapy for their PARDS. Patient data were collected and analyzed. Descriptive statistical analyses were performed and reported. Oxygenation indices (OI) pre- and post-prone positioning were analyzed. Twelve patients with PARDS were treated with a rotational bed with minimal adverse events. There were no complications noted. Three patients had malfunctioning of their arterial line while on the rotational bed. Oxygenation indices improved over time in 11 of the 12 patients included in the study while on the rotational bed. Rotational beds can be safely utilized in pediatric patients. In larger children with PARDS, where it may be more difficult to perform a manual prone position, use of a rotational bed can be considered a safe alternative. Full article
(This article belongs to the Special Issue Advances in Pediatric Critical Care)
Show Figures

Graphical abstract

10 pages, 907 KB  
Article
The Effects of Iloprost on Oxygenation During One-Lung Ventilation for Lung Surgery: A Randomized Controlled Trial
by Hoon Choi, Joonpyo Jeon, Jaewon Huh, Jungmin Koo, Sungwon Yang and Wonjung Hwang
J. Clin. Med. 2019, 8(7), 982; https://doi.org/10.3390/jcm8070982 - 5 Jul 2019
Cited by 17 | Viewed by 3382
Abstract
Hypoxemia can occur during one-lung ventilation (OLV) in thoracic surgery, leading to perioperative complications. Inhaled iloprost is a selective pulmonary vasodilator with efficacy in patients with pulmonary hypertension. The purpose of this study was to evaluate the effects of off-label inhaled iloprost on [...] Read more.
Hypoxemia can occur during one-lung ventilation (OLV) in thoracic surgery, leading to perioperative complications. Inhaled iloprost is a selective pulmonary vasodilator with efficacy in patients with pulmonary hypertension. The purpose of this study was to evaluate the effects of off-label inhaled iloprost on oxygenation during OLV in patients undergoing lung surgery. Seventy-two patients who were scheduled for elective video-assisted thoracoscopic lobectomy were assigned to receive an inhaled nebulizer of distilled water (control group), 10 μg iloprost (IL10 group), or 20 μg iloprost (IL20 group). Arterial and venous blood gas and hemodynamic analyses were obtained. Changes in partial pressure of oxygen in arterial blood (PaO2), after the initiation of OLV and the resumption two-lung ventilation (TLV), were similar in all three groups. However, PaO2 in the IL10 group was comparable to that in the control group, whereas PaO2 in the IL20 group was significantly higher than that in the control group at 10, 20, and 30 min after administration of iloprost (275.1 ± 50.8 vs. 179.3 ± 38.9, p < 0.0001; 233.9 ± 39.7 vs. 155.1 ± 26.5, p < 0.0001; and 224.6 ± 36.4 vs. 144.0 ± 22.9, p < 0.0001, respectively). The shunt fraction in the IL20 group was significantly higher than that in the control group after administration of iloprost (26.8 ± 3.1 vs. 32.2 ± 3.4, p < 0.0001; 24.6 ± 2.2 vs. 29.9 ± 3.4, p < 0.0001; and 25.3 ± 2.0 vs. 30.8 ± 3.1, p < 0.0001, respectively). Administration of inhaled iloprost during OLV improves oxygenation and decreases intrapulmonary shunt. Full article
(This article belongs to the Section Anesthesiology)
Show Figures

Figure 1

16 pages, 10186 KB  
Article
Effects of Caffeine Treatment on Hepatopulmonary Syndrome in Biliary Cirrhotic Rats
by Ching-Chih Chang, Chiao-Lin Chuang, Ming-Hung Tsai, I.-Fang Hsin, Shao-Jung Hsu, Hui-Chun Huang, Fa-Yauh Lee and Shou-Dong Lee
Int. J. Mol. Sci. 2019, 20(7), 1566; https://doi.org/10.3390/ijms20071566 - 28 Mar 2019
Cited by 8 | Viewed by 4344
Abstract
Hepatopulmonary syndrome (HPS) is a lethal complication of cirrhosis characterized by hypoxia and overt intrapulmonary shunting. In this study, we investigated the effect of caffeine in rats with common bile duct ligation (CBDL)-induced liver cirrhosis and HPS. CBDL rats were randomly allocated to [...] Read more.
Hepatopulmonary syndrome (HPS) is a lethal complication of cirrhosis characterized by hypoxia and overt intrapulmonary shunting. In this study, we investigated the effect of caffeine in rats with common bile duct ligation (CBDL)-induced liver cirrhosis and HPS. CBDL rats were randomly allocated to receive caffeine or vehicle for 14 days. On the 28th day after CBDL, mortality rate, hemodynamics, liver, and renal biochemistry parameters and arterial blood gas analysis were evaluated. Lung and liver were dissected for the evaluation of inflammation, angiogenesis and protein expressions. In another series with parallel groups, the intrapulmonary shunting was determined. Caffeine significantly reduced portal pressure (caffeine vs. control: 10.0 ± 3.7 vs. 17.0 ± 8.1 mmHg, p < 0.05) in CBDL rats. The mortality rate, mean arterial pressure, biochemistry data and hypoxia were similar between caffeine-treated and control groups. Caffeine alleviated liver fibrosis and intrahepatic angiogenesis but intrapulmonary inflammation and angiogenesis were not ameliorated. The hepatic VEGF/Rho-A protein expressions were down-regulated but the pulmonary inflammation- and angiogenesis-related protein expressions were not significantly altered by caffeine. Caffeine did not reduce the intrapulmonary shunting, either. Caffeine has been shown to significantly improve liver fibrosis, intrahepatic angiogenesis and portal hypertension in cirrhotic rats, however, it does not ameliorate HPS. Full article
(This article belongs to the Special Issue Recent Advances in Pathophysiology of Fibrosis and Scarring)
Show Figures

Figure 1

Back to TopTop