SUL-150 Limits Vascular Remodeling and Ventricular Failure in Pulmonary Arterial Hypertension
Abstract
1. Introduction
2. Results
2.1. Development of PAH and the Reduction in Phenylephrine-Induced Constriction of the Pulmonary Artery by SUL-150
2.2. Development of PAH and the Reduction in Animal Discomfort by SUL-150
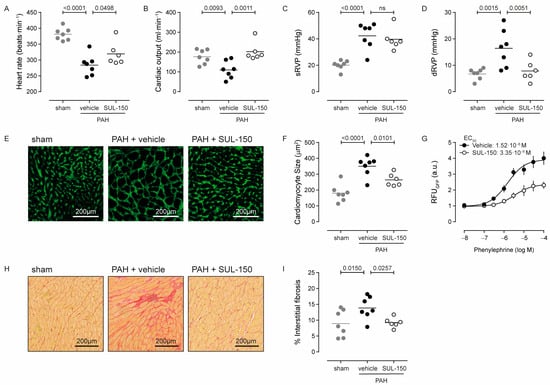
2.3. SUL-150 Ameliorates Pulmonary Artery Hemodynamics by the Reduction in Pulmonary Artery Remodeling
2.4. SUL-150 Reduces Small Pulmonary Vessel Remodeling During Pulmonary Arterial Hypertension
2.5. SUL-150 Mitigates Right Ventricular Failure Secondary to Pulmonary Arterial Hypertension
2.6. Right Ventricular Failure Associates with Mitochondrial Wasting and Dysfunction and Is Ameliorated by SUL-150
3. Discussion
Limitations of the Study
4. Materials and Methods
4.1. Study Design
4.2. Animals and Procedures
4.3. Echocardiogram and Hemodynamic Measurements
4.4. Organ Collection and Pathology
4.5. Ex Vivo Myography
4.6. Histochemistry and Immunofluorescence
4.7. mtDNA Copy Number, Radical Scavenging, Lipid Peroxidation and ATP Measurements
4.8. Immunoblotting
4.9. Cell Culture and Hypertrophy Reporters
4.10. Measurement of SUL-150 Levels in Plasma, Lung, and Right Ventricle
4.11. Statistical Analyses
5. Conclusions
Author Contributions
Funding
Institutional Review Board Statement
Informed Consent Statement
Data Availability Statement
Conflicts of Interest
References
- Shimoda, L.A.; Laurie, S.S. Vascular remodeling in pulmonary hypertension. J. Mol. Med. 2013, 91, 297–309. [Google Scholar] [CrossRef] [PubMed]
- Hoeper, M.M.; Humbert, M.; Souza, R.; Idrees, M.; Kawut, S.M.; Sliwa-Hahnle, K.; Jing, Z.C.; Gibbs, J.S. A global view of pulmonary hypertension. Lancet. Respir. Med. 2016, 4, 306–322. [Google Scholar] [CrossRef] [PubMed]
- Farber, H.W.; Miller, D.P.; Poms, A.D.; Badesch, D.B.; Frost, A.E.; Muros-Le Rouzic, E.; Romero, A.J.; Benton, W.W.; Elliott, C.G.; McGoon, M.D.; et al. Five-Year outcomes of patients enrolled in the REVEAL Registry. Chest 2015, 148, 1043–1054. [Google Scholar] [CrossRef] [PubMed]
- Hoeper, M.M.; Kramer, T.; Pan, Z.; Eichstaedt, C.A.; Spiesshoefer, J.; Benjamin, N.; Olsson, K.M.; Meyer, K.; Vizza, C.D.; Vonk-Noordegraaf, A.; et al. Mortality in pulmonary arterial hypertension: Prediction by the 2015 European pulmonary hypertension guidelines risk stratification model. Eur. Respir. J. 2017, 50, 1700740. [Google Scholar] [CrossRef] [PubMed]
- Humbert, M.; Sitbon, O.; Simonneau, G. Treatment of pulmonary arterial hypertension. N. Engl. J. Med. 2004, 351, 1425–1436. [Google Scholar] [CrossRef] [PubMed]
- McGoon, M.D.; Kane, G.C. Pulmonary hypertension: Diagnosis and management. Mayo Clin. Proc. 2009, 84, 191–207. [Google Scholar] [CrossRef] [PubMed]
- Gomez-Arroyo, J.; Mizuno, S.; Szczepanek, K.; Van Tassell, B.; Natarajan, R.; dos Remedios, C.G.; Drake, J.I.; Farkas, L.; Kraskauskas, D.; Wijesinghe, D.S.; et al. Metabolic gene remodeling and mitochondrial dysfunction in failing right ventricular hypertrophy secondary to pulmonary arterial hypertension. Circ. Heart Fail. 2013, 6, 136–144. [Google Scholar] [CrossRef] [PubMed]
- Balestra, G.M.; Mik, E.G.; Eerbeek, O.; Specht, P.A.; van der Laarse, W.J.; Zuurbier, C.J. Increased in vivo mitochondrial oxygenation with right ventricular failure induced by pulmonary arterial hypertension: Mitochondrial inhibition as driver of cardiac failure? Respir. Res. 2015, 16, 6. [Google Scholar] [CrossRef] [PubMed][Green Version]
- Marshall, J.D.; Bazan, I.; Zhang, Y.; Fares, W.H.; Lee, P.J. Mitochondrial dysfunction and pulmonary hypertension: Cause, effect, or both. Am. J. Physiol. Lung Cell. Mol. Physiol. 2018, 314, L782–L796. [Google Scholar] [CrossRef] [PubMed]
- Yu, Q.; Chan, S.Y. Mitochondrial and Metabolic Drivers of Pulmonary Vascular Endothelial Dysfunction in Pulmonary Hypertension. In Pulmonary Vasculature Redox Signaling in Health and Disease; Wang, Y.-X., Ed.; Springer International Publishing: Cham, Switzerland, 2017; pp. 373–383. [Google Scholar] [CrossRef]
- Ryan, J.J.; Archer, S.L. Emerging concepts in the molecular basis of pulmonary arterial hypertension: Part I: Metabolic plasticity and mitochondrial dynamics in the pulmonary circulation and right ventricle in pulmonary arterial hypertension. Circulation 2015, 131, 1691–1702. [Google Scholar] [CrossRef] [PubMed]
- Paulin, R.; Dromparis, P.; Sutendra, G.; Gurtu, V.; Zervopoulos, S.; Bowers, L.; Haromy, A.; Webster, L.; Provencher, S.; Bonnet, S.; et al. Sirtuin 3 deficiency is associated with inhibited mitochondrial function and pulmonary arterial hypertension in rodents and humans. Cell Metab. 2014, 20, 827–839. [Google Scholar] [CrossRef] [PubMed]
- Michelakis, E.D.; Gurtu, V.; Webster, L.; Barnes, G.; Watson, G.; Howard, L.; Cupitt, J.; Paterson, I.; Thompson, R.B.; Chow, K.; et al. Inhibition of pyruvate dehydrogenase kinase improves pulmonary arterial hypertension in genetically susceptible patients. Sci. Transl. Med. 2017, 9, eaao4583. [Google Scholar] [CrossRef] [PubMed]
- Sharp, J.; Farha, S.; Park, M.M.; Comhair, S.A.; Lundgrin, E.L.; Tang, W.H.; Bongard, R.D.; Merker, M.P.; Erzurum, S.C. Coenzyme Q supplementation in pulmonary arterial hypertension. Redox Biol. 2014, 2, 884–891. [Google Scholar] [CrossRef] [PubMed]
- Hajmousa, G.; Vogelaar, P.; Brouwer, L.A.; van der Graaf, A.C.; Henning, R.H.; Krenning, G. The 6-chromanol derivate SUL-109 enables prolonged hypothermic storage of adipose tissue-derived stem cells. Biomaterials 2017, 119, 43–52. [Google Scholar] [CrossRef] [PubMed]
- Vogelaar, P.C.; Roorda, M.; de Vrij, E.L.; Houwertjes, M.C.; Goris, M.; Bouma, H.; van der Graaf, A.C.; Krenning, G.; Henning, R.H. The 6-hydroxychromanol derivative SUL-109 ameliorates renal injury after deep hypothermia and rewarming in rats. Nephrol. Dial. Transplant. 2018, 33, 2128–2138. [Google Scholar] [CrossRef] [PubMed]
- Han, B.; Poppinga, W.J.; Zuo, H.; Zuidhof, A.B.; Bos, I.S.; Smit, M.; Vogelaar, P.; Krenning, G.; Henning, R.H.; Maarsingh, H.; et al. The novel compound Sul-121 inhibits airway inflammation and hyperresponsiveness in experimental models of chronic obstructive pulmonary disease. Sci. Rep. 2016, 6, 26928. [Google Scholar] [CrossRef] [PubMed]
- Lambooy, S.P.H.; Bidadkosh, A.; Nakladal, D.; van Buiten, A.; Girgis, R.A.T.; van der Graaf, A.C.; Wiedenmann, T.J.; Koster, R.A.; Vogelaar, P.; Buikema, H.; et al. The Novel Compound Sul-121 Preserves Endothelial Function and Inhibits Progression of Kidney Damage in Type 2 Diabetes Mellitus in Mice. Sci. Rep. 2017, 7, 11165. [Google Scholar] [CrossRef] [PubMed]
- Nakladal, D.; Buikema, H.; Romero, A.R.; Lambooy, S.P.H.; Bouma, J.; Krenning, G.; Vogelaar, P.; van der Graaf, A.C.; Groves, M.R.; Kyselovic, J.; et al. The (R)-enantiomer of the 6-chromanol derivate SUL-121 improves renal graft perfusion via antagonism of the alpha1-adrenoceptor. Sci. Rep. 2019, 9, 13. [Google Scholar] [CrossRef] [PubMed]
- Pisano, A.; Cerbelli, B.; Perli, E.; Pelullo, M.; Bargelli, V.; Preziuso, C.; Mancini, M.; He, L.; Bates, M.G.; Lucena, J.R.; et al. Impaired mitochondrial biogenesis is a common feature to myocardial hypertrophy and end-stage ischemic heart failure. Cardiovasc. Pathol. 2016, 25, 103–112. [Google Scholar] [CrossRef] [PubMed]
- Shires, S.E.; Gustafsson, A.B. Mitophagy and heart failure. J. Mol. Med. 2015, 93, 253–262. [Google Scholar] [CrossRef] [PubMed]
- Liu, R.; Zhang, Q.; Luo, Q.; Qiao, H.; Wang, P.; Yu, J.; Cao, Y.; Lu, B.; Qu, L. Norepinephrine stimulation of alpha1D-adrenoceptor promotes proliferation of pulmonary artery smooth muscle cells via ERK-1/2 signaling. Int. J. Biochem. Cell Biol. 2017, 88, 100–112. [Google Scholar] [CrossRef] [PubMed]
- McMurtry, M.S.; Bonnet, S.; Wu, X.; Dyck, J.R.; Haromy, A.; Hashimoto, K.; Michelakis, E.D. Dichloroacetate prevents and reverses pulmonary hypertension by inducing pulmonary artery smooth muscle cell apoptosis. Circ. Res. 2004, 95, 830–840. [Google Scholar] [CrossRef] [PubMed]
- Tuder, R.M. Pulmonary vascular remodeling in pulmonary hypertension. Cell Tissue Res. 2017, 367, 643–649. [Google Scholar] [CrossRef] [PubMed]
- Dickinson, M.G.; Bartelds, B.; Berger, R.M.F. Animal Models for PAH and Increased Pulmonary Blood Flow. In Pediatric and Congenital Cardiology, Cardiac Surgery and Intensive Care; Da Cruz, E.M., Ivy, D., Jaggers, J., Eds.; Springer London: London, UK, 2014; pp. 2103–2121. [Google Scholar] [CrossRef]
- Oka, M.; Homma, N.; Taraseviciene-Stewart, L.; Morris, K.G.; Kraskauskas, D.; Burns, N.; Voelkel, N.F.; McMurtry, I.F. Rho kinase-mediated vasoconstriction is important in severe occlusive pulmonary arterial hypertension in rats. Circ. Res. 2007, 100, 923–929. [Google Scholar] [CrossRef] [PubMed]
- Talwar, A.; Sarkar, P.; Patel, N.; Shah, R.; Babchyck, B.; Palestro, C.J. Correlation of a scintigraphic pulmonary perfusion index with hemodynamic parameters in patients with pulmonary arterial hypertension. J. Thorac. Imaging 2010, 25, 320–325. [Google Scholar] [CrossRef] [PubMed]
- van Suylen, R.J.; Smits, J.F.; Daemen, M.J. Pulmonary artery remodeling differs in hypoxia- and monocrotaline-induced pulmonary hypertension. Am. J. Respir. Crit. Care Med. 1998, 157, 1423–1428. [Google Scholar] [CrossRef] [PubMed]
- Selimovic, N.; Rundqvist, B.; Bergh, C.H.; Andersson, B.; Petersson, S.; Johansson, L.; Bech-Hanssen, O. Assessment of pulmonary vascular resistance by Doppler echocardiography in patients with pulmonary arterial hypertension. J. Heart Lung Transplant. 2007, 26, 927–934. [Google Scholar] [CrossRef] [PubMed]
- Dromparis, P.; Sutendra, G.; Michelakis, E.D. The role of mitochondria in pulmonary vascular remodeling. J. Mol. Med. 2010, 88, 1003–1010. [Google Scholar] [CrossRef] [PubMed]
- Starling, R.C.; Hammer, D.F.; Altschuld, R.A. Human myocardial ATP content and in vivo contractile function. Mol. Cell Biochem. 1998, 180, 171–177. [Google Scholar] [CrossRef] [PubMed]
- Gan, C.T.; Holverda, S.; Marcus, J.T.; Paulus, W.J.; Marques, K.M.; Bronzwaer, J.G.; Twisk, J.W.; Boonstra, A.; Postmus, P.E.; Vonk-Noordegraaf, A. Right ventricular diastolic dysfunction and the acute effects of sildenafil in pulmonary hypertension patients. Chest 2007, 132, 11–17. [Google Scholar] [CrossRef] [PubMed]
- Tian, L.; Potus, F.; Wu, D.; Dasgupta, A.; Chen, K.H.; Mewburn, J.; Lima, P.; Archer, S.L. Increased Drp1-Mediated Mitochondrial Fission Promotes Proliferation and Collagen Production by Right Ventricular Fibroblasts in Experimental Pulmonary Arterial Hypertension. Front. Physiol. 2018, 9, 828. [Google Scholar] [CrossRef] [PubMed]
- Power, A.S.; Norman, R.; Jones, T.L.M.; Hickey, A.J.; Ward, M.L. Mitochondrial function remains impaired in the hypertrophied right ventricle of pulmonary hypertensive rats following short duration metoprolol treatment. PLoS ONE 2019, 14, e0214740. [Google Scholar] [CrossRef] [PubMed]
- Jornayvaz, F.R.; Shulman, G.I. Regulation of mitochondrial biogenesis. Essays Biochem. 2010, 47, 69–84. [Google Scholar] [CrossRef] [PubMed]
- Popov, L.D. Mitochondrial biogenesis: An update. J. Cell. Mol. Med. 2020, 24, 4892–4899. [Google Scholar] [CrossRef] [PubMed]
- Bingol, B.; Sheng, M. Mechanisms of mitophagy: PINK1, Parkin, USP30 and beyond. Free Radic. Biol. Med. 2016, 100, 210–222. [Google Scholar] [CrossRef] [PubMed]
- Nguyen, T.N.; Padman, B.S.; Lazarou, M. Deciphering the Molecular Signals of PINK1/Parkin Mitophagy. Trends Cell Biol. 2016, 26, 733–744. [Google Scholar] [CrossRef] [PubMed]
- Enache, I.; Charles, A.L.; Bouitbir, J.; Favret, F.; Zoll, J.; Metzger, D.; Oswald-Mammosser, M.; Geny, B.; Charloux, A. Skeletal muscle mitochondrial dysfunction precedes right ventricular impairment in experimental pulmonary hypertension. Mol. Cell. Biochem. 2013, 373, 161–170. [Google Scholar] [CrossRef] [PubMed]
- Lu, Y.; Wu, J.; Sun, Y.; Xin, L.; Jiang, Z.; Lin, H.; Zhao, M.; Cui, X. Qiliqiangxin prevents right ventricular remodeling by inhibiting apoptosis and improving metabolism reprogramming with pulmonary arterial hypertension. Am. J. Transl. Res. 2020, 12, 5655–5669. [Google Scholar] [PubMed]
- Ryan, J.; Dasgupta, A.; Huston, J.; Chen, K.H.; Archer, S.L. Mitochondrial dynamics in pulmonary arterial hypertension. J. Mol. Med. 2015, 93, 229–242. [Google Scholar] [CrossRef] [PubMed]
- Dickinson, M.G.; Bartelds, B.; Borgdorff, M.A.; Berger, R.M. The role of disturbed blood flow in the development of pulmonary arterial hypertension: Lessons from preclinical animal models. Am. J. Physiol. Lung Cell. Mol. Physiol. 2013, 305, L1–L14. [Google Scholar] [CrossRef] [PubMed]
- Ciuclan, L.; Bonneau, O.; Hussey, M.; Duggan, N.; Holmes, A.M.; Good, R.; Stringer, R.; Jones, P.; Morrell, N.W.; Jarai, G.; et al. A novel murine model of severe pulmonary arterial hypertension. Am. J. Respir. Crit. Care Med. 2011, 184, 1171–1182. [Google Scholar] [CrossRef] [PubMed]
- Gomez-Arroyo, J.G.; Farkas, L.; Alhussaini, A.A.; Farkas, D.; Kraskauskas, D.; Voelkel, N.F.; Bogaard, H.J. The monocrotaline model of pulmonary hypertension in perspective. Am. J. Physiol. Lung Cell. Mol. Physiol. 2012, 302, L363–L369. [Google Scholar] [CrossRef] [PubMed]
- Blaise, G.; Langleben, D.; Hubert, B. Pulmonary arterial hypertension: Pathophysiology and anesthetic approach. Anesthesiology 2003, 99, 1415–1432. [Google Scholar] [CrossRef] [PubMed]
- Chaumais, M.C.; Ranchoux, B.; Montani, D.; Dorfmuller, P.; Tu, L.; Lecerf, F.; Raymond, N.; Guignabert, C.; Price, L.; Simonneau, G.; et al. N-acetylcysteine improves established monocrotaline-induced pulmonary hypertension in rats. Respir. Res. 2014, 15, 65. [Google Scholar] [CrossRef] [PubMed]
- Ghofrani, H.A.; Rose, F.; Schermuly, R.T.; Olschewski, H.; Wiedemann, R.; Kreckel, A.; Weissmann, N.; Ghofrani, S.; Enke, B.; Seeger, W.; et al. Oral sildenafil as long-term adjunct therapy to inhaled iloprost in severe pulmonary arterial hypertension. J. Am. Col. Cardiol. 2003, 42, 158–164. [Google Scholar] [CrossRef] [PubMed]
- Liu, A.; Philip, J.; Vinnakota, K.C.; Van den Bergh, F.; Tabima, D.M.; Hacker, T.; Beard, D.A.; Chesler, N.C. Estrogen maintains mitochondrial content and function in the right ventricle of rats with pulmonary hypertension. Physiol. Rep. 2017, 5, e13157. [Google Scholar] [CrossRef] [PubMed]
- Bogaard, H.J.; Natarajan, R.; Mizuno, S.; Abbate, A.; Chang, P.J.; Chau, V.Q.; Hoke, N.N.; Kraskauskas, D.; Kasper, M.; Salloum, F.N.; et al. Adrenergic receptor blockade reverses right heart remodeling and dysfunction in pulmonary hypertensive rats. Am. J. Respir. Crit. Care Med. 2010, 182, 652–660. [Google Scholar] [CrossRef] [PubMed]
- Faber, J.E.; Szymeczek, C.L.; Cotecchia, S.; Thomas, S.A.; Tanoue, A.; Tsujimoto, G.; Zhang, H. Alpha1-adrenoceptor-dependent vascular hypertrophy and remodeling in murine hypoxic pulmonary hypertension. Am. J. Physiol. Heart Circ. Physiol. 2007, 292, H2316–H2323. [Google Scholar] [CrossRef] [PubMed]
- Colucci, W.S.; Holman, B.L.; Wynne, J.; Carabello, B.; Malacoff, R.; Grossman, W.; Braunwald, E. Improved right ventricular function and reduced pulmonary vascular resistance during prazosin therapy of congestive heart failure. Am. J. Med. 1981, 71, 75–80. [Google Scholar] [CrossRef] [PubMed]
- Rafikova, O.; Rafikov, R.; Meadows, M.L.; Kangath, A.; Jonigk, D.; Black, S.M. The sexual dimorphism associated with pulmonary hypertension corresponds to a fibrotic phenotype. Pulm. Circ. 2015, 5, 184–197. [Google Scholar] [CrossRef] [PubMed]
- DesJardin, J.T.; Kime, N.; Kolaitis, N.A.; Kronmal, R.A.; Lammi, M.R.; Mathai, S.C.; Ventetuolo, C.E.; De Marco, T.; Investigators, P. Investigating the “sex paradox” in pulmonary arterial hypertension: Results from the Pulmonary Hypertension Association Registry (PHAR). J. Heart Lung Transplant. 2024, 43, 901–910. [Google Scholar] [CrossRef] [PubMed]
- van Albada, M.E.; Schoemaker, R.G.; Kemna, M.S.; Cromme-Dijkhuis, A.H.; van Veghel, R.; Berger, R.M. The role of increased pulmonary blood flow in pulmonary arterial hypertension. Eur. Respir. J. 2005, 26, 487–493. [Google Scholar] [CrossRef] [PubMed]
- Garcia, R.; Diebold, S. Simple, rapid, and effective method of producing aortocaval shunts in the rat. Cardiovasc. Res. 1990, 24, 430–432. [Google Scholar] [CrossRef] [PubMed]
- Lynch, H.J.; Rivest, R.W.; Wurtman, R.J. Artificial induction of melatonin rhythms by programmed microinfusion. Neuroendocrinology 1980, 31, 106–111. [Google Scholar] [CrossRef] [PubMed]
- Kato, Y.; Iwase, M.; Kanazawa, H.; Kawata, N.; Yoshimori, Y.; Hashimoto, K.; Yokoi, T.; Noda, A.; Takagi, K.; Koike, Y.; et al. Progressive development of pulmonary hypertension leading to right ventricular hypertrophy assessed by echocardiography in rats. Exp. Anim. 2003, 52, 285–294. [Google Scholar] [CrossRef] [PubMed][Green Version]
- Rabinovitch, M.; Gamble, W.; Nadas, A.S.; Miettinen, O.S.; Reid, L. Rat pulmonary circulation after chronic hypoxia: Hemodynamic and structural features. Am. J. Physiol. 1979, 236, H818–H827. [Google Scholar] [CrossRef] [PubMed]
- Ko, E.A.; Song, M.Y.; Donthamsetty, R.; Makino, A.; Yuan, J.X. Tension Measurement in Isolated Rat and Mouse Pulmonary Artery. Drug Discov. Today Dis. Model. 2010, 7, 123–130. [Google Scholar] [CrossRef] [PubMed]
- Schindelin, J.; Arganda-Carreras, I.; Frise, E.; Kaynig, V.; Longair, M.; Pietzsch, T.; Preibisch, S.; Rueden, C.; Saalfeld, S.; Schmid, B.; et al. Fiji: An open-source platform for biological-image analysis. Nat. Methods 2012, 9, 676–682. [Google Scholar] [CrossRef] [PubMed]
- van der Feen, D.E.; Weij, M.; Smit-van Oosten, A.; Jorna, L.M.; Hagdorn, Q.A.; Bartelds, B.; Berger, R.M. Shunt Surgery, Right Heart Catheterization, and Vascular Morphometry in a Rat Model for Flow-induced Pulmonary Arterial Hypertension. J. Vis. Exp. JoVE 2017, 120, 55065. [Google Scholar] [CrossRef]
- Re, R.; Pellegrini, N.; Proteggente, A.; Pannala, A.; Yang, M.; Rice-Evans, C. Antioxidant activity applying an improved ABTS radical cation decolorization assay. Free Radic. Biol. Med. 1999, 26, 1231–1237. [Google Scholar] [CrossRef] [PubMed]
- Ohkawa, H.; Ohishi, N.; Yagi, K. Assay for lipid peroxides in animal tissues by thiobarbituric acid reaction. Anal. Biochem. 1979, 95, 351–358. [Google Scholar] [CrossRef] [PubMed]
- Vettel, C.; Wittig, K.; Vogt, A.; Wuertz, C.M.; El-Armouche, A.; Lutz, S.; Wieland, T. A novel player in cellular hypertrophy: Gibetagamma/PI3K-dependent activation of the RacGEF TIAM-1 is required for alpha(1)-adrenoceptor induced hypertrophy in neonatal rat cardiomyocytes. J. Mol. Cell. Cardiol. 2012, 53, 165–175. [Google Scholar] [CrossRef] [PubMed]





| Sham (n = 5) | PAH (n = 4) | |
|---|---|---|
| Body weight | ||
| Start weight (day 0) (g) | 279.4 ± 11.30 | 271.3 ± 15.13 |
| End weight (day 20–22) (g) | 338.2 ± 8.14 | 303.0 ± 21.34 * |
| Weight change (%) | 21.12 ± 2.55 | 11.68 ± 3.72 * |
| Pulmonary blood pressure (mmHg) | ||
| Mean | 20.20 ± 3.31 | 31.89 ± 1.84 * |
| Systolic | 24.20 ± 3.96 | 36.33 ± 1.52 * |
| Diastolic | 18.20 ± 3.11 | 29.67 ± 2.08 * |
| Right ventricular pressure (mmHg) | ||
| sRVP | 19.00 ± 2.55 | 27.75 ± 8.18 * |
| dRVP | 12.50 ± 4.74 | 13.50 ± 5.45 |
| Heart weight (relative to body weight) | ||
| Heart weight (mg·g−1) | 2.63 ± 0.12 | 4.0 ± 0.40 * |
| LA weight (mg·g−1) | 0.10 ± 0.04 | 0.18 ± 0.03 * |
| LV weight (mg·g−1) | 1.13 ± 0.09 | 1.63 ± 0.20 * |
| RA weight (mg·g−1) | 0.11 ± 0.03 | 0.25 ± 0.12 |
| RV weight (mg·g−1) | 0.61 ± 0.06 | 1.14 ± 0.11 * |
| IVS Weight (mg·g−1) | 1.13 ± 0.09 | 1.63 ± 0.20 * |
| Fulton Index | 0.34 ± 0.05 | 0.46 ± 0.06 * |
| SUL-150 | |||
|---|---|---|---|
| Animal Number | Plasma (ng·mL−1) | Lung Tissue (pg·mg−1) | Right Ventricle (pg·mg−1) |
| E2R3 | 93.16 | 35.56 | 13.49 |
| E2R11 | 3.31 | 10.21 | 29.91 |
| E2R19 | 18.36 | 14.26 | 23.67 |
| E2R23 | 4.42 | 25.74 | 16.80 |
| E2R27 | 18.81 | 26.09 | 21.76 |
| E2R31 | 43.90 | 53.94 | 143.68 |
| PAH | |||
|---|---|---|---|
| Sham (n = 7) | Vehicle (n = 7) | SUL-150 (n = 6) | |
| Pulmonary artery pressure (mmHg) | |||
| Mean | 21.6 ± 2.1 | 31.3 ± 7.1 a | 27.7 ± 5.8 a |
| Systolic | 27.0 ± 1.6 | 41.4 ± 9.3 a | 37.7 ± 8.7 a |
| Diastolic | 14.8 ± 3.3 | 25.4 ± 6.7 a | 19.0 ± 5.7 |
| Pulmonary wedge pressure (mmHg) | |||
| Mean | 7.2 ± 4.2 | 8.2 ± 3.8 | 4.8 ± 1.9 |
| Vascular resistance (mmHg·mL·min−1) | |||
| Pulmonary | 0.08 ± 0.02 | 0.30 ± 0.16 a | 0.12 ± 0.05 b |
| PAH | |||
|---|---|---|---|
| Sham (n = 7) | Vehicle (n = 7) | SUL-150 (n = 6) | |
| Body weight | |||
| Start weight (day 0) (g) | 272.6 ± 15.5 | 276.9 ±14.7 | 277.8 ± 15.4 |
| End weight (day 32–33) (g) | 358.0 ± 17.5 | 318.7 ± 16.6 a | 319.3 ± 12.0 a |
| Weight change (%) | 31.5 ± 6.6 | 15.2 ± 5.0 a | 15.1 ± 4.1 a |
| Discomfort frequency | |||
| Dyspnea (% of rats) | 0 | 87.3 a | 44.4 a,b |
| Cyanosis (% of rats) | 0 | 14.3 a | 11.1 a |
| Edema (% of rats) | 0 | 14.3 a | 0 a,b |
| Survival | |||
| Mortality (n/%) | 1 (12.5%) | 2 (22.2%) | 0 (0%) a,b |
| PAH | |||
|---|---|---|---|
| Sham (n = 7) | Vehicle (n = 7) | SUL-150 (n = 6) | |
| Heart weight (relative to body weight) | |||
| Heart weight (mg·g−1) | 2.61 ± 0.09 | 4.65 ± 0.25 a | 4.37 ± 0.66 a |
| LA weight (mg·g−1) | 0.10 ± 0.03 | 0.19 ± 0.04 a | 0.23 ± 0.11 a |
| LV weight (mg·g−1) | 1.18 ± 0.06 | 1.69 ± 0.22 a | 1.60 ± 0.29 a |
| RA weight (mg·g−1) | 0.12 ± 0.03 | 0.48 ± 0.10 a | 0.38 ± 0.12 a |
| RV weight (mg·g−1) | 0.55 ± 0.05 | 1.42 ± 0.14 a | 1.23 ± 0.31 a |
| IVS weight (mg·g−1) | 0.67 ± 0.07 | 0.85 ± 0.14 | 0.81 ± 0.22 |
| Fulton Index | 0.30 ± 0.03 | 0.56 ± 0.07 a | 0.51 ± 0.09 a |
| Cardiac dimensions | |||
| Ventricular Dimensions | |||
| LVIDd (mm) | 5.00 ± 0.67 | 4.77 ± 1.31 | 4.27 ± 0.46 |
| RVIDd (mm) | 3.40 ± 0.72 | 6.18 ± 1.59 a | 3.87 ± 1.37 b |
| RVIDd/LVIDd ratio | 0.49 ± 0.34 | 1.41 ± 0.59 a | 0.92 ± 0.35 |
| Eccentricity Index | |||
| Systole | 0.90 ± 0.06 | 0.65 ± 0.14 a | 0.75 ± 0.07 a |
| Diastole | 0.95 ± 0.03 | 0.64 ± 0.13 a | 0.79 ± 0.13 a,b |
| Ventricular Function | |||
| Left ventricle | |||
| LVOT diameter (mm) | 3.44 ± 0.24 | 3.10 ± 0.16 a | 3.37 ± 0.24 b |
| LVOT Vmax (m·s−1) | 1.02 ± 0.18 | 1.06 ± 0.34 | 1.12 ± 0.39 |
| LVOT Pmax (mmHg) | 4.24 ± 1.44 | 4.91 ± 2.72 | 5.57 ± 3.73 |
| LVOT VTI (mm) | 5.10 ± 1.15 | 6.17 ± 1.86 | 6.16 ± 2.33 |
| Right ventricle | |||
| TAPSE (mm) | 2.56 ± 0.38 | 2.24 ± 0.51 | 2.90 ± 0.49 b |
| PV Vmax (m·s−1) | 1.20 ± 0.15 | 1.18 ± 0.21 | 1.14 ± 0.19 |
| PV Pmax (mmHg) | 6.01 ± 1.17 | 5.51 ± 1.88 | 5.74 ± 1.50 |
| PAAT (ms) | 22.11 ± 6.58 | 13.86 ± 4.64 a | 17.07 ± 4.17 |
| PV Acceleration slope (m·s2) | 57.37 ± 17.88 | 95.19 ± 37.92 a | 65.37 ± 19.75 b |
| Tricuspid valve insufficiency | |||
| Average grade (0–3) | 0.0 ± 0.0 | 2.43 ± 0.53 a | 1.0 ± 1.0 a,b |
| None (%) | 100 | 0 | 42.9 |
| Mild (%) | 0 | 0 | 14.3 |
| Moderate (%) | 0 | 57.1 | 42.9 |
| Severe (%) | 0 | 42.9 | 0 |
Disclaimer/Publisher’s Note: The statements, opinions and data contained in all publications are solely those of the individual author(s) and contributor(s) and not of MDPI and/or the editor(s). MDPI and/or the editor(s) disclaim responsibility for any injury to people or property resulting from any ideas, methods, instructions or products referred to in the content. |
© 2025 by the authors. Licensee MDPI, Basel, Switzerland. This article is an open access article distributed under the terms and conditions of the Creative Commons Attribution (CC BY) license (https://creativecommons.org/licenses/by/4.0/).
Share and Cite
Jorna, L.M.; Nakládal, D.; van Heuveln, J.N.; van der Feen, D.E.; Hagdorn, Q.A.J.; Bossers, G.P.L.; van Oosten, A.; Weij, M.; Tkáčiková, L.; Tkáčiková, S.; et al. SUL-150 Limits Vascular Remodeling and Ventricular Failure in Pulmonary Arterial Hypertension. Int. J. Mol. Sci. 2025, 26, 7181. https://doi.org/10.3390/ijms26157181
Jorna LM, Nakládal D, van Heuveln JN, van der Feen DE, Hagdorn QAJ, Bossers GPL, van Oosten A, Weij M, Tkáčiková L, Tkáčiková S, et al. SUL-150 Limits Vascular Remodeling and Ventricular Failure in Pulmonary Arterial Hypertension. International Journal of Molecular Sciences. 2025; 26(15):7181. https://doi.org/10.3390/ijms26157181
Chicago/Turabian StyleJorna, Lysanne M., Dalibor Nakládal, Johannes N. van Heuveln, Diederik E. van der Feen, Quint A. J. Hagdorn, Guido P. L. Bossers, Annemieke van Oosten, Michel Weij, Ludmila Tkáčiková, Soňa Tkáčiková, and et al. 2025. "SUL-150 Limits Vascular Remodeling and Ventricular Failure in Pulmonary Arterial Hypertension" International Journal of Molecular Sciences 26, no. 15: 7181. https://doi.org/10.3390/ijms26157181
APA StyleJorna, L. M., Nakládal, D., van Heuveln, J. N., van der Feen, D. E., Hagdorn, Q. A. J., Bossers, G. P. L., van Oosten, A., Weij, M., Tkáčiková, L., Tkáčiková, S., Henning, R. H., Harmsen, M. C., Berger, R. M. F., & Krenning, G. (2025). SUL-150 Limits Vascular Remodeling and Ventricular Failure in Pulmonary Arterial Hypertension. International Journal of Molecular Sciences, 26(15), 7181. https://doi.org/10.3390/ijms26157181

