Sign in to use this feature.

Years

Between: -

Subjects

remove_circle_outline
remove_circle_outline
remove_circle_outline
remove_circle_outline
remove_circle_outline
remove_circle_outline
remove_circle_outline
remove_circle_outline
remove_circle_outline

Journals

remove_circle_outline
remove_circle_outline
remove_circle_outline
remove_circle_outline
remove_circle_outline
remove_circle_outline
remove_circle_outline
remove_circle_outline
remove_circle_outline
remove_circle_outline
remove_circle_outline
remove_circle_outline
remove_circle_outline
remove_circle_outline
remove_circle_outline
remove_circle_outline
remove_circle_outline
remove_circle_outline
remove_circle_outline
remove_circle_outline
remove_circle_outline
remove_circle_outline
remove_circle_outline
remove_circle_outline
remove_circle_outline
remove_circle_outline
remove_circle_outline
remove_circle_outline
remove_circle_outline
remove_circle_outline
remove_circle_outline
remove_circle_outline
remove_circle_outline
remove_circle_outline
remove_circle_outline
remove_circle_outline
remove_circle_outline

Article Types

Countries / Regions

remove_circle_outline
remove_circle_outline
remove_circle_outline
remove_circle_outline
remove_circle_outline
remove_circle_outline
remove_circle_outline
remove_circle_outline
remove_circle_outline

Search Results (8,021)

Search Parameters:
Keywords = heterogeneous area

Order results
Result details
Results per page
Select all
Export citation of selected articles as:
27 pages, 14699 KB  
Article
Research on the Response Mechanism of Overlying Strata Failure and Ground Fissures Development Under High-Intensity Mining
by Pengyu Li, Yanjun Zhang, Lingyun Zhang and Jiayuan Kong
Processes 2026, 14(3), 565; https://doi.org/10.3390/pr14030565 - 5 Feb 2026
Abstract
Mining-induced ground fissures in the Ordos Basin pose critical threats to coal mine safety and ecological stability. This study integrated multi-source monitoring data (improves data acquisition efficiency by 60%) with theoretical models to elucidate the dynamic response mechanism between overlying strata failure and [...] Read more.
Mining-induced ground fissures in the Ordos Basin pose critical threats to coal mine safety and ecological stability. This study integrated multi-source monitoring data (improves data acquisition efficiency by 60%) with theoretical models to elucidate the dynamic response mechanism between overlying strata failure and ground fissure development. The results demonstrate that: (1) Two rock beam structural models for initial and periodic fracturing of thick, hard rock strata are established, demonstrating that both failure modes are dominated by tensile–shear mechanisms. (2) Ground fissures exhibit distinct zonal characteristics, displaying a gradient pattern of “strong disturbance in the near field and weak response in the far field.” Quantitative data support this pattern: average fissure density is 36/hm2, with a maximum of 45/hm2 recorded in the immediate vicinity of the working face, declining steadily outward. (3) Overlying strata failure forms three distinct zones—caving zone (42 m), fissure zone (158 m), and longitudinal penetrating zone—reflecting the heterogeneous fracture characteristics of medium-hard rock strata under mining influence. (3) The proposed “virtual main arch—virtual auxiliary arch” equivalent support system theory elucidates the mechanistic differences between step fissures (attributed to local support system instability) and collapse fissures (driven by global support system instability) from a mechanical perspective. The developed chain response theory fills a critical theoretical gap and provides a novel method for predicting and preventing geological disasters in mining areas. Full article
(This article belongs to the Special Issue Process Safety and Intelligent Monitoring for Mining Engineering)
27 pages, 609 KB  
Article
Unlocking Common Prosperity Through Global Value Chain Embedding: Evidence from China on Urban–Rural Inequality and Sustainable Development
by Li Lin, Yi Shi and Hairong Huang
Sustainability 2026, 18(3), 1648; https://doi.org/10.3390/su18031648 - 5 Feb 2026
Abstract
In the context of globalization, balancing economic growth with social equity is a critical challenge for achieving sustainable development. While Global Value Chains (GVCs) have become a defining feature of the contemporary economy, their specific impact on the urban–rural income gap—a key indicator [...] Read more.
In the context of globalization, balancing economic growth with social equity is a critical challenge for achieving sustainable development. While Global Value Chains (GVCs) have become a defining feature of the contemporary economy, their specific impact on the urban–rural income gap—a key indicator of common prosperity—remains under-explored. This study empirically investigates the impact of GVC embedding on urban–rural common prosperity in China using panel data from 30 provinces spanning the period 2011–2022. Adopting a dual perspective of “efficiency” (income growth) and “equity” (income distribution), this study constructs a mediation model to analyze the transmission mechanisms. Research indicates that embedding in global value chains not only enhances the income-generating capacity of urban and rural residents but also effectively narrows the urban–rural income gap. Furthermore, its positive contribution to urban–rural common prosperity is both long-term and sustainable. This effect of GVC embedding on urban–rural common prosperity remains significant after conducting various robustness tests. Mechanism analyses reveal that GVC embedding achieves these outcomes by promoting agricultural industrial upgrading, fostering agricultural technological innovation, and stimulating rural entrepreneurial vitality. Notably, heterogeneity tests indicate that these positive effects are more pronounced in eastern, coastal, and economically developed regions, whereas the impact is less evident in central, western, and inland areas. This study holds important policy implications for promoting the development of China’s open economy to a higher level in the era of economic globalization, as well as for realizing urban–rural common prosperity and balanced, sustainable development. Full article
(This article belongs to the Section Sustainable Urban and Rural Development)
Show Figures

Figure 1

15 pages, 283 KB  
Project Report
Osteopathic Manipulative Treatment in 564 Children with Congenital Heart Disease: A Project Report
by Marco Petracca, Matteo Turinetto, Paola Sciomachen, Francesca Baroni, Christian Lunghi, Alessandro Accorsi, Mauro Longobardi, Ragini Pandey and Marco Pozzi
Children 2026, 13(2), 228; https://doi.org/10.3390/children13020228 - 5 Feb 2026
Abstract
Background: Congenital heart diseases are the most common congenital malformations, affecting 4 to 9 per 1000 children, with increasing global prevalence. As surgical mortality rates decline, the focus has shifted toward improving the quality of life and perioperative outcomes for pediatric patients. Multidisciplinary [...] Read more.
Background: Congenital heart diseases are the most common congenital malformations, affecting 4 to 9 per 1000 children, with increasing global prevalence. As surgical mortality rates decline, the focus has shifted toward improving the quality of life and perioperative outcomes for pediatric patients. Multidisciplinary rehabilitation, including osteopathic care, is increasingly incorporated into recovery programs. Osteopathic manipulative treatment combines manual techniques with lifestyle guidance to alleviate postoperative pain and promote recovery. This project report describes the impact of osteopathic manipulative treatment (OMT) on pain and somatic dysfunctions in hospitalized pediatric cardiac patients, using validated pain assessment tools. It presents a retrospective analysis of data collected as part of a humanitarian volunteer project. Methods: The project report follows a retrospective descriptive study design, using patient note forms from children aged 0–18 years undergoing cardiac surgery at the Sri Sathya Sai Sanjeevani Center in India between October 2023 and March 2024. A total of 29 experienced osteopaths recorded pain assessments at three time points—pre-surgery, post-surgery, and pre-discharge—using age-appropriate pain scales (FLACC, Wong-Baker Faces, and Numerical Rating Scale). Somatic dysfunctions were evaluated and classified using ICD-10 M99 codes. Data analysis involved descriptive statistics and pre-post comparisons using statistical software (Excel and OPENEPI). Results: The study included 564 children (60.5% male, mean age 5.8 ± 4.3 years). The most common congenital defects were ventricular septal defects (38.5%) and tetralogy of Fallot (21.6%). The average hospital stay was 15.9 ± 11.1 days. Significant reductions in pain scores were observed from the Intensive Care Unit to the postoperative ward (p < 0.001). Similarly, somatic dysfunction severity decreased significantly across hospitalization phases (p < 0.001). The thoracic region and rib cage were the most frequently affected areas. No adverse events related to osteopathic manipulative treatments were reported. Conclusions: This project report indicates that osteopathic manipulative treatment is safe and feasible for pediatric patients undergoing surgery for congenital heart disease. Pain scores and somatic dysfunction severity decreased during hospitalization. However, the lack of a control group, the heterogeneity of the patient population, and the short observation period limit the ability to draw causal conclusions. These findings provide a descriptive framework for integrating OMT into multidisciplinary pediatric cardiac care. Future studies should involve prospective, multicenter designs with control groups and longer follow-up periods to assess clinical, functional, developmental, and quality-of-life outcomes. Full article
(This article belongs to the Section Pediatric Cardiology)
35 pages, 15027 KB  
Article
Multi-Scale Drivers of Urban Vegetation Moisture Stress: A Comparative OLS and GWR Analysis in Makassar City, Indonesia
by Ramdan Pano Anwar, Muhammad Irfan, Arifuddin Akil, Chenyu Du and László Kollányi
Land 2026, 15(2), 267; https://doi.org/10.3390/land15020267 - 5 Feb 2026
Abstract
Rapid urban expansion in tropical coastal cities has intensified vegetation moisture stress, compromising urban resilience and ecological stability. This study investigates the spatial drivers of the Moisture Stress Index (MSI) in Makassar City, Indonesia, by integrating biophysical indicators and land-use characteristics through multi-scale [...] Read more.
Rapid urban expansion in tropical coastal cities has intensified vegetation moisture stress, compromising urban resilience and ecological stability. This study investigates the spatial drivers of the Moisture Stress Index (MSI) in Makassar City, Indonesia, by integrating biophysical indicators and land-use characteristics through multi-scale regression analyses. Utilizing dry-season satellite composites (May–August 2025), the research derived Normalized Difference Vegetation Index (NDVI), Land Surface Temperature (LST), and Normalized Difference Built-up Index (NDBI). MSI was modeled using Ordinary Least Squares (OLS) and Geographically Weighted Regression (GWR) across 240 m, 480 m, and 960 m grids. Results indicate that MSI is highly sensitive to urban morphology and land-use configuration. High moisture stress was concentrated in commercial–industrial and dense residential zones characterized by extreme population densities exceeding 28,000 people/km2 and elevated NDBI. In contrast, agricultural zones and open/green spaces provided significant cooling and moisture retention. Comparative performance analysis reveals that the local GWR model significantly outperformed the global OLS model, achieving a substantial reduction in AICc (−10,475.81) and resolving significant spatial autocorrelation to achieve random residuals (z-score = 1.55). The study further confirms that NDBI is the most robust biophysical predictor of MSI. Spatial heterogeneity analysis demonstrated that land-use influences are geographically contingent, with institutional areas showing varied effects based on campus design and canopy presence. These findings emphasize the necessity of scale-aware, climate-adaptive urban planning and demonstrate that GWR provides a high-fidelity tool for identifying neighborhood-level “micro-hotspots” overlooked by global modeling frameworks. Full article
20 pages, 13338 KB  
Article
Multi-Omic and Spatial Profiling Identifies an Epithelial DKK1 Associated with Microenvironmental Remodeling in Pancreatic Ductal Adenocarcinoma
by Jiajia Xu, Kaiqiang Qian, Yanyu Ding, Jianghao Cheng, Xu Zhang, Yong Huang and Bo Liu
Curr. Issues Mol. Biol. 2026, 48(2), 182; https://doi.org/10.3390/cimb48020182 - 5 Feb 2026
Abstract
Objective: This study aimed to identify clinically relevant regulators of pancreatic ductal adenocarcinoma (PDAC), a disease characterized by stromal remodeling and immune suppression, and to define their links to malignant progression and microenvironmental reprogramming. Methods: We integrated multi-cohort bulk, single-cell, and spatial transcriptomic [...] Read more.
Objective: This study aimed to identify clinically relevant regulators of pancreatic ductal adenocarcinoma (PDAC), a disease characterized by stromal remodeling and immune suppression, and to define their links to malignant progression and microenvironmental reprogramming. Methods: We integrated multi-cohort bulk, single-cell, and spatial transcriptomic datasets and subsequently validated bulk differential expression and network analyses with machine learning-based prioritization in an independent combined cohort (TCGA-PAAD plus GSE62452). Single-cell mapping was used to assess cell-type specificity, positioning candidates along inferCNV- and pseudotime-defined malignant continua. In Visium sections, a DKK1-associated program score quantified intratumoral spatial heterogeneity and informed our analyses of ligand–receptor communication. Bulk immune deconvolution linked gene levels to immune infiltration patterns, and functional assays were used to test the impact of DKK1 knockdown on migration, proliferation, clonogenic growth, and apoptosis in PDAC cells. Results: Four reproducible tumor-associated genes—DKK1, COL10A1, SULF1, and SLC24A3—were prioritized and validated externally. DKK1 was predominantly expressed by epithelial tumor cells and tracked along a malignant progression continuum. Spatially, the DKK1 program localized to epithelial-dominant regions, revealed pronounced intratumoral heterogeneity, and highlighted epithelial–endothelial and endothelial–immune signaling in high-score areas. Immune deconvolution associated higher DKK1 expression with increased myeloid infiltration and reduced cytotoxic lymphocyte signatures. Functionally, DKK1 knockdown impaired migration, proliferation, and clonogenicity while increasing apoptosis. Conclusions: We demonstrate that DKK1 is an epithelial-derived regulator linked to malignant progression and tumor–stroma–immune remodeling, supporting its potential as a biomarker and therapeutic target in PDAC treatment, including rational combinations with stroma-modulating strategies and immunotherapy. Full article
(This article belongs to the Special Issue Linking Genomic Changes with Cancer in the NGS Era, 3rd Edition)
Show Figures

Figure 1

46 pages, 3125 KB  
Systematic Review
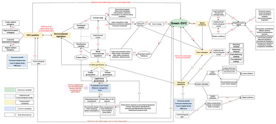
How Technological Gaps and Institutional Voids Influence Green Global Value Chains—A Systematic Literature Review
by Imène Belabbas and Zhan Su
Sustainability 2026, 18(3), 1609; https://doi.org/10.3390/su18031609 - 5 Feb 2026
Abstract
As global value chains integrate firms operating under varied institutional contexts and distinct technological capabilities, the uniform adoption of green standards becomes challenging. A “one-size-fits-all” sustainability approach often fails to account for the voids faced by firms in different contexts participating in one [...] Read more.
As global value chains integrate firms operating under varied institutional contexts and distinct technological capabilities, the uniform adoption of green standards becomes challenging. A “one-size-fits-all” sustainability approach often fails to account for the voids faced by firms in different contexts participating in one value chain, particularly in developing economies an area where academic research remains limited and fragmented. This research gap is the motivation for the present study. Through a systematic review of 56 articles, this paper examines how technological gaps and institutional voids in global value chains (GVCs) affect firms’ capacity to leverage environmental performance across different national and organizational contexts. Building on this synthesis, we develop an integrative conceptual framework that elucidates these dynamics and offers actionable insights for managers seeking to navigate environmental performance in heterogeneous institutional and technological settings. Our findings contribute to the literature on sustainable GVCs and guide practitioners aiming to foster effective cross-border collaborations that enhance environmental performance. Full article
Show Figures

Figure 1

21 pages, 4016 KB  
Article
Coupling Mechanisms Between Vegetation Phenology and Gross Primary Productivity in Alpine Grasslands on the Southern Slope of the Qilian Mountains
by Fangyu Wang, Yi Zhang, Guangchao Cao, Meiliang Zhao and Yinggui Wang
Atmosphere 2026, 17(2), 169; https://doi.org/10.3390/atmos17020169 - 4 Feb 2026
Abstract
Understanding the coupling mechanisms between vegetation phenology and carbon productivity is essential for assessing ecosystem responses to climate change and guiding sustainable grassland management. This study focuses on stable alpine grasslands on the southern slope of the Qilian Mountains from 2001 to 2020, [...] Read more.
Understanding the coupling mechanisms between vegetation phenology and carbon productivity is essential for assessing ecosystem responses to climate change and guiding sustainable grassland management. This study focuses on stable alpine grasslands on the southern slope of the Qilian Mountains from 2001 to 2020, a climatically sensitive but relatively under-investigated transition zone on the northeastern Tibetan Plateau. We utilized MODIS NDVI time-series (MOD13Q1) and the latest PML V2 gross primary productivity (GPP) product at 500 m resolution to quantify changes in the start (SOS), end (EOS), and length (LOS) of the growing season. A pixel-wise linear regression approach was applied to evaluate the sensitivity of GPP to phenological metrics, explicitly characterizing how much GPP changes in response to unit shifts in SOS, EOS and LOS. Compared with previous studies that mainly described large-scale correlations between phenology and GPP or relied on coarser GPP products, this study provides a pixel-level, sensitivity-based assessment of phenology–carbon coupling in alpine grasslands using a long-term, phenology–GPP dataset tailored to the Qilian alpine region. The results revealed trends of earlier SOS, delayed EOS, and extended LOS, accompanied by a gradual increase in GPP. However, phenology–GPP coupling exhibited notable spatial heterogeneity. In mid- and low-altitude areas, extended growing seasons enhanced GPP, whereas high-altitude zones showed limited or even negative responses, likely due to climatic constraints such as cold stress and thermal–moisture mismatches. To better understand these spatial differences, we constructed a three-dimensional phenology–GPP sensitivity space and applied k-means clustering to delineate three ecological functional zones: (1) high carbon sink potential, (2) ecologically fragile regions, and (3) neutral buffers. This sensitivity-based functional zonation moves beyond traditional correlation analyses and provides a process-oriented and spatially explicit framework for ecosystem service assessment, carbon sink enhancement and adaptive land-use strategies in sensitive mountain environments. Full article
(This article belongs to the Special Issue Vegetation and Climate Relationships (3rd Edition))
Show Figures

Graphical abstract

21 pages, 10016 KB  
Article
The Built Environment Exacerbates Disparities in the Accessibility of Public Charging Stations: An Analysis Based on MGWR
by Shuxiao Ma, Yan Xu, Ziyu Wang, Lele He, Shengjie Hou and Yangyang Liang
Sustainability 2026, 18(3), 1586; https://doi.org/10.3390/su18031586 - 4 Feb 2026
Abstract
The disparities in accessibility of public charging stations (PCSs) have emerged as a critical bottleneck constraining urban social equity and sustainable development. This study focuses on PCS accessibility within the central urban area of Tianjin. Employing an enhanced Gaussian-based two-step floating catchment area [...] Read more.
The disparities in accessibility of public charging stations (PCSs) have emerged as a critical bottleneck constraining urban social equity and sustainable development. This study focuses on PCS accessibility within the central urban area of Tianjin. Employing an enhanced Gaussian-based two-step floating catchment area method, spatial autocorrelation analysis, and multi-scale geographically weighted regression, the research investigates spatial configuration, spatial dependence, and influencing factors from three analytical dimensions. The study elaborates on the disparities in PCS accessibility among different income groups and examines the determinants contributing to these variations. Research findings indicate that: (1) PCS accessibility1 in the central urban area exhibits a core-periphery spatial structure, with notable heterogeneity in the spatial distribution patterns of PCS accessibility across different income groups. (2) The MGWR model demonstrates superior performance compared to conventional models, with an increase in R2 explanatory power of at least 23.7% and a reduction in AICc values ranging from 3.94% to 47.45%. (3) Housing prices are positively correlated with PCS accessibility across different income groups, while per capita income and education and cultural services differentiated associations with PCS accessibility. From the perspective of different income groups, this study systematically analyzes the disparities in PCS accessibility and their associated factors, providing a theoretical foundation for sustainable urban planning and development. Full article
Show Figures

Figure 1

27 pages, 75670 KB  
Article
Controls of Structural Evolution and Complex Lithologic Architecture on the Identification and Accumulation Mechanisms of Low-Contrast Reservoirs: A Case Study from the Chang 3 Member, Zhenbei Area, Ordos Basin
by Yanzhao Huang, Chuangfei Zhou, Huanguo Zhang, Zhanyong Shen, Xiaolong Li and Yushuang Zhu
Processes 2026, 14(3), 541; https://doi.org/10.3390/pr14030541 - 4 Feb 2026
Abstract
Low-resistivity reservoirs characterized by weak log contrasts are highly concealed and therefore difficult to detect using conventional oil–water discrimination methods. Recent exploration and development indicate that low-resistivity reservoirs are widely developed in the Triassic Chang 3 Member of the Zhenbei area, Ordos Basin. [...] Read more.
Low-resistivity reservoirs characterized by weak log contrasts are highly concealed and therefore difficult to detect using conventional oil–water discrimination methods. Recent exploration and development indicate that low-resistivity reservoirs are widely developed in the Triassic Chang 3 Member of the Zhenbei area, Ordos Basin. However, contrasting tectonic evolution associated with the Tianhuan Depression and complex lithologic assemblages in the western and eastern sectors have resulted in complicated hydrocarbon migration and accumulation processes. In this study, integrated well-log and geochemical data were used to systematically investigate the genesis of low-resistivity reservoirs in the Chang 3 Member and to establish oil–water discrimination charts. Three-dimensional seismic flattening was applied to restore the Late Jurassic paleostructure of the western Chang 3 Member and to analyze its tectonic evolution. Reservoir petrology and pore–throat architecture in the western and eastern areas were comparatively examined using thin-section petrography, field-emission scanning electron microscopy (FESEM), and high-pressure mercury intrusion. Results indicate that the development of low-resistivity reservoirs in the Chang 3 Member is primarily controlled by highly saline formation water and elevated bound-water saturation. Based on these controls, the invasion factor–acoustic transit time cross-plot and the apparent spontaneous potential difference (ΔSP) method effectively discriminate oil- and water-bearing intervals in a total of 25 wells within the study area. Paleostructural restoration reveals that the western Chang 3 Member has undergone a tectonic inversion from a west-high–east-low configuration since the Late Jurassic to the present-day east-high–west-low geometry. Oil–source correlation indicates that hydrocarbons in the Chang 3 reservoirs were mainly derived from the underlying Chang 7 source rocks, whereas the bimodal distribution of fluid-inclusion homogenization temperatures suggests that the reservoirs experienced two distinct charging episodes. Integrated analysis suggests that tectonic inversion during the Yanshanian movement, combined with multistage hydrocarbon charging, led to secondary migration and partial destruction of early-formed reservoirs in the western area, resulting in predominantly scattered accumulations. In contrast, the eastern area experienced relatively limited tectonic modification, and laterally extensive accumulations are controlled by Type I–III lithologic–structural traps formed by the Chang 3 reservoir interval and its overlying strata. These findings provide an important geological basis for the identification of low-contrast reservoirs and for the exploration and development of hydrocarbon accumulations that are jointly controlled by tectonic evolution and lithologic heterogeneity. Full article
24 pages, 334 KB  
Article
From Growth-Oriented to Sustainability-Oriented: How Does the Transformation of Development Goals Reshape Urban Land Supply? An Analysis Based on a Spatial General Equilibrium Model
by Yangjun Fu and Yujia Zhang
Sustainability 2026, 18(3), 1568; https://doi.org/10.3390/su18031568 - 4 Feb 2026
Abstract
Following the launch of the Sustainable Development Goals (SDGs) process at the Rio+20 Summit, China has progressively strengthened sustainability-oriented considerations in development target setting and administration cadre performance assessment, which provides an institutional window to examine how the transformation of development goals reshapes [...] Read more.
Following the launch of the Sustainable Development Goals (SDGs) process at the Rio+20 Summit, China has progressively strengthened sustainability-oriented considerations in development target setting and administration cadre performance assessment, which provides an institutional window to examine how the transformation of development goals reshapes urban land supply patterns. This study develops a spatial general equilibrium model and uses panel data for 286 prefecture-level cities in China from 2007 to 2021 to examine how the transformation of development goals affects urban land supply patterns. The results show that higher economic growth targets significantly expand total land supply, raise the ratio of industrial to residential land supply, and tighten floor-area-ratio (FAR) regulation. “Soft constraint” wording dampens the effect on land supply scale but strengthens the effects on land supply structure and FAR regulation, while the degree of vertical and horizontal target escalation generates substantial heterogeneity in these relationships. Moreover, after governance shifted from growth-oriented to sustainability-oriented objectives, the marginal effectiveness of using land supply structure and FAR regulation to deliver predetermined growth targets declined significantly. This study provides empirical evidence and policy-relevant insights for improving sustainability-oriented target accountability systems and urban governance incentive mechanisms. Full article
(This article belongs to the Special Issue Sustainable Land Management: Urban Planning and Land Use)
21 pages, 3169 KB  
Article
LGD-DeepLabV3+: An Enhanced Framework for Remote Sensing Semantic Segmentation via Multi-Level Feature Fusion and Global Modeling
by Xin Wang, Xu Liu, Adnan Mahmood, Yaxin Yang and Xipeng Li
Sensors 2026, 26(3), 1008; https://doi.org/10.3390/s26031008 - 3 Feb 2026
Abstract
Remote sensing semantic segmentation encounters several challenges, including scale variation, the coexistence of class similarity and intra-class diversity, difficulties in modeling long-range dependencies, and shadow occlusions. Slender structures and complex boundaries present particular segmentation difficulties, especially in high-resolution imagery acquired by satellite and [...] Read more.
Remote sensing semantic segmentation encounters several challenges, including scale variation, the coexistence of class similarity and intra-class diversity, difficulties in modeling long-range dependencies, and shadow occlusions. Slender structures and complex boundaries present particular segmentation difficulties, especially in high-resolution imagery acquired by satellite and aerial cameras, UAV-borne optical sensors, and other imaging payloads. These sensing systems deliver large-area coverage with fine ground sampling distance, which magnifies domain shifts between different sensors and acquisition conditions. This work builds upon DeepLabV3+ and proposes complementary improvements at three stages: input, context, and decoder fusion. First, to mitigate the interference of complex and heterogeneous data distributions on network optimization, a feature-mapping network is introduced to project raw images into a simpler distribution before they are fed into the segmentation backbone. This approach facilitates training and enhances feature separability. Second, although the Atrous Spatial Pyramid Pooling (ASPP) aggregates multi-scale context, it remains insufficient for modeling long-range dependencies. Therefore, a routing-style global modeling module is incorporated after ASPP to strengthen global relation modeling and ensure cross-region semantic consistency. Third, considering that the fusion between shallow details and deep semantics in the decoder is limited and prone to boundary blurring, a fusion module is designed to facilitate deep interaction and joint learning through cross-layer feature alignment and coupling. The proposed model improves the mean Intersection over Union (mIoU) by 8.83% on the LoveDA dataset and by 6.72% on the ISPRS Potsdam dataset compared to the baseline. Qualitative results further demonstrate clearer boundaries and more stable region annotations, while the proposed modules are plug-and-play and easy to integrate into camera-based remote sensing pipelines and other imaging-sensor systems, providing a practical accuracy–efficiency trade-off. Full article
(This article belongs to the Section Smart Agriculture)
41 pages, 10153 KB  
Review
A Comprehensive Review on Sustainable Triboelectric Energy Harvesting Using Biowaste-Derived Materials
by Wajid Ali, Tabinda Shabir, Shahzad Iqbal, Syed Adil Sardar, Farhan Akhtar and Woo Young Kim
Materials 2026, 19(3), 592; https://doi.org/10.3390/ma19030592 - 3 Feb 2026
Abstract
The growing demand for sustainable and distributed energy solutions has driven increasing interest in triboelectric nanogenerators (TENGs) as platforms for energy harvesting and self-powered sensing. Biowaste-based triboelectric nanogenerators (BW-TENGs) represent an attractive strategy by coupling renewable energy generation with waste valorization under the [...] Read more.
The growing demand for sustainable and distributed energy solutions has driven increasing interest in triboelectric nanogenerators (TENGs) as platforms for energy harvesting and self-powered sensing. Biowaste-based triboelectric nanogenerators (BW-TENGs) represent an attractive strategy by coupling renewable energy generation with waste valorization under the principles of the circular bioeconomy. This review provides a comprehensive overview of BW-TENGs, encompassing fundamental triboelectric mechanisms, material categories, processing and surface-engineering strategies, device architectures, and performance evaluation metrics. A broad spectrum of biowaste resources—including agricultural residues, food and marine waste, medical plastics, pharmaceutical waste, and plant biomass—is critically assessed in terms of physicochemical properties, triboelectric behavior, biodegradability, biocompatibility, and scalability. Recent advances demonstrate that BW-TENGs can achieve electrical outputs comparable to conventional synthetic polymer TENGs while offering additional advantages such as environmental sustainability, mechanical compliance, and multifunctionality. Key application areas, including environmental monitoring, smart agriculture, wearable and implantable bioelectronics, IoT networks, and waste management systems, are highlighted. The review also discusses major challenges limiting large-scale deployment, such as material heterogeneity, environmental stability, durability, and lack of standardization, and outlines emerging solutions involving material engineering, hybrid energy-harvesting architectures, artificial intelligence-assisted optimization, and life cycle assessment frameworks. Full article
(This article belongs to the Special Issue Materials, Design, and Performance of Nanogenerators)
Show Figures

Graphical abstract

21 pages, 7593 KB  
Article
Pore Structure and Fractal Dimension Analysis of Nephrite Deposits in Luanchuan, Western Henan, Central China
by Xiaodi Wang, Weiqing Liu, Lixin Zhang, Wei Wu, Qing Ma and Junwei Song
Minerals 2026, 16(2), 170; https://doi.org/10.3390/min16020170 - 3 Feb 2026
Abstract
Pore structure and fractal dimension analysis of nephrite deposits are essential for assessing potential quality, conducting investigations, and exploiting jade resources. This research explored nephrite (tremolite) jade from Tonggou in the Luanchuan Group, utilizing techniques such as scanning electron microscopy (SEM), X-ray diffraction [...] Read more.
Pore structure and fractal dimension analysis of nephrite deposits are essential for assessing potential quality, conducting investigations, and exploiting jade resources. This research explored nephrite (tremolite) jade from Tonggou in the Luanchuan Group, utilizing techniques such as scanning electron microscopy (SEM), X-ray diffraction (XRD), and low-temperature nitrogen adsorption (LT-N2GA) to illustrate the pore structure of the jade deposit and to examine its developmental features, complexity, and implications for jade quality assessment. The findings revealed that the Tonggou nephrite jade deposit comprises three varieties of micropores. The nitrogen adsorption curve was similar to type IV, featuring hysteresis loops that were mainly classified as H2 and H3, suggesting a predominantly mesoporous nature. The fractal dimensions (DF1 and DF2), determined using the FHH model, averaged 2.474 and 2.572, respectively. This implies that the pore surface of the Tonggou jade deposit is irregular, the pore structure is intricate, and displays a pronounced heterogeneity. In the Tonggou deposit, the specific surface area (SSA) and pore volume (PV) show moderate positive and negative correlations with antigorite and calcite, respectively. Tremolite exhibits a strong negative correlation with SSA. The fractal dimension reveals weak, moderate, and strong negative correlations with SSA, PV, and average pore size (APS), respectively. As the content of siliceous minerals increases, the fractal dimension gradually increases. Conversely, a rise in carbonate mineral content results in a gradual decrease in the fractal dimension. Full article
(This article belongs to the Section Mineral Deposits)
32 pages, 3869 KB  
Review
Electron Traps in Thermal Heterogeneous Catalysis: Fundamentals, Detection, and Applications of CO2 Hydrogenation
by Arati Prakash Tibe, Tathagata Bhattacharjya, Ales Panacek, Robert Prucek and Libor Kvitek
Catalysts 2026, 16(2), 156; https://doi.org/10.3390/catal16020156 - 3 Feb 2026
Viewed by 56
Abstract
The field of developing effective catalysts for heterogeneous catalysis has recently focused on controlling the structures of catalysts themselves to optimise the density and energy of crystal lattice defects. This can significantly influence catalytic activity in terms of both reaction rates and reaction [...] Read more.
The field of developing effective catalysts for heterogeneous catalysis has recently focused on controlling the structures of catalysts themselves to optimise the density and energy of crystal lattice defects. This can significantly influence catalytic activity in terms of both reaction rates and reaction mechanisms, and thus the selective production of desired substances as well. In many cases, these crystal lattice defects manifest themselves as so-called electron traps (ETs) and thus significantly influence charge transfer between the catalyst and reactants. ETs provide the missing electronic link between atomic-scale defects and macroscopic performance in heterogeneous catalysis. Therefore, the importance of ETs for catalysis is particularly evident in areas where charge transfer plays a fundamental role in the reaction mechanism, such as photocatalysis and electrocatalysis. In the field of thermally initiated reactions, the importance of ETs in heterogeneous catalysis has not yet been fully appreciated. However, several studies have already addressed the importance of ETs for this type of reaction. This review consolidates and extends the concept of ETs to purely thermal-initiated reactions, with a focus on CO2 hydrogenation using typical transition metal catalysts. Firstly, in this review, ETs are defined as band gap states associated with internal and external defects, and their depth, density, spatial location, and dynamics are then coupled with key steps in thermocatalytic cycles, including charge storage/release, reactant activation, intermediate stabilisation, and redox turnover. Secondly, electron trap detection is reviewed based on advanced spectroscopic techniques, including reversed double-beam photoacoustic spectroscopy (RDB-PAS), thermally stimulated current (TSC), deep-level transient spectroscopy (DLTS), thermoluminescence (TL), electron paramagnetic resonance (EPR), and photoluminescence (PL), highlighting how each method describes trap energetics and populations under realistic operating conditions. Finally, case studies on the application of metal oxides and supported metals are discussed, as these are typical catalysts for the reaction mentioned above. This review highlights how oxygen vacancies (OVs), polarons, and metal–support interfacial sites act as robust electron reservoirs, lowering the barriers for CO2 activation and hydrogenation. By reframing thermocatalysts through the lens of ET chemistry, this review identifies ETs as actionable targets for the rational design of next-generation materials for CO2 hydrogenation and related high-temperature transformations. Full article
(This article belongs to the Special Issue Catalysts for CO2 Conversions)
Show Figures

Figure 1

25 pages, 6861 KB  
Article
A Local Climate Zone-Based Seasonal Net-Benefit Assessment Model for the Urban Thermal Environment—A Case Study in a Cold-Region City
by Ziteng Zhang, Fei Guo, Hongchi Zhang and Jing Dong
Sustainability 2026, 18(3), 1533; https://doi.org/10.3390/su18031533 - 3 Feb 2026
Viewed by 47
Abstract
The combined effects of urbanization and climate warming subject cold coastal cities to summer heatwaves and winter extreme cold, yet most studies emphasize built-environment modifications for summer overheating and lack evaluation methods and planning-oriented strategies to balance seasonal trade-offs. Using Dalian as a [...] Read more.
The combined effects of urbanization and climate warming subject cold coastal cities to summer heatwaves and winter extreme cold, yet most studies emphasize built-environment modifications for summer overheating and lack evaluation methods and planning-oriented strategies to balance seasonal trade-offs. Using Dalian as a case study, we develop a seasonal net-benefit model that quantitatively characterizes and reconciles seasonally differentiated built-environment effects on land surface temperature (LST) and interprets urban heterogeneity within the Local Climate Zone (LCZ) framework. Summer LST is mainly governed by static factors such as greenspace configuration and topography, whereas winter LST is more sensitive to development intensity and locational factors, including building density and the Normalized Difference Built-up Index (NDBI). Coastal areas and mountainous green corridors are net-benefit zones performing well in both seasons, while dense industrial and compact low-rise areas account for ~80% of pronounced net-penalty zones. Compact mid- and high-rise neighborhoods show more favorable structural climatic conditions but with substantial retrofit potential (Retrofit Seasonal Net-Benefit Index (R-SNBI) markedly lower than Structural Seasonal Net-Benefit Index (S-SNBI) by ~3). Large low-rise problems mainly stem from an unfavorable structure rather than insufficient greenness, whereas industrial land has greater improvement potential via blue–green spaces. The framework supports refined climate adaptation, sustainability-oriented planning, and identifying urban renewal priority areas in cold-climate cities. Full article
(This article belongs to the Section Green Building)
Show Figures

Figure 1

Back to TopTop