Sign in to use this feature.

Years

Between: -

Subjects

remove_circle_outline
remove_circle_outline
remove_circle_outline
remove_circle_outline

Journals

Article Types

Countries / Regions

Search Results (9)

Search Parameters:
Keywords = guanylate binding protein 5

Order results
Result details
Results per page
Select all
Export citation of selected articles as:
15 pages, 7962 KB  
Article
Diminished Immune Response and Elevated Abundance in Gut Microbe Dubosiella in Mouse Models of Chronic Colitis with GBP5 Deficiency
by Yichen Li, Wenxia Wang, Yuxuan Liu, Senru Li, Jingyu Wang and Linlin Hou
Biomolecules 2024, 14(7), 873; https://doi.org/10.3390/biom14070873 - 20 Jul 2024
Cited by 13 | Viewed by 3090
Abstract
Guanylate binding protein 5 (GBP5) is an emerging immune component that has been increasingly recognized for its involvement in autoimmune diseases, particularly inflammatory bowel disease (IBD). IBD is a complex disease involving inflammation of the gastrointestinal tract. Here, we explored the functional significance [...] Read more.
Guanylate binding protein 5 (GBP5) is an emerging immune component that has been increasingly recognized for its involvement in autoimmune diseases, particularly inflammatory bowel disease (IBD). IBD is a complex disease involving inflammation of the gastrointestinal tract. Here, we explored the functional significance of GBP5 using Gbp5 knockout mice and wildtype mice exposed to dextran sulfate sodium (DSS) to generate chronic colitis model. We found that Gbp5 deficiency protected mice from DSS-induced chronic colitis. Transcriptome analysis of colon tissues showed reduced immune responses in Gbp5 knockout mice compared to those in corresponding wildtype mice. We further observed that after repeated DSS exposure, the gut microbiota was altered, both in wildtype mice and Gbp5 knockout mice; however, the gut microbiome health index was higher in the Gbp5 knockout mice. Notably, a probiotic murine commensal bacterium, Dubosiella, was predominantly enriched in these knockout mice. Our findings suggest that GBP5 plays an important role in promoting inflammation and dysbiosis in the intestine, the prevention of which might therefore be worth exploring in regards to IBD treatment. Full article
(This article belongs to the Special Issue Molecular Advances in Inflammatory Bowel Disease)
Show Figures

Figure 1

19 pages, 4031 KB  
Article
Dietary Supplementation with Puerarin Improves Intestinal Function in Piglets Challenged with Escherichia coli K88
by Yitong Zeng, Rui Li, Yi Dong, Dan Yi, Tao Wu, Lei Wang, Di Zhao, Yanyan Zhang and Yongqing Hou
Animals 2023, 13(12), 1908; https://doi.org/10.3390/ani13121908 - 7 Jun 2023
Cited by 8 | Viewed by 2371
Abstract
The objective of this study was to investigate the effect of puerarin supplementation on the growth performance and intestinal function of piglets challenged with enterotoxigenic Escherichia coli (ETEC) K88. Twenty-four ternary crossbred piglets were randomly assigned to three treatment groups: control group, ETEC [...] Read more.
The objective of this study was to investigate the effect of puerarin supplementation on the growth performance and intestinal function of piglets challenged with enterotoxigenic Escherichia coli (ETEC) K88. Twenty-four ternary crossbred piglets were randomly assigned to three treatment groups: control group, ETEC group (challenged with ETEC K88 on day 8), and ETEC + Puerarin group (supplemented with 5 mg/kg puerarin and challenged with ETEC K88 on day 8). All piglets were orally administered D-xylose (0.1 g/kg body weight) on day 10, and blood samples were collected after 1 h. Subsequently, piglets were killed and intestinal samples were collected for further analysis. The results showed that puerarin supplementation significantly decreased the adverse effects of ETEC K88-challenged piglets; significantly improved growth performance; increased the number of Bifidobacterium in the colon and Lactobacillus in the jejunum, cecum and colon; decreased the number of Escherichia coli in the jejunum and cecum; reduced the hydrogen peroxide content in the jejunum and myeloperoxidase activity in the jejunum and ileum; and increased the activities of catalase and superoxide dismutase in the jejunum and ileum. In addition, puerarin supplementation alleviated ETEC K88-induced intestinal injury in piglets, significantly downregulated the mRNA level of Interleukin-1β and upregulated the mRNA levels of intercellular cell adhesion molecule-1, myxovirus resistance protein 1, myxovirus resistance protein 2, and guanylate-binding protein-1 in the small intestine of piglets. In conclusion, dietary supplementation with puerarin could attenuate ETEC K88-induced intestinal injury by increasing the antioxidant and anti-inflammatory capacity and the number of beneficial intestinal bacteria in piglets. Full article
(This article belongs to the Section Pigs)
Show Figures

Figure 1

13 pages, 1060 KB  
Article
OTUD7A Regulates Inflammation- and Immune-Related Gene Expression in Goose Fatty Liver
by Minmeng Zhao, Kang Wen, Xiang Fan, Qingyun Sun, Diego Jauregui, Mawahib K. Khogali, Long Liu, Tuoyu Geng and Daoqing Gong
Agriculture 2022, 12(1), 105; https://doi.org/10.3390/agriculture12010105 - 13 Jan 2022
Cited by 14 | Viewed by 3689
Abstract
OTU deubiquitinase 7A (OTUD7A) can suppress inflammation signaling pathways, but it is unclear whether the gene can inhibit inflammation in goose fatty liver. In order to investigate the functions of OTUD7A and identify the genes and pathways subjected to the regulation [...] Read more.
OTU deubiquitinase 7A (OTUD7A) can suppress inflammation signaling pathways, but it is unclear whether the gene can inhibit inflammation in goose fatty liver. In order to investigate the functions of OTUD7A and identify the genes and pathways subjected to the regulation of OTUD7A in the formation of goose fatty liver, we conducted transcriptomic analysis of cells, which revealed several genes related to inflammation and immunity that were significantly differentially expressed after OTUD7A overexpression. Moreover, the expression of interferon-induced protein with tetratricopeptide repeats 5 (IFIT5), tumor necrosis factor ligand superfamily member 8 (TNFSF8), sterile alpha motif domain-containing protein 9 (SAMD9), radical S-adenosyl methionine domain-containing protein 2 (RSAD2), interferon-induced GTP-binding protein Mx1 (MX1), and interferon-induced guanylate binding protein 1-like (GBP1) was inhibited by OTUD7A overexpression but induced by OTUD7A knockdown with small interfering RNA in goose hepatocytes. Furthermore, the mRNA expression of IFIT5, TNFSF8, SAMD9, RSAD2, MX1, and GBP1 was downregulated, whereas OTUD7A expression was upregulated in goose fatty liver after 12 days of overfeeding. In contrast, the expression patterns of these genes showed nearly the opposite trend after 24 days of overfeeding. Taken together, these findings indicate that OTUD7A regulates the expression of inflammation- and immune-related genes in the development of goose fatty liver. Full article
(This article belongs to the Special Issue Application of Genetics and Genomics in Livestock Production)
Show Figures

Figure 1

16 pages, 2140 KB  
Article
Clinical Significance and the Role of Guanylate-Binding Protein 5 in Oral Squamous Cell Carcinoma
by Pei-Feng Liu, Chih-Wen Shu, Cheng-Hsin Lee, Huei-Cin Sie, Huei-Han Liou, Jiin-Tsuey Cheng, Luo-Ping Ger, Chun-Lin Chen, Chien-Chou Chen and Chun-Feng Chen
Cancers 2021, 13(16), 4043; https://doi.org/10.3390/cancers13164043 - 11 Aug 2021
Cited by 14 | Viewed by 3719
Abstract
Guanylate binding protein 5 (GBP5) is the interferon (IFN)-inducible subfamily of guanosine triphosphatases (GTPases) and is involved in pathogen defense. However, the role played by GBP5 in cancer development, especially in oral squamous cell carcinoma (OSCC), is still unknown. Herein, next-generation sequencing analysis [...] Read more.
Guanylate binding protein 5 (GBP5) is the interferon (IFN)-inducible subfamily of guanosine triphosphatases (GTPases) and is involved in pathogen defense. However, the role played by GBP5 in cancer development, especially in oral squamous cell carcinoma (OSCC), is still unknown. Herein, next-generation sequencing analysis showed that the gene expression levels of GBP5 were significantly higher in OSCC tissues compared with those found in corresponding tumor adjacent normal tissues (CTAN) from two pairs of OSCC patients. Higher gene expression levels of GBP5 were also found in tumor tissues of 23 buccal mucosal squamous cell carcinoma (BMSCC)/14 tongue squamous cell carcinoma (TSCC) patients and 30 oral cancer patients from The Cancer Genome Atlas (TCGA) database compared with those in CTAN tissues. Immunohistochemical results showed that protein expression levels of GBP5 were also higher in the tumor tissues of 353 OSCC patients including 117 BMSCC, 187 TSCC, and 49 lip squamous cell carcinoma patients. Moreover, TCGA database analysis indicated that high gene expression levels of GBP5 were associated with poor overall survival in oral cancer patients with moderate/poor cell differentiation, and associated with poor disease-free survival in oral cancer patients with moderate/poor cell differentiation and lymph node metastasis. Furthermore, GBP5-knockdowned cells exhibited decreased cell growth, arrest at G1 phase, and decreased invasion/migration. The gene expression of markers for epithelial−mesenchymal transition and cancer stemness was also reduced in GBP5-silenced oral cancer cells. Taken together, GBP5 might be a potential biomarker and therapeutic target for OSCC patients, especially for those with poor cell differentiation and lymph node metastasis. Full article
(This article belongs to the Special Issue Advances in Oral Cancer: From Pathology to Treatment)
Show Figures

Graphical abstract

15 pages, 2425 KB  
Article
Comparative Transcriptomics of Immune Checkpoint Inhibitor Myocarditis Identifies Guanylate Binding Protein 5 and 6 Dysregulation
by Daniel Finke, Markus B. Heckmann, Janek Salatzki, Johannes Riffel, Esther Herpel, Lucie M. Heinzerling, Benjamin Meder, Mirko Völkers, Oliver J. Müller, Norbert Frey, Hugo A. Katus, Florian Leuschner, Ziya Kaya and Lorenz H. Lehmann
Cancers 2021, 13(10), 2498; https://doi.org/10.3390/cancers13102498 - 20 May 2021
Cited by 37 | Viewed by 5578
Abstract
Immune checkpoint inhibitors (ICIs) are revolutionizing cancer treatment. Nevertheless, their increasing use leads to an increase of immune-related adverse events (irAEs). Among them, ICI-associated myocarditis (ICIM) is a rare irAE with a high mortality rate. We aimed to characterize the transcriptional changes of [...] Read more.
Immune checkpoint inhibitors (ICIs) are revolutionizing cancer treatment. Nevertheless, their increasing use leads to an increase of immune-related adverse events (irAEs). Among them, ICI-associated myocarditis (ICIM) is a rare irAE with a high mortality rate. We aimed to characterize the transcriptional changes of ICIM myocardial biopsies and their possible implications. Patients suspected for ICIM were assessed in the cardio-oncology units of University Hospitals Heidelberg and Kiel. Via RNA sequencing of myocardial biopsies, we compared transcriptional changes of ICIM (n = 9) with samples from dilated cardiomyopathy (DCM, n = 11), virus-induced myocarditis (VIM, n = 5), and with samples of patients receiving ICIs without any evidence of myocarditis (n = 4). Patients with ICIM (n = 19) showed an inconsistent clinical presentation, e.g., asymptomatic elevation of cardiac biomarkers (hs-cTnT, NT-proBNP, CK), a drop in left ventricular ejection fraction, or late gadolinium enhancement in cMRI. We found 3784 upregulated genes in ICIM (FDR < 0.05). In the overrepresented pathway ‘response to interferon-gamma’, we found guanylate binding protein 5 and 6 (compared with VIM: GBP5 (log2 fc 3.21), GBP6 (log2 fc 5.37)) to be significantly increased in ICIM on RNA- and protein-level. We conclude that interferon-gamma and inflammasome-regulating proteins, such as GBP5, may be of unrecognized significance in the pathophysiology of ICIM. Full article
Show Figures

Figure 1

20 pages, 4097 KB  
Article
Identification of Potential Bisphenol A (BPA) Exposure Biomarkers in Ovarian Cancer
by Aeman Zahra, Qiduo Dong, Marcia Hall, Jeyarooban Jeyaneethi, Elisabete Silva, Emmanouil Karteris and Cristina Sisu
J. Clin. Med. 2021, 10(9), 1979; https://doi.org/10.3390/jcm10091979 - 5 May 2021
Cited by 21 | Viewed by 4953
Abstract
Endocrine-disrupting chemicals (EDCs) can exert multiple deleterious effects and have been implicated in carcinogenesis. The xenoestrogen Bisphenol A (BPA) that is found in various consumer products has been involved in the dysregulation of numerous signalling pathways. In this paper, we present the analysis [...] Read more.
Endocrine-disrupting chemicals (EDCs) can exert multiple deleterious effects and have been implicated in carcinogenesis. The xenoestrogen Bisphenol A (BPA) that is found in various consumer products has been involved in the dysregulation of numerous signalling pathways. In this paper, we present the analysis of a set of 94 genes that have been shown to be dysregulated in presence of BPA in ovarian cancer cell lines since we hypothesised that these genes might be of biomarker potential. This study sought to identify biomarkers of disease and biomarkers of disease-associated exposure. In silico analyses took place using gene expression data extracted from The Cancer Genome Atlas (TCGA) and the Genotype-Tissue Expression (GTEx) databases. Differential expression was further validated at protein level using immunohistochemistry on an ovarian cancer tissue microarray. We found that 14 out of 94 genes are solely dysregulated in the presence of BPA, while the remaining 80 genes are already dysregulated (p-value < 0.05) in their expression pattern as a consequence of the disease. We also found that seven genes have prognostic power for the overall survival in OC in relation to their expression levels. Out of these seven genes, Keratin 4 (KRT4) appears to be a biomarker of exposure-associated ovarian cancer, whereas Guanylate Binding Protein 5 (GBP5), long intergenic non-protein coding RNA 707 (LINC00707) and Solute Carrier Family 4 Member 11 (SLC4A11) are biomarkers of disease. BPA can exert a plethora of effects that can be tissue- or cancer-specific. Our in silico findings generate a hypothesis around biomarkers of disease and exposure that could potentially inform regulation and policy making. Full article
Show Figures

Figure 1

14 pages, 3510 KB  
Article
GBP5 Repression Suppresses the Metastatic Potential and PD-L1 Expression in Triple-Negative Breast Cancer
by Shun-Wen Cheng, Po-Chih Chen, Min-Hsuan Lin, Tzong-Rong Ger, Hui-Wen Chiu and Yuan-Feng Lin
Biomedicines 2021, 9(4), 371; https://doi.org/10.3390/biomedicines9040371 - 1 Apr 2021
Cited by 26 | Viewed by 4608
Abstract
Triple-negative breast cancer (TNBC) is the most aggressive breast cancer subtype because of its high metastatic potential. Immune evasion due to aberrant expression of programmed cell death ligand 1 (PD-L1) has also been reported recently in metastatic TNBC. However, the mechanism underlying metastatic [...] Read more.
Triple-negative breast cancer (TNBC) is the most aggressive breast cancer subtype because of its high metastatic potential. Immune evasion due to aberrant expression of programmed cell death ligand 1 (PD-L1) has also been reported recently in metastatic TNBC. However, the mechanism underlying metastatic progression and PD-L1 upregulation in TNBC is still largely unknown. Here, we found that guanylate binding protein 5 (GBP5) is expressed in higher levels in TNBC tissues than in non-TNBC and normal mammary tissues and serves as a poorer prognostic marker in breast cancer patients. Transwell cultivation indicated that GBP5 expression is causally related to cellular migration ability in the detected TNBC cell lines. Moreover, the computational simulation of the gene set enrichment analysis (GSEA) program against the GBP5 signature generated from its coexpression with other somatic genes in TNBC revealed that GBP5 upregulation may be associated with the activation of interferon gamma (IFN-γ)-responsive and NF-κB-related signaling cascades. In addition, we found that the coexpression of GBP5 with PD-L1 was significantly positive correlation in TNBC tissues. Robustly, our data showed that GBP5 knockdown in TNBC cells harboring a higher GBP5 level dramatically suppresses the number of migrated cells, the activity of IFN-γ/STAT1 and TNF-α/NF-κB signaling axes, and the expression of PD-L1. Importantly, the signature combining a higher GBP5 and PD-L1 level predicted the shortest time interval of brain metastasis in breast cancer patients. These findings not only uncover the oncogenic function of GBP5 but also provide a new strategy to combat metastatic/immunosuppressive TNBC by targeting GBP5 activity. Full article
(This article belongs to the Special Issue Cancer Metastasis and Therapeutic Resistance)
Show Figures

Figure 1

14 pages, 3232 KB  
Article
GBP5 Serves as a Potential Marker to Predict a Favorable Response in Triple-Negative Breast Cancer Patients Receiving a Taxane-Based Chemotherapy
by Shun-Wen Cheng, Po-Chih Chen, Tzong-Rong Ger, Hui-Wen Chiu and Yuan-Feng Lin
J. Pers. Med. 2021, 11(3), 197; https://doi.org/10.3390/jpm11030197 - 12 Mar 2021
Cited by 18 | Viewed by 3956
Abstract
Pre-operative (neoadjuvant) or post-operative (adjuvant) taxane-based chemotherapy is still commonly used to treat patients with triple-negative breast cancer (TNBC). However, there are still no effective biomarkers used to predict the responsiveness and efficacy of taxane-based chemotherapy in TNBC patients. Here we find that [...] Read more.
Pre-operative (neoadjuvant) or post-operative (adjuvant) taxane-based chemotherapy is still commonly used to treat patients with triple-negative breast cancer (TNBC). However, there are still no effective biomarkers used to predict the responsiveness and efficacy of taxane-based chemotherapy in TNBC patients. Here we find that guanylate-binding protein 5 (GBP5), compared to other GBPs, exhibits the strongest prognostic significance in predicting TNBC recurrence and progression. Whereas GBP5 upregulation showed no prognostic significance in non-TNBC patients, a higher GBP5 level predicted a favorable recurrence and progression-free condition in the TNBC cohort. Moreover, we found that GBP5 expression negatively correlated with the 50% inhibitory concentration (IC50) of paclitaxel in a panel of TNBC cell lines. The gene knockdown of GBP5 increased the IC50 of paclitaxel in the tested TNBC cells. In TNBC patients receiving neoadjuvant or adjuvant chemotherapy, a higher GBP5 level strongly predicted a good responsiveness. Computational simulation by the Gene Set Enrichment Analysis program and cell-based assays demonstrated that GBP5 probably enhances the cytotoxic effectiveness of paclitaxel via activating the Akt/mTOR signaling axis and suppressing autophagy formation in TNBC cells. These findings suggest that GBP5 could be a good biomarker to predict a favorable outcome in TNBC patients who decide to receive a taxane-based neoadjuvant or adjuvant therapy. Full article
(This article belongs to the Special Issue Cancer Biomarker Research and Personalized Medicine)
Show Figures

Graphical abstract

20 pages, 4507 KB  
Article
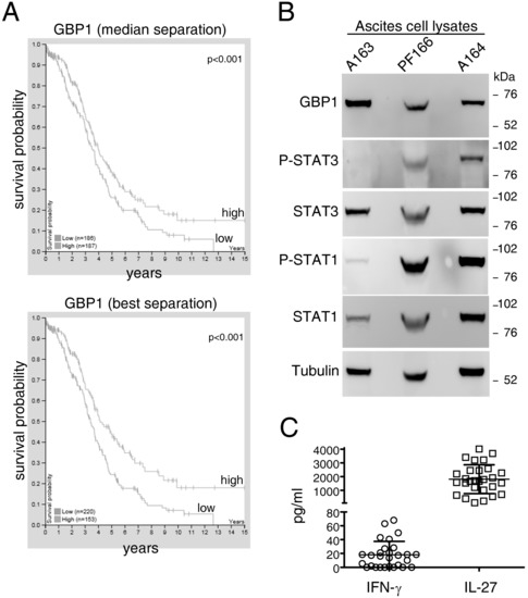
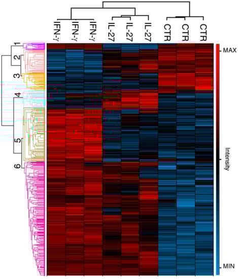
Cytokine-Induced Guanylate Binding Protein 1 (GBP1) Release from Human Ovarian Cancer Cells
by Grazia Carbotti, Andrea Petretto, Elisabeth Naschberger, Michael Stürzl, Stefania Martini, Maria Cristina Mingari, Gilberto Filaci, Silvano Ferrini and Marina Fabbi
Cancers 2020, 12(2), 488; https://doi.org/10.3390/cancers12020488 - 19 Feb 2020
Cited by 19 | Viewed by 4543
Abstract
We showed that IL-27 shares several effects with IFN-γ in human cancer cells. To identify novel extracellular mediators, potentially involved in epithelial ovarian cancer (EOC) biology, we analyzed the effect of IL-27 or IFN-γ on the secretome of cultured EOC cells by mass-spectrometry [...] Read more.
We showed that IL-27 shares several effects with IFN-γ in human cancer cells. To identify novel extracellular mediators, potentially involved in epithelial ovarian cancer (EOC) biology, we analyzed the effect of IL-27 or IFN-γ on the secretome of cultured EOC cells by mass-spectrometry (nano-UHPLC-MS/MS). IL-27 and IFN-γ modulate the release of a limited fraction of proteins among those induced in the whole cell. We focused our attention on GBP1, a guanylate-binding protein and GTPase, which mediates several biological activities of IFNs. Cytokine treatment induced GBP1, 2, and 5 expressions in EOC cells, but only GBP1 was secreted. ELISA and immunoblotting showed that cytokine-stimulated EOC cells release full-length GBP1 in vitro, through non-classical pathways, not involving microvesicles. Importantly, full-length GBP1 accumulates in the ascites of most EOC patients and ex-vivo EOC cells show constitutive tyrosine-phosphorylated STAT1/3 proteins and GBP1 expression, supporting a role for Signal Transducer And Activator Of Transcription (STAT)-activating cytokines in vivo. High GBP1 gene expression correlates with better overall survival in the TCGA (The Cancer Genome Atlas) dataset of EOC. In addition, GBP1 transfection partially reduced EOC cell viability in an MTT assay. Our data show for the first time that cytokine-stimulated tumor cells release soluble GBP1 in vitro and in vivo and suggest that GBP1 may have anti-tumor effects in EOC. Full article
Show Figures

Figure 1

Back to TopTop