Sign in to use this feature.

Years

Between: -

Subjects

remove_circle_outline
remove_circle_outline
remove_circle_outline
remove_circle_outline
remove_circle_outline

Journals

Article Types

Countries / Regions

Search Results (11)

Search Parameters:
Keywords = geranylgeranyl transferase

Order results
Result details
Results per page
Select all
Export citation of selected articles as:
15 pages, 1964 KB  
Article
Prenyl Transferases Regulate Secretory Protein Sorting and Parasite Morphology in Toxoplasma gondii
by Qiang-Qiang Wang, Kai He, Muhammad-Tahir Aleem and Shaojun Long
Int. J. Mol. Sci. 2023, 24(8), 7172; https://doi.org/10.3390/ijms24087172 - 12 Apr 2023
Cited by 6 | Viewed by 2870
Abstract
Protein prenylation is an important protein modification that is responsible for diverse physiological activities in eukaryotic cells. This modification is generally catalyzed by three types of prenyl transferases, which include farnesyl transferase (FT), geranylgeranyl transferase (GGT-1) and Rab geranylgeranyl transferase (GGT-2). Studies in [...] Read more.
Protein prenylation is an important protein modification that is responsible for diverse physiological activities in eukaryotic cells. This modification is generally catalyzed by three types of prenyl transferases, which include farnesyl transferase (FT), geranylgeranyl transferase (GGT-1) and Rab geranylgeranyl transferase (GGT-2). Studies in malaria parasites showed that these parasites contain prenylated proteins, which are proposed to play multiple functions in parasites. However, the prenyl transferases have not been functionally characterized in parasites of subphylum Apicomplexa. Here, we functionally dissected functions of three of the prenyl transferases in the Apicomplexa model organism Toxoplasma gondii (T. gondii) using a plant auxin-inducible degron system. The homologous genes of the beta subunit of FT, GGT-1 and GGT-2 were endogenously tagged with AID at the C-terminus in the TIR1 parental line using a CRISPR-Cas9 approach. Upon depletion of these prenyl transferases, GGT-1 and GGT-2 had a strong defect on parasite replication. Fluorescent assay using diverse protein markers showed that the protein markers ROP5 and GRA7 were diffused in the parasites depleted with GGT-1 and GGT-2, while the mitochondrion was strongly affected in parasites depleted with GGT-1. Importantly, depletion of GGT-2 caused the stronger defect to the sorting of rhoptry protein and the parasite morphology. Furthermore, parasite motility was observed to be affected in parasites depleted with GGT-2. Taken together, this study functionally characterized the prenyl transferases, which contributed to an overall understanding of protein prenylation in T. gondii and potentially in other related parasites. Full article
(This article belongs to the Special Issue CRISPR-Cas in Genomic Manipulation and Antimicrobial Resistance)
Show Figures

Figure 1

15 pages, 601 KB  
Review
The Biomedical Importance of the Missing Pathway for Farnesol and Geranylgeraniol Salvage
by Ignasi Bofill Verdaguer, Marcell Crispim, Agustín Hernández and Alejandro Miguel Katzin
Molecules 2022, 27(24), 8691; https://doi.org/10.3390/molecules27248691 - 8 Dec 2022
Cited by 17 | Viewed by 5040
Abstract
Isoprenoids are the output of the polymerization of five-carbon, branched isoprenic chains derived from isopentenyl pyrophosphate (IPP) and its isomer, dimethylallyl pyrophosphate (DMAPP). Isoprene units are consecutively condensed to form longer structures such as farnesyl and geranylgeranyl pyrophosphate (FPP and GGPP, respectively), necessary [...] Read more.
Isoprenoids are the output of the polymerization of five-carbon, branched isoprenic chains derived from isopentenyl pyrophosphate (IPP) and its isomer, dimethylallyl pyrophosphate (DMAPP). Isoprene units are consecutively condensed to form longer structures such as farnesyl and geranylgeranyl pyrophosphate (FPP and GGPP, respectively), necessary for the biosynthesis of several metabolites. Polyprenyl transferases and synthases use polyprenyl pyrophosphates as their natural substrates; however, it is known that free polyprenols, such as farnesol (FOH), and geranylgeraniol (GGOH) can be incorporated into prenylated proteins, ubiquinone, cholesterol, and dolichols. Furthermore, FOH and GGOH have been shown to block the effects of isoprenoid biosynthesis inhibitors such as fosmidomycin, bisphosphonates, or statins in several organisms. This phenomenon is the consequence of a short pathway, which was observed for the first time more than 25 years ago: the polyprenol salvage pathway, which works via the phosphorylation of FOH and GGOH. Biochemical studies in bacteria, animals, and plants suggest that this pathway can be carried out by two enzymes: a polyprenol kinase and a polyprenyl-phosphate kinase. However, to date, only a few genes have been unequivocally identified to encode these enzymes in photosynthetic organisms. Nevertheless, pieces of evidence for the importance of this pathway abound in studies related to infectious diseases, cancer, dyslipidemias, and nutrition, and to the mitigation of the secondary effects of several drugs. Furthermore, nowadays it is known that both FOH and GGOH can be incorporated via dietary sources that produce various biological effects. This review presents, in a simplified but comprehensive manner, the most important data on the FOH and GGOH salvage pathway, stressing its biomedical importance The main objective of this review is to bring to light the need to discover and characterize the kinases associated with the isoprenoid salvage pathway in animals and pathogens. Full article
Show Figures

Figure 1

21 pages, 4573 KB  
Article
Altered Developmental and Metabolic Gene Expression in Basil Interspecific Hybrids
by Saumya Shah, Shubhra Rastogi, Divya Vashisth, Prashant Kumar Rout, Raj Kishori Lal, Umesh Chandra Lavania and Ajit Kumar Shasany
Plants 2022, 11(14), 1873; https://doi.org/10.3390/plants11141873 - 18 Jul 2022
Cited by 4 | Viewed by 2936
Abstract
To understand the altered developmental changes and associated gene expression in inter-genomic combinations, a study was planned in two diverse yet closely related species of Ocimum, targeting their hybrid F1 and amphidiploids. The existing developmental variations between F1 and amphidiploids was analyzed through [...] Read more.
To understand the altered developmental changes and associated gene expression in inter-genomic combinations, a study was planned in two diverse yet closely related species of Ocimum, targeting their hybrid F1 and amphidiploids. The existing developmental variations between F1 and amphidiploids was analyzed through phenotypical and anatomical assessments. The absence of 8330 transcripts of F1 in amphidiploids and the exclusive presence of two transcripts related to WNK lysine-deficient protein kinase and geranylgeranyl transferase type-2 subunit beta 1-like proteins in amphidiploids provided a set of genes to compare the suppressed and activated functions between F1 and amphidiploids. The estimation of eugenol and methyleugenol, flavonoid, lignin and chlorophyll content was correlated with the average FPKM and differential gene expression values and further validated through qRT-PCR. Differentially expressed genes of stomatal patterning and development explained the higher density of stomata in F1 and the larger size of stomata in amphidiploids. Gene expression study of several transcription factors putatively involved in the growth and developmental processes of plants clearly amalgamates the transcriptome data linking the phenotypic differences in F1 and amphidiploids. This investigation describes the influence of interspecific hybridization on genes and transcription factors leading to developmental changes and alleviation of intergenomic instability in amphidiploids. Full article
Show Figures

Figure 1

15 pages, 5281 KB  
Article
A Novel Hypothesis on Choroideremia-Manifesting Female Carriers: Could CHM In-Frame Variants Exert a Dominant Negative Effect? A Case Report
by Niccolò Di Giosaffatte, Michele Valiante, Stefano Tricarico, Giulia Parise, Anna Maria De Negri, Guido Ricciotti, Lara Florean, Alessandro Paiardini, Irene Bottillo and Paola Grammatico
Genes 2022, 13(7), 1268; https://doi.org/10.3390/genes13071268 - 17 Jul 2022
Cited by 5 | Viewed by 3231
Abstract
Choroideremia is an X-linked recessive condition presenting in males, with progressive degeneration of retinal and choroidal tissues leading to progressive visual loss. Its pathological mechanism is due to alterations in the CHM gene that encodes for REP1, a protein required for prenylation of [...] Read more.
Choroideremia is an X-linked recessive condition presenting in males, with progressive degeneration of retinal and choroidal tissues leading to progressive visual loss. Its pathological mechanism is due to alterations in the CHM gene that encodes for REP1, a protein required for prenylation of Rab by the Rab geranylgeranyl transferase (RGGT). Even though female carriers are predicted to be not affected by the disease, a wide phenotypic spectrum ranging from mild to severe cases has been reported in women. The reason why Choroideremia manifests in female carriers remains elusive. While X chromosome inactivation (XCI) skewing has been proposed as a leading putative mechanism, emerging evidence has shown that CHM could variably escape from XCI. We described a family with an initial clinical suspicion of Retinitis Pigmentosa in which a novel CHM pathogenic splicing variant was found by exome sequencing. The variant, initially found in the 63-year-old female presenting with impaired visual acuity and severe retinal degeneration, segregated in the 31-year-old daughter and the 37-year-old son, both presenting with fundus anomalies. mRNA studies revealed a shorter in-frame CHM isoform lacking exon 10. Molecular modeling of the ternary REP1/Rab/RGGT protein complex predicted significant impairing of REP1/Rab binding without alteration of REP1/RGGT interaction. We suggest that, in our female cases, the biallelic expression of CHM may have led to the production of both the mutant and wild type REP1. The mutant isoform, sequestrating RGGT, could reduce its available amount for Rab prenylation, thus exerting a dominant-negative effect. If confirmed with further studies and in large cohorts of female carriers, the here proposed molecular mechanism could help to explain the complexity of manifestation of Choroideremia in females. Full article
(This article belongs to the Special Issue Study of Inherited Retinal Diseases)
Show Figures

Figure 1

13 pages, 2007 KB  
Article
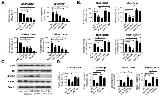
Tumor-Suppressive Effect of Metformin via the Regulation of M2 Macrophages and Myeloid-Derived Suppressor Cells in the Tumor Microenvironment of Colorectal Cancer
by Joyeon Kang, Doyeon Lee, Kyoung Jin Lee, Jaepil Eric Yoon, Ji-Hee Kwon, Yoojeong Seo, Janghyun Kim, Shin Young Chang, Jihye Park, Eun Ae Kang, Soo Jung Park, Jae Jun Park, Jae Hee Cheon and Tae Il Kim
Cancers 2022, 14(12), 2881; https://doi.org/10.3390/cancers14122881 - 10 Jun 2022
Cited by 38 | Viewed by 4418
Abstract
Myeloid-derived suppressor cells (MDSCs) and M2 macrophages in the tumor microenvironment contribute to tumor progression by inducing immune tolerance to tumor antigens and cancer cells. Metformin, one of the most common diabetes drugs, has shown anti-inflammatory and anti-tumor effects. However, the effects of [...] Read more.
Myeloid-derived suppressor cells (MDSCs) and M2 macrophages in the tumor microenvironment contribute to tumor progression by inducing immune tolerance to tumor antigens and cancer cells. Metformin, one of the most common diabetes drugs, has shown anti-inflammatory and anti-tumor effects. However, the effects of metformin on inflammatory cells of the tumor microenvironment and its underlying mechanisms remain unclarified. In this study, we investigated the effect of metformin on M2 macrophages and MDSCs using monocyte THP-1 cells and a dextran sodium sulfate (DSS)-treated ApcMin/+ mouse model of colon cancer. Metformin decreased the fractions of MDSCs expressing CD33 and arginase, as well as M2 macrophages expressing CD206 and CD163. The inhibitory effect of metformin and rapamycin on MDSCs and M2 macrophages was reversed by the co-treatment of Compound C (an AMP-activated protein kinase (AMPK) inhibitor) or mevalonate. To examine the effect of protein prenylation and cholesterol synthesis (the final steps of the mevalonate pathway) on the MDSC and M2 macrophage populations, we used respective inhibitors (YM53601; SQLE inhibitor, FTI-277; farnesyl transferase inhibitor, GGTI-298; geranylgeranyl transferase inhibitor) and found that the MDSC and M2 populations were suppressed by the protein prenylation inhibitors. In the DSS-treated ApcMin/+ mouse colon cancer model, metformin reduced the number and volume of colorectal tumors with decreased populations of MDSCs and M2 macrophages in the tumor microenvironment. In conclusion, the inhibitory effect of metformin on MDSCs and M2 macrophages in the tumor microenvironment of colon cancers is mediated by AMPK activation and subsequent mTOR inhibition, leading to the downregulation of the mevalonate pathway. Full article
(This article belongs to the Section Tumor Microenvironment)
Show Figures

Figure 1

25 pages, 11454 KB  
Article
The Rab Geranylgeranyl Transferase Beta Subunit Is Essential for Embryo and Seed Development in Arabidopsis thaliana
by Joanna Rojek, Matthew R. Tucker, Michał Rychłowski, Julita Nowakowska and Małgorzata Gutkowska
Int. J. Mol. Sci. 2021, 22(15), 7907; https://doi.org/10.3390/ijms22157907 - 24 Jul 2021
Cited by 7 | Viewed by 4326
Abstract
Auxin is a key regulator of plant development affecting the formation and maturation of reproductive structures. The apoplastic route of auxin transport engages influx and efflux facilitators from the PIN, AUX and ABCB families. The polar localization of these proteins and constant recycling [...] Read more.
Auxin is a key regulator of plant development affecting the formation and maturation of reproductive structures. The apoplastic route of auxin transport engages influx and efflux facilitators from the PIN, AUX and ABCB families. The polar localization of these proteins and constant recycling from the plasma membrane to endosomes is dependent on Rab-mediated vesicular traffic. Rab proteins are anchored to membranes via posttranslational addition of two geranylgeranyl moieties by the Rab Geranylgeranyl Transferase enzyme (RGT), which consists of RGTA, RGTB and REP subunits. Here, we present data showing that seed development in the rgtb1 mutant, with decreased vesicular transport capacity, is disturbed. Both pre- and post-fertilization events are affected, leading to a decrease in seed yield. Pollen tube recognition at the stigma and its guidance to the micropyle is compromised and the seed coat forms incorrectly. Excess auxin in the sporophytic tissues of the ovule in the rgtb1 plants leads to an increased tendency of autonomous endosperm formation in unfertilized ovules and influences embryo development in a maternal sporophytic manner. The results show the importance of vesicular traffic for sexual reproduction in flowering plants, and highlight RGTB1 as a key component of sporophytic-filial signaling. Full article
(This article belongs to the Special Issue Signaling in Plant Reproduction)
Show Figures

Graphical abstract

13 pages, 2993 KB  
Article
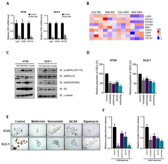
Metformin Suppresses Cancer Stem Cells through AMPK Activation and Inhibition of Protein Prenylation of the Mevalonate Pathway in Colorectal Cancer
by Yoojeong Seo, Janghyun Kim, Soo Jung Park, Jae Jun Park, Jae Hee Cheon, Won Ho Kim and Tae Il Kim
Cancers 2020, 12(9), 2554; https://doi.org/10.3390/cancers12092554 - 8 Sep 2020
Cited by 52 | Viewed by 5759
Abstract
Metformin is a well-known AMPK (AMP-activated protein kinase) activator that suppresses cancer stem cells (CSCs) in some cancers. However, the mechanisms of the CSC-suppressing effects of metformin are not yet well understood. In this study, we investigated the CSC-suppressive effect of metformin via [...] Read more.
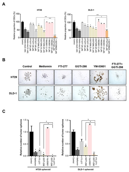
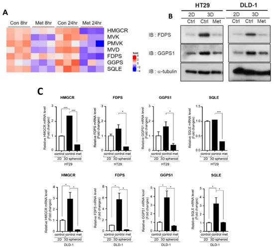
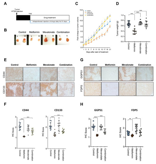
Metformin is a well-known AMPK (AMP-activated protein kinase) activator that suppresses cancer stem cells (CSCs) in some cancers. However, the mechanisms of the CSC-suppressing effects of metformin are not yet well understood. In this study, we investigated the CSC-suppressive effect of metformin via the mevalonate (MVA) pathway in colorectal cancer (CRC). Two colorectal cancer cell lines, HT29 and DLD-1 cells, were treated with metformin, mevalonate, or a combination of the two. We measured CSC populations by flow cytometric analysis (CD44+/CD133+) and by tumor spheroid growth. The expression of p-AMPK, mTORC1 (pS6), and key enzymes (HMGCR, FDPS, GGPS1, and SQLE) of the MVA pathway was also analyzed. We investigated the effects of metformin and/or mevalonate in xenograft mice using HT29 cells; immunohistochemical staining for CSC markers and key enzymes of the MVA pathway in tumor xenografts was performed. In both HT29 and DLD-1 cells, the CSC population was significantly decreased following treatment with metformin, AMPK activator (AICAR), HMG-CoA reductase inhibitor (simvastatin), or mTOR inhibitor (rapamycin), and was increased by mevalonate. The CSC-suppressing effect of these drugs was attenuated by mevalonate. The results of tumor spheroid growth matched those of the CSC population experiments. Metformin treatment increased p-AMPK and decreased mTOR (pS6) expression; these effects were reversed by addition of mevalonate. The expression of key MVA pathway enzymes was significantly increased in tumor spheroid culture, and by addition of mevalonate, and decreased upon treatment with metformin, AICAR, or rapamycin. In xenograft experiments, tumor growth and CSC populations were significantly reduced by metformin, and this inhibitory effect of metformin was abrogated by combined treatment with mevalonate. Furthermore, in the MVA pathway, CSC populations were reduced by inhibition of protein prenylation with a farnesyl transferase inhibitor (FTI-277) or a geranylgeranyl transferase inhibitor (GGTI-298), but not by inhibition of cholesterol synthesis with a squalene synthase inhibitor (YM-53601). In conclusion, the CSC-suppressive effect of metformin was associated with AMPK activation and repression of protein prenylation through MVA pathway suppression in colorectal cancer. Full article
Show Figures

Figure 1

15 pages, 8911 KB  
Article
Inhibition of Protein Prenylation of GTPases Alters Endothelial Barrier Function
by Muhammad Aslam, Christian Troidl, Christian Tanislav, Susanne Rohrbach, Dursun Gündüz and Christian W. Hamm
Int. J. Mol. Sci. 2020, 21(1), 2; https://doi.org/10.3390/ijms21010002 - 18 Dec 2019
Cited by 16 | Viewed by 5274
Abstract
The members of Rho family of GTPases, RhoA and Rac1 regulate endothelial cytoskeleton dynamics and hence barrier integrity. The spatial activities of these GTPases are regulated by post-translational prenylation. In the present study, we investigated the effect of prenylation inhibition on the endothelial [...] Read more.
The members of Rho family of GTPases, RhoA and Rac1 regulate endothelial cytoskeleton dynamics and hence barrier integrity. The spatial activities of these GTPases are regulated by post-translational prenylation. In the present study, we investigated the effect of prenylation inhibition on the endothelial cytoskeleton and barrier properties. The study was carried out in human umbilical vein endothelial cells (HUVEC) and protein prenylation is manipulated with various pharmacological inhibitors. Inhibition of either complete prenylation using statins or specifically geranylgeranylation but not farnesylation has a biphasic effect on HUVEC cytoskeleton and permeability. Short-term treatment inhibits the spatial activity of RhoA/Rho kinase (Rock) to actin cytoskeleton resulting in adherens junctions (AJ) stabilization and ameliorates thrombin-induced barrier disruption whereas long-term inhibition results in collapse of endothelial cytoskeleton leading to increased basal permeability. These effects are reversed by supplementing the cells with geranylgeranyl but not farnesyl pyrophosphate. Moreover, long-term inhibition of protein prenylation results in basal hyper activation of RhoA/Rock signaling that is antagonized by a specific Rock inhibitor or an activation of cAMP signaling. In conclusion, inhibition of geranylgeranylation in endothelial cells (ECs) exerts biphasic effect on endothelial barrier properties. Short-term inhibition stabilizes AJs and hence barrier function whereas long-term treatment results in disruption of barrier properties. Full article
(This article belongs to the Special Issue Small GTPases 2019)
Show Figures

Figure 1

12 pages, 1171 KB  
Review
Recent Advances in the Development of Mammalian Geranylgeranyl Diphosphate Synthase Inhibitors
by Staci L. Haney, Veronica S. Wills, David F. Wiemer and Sarah A. Holstein
Molecules 2017, 22(6), 886; https://doi.org/10.3390/molecules22060886 - 27 May 2017
Cited by 26 | Viewed by 7663
Abstract
The enzyme geranylgeranyl diphosphate synthase (GGDPS) catalyzes the synthesis of the 20-carbon isoprenoid geranylgeranyl diphosphate (GGPP). GGPP is the isoprenoid donor for protein geranylgeranylation reactions catalyzed by the enzymes geranylgeranyl transferase (GGTase) I and II. Inhibitors of GGDPS result in diminution of protein [...] Read more.
The enzyme geranylgeranyl diphosphate synthase (GGDPS) catalyzes the synthesis of the 20-carbon isoprenoid geranylgeranyl diphosphate (GGPP). GGPP is the isoprenoid donor for protein geranylgeranylation reactions catalyzed by the enzymes geranylgeranyl transferase (GGTase) I and II. Inhibitors of GGDPS result in diminution of protein geranylgeranylation through depletion of cellular GGPP levels, and there has been interest in GGDPS inhibitors as potential anti-cancer agents. Here we discuss recent advances in the development of GGDPS inhibitors, including insights gained by structure-function relationships, and review the preclinical data that support the continued development of this novel class of drugs. Full article
(This article belongs to the Special Issue Isoprenoid Biosynthesis)
Show Figures

Figure 1

19 pages, 9309 KB  
Article
Inhibiting HDAC1 Enhances the Anti-Cancer Effects of Statins through Downregulation of GGTase-Iβ Expression
by Ran Li and Ye-Hua Gan
Int. J. Mol. Sci. 2017, 18(5), 1010; https://doi.org/10.3390/ijms18051010 - 8 May 2017
Cited by 6 | Viewed by 4696
Abstract
Hydroxy-methyl-glutaryl-coenzyme A (HMG-CoA) reductase inhibitors, namely statins, are potential anti-tumor agents. Previously, we showed that a pan-histone deacetylase (HDAC) inhibitor enhances the anti-tumor effects of the HMG-CoA inhibitor. However, the underlying mechanisms were not fully understood. Cancer cell lines (CAL-27 and SACC-83) were [...] Read more.
Hydroxy-methyl-glutaryl-coenzyme A (HMG-CoA) reductase inhibitors, namely statins, are potential anti-tumor agents. Previously, we showed that a pan-histone deacetylase (HDAC) inhibitor enhances the anti-tumor effects of the HMG-CoA inhibitor. However, the underlying mechanisms were not fully understood. Cancer cell lines (CAL-27 and SACC-83) were exposed to pan-HDAC inhibitor, or HDAC1 inhibitor, or geranylgeranyl transferase type I (GGTase-I) inhibitor alone or in combination with statin. Cell viability, apoptosis, migration, and invasion were assessed by Cell Count Kit-8, 4′,6-diamidino-2-phenylindole staining, and transwell assay, respectively. A xenograft model was used for assessing tumor growth in vivo. Western blot and real-time PCR were used to assess the expression of genes. We observed that inhibiting HDAC1 could enhance the anti-tumor effects of statins both in vitro and in vivo. Inhibiting HDAC1 blocked the statin-induced upregulation of geranylgeranyl transferase type Iβ subunit (GGTase-Iβ), resulting in an enhancement of the anti-cancer effects of statin. Overexpression of GGTase-Iβ or constitutively active RhoA abolished the enhancement by inhibiting HDAC1 on anti-tumor effects of statins. The HDAC1 inhibitor failed to enhance cytotoxicity in non-tumor primary cells treated with statin. Inhibiting HDAC1 enhanced the anti-cancer effects of statins through downregulation of GGTase-Iβ expression, and thus further inactivation of RhoA. A combination of statin with HDAC1 or GGTase-I inhibitor would be a new strategy for cancer chemotherapy. Full article
(This article belongs to the Section Biochemistry)
Show Figures

Graphical abstract

21 pages, 1431 KB  
Article
Inhibition of Geranylgeranyl Transferase-I Decreases Cell Viability of HTLV-1-Transformed Cells
by Dustin C. Edwards, Katherine M. McKinnon, Claudio Fenizia, Kyung-Jin Jung, John N. Brady and Cynthia A. Pise-Masison
Viruses 2011, 3(10), 1815-1835; https://doi.org/10.3390/v3101815 - 10 Oct 2011
Cited by 4 | Viewed by 6220
Abstract
Human T-cell leukemia virus type-1 (HTLV-1) is the etiological agent of adult T-cell leukemia (ATL), an aggressive and highly chemoresistant malignancy. Rho family GTPases regulate multiple signaling pathways in tumorigenesis: cytoskeletal organization, transcription, cell cycle progression, and cell proliferation. Geranylgeranylation of Rho family [...] Read more.
Human T-cell leukemia virus type-1 (HTLV-1) is the etiological agent of adult T-cell leukemia (ATL), an aggressive and highly chemoresistant malignancy. Rho family GTPases regulate multiple signaling pathways in tumorigenesis: cytoskeletal organization, transcription, cell cycle progression, and cell proliferation. Geranylgeranylation of Rho family GTPases is essential for cell membrane localization and activation of these proteins. It is currently unknown whether HTLV-1-transformed cells are preferentially sensitive to geranylgeranylation inhibitors, such as GGTI-298. In this report, we demonstrate that GGTI-298 decreased cell viability and induced G2/M phase accumulation of HTLV-1-transformed cells, independent of p53 reactivation. HTLV-1-LTR transcriptional activity was inhibited and Tax protein levels decreased following treatment with GGTI-298. Furthermore, GGTI-298 decreased activation of NF-κB, a downstream target of Rho family GTPases. These studies suggest that protein geranylgeranylation contributes to dysregulation of cell survival pathways in HTLV-1-transformed cells. Full article
(This article belongs to the Special Issue Recent Developments in HTLV Research)
Show Figures

Back to TopTop