Sign in to use this feature.

Years

Between: -

Subjects

remove_circle_outline
remove_circle_outline

Journals

Article Types

Countries / Regions

Search Results (1)

Search Parameters:
Keywords = exophytic FNH

Order results
Result details
Results per page
Select all
Export citation of selected articles as:
19 pages, 2435 KB  
Review
Pedunculated Focal Nodular Hyperplasia: When in Doubt, Should We Cut It Out?
by Christos Tsalikidis, Athanasia Mitsala, George Pappas-Gogos, Konstantinos Romanidis, Alexandra K. Tsaroucha and Michail Pitiakoudis
J. Clin. Med. 2023, 12(18), 6034; https://doi.org/10.3390/jcm12186034 - 18 Sep 2023
Cited by 6 | Viewed by 5042
Abstract
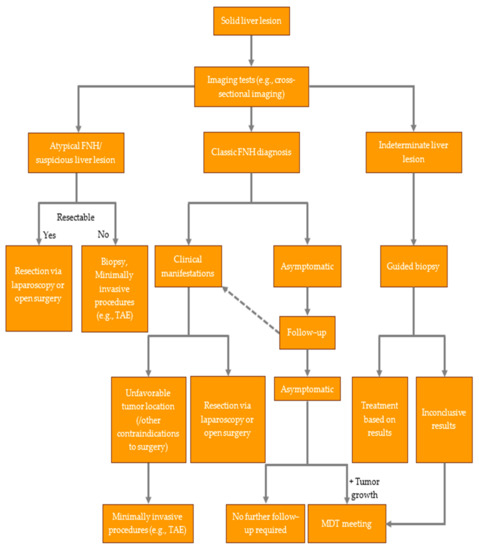
Focal nodular hyperplasia (FNH) is the second most common benign hepatic tumor and can rarely present as an exophytic solitary mass attached to the liver by a stalk. Most FNH cases are usually detected as incidental findings during surgery, imaging or physical examination [...] Read more.
Focal nodular hyperplasia (FNH) is the second most common benign hepatic tumor and can rarely present as an exophytic solitary mass attached to the liver by a stalk. Most FNH cases are usually detected as incidental findings during surgery, imaging or physical examination and have a high female predominance. However, the pedunculated forms of FNH are particularly rare and commonly associated with severe complications and diagnostic challenges. Hence, our study aims to provide a comprehensive summary of the available data on the pedunculated FNH cases among adults and children. Furthermore, we will highlight the role of different therapeutic options in treating this clinical entity. The use of imaging techniques is considered a significant addition to the diagnostic toolbox. Regarding the optimal treatment strategy, the main indications for surgery were the presence of symptoms, diagnostic uncertainty and increased risk of complications, based on the current literature. Herein, we also propose a management algorithm for patients with suspected FNH lesions. Therefore, a high index of suspicion and awareness of this pathology and its life-threatening complications, as an uncommon etiology of acute abdomen, is of utmost importance in order to achieve better clinical outcomes. Full article
(This article belongs to the Section Gastroenterology & Hepatopancreatobiliary Medicine)
Show Figures

Graphical abstract

Back to TopTop