Sign in to use this feature.

Years

Between: -

Subjects

remove_circle_outline
remove_circle_outline
remove_circle_outline
remove_circle_outline
remove_circle_outline

Journals

Article Types

Countries / Regions

Search Results (7)

Search Parameters:
Keywords = equal channel angular pressing-Conform

Order results
Result details
Results per page
Select all
Export citation of selected articles as:
28 pages, 3628 KB  
Review
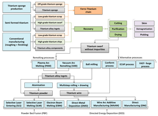
Sustainable Recovery of Titanium Alloy: From Waste to Feedstock for Additive Manufacturing
by Vincenzo Tebaldo, Giovanna Gautier di Confiengo, Donatella Duraccio and Maria Giulia Faga
Sustainability 2024, 16(1), 330; https://doi.org/10.3390/su16010330 - 29 Dec 2023
Cited by 28 | Viewed by 16097
Abstract
Titanium and its alloys are widely employed in the aerospace industry, and their use will increase in the future. At present, titanium is mainly produced by the Kroll method, but this is expensive and energy-intensive. Therefore, the research of efficient and sustainable methods [...] Read more.
Titanium and its alloys are widely employed in the aerospace industry, and their use will increase in the future. At present, titanium is mainly produced by the Kroll method, but this is expensive and energy-intensive. Therefore, the research of efficient and sustainable methods for its production has become relevant. The present review provides a description of the titanium recycling methods used to produce mostly aeronautical components by additive manufacturing, offering an overview of the actual state of the art in the field. More specifically, this paper illustrates that ilmenite is the main source of titanium and details different metallurgic processes for producing titanium and titanium alloys. The energy consumption required for each production step is also illustrated. An overview of additive manufacturing techniques is provided, along with an analysis of their relative challenges. The main focus of the review is on the current technologies employed for the recycling of swarf. Literature suggests that the most promising ways are the technologies based on severe plastic deformation, such as equal-channel angular pressing, solid-state field-assisted sintering technology-forge, and the Conform process. The latter is becoming established in the field and can replace the actual production of conventional titanium wire. Titanium-recycled powder for additive manufacturing is mainly produced using gas atomization techniques. Full article
(This article belongs to the Section Sustainable Engineering and Science)
Show Figures

Figure 1

15 pages, 6683 KB  
Article
Fatigue Behavior and Fracture Features of Ti-15Mo Alloy in β-, (α + β)-, and Ultrafine-Grained Two-Phase States
by Svetlana A. Gatina, Veronika V. Polyakova, Iuliia Mikhailovna Modina and Irina P. Semenova
Metals 2023, 13(3), 580; https://doi.org/10.3390/met13030580 - 13 Mar 2023
Cited by 10 | Viewed by 3370
Abstract
The influence of the ultrafine-grained structure formed by equal-channel angular pressing via the “Conform” scheme on the fatigue behavior of metastable β-alloy Ti-15Mo has been studied. It is shown that the alloy with a two-phase ultrafine-grained structure achieved the best mechanical properties and [...] Read more.
The influence of the ultrafine-grained structure formed by equal-channel angular pressing via the “Conform” scheme on the fatigue behavior of metastable β-alloy Ti-15Mo has been studied. It is shown that the alloy with a two-phase ultrafine-grained structure achieved the best mechanical properties and enhanced fatigue endurance limit (up to 710 MPa on the basis of 107 cycles) due to the total contribution of grain boundary, dislocation, and phase strengthening mechanisms. A fractographic analysis of the fracture surface of samples after fatigue tests showed the features of fatigue crack propagation depending on the type of alloy microstructure. The general and distinctive features of fatigue failure of alloy samples in the initial coarse-grained (α + β)-, single-phase coarse-grained β-, and ultrafine-grained (α + β)-states are revealed. In all of the samples, a fatigue crack nucleated on the surface and propagated downward, i.e., perpendicular to the direction of the applied pressures. It is shown that fracture surfaces of the ultrafine-grained samples had a high roughness and were characterized by the presence of a large number of secondary cracks, as compared to the coarse-grained analogues. Full article
(This article belongs to the Special Issue Fatigue Behavior and Crack Mechanism of Metals and Alloys)
Show Figures

Figure 1

14 pages, 6837 KB  
Article
Microstructure and Mechanical Properties of β-Titanium Ti-15Mo Alloy Produced by Combined Processing including ECAP-Conform and Drawing
by Svetlana A. Gatina, Veronika V. Polyakova, Alexander V. Polyakov and Irina P. Semenova
Materials 2022, 15(23), 8666; https://doi.org/10.3390/ma15238666 - 5 Dec 2022
Cited by 7 | Viewed by 3107
Abstract
At present, researchers pay great attention to the development of metastable β-titanium alloys. A task of current importance is the enhancement of their strength and fatigue properties. An efficient method for increasing the strength of such alloys could be severe plastic deformation. The [...] Read more.
At present, researchers pay great attention to the development of metastable β-titanium alloys. A task of current importance is the enhancement of their strength and fatigue properties. An efficient method for increasing the strength of such alloys could be severe plastic deformation. The object of this study was a medical metastable β-titanium alloy Ti-15Mo (ASTM F2066). The alloy in the (α + β) state was for the first time deformed by combined processing, including equal channel angular pressing-conform and drawing. Such processing enabled the production of long-length rods with a length of 1500 mm. The aim of the work was to study the effect of the combined processing on the alloy’s microstructure and mechanical properties. An ultrafine-grained structure with an average size of structural elements less than 100 nm was obtained. At the same time, high strength and ductility (σuts = 1590 MPa, δ = 10%) were achieved, which led to a record increase in the endurance limit (σ−1 = 710 MPa) under tension-compression terms. Full article
Show Figures

Figure 1

18 pages, 8443 KB  
Article
Local Mechanical Properties and Microstructure of EN AW 6082 Aluminium Alloy Processed via ECAP–Conform Technique
by Radek Procházka, Peter Sláma, Jaromír Dlouhý, Pavel Konopík and Zuzanka Trojanová
Materials 2020, 13(11), 2572; https://doi.org/10.3390/ma13112572 - 5 Jun 2020
Cited by 10 | Viewed by 3769
Abstract
An ultrafine-grained EN AW 6082 aluminum alloy was prepared by continuous serve plastic deformation (i.e., thermo-mechanical equal channel angular pressing (ECAP)–Conform process). A miniaturized tensile testing technique was used for estimating local mechanical properties with the aim to reveal the inhomogeneity of elastic [...] Read more.
An ultrafine-grained EN AW 6082 aluminum alloy was prepared by continuous serve plastic deformation (i.e., thermo-mechanical equal channel angular pressing (ECAP)–Conform process). A miniaturized tensile testing technique was used for estimating local mechanical properties with the aim to reveal the inhomogeneity of elastic and plastic properties in a workpiece volume. These inhomogeneities may appear due to the irregular shear strain distribution in a Conformed wire. Miniaturized samples for tensile testing were cut from the Conformed workpiece. Elongation of miniaturized samples was measured with a 2D digital image correlation technique as the optical extensometer. Tensile test characteristics, such as the yield strength and ultimate tensile strength, were consequently compared with results of conventional and hardness tests. The microstructure of Conformed bars was studied in the cross-section perpendicular and parallel to the extrusion direction using scanning electron microscope (SEM) and electron backscatter diffraction (EBSD) analysis. The microstructure of samples exhibits pronounced inhomogeneity, which is reflected by the hardness and tensile test results. Estimated distinctions between peripheral and central parts of the Conformed wires are probably a consequence of the significant strain differences realized in the upper and bottom wire parts. Full article
Show Figures

Figure 1

13 pages, 5841 KB  
Article
Continuous Production of Pure Titanium with Ultrafine to Nanocrystalline Microstructure
by Kateřina Mertová, Jan Palán, Michal Duchek, Tomáš Studecký, Jan Džugan and Ivana Poláková
Materials 2020, 13(2), 336; https://doi.org/10.3390/ma13020336 - 11 Jan 2020
Cited by 16 | Viewed by 3420
Abstract
This work deals with the application of the Conform SPD (Severe Plastic Deformation) continuous extrusion process for ultrafine to nanostructured pure titanium production. The process has been derived from the Equal Channel Angular Pressing (ECAP) technique but, unlike ECAP, it offers continuous production [...] Read more.
This work deals with the application of the Conform SPD (Severe Plastic Deformation) continuous extrusion process for ultrafine to nanostructured pure titanium production. The process has been derived from the Equal Channel Angular Pressing (ECAP) technique but, unlike ECAP, it offers continuous production of high-strength wire. This study describes the Conform SPD process combined with subsequent cold working (rotary swaging technique), its potential for commercial application, and the properties of high-strength wires of pure titanium. High-strength wire of titanium Grade 4 is the product. Titanium Grade 4 reaches ultimate strengths up to 1320 MPa. This value is more than twice the ultimate strength of the unprocessed material. The typical grain size upon processing ranges from 200 to 500 nm. Process development supported by FEM analysis together with detailed microstructure characterization accompanied by mechanical properties investigation is presented. Full article
Show Figures

Figure 1

12 pages, 6572 KB  
Article
Fatigue Properties of Ultra-Fine Grained Al-Mg-Si Wires with Enhanced Mechanical Strength and Electrical Conductivity
by Andrey Medvedev, Alexander Arutyunyan, Ivan Lomakin, Anton Bondarenko, Vil Kazykhanov, Nariman Enikeev, Georgy Raab and Maxim Murashkin
Metals 2018, 8(12), 1034; https://doi.org/10.3390/met8121034 - 6 Dec 2018
Cited by 27 | Viewed by 3259
Abstract
This paper focuses on the mechanical properties, electrical conductivity and fatigue performance of ultra-fine-grained (UFG) Al-Mg-Si wires processed by a complex severe plastic deformation route. It is shown that the nanostructural design via equal channel angular pressing (ECAP) Conform followed by heat treatment [...] Read more.
This paper focuses on the mechanical properties, electrical conductivity and fatigue performance of ultra-fine-grained (UFG) Al-Mg-Si wires processed by a complex severe plastic deformation route. It is shown that the nanostructural design via equal channel angular pressing (ECAP) Conform followed by heat treatment and cold drawing leads to the combination of enhanced tensile strength, sufficient ductility, enhanced electrical conductivity, and improved fatigue strength compared to the wires after traditional T81 thermo-mechanical treatment used in wire manufacturing. The Processing-microstructure-properties relationship in the studied material is discussed. Full article
Show Figures

Figure 1

17 pages, 730 KB  
Article
Enhanced Mechanical Properties and Electrical Conductivity in Ultrafine-Grained Al 6101 Alloy Processed via ECAP-Conform
by Maxim Murashkin, Andrey Medvedev, Vil Kazykhanov, Alexander Krokhin, Georgy Raab, Nariman Enikeev and Ruslan Z. Valiev
Metals 2015, 5(4), 2148-2164; https://doi.org/10.3390/met5042148 - 20 Nov 2015
Cited by 73 | Viewed by 9819
Abstract
This paper studies the effect of equal channel angular pressing-Conform (ECAP-C) and further artificial aging (AA) on microstructure, mechanical, and electrical properties of Al 6101 alloy. As is shown, ECAP-C at 130 °C with six cycles resulted in the formation of an ultrafine-grained [...] Read more.
This paper studies the effect of equal channel angular pressing-Conform (ECAP-C) and further artificial aging (AA) on microstructure, mechanical, and electrical properties of Al 6101 alloy. As is shown, ECAP-C at 130 °C with six cycles resulted in the formation of an ultrafine-grained (UFG) structure with a grain size of 400–600 nm containing nanoscale spherical metastable β′ and stable β second-phase precipitates. As a result, processed wire rods demonstrated the ultimate tensile strength (UTS) of 308 MPa and electrical conductivity of 53.1% IACS. Electrical conductivity can be increased without any notable degradation in mechanical strength of the UFG alloy by further AA at 170 °C and considerably enhanced by additional decomposition of solid solution accompanied by the formation of rod-shaped metastable β′ precipitates mainly in the ultrafine grain interior and by the decrease of the alloying element content in the Al matrix. It is demonstrated that ECAP-C can be used to process Al-Mg-Si wire rods with the specified UFG microstructure. The mechanical strength and electrical conductivity in this case are shown to be much higher than those in the industrial semi-finished products made of similar material processed by the conventional T6 or T81 treatment. Full article
(This article belongs to the Special Issue Ultrafine-grained Metals)
Show Figures

Graphical abstract

Back to TopTop