Sign in to use this feature.

Years

Between: -

Subjects

remove_circle_outline
remove_circle_outline
remove_circle_outline
remove_circle_outline

Journals

Article Types

Countries / Regions

Search Results (6)

Search Parameters:
Keywords = eomesodermin

Order results
Result details
Results per page
Select all
Export citation of selected articles as:
15 pages, 2039 KB  
Article
Kujigamberol Inhibits IFN-γ and IL-2 mRNA Expression and NFATc2 Binding to Their Promoters in Response to a Phorbol Ester and Ionomycin Stimulation
by Tanpitcha Yodweerapong, Yuto Ueno, Rikako Yamaguchi, Piimwara Yarangsee, Ken-ichi Kimura and Takao Kataoka
Molecules 2025, 30(10), 2214; https://doi.org/10.3390/molecules30102214 - 19 May 2025
Viewed by 1099
Abstract
Kujigamberol, a dinorlabdane compound isolated from Kuji amber, exerts multiple biological effects, including anti-allergic and anti-inflammatory activities. The present study demonstrated that kujigamberol inhibited cytokine production by T cells. In response to a phorbol 12-myristate 13-acetate (PMA) and ionomycin (IM) stimulation, kujigamberol suppressed [...] Read more.
Kujigamberol, a dinorlabdane compound isolated from Kuji amber, exerts multiple biological effects, including anti-allergic and anti-inflammatory activities. The present study demonstrated that kujigamberol inhibited cytokine production by T cells. In response to a phorbol 12-myristate 13-acetate (PMA) and ionomycin (IM) stimulation, kujigamberol suppressed interferon-γ (IFN-γ) and interleukin-2 (IL-2) mRNA expression in murine T-cell lymphoma BW5147 cells stably transfected with the T-box transcription factor eomesodermin. IL-4 and Fas ligand mRNA expression was also inhibited by kujigamberol. In the murine cytotoxic T-cell line CTLL-2, kujigamberol more strongly decreased IFN-γ mRNA expression induced by IM alone than that induced by the combination of PMA and IM. A luciferase reporter assay showed that kujigamberol preferentially reduced nuclear factor of activated T cell (NFAT)-dependent transcription in human embryonic kidney 293T cells. Unlike the calcineurin inhibitor FK506, kujigamberol did not markedly affect NFATc2 protein levels in BW5147 cells but interfered with the binding of NFATc2 to the IFN-γ and IL-2 promoters. These results indicate that kujigamberol inhibited IFN-γ and IL-2 mRNA expression by preventing the binding of NFATc2 to their promoters; therefore, it has potential as an immunosuppressive agent. Full article
(This article belongs to the Special Issue Natural Products with Pharmaceutical Activities)
Show Figures

Graphical abstract

20 pages, 10992 KB  
Article
Investigation into Cardiac Myhc-α 334–352-Specific TCR Transgenic Mice Reveals a Role for Cytotoxic CD4 T Cells in the Development of Cardiac Autoimmunity
by Meghna Sur, Mahima T. Rasquinha, Kiruthiga Mone, Chandirasegaran Massilamany, Ninaad Lasrado, Channabasavaiah Gurumurthy, Raymond A. Sobel and Jay Reddy
Cells 2024, 13(3), 234; https://doi.org/10.3390/cells13030234 - 26 Jan 2024
Cited by 6 | Viewed by 3582
Abstract
Myocarditis is one of the major causes of heart failure in children and young adults and can lead to dilated cardiomyopathy. Lymphocytic myocarditis could result from autoreactive CD4+ and CD8+ T cells, but defining antigen specificity in disease pathogenesis is challenging. [...] Read more.
Myocarditis is one of the major causes of heart failure in children and young adults and can lead to dilated cardiomyopathy. Lymphocytic myocarditis could result from autoreactive CD4+ and CD8+ T cells, but defining antigen specificity in disease pathogenesis is challenging. To address this issue, we generated T cell receptor (TCR) transgenic (Tg) C57BL/6J mice specific to cardiac myosin heavy chain (Myhc)-α 334–352 and found that Myhc-α-specific TCRs were expressed in both CD4+ and CD8+ T cells. To investigate if the phenotype is more pronounced in a myocarditis-susceptible genetic background, we backcrossed with A/J mice. At the fourth generation of backcrossing, we observed that Tg T cells from naïve mice responded to Myhc-α 334–352, as evaluated by proliferation assay and carboxyfluorescein succinimidyl ester staining. The T cell responses included significant production of mainly pro-inflammatory cytokines, namely interferon (IFN)-γ, interleukin-17, and granulocyte macrophage-colony stimulating factor. While the naïve Tg mice had isolated myocardial lesions, immunization with Myhc-α 334–352 led to mild myocarditis, suggesting that further backcrossing to increase the percentage of A/J genome close to 99.99% might show a more severe disease phenotype. Further investigations led us to note that CD4+ T cells displayed the phenotype of cytotoxic T cells (CTLs) akin to those of conventional CD8+ CTLs, as determined by the expression of CD107a, IFN-γ, granzyme B natural killer cell receptor (NKG)2A, NKG2D, cytotoxic and regulatory T cell molecules, and eomesodermin. Taken together, the transgenic system described in this report may be a helpful tool to distinguish the roles of cytotoxic cardiac antigen-specific CD4+ T cells vs. those of CD8+ T cells in the pathogenesis of myocarditis. Full article
(This article belongs to the Special Issue Inflammation in Target Organs)
Show Figures

Figure 1

15 pages, 2524 KB  
Article
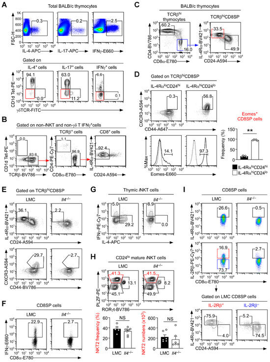
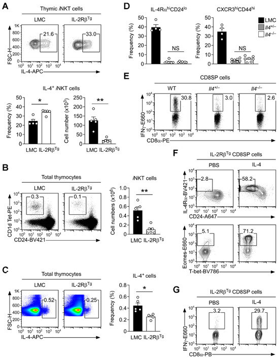
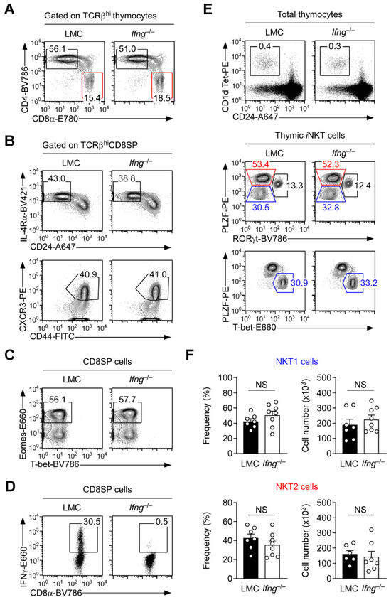
Proinflammatory IFNγ Is Produced by but Not Required for the Generation of Eomes+ Thymic Innate CD8 T Cells
by Hee Yeun Won, Nurcin Liman, Can Li and Jung-Hyun Park
Cells 2023, 12(20), 2433; https://doi.org/10.3390/cells12202433 - 11 Oct 2023
Cited by 2 | Viewed by 1811
Abstract
Innate CD8 T cells are proinflammatory effector T cells that achieve functional maturation in the thymus prior to their export into and maturation in peripheral tissues. Innate CD8 T cells produce the Th1 cytokine IFNγ but depend on the Th2 cytokine IL-4 for [...] Read more.
Innate CD8 T cells are proinflammatory effector T cells that achieve functional maturation in the thymus prior to their export into and maturation in peripheral tissues. Innate CD8 T cells produce the Th1 cytokine IFNγ but depend on the Th2 cytokine IL-4 for their generation. Thus, innate CD8 T cells can permute the intrathymic cytokine milieu by consuming a Th2 cytokine but driving a Th1 cytokine response. The cellular source of IL-4 is the NKT2 subset of invariant NKT (iNKT) cells. Consequently, NKT2 deficiency results in the lack of innate CD8 T cells. Whether NKT2 is the only iNKT subset and whether IL-4 is the only cytokine required for innate CD8 T cell generation, however, remains unclear. Here, we employed a mouse model of NKT1 deficiency, which is achieved by overexpression of the cytokine receptor IL-2Rβ, and assessed the role of other iNKT subsets and cytokines in innate CD8 T cell differentiation. Because IL-2Rβ-transgenic mice failed to generate both NKT1 and innate CD8 T cells, we postulated an in vivo requirement for IFNγ-producing NKT1 cells for innate CD8 T cell development. In-depth analyses of IL-2Rβ-transgenic mice and IFNγ-deficient mice, however, demonstrated that neither NKT1 nor IFNγ was required to induce Eomes or to drive innate CD8 T cell generation. Instead, in vivo administration of recombinant IL-4 sufficed to restore the development of innate CD8 T cells in NKT1-deficient mice, affirming that intrathymic IL-4, and not IFNγ, is the limiting factor and key regulator of innate CD8 T cell generation in the thymus. Full article
(This article belongs to the Section Cellular Immunology)
Show Figures

Graphical abstract

21 pages, 5670 KB  
Article
Cytokine Responses during Mycobacterium tuberculosis H37Rv and Ascaris lumbricoides Costimulation Using Human THP-1 and Jurkat Cells, and a Pilot Human Tuberculosis and Helminth Coinfection Study
by Khethiwe N. Bhengu, Ravesh Singh, Pragalathan Naidoo, Miranda N. Mpaka-Mbatha, Nomzamo Nembe-Mafa and Zilungile L. Mkhize-Kwitshana
Microorganisms 2023, 11(7), 1846; https://doi.org/10.3390/microorganisms11071846 - 21 Jul 2023
Cited by 7 | Viewed by 3024
Abstract
Background: Helminth infections are widespread in tuberculosis-endemic areas and are associated with an increased risk of active tuberculosis. In contrast to the pro-inflammatory Th1 responses elicited by Mycobacterium tuberculosis (Mtb) infection, helminth infections induce anti-inflammatory Th2/Treg responses. A robust Th2 response has been [...] Read more.
Background: Helminth infections are widespread in tuberculosis-endemic areas and are associated with an increased risk of active tuberculosis. In contrast to the pro-inflammatory Th1 responses elicited by Mycobacterium tuberculosis (Mtb) infection, helminth infections induce anti-inflammatory Th2/Treg responses. A robust Th2 response has been linked to reduced tuberculosis protection. Several studies show the effect of helminth infection on BCG vaccination and TB, but the mechanisms remain unclear. Aim: To determine the cytokine response profiles during tuberculosis and intestinal helminth coinfection. Methods: For the in vitro study, lymphocytic Jurkat and monocytic THP-1 cell lines were stimulated with Mtb H37Rv and Ascaris lumbricoides (A. lumbricoides) excretory-secretory protein extracts for 24 and 48 h. The pilot human ex vivo study consisted of participants infected with Mtb, helminths, or coinfected with both Mtb and helminths. Thereafter, the gene transcription levels of IFN-γ, TNF-α, granzyme B, perforin, IL-2, IL-17, NFATC2, Eomesodermin, IL-4, IL-5, IL-10, TGF-β and FoxP3 in the unstimulated/uninfected controls, singly stimulated/infected and costimulated/coinfected groups were determined using RT-qPCR. Results: TB-stimulated Jurkat cells had significantly higher levels of IFN-γ, TNF-α, granzyme B, and perforin compared to unstimulated controls, LPS- and A. lumbricoides-stimulated cells, and A. lumbricoides plus TB-costimulated cells (p < 0.0001). IL-2, IL-17, Eomes, and NFATC2 levels were also higher in TB-stimulated Jurkat cells (p < 0.0001). Jurkat and THP-1 cells singly stimulated with TB had lower IL-5 and IL-4 levels compared to those singly stimulated with A. lumbricoides and those costimulated with TB plus A. lumbricoides (p < 0.0001). A. lumbricoides-singly stimulated cells had higher IL-4 levels compared to TB plus A. lumbricoides-costimulated Jurkat and THP-1 cells (p < 0.0001). TGF-β levels were also lower in TB-singly stimulated cells compared to TB plus A. lumbricoides-costimulated cells (p < 0.0001). IL-10 levels were lower in TB-stimulated Jurkat and THP-1 cells compared to TB plus A. lumbricoides-costimulated cells (p < 0.0001). Similar results were noted for the human ex vivo study, albeit with a smaller sample size. Conclusions: Data suggest that helminths induce a predominant Th2/Treg response which may downregulate critical Th1 responses that are crucial for tuberculosis protection. Full article
(This article belongs to the Special Issue Parasitic Infection and Host Immunity, 2nd Edition)
Show Figures

Figure 1

19 pages, 1507 KB  
Review
Regulation of CD4 T Cell Responses by the Transcription Factor Eomesodermin
by Kunal Dhume, Brandon Kaye and K. Kai McKinstry
Biomolecules 2022, 12(11), 1549; https://doi.org/10.3390/biom12111549 - 24 Oct 2022
Cited by 6 | Viewed by 4691
Abstract
Central to the impacts of CD4 T cells, both positive in settings of infectious disease and cancer and negative in the settings of autoimmunity and allergy, is their ability to differentiate into distinct effector subsets with specialized functions. The programming required to support [...] Read more.
Central to the impacts of CD4 T cells, both positive in settings of infectious disease and cancer and negative in the settings of autoimmunity and allergy, is their ability to differentiate into distinct effector subsets with specialized functions. The programming required to support such responses is largely dictated by lineage-specifying transcription factors, often called ‘master regulators’. However, it is increasingly clear that many aspects of CD4 T cell immunobiology that can determine the outcomes of disease states involve a broader transcriptional network. Eomesodermin (Eomes) is emerging as an important member of this class of transcription factors. While best studied in CD8 T cells and NK cells, an increasing body of work has focused on impacts of Eomes expression in CD4 T cell responses in an array of different settings. Here, we focus on the varied impacts reported in these studies that, together, indicate the potential of targeting Eomes expression in CD4 T cells as a strategy to improve a variety of clinical outcomes. Full article
(This article belongs to the Section Molecular Medicine)
Show Figures

Figure 1

16 pages, 4708 KB  
Article
Small Molecule Inhibitors Targeting Nuclear Factor κB Activation Markedly Reduce Expression of Interleukin-2, but Not Interferon-γ, Induced by Phorbol Esters and Calcium Ionophores
by Yumiko Tanaka, Ayaka Nakao, Yasunobu Miyake, Yukina Higashi, Riho Tanigaki and Takao Kataoka
Int. J. Mol. Sci. 2021, 22(23), 13098; https://doi.org/10.3390/ijms222313098 - 3 Dec 2021
Cited by 2 | Viewed by 2910
Abstract
The T-box transcription factor Eomesodermin (Eomes) promotes the expression of interferon-γ (IFN-γ). We recently reported that the small molecule inhibitors, TPCA-1 and IKK-16, which target nuclear factor κB (NF-κB) activation, moderately reduced Eomes-dependent IFN-γ expression in mouse lymphoma BW5147 cells stimulated with phorbol [...] Read more.
The T-box transcription factor Eomesodermin (Eomes) promotes the expression of interferon-γ (IFN-γ). We recently reported that the small molecule inhibitors, TPCA-1 and IKK-16, which target nuclear factor κB (NF-κB) activation, moderately reduced Eomes-dependent IFN-γ expression in mouse lymphoma BW5147 cells stimulated with phorbol 12-myristate 13-acetate (PMA) and ionomycin (IM). In the present study, we investigated the direct effects of NF-κB on IFN-γ expression in mouse lymphoma EL4 cells and primary effector T cells. Eomes strongly promoted IFN-γ expression and the binding of RelA and NFATc2 to the IFN-γ promoter when EL4 cells were stimulated with PMA and IM. Neither TPCA-1 nor IKK-16 reduced IFN-γ expression; however, they markedly decreased interleukin (IL)-2 expression in Eomes-transfected EL4 cells. Moreover, TPCA-1 markedly inhibited the binding of RelA, but not that of Eomes or NFATc2 to the IFN-γ promoter. In effector CD4+ and CD8+ T cells activated with anti-CD3 and anti-CD28 antibodies, IFN-γ expression induced by PMA and A23187 was not markedly decreased by TPCA-1 or IKK-16 under conditions where IL-2 expression was markedly reduced. Therefore, the present results revealed that NF-κB is dispensable for IFN-γ expression induced by PMA and calcium ionophores in EL4 cells expressing Eomes and primary effector T cells. Full article
(This article belongs to the Special Issue NF-κB and Disease 2.0)
Show Figures

Figure 1

Back to TopTop