Sign in to use this feature.

Years

Between: -

Subjects

remove_circle_outline
remove_circle_outline
remove_circle_outline
remove_circle_outline
remove_circle_outline
remove_circle_outline
remove_circle_outline
remove_circle_outline

Journals

Article Types

Countries / Regions

Search Results (32)

Search Parameters:
Keywords = easement

Order results
Result details
Results per page
Select all
Export citation of selected articles as:
22 pages, 1733 KB  
Article
A Compensation Strategy for the Negative Impacts of Infrastructure Facilities on Land Use
by Elena Bykowa and Vera Voronetskaya
Sci 2025, 7(3), 95; https://doi.org/10.3390/sci7030095 - 2 Jul 2025
Cited by 2 | Viewed by 1710
Abstract
Infrastructure facility development and modernization highly contribute to national economic growth, but at the same time, such development also causes local negative impacts on the use of specific land plots, creating losses for their right holders. In Russia, some prerequisites have already been [...] Read more.
Infrastructure facility development and modernization highly contribute to national economic growth, but at the same time, such development also causes local negative impacts on the use of specific land plots, creating losses for their right holders. In Russia, some prerequisites have already been laid down on the issue of compensation for the losses associated with restrictions on the rights and prohibitions of economic activity within zones with special territory use conditions (ZSTUCs). However, the impacts of such facilities lead to environmental pollution and land use disadvantages, such as irregular parcels. The aim of this work is to substantiate a set of approaches to compensating for the cumulative negative impact of infrastructure facilities. The factors causing the negative impacts of infrastructure facilities are grouped into three areas: rights restrictions, territorial deficiencies and environmental pollution. This work uses the SWOT analysis method with the possibility of element-by-element analysis, as a result of which the approaches to the compensation for negative impacts under different external and internal conditions are determined. As a result of this study, a justification for a set of approaches to compensating for the negative impacts of infrastructure facilities on land use was executed, and a new algorithm to compensate the right holders of the land, industry sector or state for such negative impacts was developed. The following approaches to compensating for negative impacts were identified: loss assessment; the establishment of environmental payments; cadastral value adjustment; compensation for industry sector losses; and the use of state regulation tools. The first two approaches were identified as the main ones. The proposed algorithm can be realized only with the help of the abovementioned methodological approaches, which form a basis for further research. Full article
(This article belongs to the Special Issue Feature Papers—Multidisciplinary Sciences 2025)
Show Figures

Figure 1

40 pages, 1564 KB  
Article
Legal Easements as Enablers of Sustainable Land Use and Infrastructure Development in Smart Cities
by Tomáš Peráček and Michal Kaššaj
Land 2025, 14(4), 681; https://doi.org/10.3390/land14040681 - 23 Mar 2025
Cited by 32 | Viewed by 3846
Abstract
The issue of legal easements is a relatively rarely discussed topic among the professional public, and yet, even today, legal easements create space for the development of smart cities. Legal easements are restrictions on property rights that arise directly from the law, which [...] Read more.
The issue of legal easements is a relatively rarely discussed topic among the professional public, and yet, even today, legal easements create space for the development of smart cities. Legal easements are restrictions on property rights that arise directly from the law, which means that the possible disagreement of the owner of the property concerned is irrelevant. The aim of this scientific study is to provide, based on a study of legislation, case law, and professional and scientific articles, sufficient information on this legal institution, which has its basis in the Civil Code. The scientific study also examines in detail the issue of legal easements and their role in the context of sustainable land use and infrastructure development in smart cities. In the study, we test the stated hypothesis that “Legal easements, as a legal instrument, effectively promote sustainable land use and infrastructure development in smart cities by enabling the integration of renewable energy, eco-mobility and green infrastructure without negatively impacting property rights, thus contributing to reducing conflicts between private property and public interest”. We use a number of scientific methods of research to analyse the current legal situation and the possibilities for the application of legal easements in the context of smart cities, including legal analysis, the comparative method, the method of synthesis, deduction, and historical interpretation. In particular, the methods in question were used to examine, historically describe and compare the current legislation on easements and their use in the management of urban space and infrastructure. The main results of the research include a detailed overview of the current legal status of easements and their limitations, which affect the possibilities of their application in the conditions of smart cities. The results suggest that if easements are effectively implemented they can make a significant contribution to optimising space, regulating access to public services, and protecting natural resources. This tool has the potential to enhance the quality of life in cities and promote sustainable urbanism through adaptive planning and management of urban space. Full article
(This article belongs to the Special Issue Innovative Strategies for Sustainable Smart Cities and Territories)
Show Figures

Figure 1

9 pages, 96135 KB  
Interesting Images
Urban Nature Preserves as Habitats for Rare and Endemic Flora in a Scrubland and Pine Flatwoods Region of the Southeastern United States
by Mary G. Lusk
Diversity 2024, 16(11), 705; https://doi.org/10.3390/d16110705 - 20 Nov 2024
Viewed by 1295
Abstract
Florida, USA, has 215 endemic or near-endemic plant species, most of which are found in scrubland and pine flatwood habitats and some of which are globally threatened or endangered. Florida is also one of the most rapidly urbanizing states in the United States, [...] Read more.
Florida, USA, has 215 endemic or near-endemic plant species, most of which are found in scrubland and pine flatwood habitats and some of which are globally threatened or endangered. Florida is also one of the most rapidly urbanizing states in the United States, and natural lands are being rapidly replaced by urban development in this state. Conservation easements and nature preserves are two tools for sustaining biodiversity in urbanizing landscapes. This collection of images documents observational research on rare and endemic wildflower species in the nature preserves of Hillsborough County, Florida (population of 1.5 million), part of the larger Tampa metropolitan area (population of 3.2 million). A two-year survey of wildflowers in 27 nature preserves dispersed throughout the county’s total 3.3 km2 area observed 410 species across 97 families. Of these 410 species, there were 19 species endemic to Florida, including the critically globally endangered Florida goldenaster (Chrysopsis floridana). Each of these endemic species relies on the unique soil and hydrologic conditions of the Florida scrubland and flatwood ecosystems, and preservation of these lands amidst urban development is critical for their conservation. The objective of this work is to document the role of the nature preserves as habitats for rare and endemic wildflower species, with the goal of providing science-based support for maintaining preserve land within and near urbanizing areas. Full article
(This article belongs to the Section Biodiversity Conservation)
Show Figures

Figure 1

17 pages, 2569 KB  
Article
Easement Reform and Employment Transfer of Forest Farmers: Evidence from China’s National Parks
by Qiang Liu, Xinyu Jin, Lanying Li and Qianqian Xu
Forests 2024, 15(8), 1406; https://doi.org/10.3390/f15081406 - 11 Aug 2024
Cited by 2 | Viewed by 1307
Abstract
The easement reform of collective forest land (ERCFL) is an important part of national park system construction, which plays an important role in promoting the employment transfer of forest farmers. On the basis of survey data from forest farmers in Qianjiangyuan–Baishanzu National Park [...] Read more.
The easement reform of collective forest land (ERCFL) is an important part of national park system construction, which plays an important role in promoting the employment transfer of forest farmers. On the basis of survey data from forest farmers in Qianjiangyuan–Baishanzu National Park in Zhejiang Province, this paper uses the propensity score matching-difference in differences model to empirically analyze the impact of ERCFL on the transfer employment behavior and employment quality of forest farmers to provide experience for promoting the employment transfer of forest farmers and improving the ERCFL in national parks. This research shows the following: (1) The ERCFL in national parks has significantly promoted the employment transfer and improved the employment quality of forest farmers. This effect remains significant when controlling for possible endogeneity issues. (2) Three mechanisms of the ERCFL affect forest farmers’ transfer of employment, namely improving non-agricultural employment skills, expanding the scope of non-agricultural employment, and increasing non-agricultural employment opportunities. (3) Significant gender, age, and education differences exist in terms of the impact of the ERCFL on the employment transfer of forest farmers. The impact on men, middle-aged and elderly groups, and low-education groups is more significant. Finally, this paper proposed forward countermeasures and suggestions to promote the employment transfer of forest farmers. Full article
(This article belongs to the Section Forest Economics, Policy, and Social Science)
Show Figures

Figure 1

17 pages, 872 KB  
Article
How to Conserve the Biodiversity on Collective Land in National Park: Conservation Easements in China
by Zhanwen Que and Md. Ziaul Islam
Land 2024, 13(8), 1151; https://doi.org/10.3390/land13081151 - 27 Jul 2024
Cited by 5 | Viewed by 2141
Abstract
Conservation easements (CEs) are used as a conservation mechanism to conserve the biodiversity and ecosystem on private land, and are receiving increasing attention around the world. Most of the literature mainly focused on the contribution of CE to private land conservation in the [...] Read more.
Conservation easements (CEs) are used as a conservation mechanism to conserve the biodiversity and ecosystem on private land, and are receiving increasing attention around the world. Most of the literature mainly focused on the contribution of CE to private land conservation in the U.S. and other countries, while its role in collective land conservation remains underreported. China planned to build the world’s largest national parks (NPs) and faced the conflict between nature conservation and social development. As a private and voluntary conservation tool, CEs have the potential to fill the conservation gap, reduce conservation costs, promote adaptive management, and incentivize sustainable national park construction. We reviewed the recent CE practices in Qianjiangyuan, Wuyishan and Nanshan National Parks. The local government and NP administration drove its practices in China’s NPs, whereas non-profit organizations have few opportunities to participate. Furthermore, due to the current legislation’s lack of explicit specifications regarding CEs, the provisions outlined in the CE agreement were insufficiently constructed and did not align with the unique circumstances of the park. Thus, the implementation of the National Park Act serves as a fitting means to introduce the CE in China. Full article
Show Figures

Figure 1

43 pages, 10811 KB  
Article
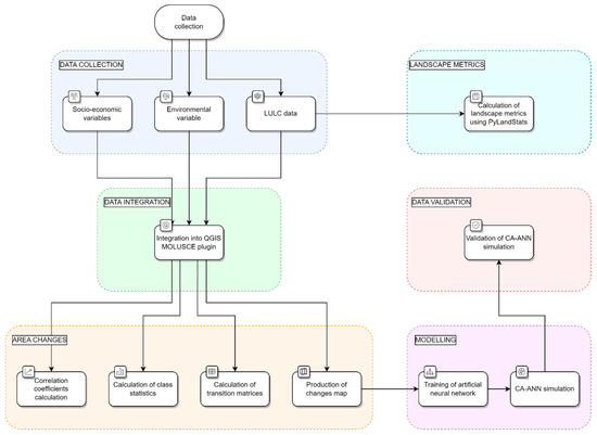
The Kerch Peninsula in Transition: A Comprehensive Analysis and Prediction of Land Use and Land Cover Changes over Thirty Years
by Denis Krivoguz
Sustainability 2024, 16(13), 5380; https://doi.org/10.3390/su16135380 - 25 Jun 2024
Cited by 6 | Viewed by 2235
Abstract
This study presents an in-depth analysis of land use and land cover change on the Kerch Peninsula over a period spanning three decades. Convolutional neural networks were employed in conjunction with satellite imagery analysis to map and quantify the changes in land use [...] Read more.
This study presents an in-depth analysis of land use and land cover change on the Kerch Peninsula over a period spanning three decades. Convolutional neural networks were employed in conjunction with satellite imagery analysis to map and quantify the changes in land use and cover. This revealed significant trends and transformations within the peninsula’s landscape. The analysis revealed a notable increase in urban expansion, particularly at the expense of natural ecosystems. Furthermore, there was a notable reversion of agricultural lands to grasslands, driven by economic downturns and reduced agricultural activity. These land cover changes underscore the urgency of implementing sustainable land management policies. The study recommends the establishment of conservation easements to protect remaining natural ecosystems, the initiation of reforestation programs to restore degraded lands, and the development of comprehensive water management strategies to address the peninsula’s hydrological challenges. Furthermore, the study underscores the pivotal importance of integrating change analysis and predictive modeling to anticipate future land cover scenarios and inform effective land management strategies. The model developed through this research, which employs advanced remote sensing and GIS technologies, provides a robust framework for understanding and managing land use and land cover change. This model can serve as a reference for similar regions globally, offering insights that can inform sustainable land use practices and policy decisions. The findings of this study have implications that extend beyond the Kerch Peninsula. They provide insights that can inform the management of land use changes and the conservation of natural landscapes in regions facing comparable socio-economic and environmental challenges. Full article
Show Figures

Figure 1

17 pages, 6143 KB  
Article
An End-to-End Artificial Intelligence of Things (AIoT) Solution for Protecting Pipeline Easements against External Interference—An Australian Use-Case
by Umair Iqbal, Johan Barthelemy and Guillaume Michal
Sensors 2024, 24(9), 2799; https://doi.org/10.3390/s24092799 - 27 Apr 2024
Cited by 5 | Viewed by 2380
Abstract
High-pressure pipelines are critical for transporting hazardous materials over long distances, but they face threats from third-party interference activities. Preventive measures are implemented, but interference accidents can still occur, making the need for high-quality detection strategies vital. This paper proposes an end-to-end Artificial [...] Read more.
High-pressure pipelines are critical for transporting hazardous materials over long distances, but they face threats from third-party interference activities. Preventive measures are implemented, but interference accidents can still occur, making the need for high-quality detection strategies vital. This paper proposes an end-to-end Artificial Intelligence of Things (AIoT) solution to detect potential interference threats in real time. The solution involves developing a smart visual sensor capable of processing images using state-of-the-art computer vision algorithms and transmitting alerts to pipeline operators in real time. The system’s core is based on the object-detection model (e.g., You Only Look Once version 4 (YOLOv4) and DETR with Improved deNoising anchOr boxes (DINO)), trained on a custom Pipeline Visual Threat Assessment (Pipe-VisTA) dataset. Among the trained models, DINO was able to achieve the best Mean Average Precision (mAP) of 71.2% for the unseen test dataset. However, for the deployment on a limited computational-ability edge computer (i.e., the NVIDIA Jetson Nano), the simpler and TensorRT-optimized YOLOv4 model was used, which achieved a mAP of 61.8% for the test dataset. The developed AIoT device captures the image using a camera, processes on the edge using the trained YOLOv4 model to detect the potential threat, transmits the threat alert to a Fleet Portal via LoRaWAN, and hosts the alert on a dashboard via a satellite network. The device has been fully tested in the field to ensure its functionality prior to deployment for the SEA Gas use-case. The AIoT smart solution has been deployed across the 10km stretch of the SEA Gas pipeline across the Murray Bridge section. In total, 48 AIoT devices and three Fleet Portals are installed to ensure the line-of-sight communication between the devices and portals. Full article
(This article belongs to the Section Sensing and Imaging)
Show Figures

Figure 1

18 pages, 3667 KB  
Article
Influence of Floodplain Forest Structure on Overbank Sediment and Phosphorus Deposition in an Agriculturally Dominated Watershed in Iowa, USA
by Sierra Geer, William Beck, Emily Zimmerman and Richard Schultz
Hydrology 2024, 11(4), 57; https://doi.org/10.3390/hydrology11040057 - 19 Apr 2024
Cited by 1 | Viewed by 3948
Abstract
This study sought to estimate the potential impact of floodplain forest vegetation on sediment and phosphorus loading along the Iowa River in Iowa, USA. Thirty monitoring plots were established in forested conservation easements and similar public land along the Iowa River within the [...] Read more.
This study sought to estimate the potential impact of floodplain forest vegetation on sediment and phosphorus loading along the Iowa River in Iowa, USA. Thirty monitoring plots were established in forested conservation easements and similar public land along the Iowa River within the spatial extent of the two-, five-, and ten-year-flood return intervals. Within these plots, we examined the structure and cover of ground and overstory vegetation, as well as related metrics. Historic sediment and phosphorus fluxes were determined using a combination of sediment core extraction and tree ring analysis. The results show that deposition rates weakly correlate with tall grass and tall, medium, and short forb categories in the springtime but correlate with only short and medium grass and forb categories in late summer. Soil phosphorus concentration correlated weakly with overstory forest characteristics and springtime grass cover. Distance from the channel was negatively correlated with deposition. Overall, 4 to 50% (median = 15.5%) of the annual sediment load is represented by the deposition in adjacent floodplain forests. This study demonstrates the potential importance of floodplain easement forest vegetation in contributing to sediment and phosphorus attenuation during flood events. Full article
(This article belongs to the Special Issue Advances in River and Floodplain Interactions)
Show Figures

Figure 1

21 pages, 5065 KB  
Article
Why Agree to a Forest Easement? Perception of the Residents about the Adaptation of the Conservation Easement in Qianjiangyuan National Park
by Siyuan He and Yu Wei
Forests 2023, 14(5), 872; https://doi.org/10.3390/f14050872 - 24 Apr 2023
Cited by 8 | Viewed by 2272
Abstract
Conservation easements (CEs) were introduced in the Chinese context to resolve the conflict between rural land use and area-based conservation measures. As conservation easements are usually set on private lands, little is known about their adaptation to the collective land tenure. We introduced [...] Read more.
Conservation easements (CEs) were introduced in the Chinese context to resolve the conflict between rural land use and area-based conservation measures. As conservation easements are usually set on private lands, little is known about their adaptation to the collective land tenure. We introduced a social-psychological aspect to sustainable livelihoods (SL) for an integrated decision-making mechanism to assess rural residents’ motivations for granting CEs. We surveyed farmers in the Qianjiangyuan National Park pilot area in order to explore how tangible factors, i.e., the livelihood assets, and intangible factors, i.e., farmers’ perceptions of the livelihood environment, affected their true feeling of conservation easements. Results suggested that CEs that were adapted to the collectively-owned forestland followed a well-established grassroots democracy but sacrificed the CE’s diversity in restricted uses tailored to specific landowners and properties. Institutional capital and perception of the economic environment appeared most important to affect farmers’ acceptance of CEs. Furthermore, the livelihood assets affected farmers’ perception of the livelihood environment, and their acceptance of CEs affected the perception of policy outcomes. Overall, our findings demonstrate the acceptance of conservation easements as a livelihood strategic choice and strengthen the importance of securing economic rights in the changing institutional environment. Full article
(This article belongs to the Special Issue Changes in the Value of Forest Resources: Impacts of Human Activities)
Show Figures

Figure 1

18 pages, 1468 KB  
Review
Coastal Forest Dieback in the Northeast USA: Potential Mechanisms and Management Responses
by Rachael Sacatelli, Marjorie Kaplan, Glen Carleton and Richard G. Lathrop
Sustainability 2023, 15(8), 6346; https://doi.org/10.3390/su15086346 - 7 Apr 2023
Cited by 7 | Viewed by 3761
Abstract
A number of studies have documented coastal forest dieback as a historical and ongoing process across the Northeast US region. To further develop a current understanding of the state of knowledge, review adaptation and response measures available to land managers, and to identify [...] Read more.
A number of studies have documented coastal forest dieback as a historical and ongoing process across the Northeast US region. To further develop a current understanding of the state of knowledge, review adaptation and response measures available to land managers, and to identify research and management needs, we conducted a literature review, interviewed experts, and convened a workshop bringing together scientists and land managers. A synthesis of the above suggests that the most important proximate mechanisms driving coastal forest dieback in the Northeast US are sea level rise-induced changes in the groundwater table in concert with increased saltwater inundation related to storm surges. What sets our conceptual model apart from prior work is the greater emphasis placed on the role of rising fresh groundwater levels in increasingly stressing the forest vegetation and decreasing regeneration potential. Episodic storm surges often exceed the salinity or saturation tolerances of existing trees leading to a wave of mortality that leaves the site inhospitable to subsequent regeneration. Maintaining functioning coastal forests across the Northeast US will require that the marsh and forest ecosystems be considered as an integrated unit when determining an appropriate adaptation response. With a better understanding of each of the sea level rise-induced mechanisms at work in these ecosystems, managers may be better prepared for the changes ahead and facilitate proactive adaptation strategies. Easements or buyouts are vital to ensure that there is ample space for the marsh and upland systems to migrate landward together. Forward thinking land use planning is needed to promote the “no net loss” of both marsh and coastal forest ecosystems to ensure the continued provision of their vital services to society. Full article
(This article belongs to the Special Issue Sea-Level Rising—Coastal Vulnerability and Adaptation Management)
Show Figures

Figure 1

20 pages, 3146 KB  
Article
Storing More Carbon by Improving Forest Management in the Acadian Forest of New England, USA
by Robert Alec Giffen, Colleen M. Ryan, Ethan P. Belair, Michael A. Pounch and Seth Brown
Forests 2022, 13(12), 2031; https://doi.org/10.3390/f13122031 - 30 Nov 2022
Cited by 6 | Viewed by 5426
Abstract
The capacity of forests to store carbon, combined with time-tested approaches to managing forests, make forests a useful tool for atmospheric carbon mitigation. The primary goals of this study are to determine the amount of unrealized mitigation available from Improved Forest Management (IFM) [...] Read more.
The capacity of forests to store carbon, combined with time-tested approaches to managing forests, make forests a useful tool for atmospheric carbon mitigation. The primary goals of this study are to determine the amount of unrealized mitigation available from Improved Forest Management (IFM) in the Acadian Forest of New England in the northeastern U.S., and to demonstrate how this mitigation can feasibly be attained. This study used the Forest Vegetation Simulator (FVS) to model the impacts of IFM practices articulated by the New England Forestry Foundation on carbon storage in the Acadian Forest. Our results, together with empirical data from well-managed forests, show that if the modeled improved management is employed on privately owned timberland across the Acadian Forest of New England, carbon storage could be increased by 488 Tg CO2e. Our financial modeling shows that IFM could be funded in this region by combining income from carbon markets with the philanthropic funding of conservation easements, timber revenues, and capital investments from private investors who prioritize social and economic goals alongside financial returns. This study adds to the body of evidence from around the world that the potential for managed forests to contribute to climate change mitigation has not been fully realized. Full article
Show Figures

Figure 1

18 pages, 1576 KB  
Review
A Bibliometric Analysis on Conservation Land Trust and Implication for China
by Chuan Yang, Mingfeng Li and Ziqi Wang
Int. J. Environ. Res. Public Health 2022, 19(19), 12741; https://doi.org/10.3390/ijerph191912741 - 5 Oct 2022
Cited by 3 | Viewed by 2785
Abstract
Modern land protection and biodiversity conservation depend greatly on the application of land trust. With the accelerated development of land trust organizations, the land trust has become the most effective land conservation method. Land trusts have been widely used in the ecological protection [...] Read more.
Modern land protection and biodiversity conservation depend greatly on the application of land trust. With the accelerated development of land trust organizations, the land trust has become the most effective land conservation method. Land trusts have been widely used in the ecological protection of nature reserves abroad and have achieved remarkable results. The research on international land trusts has important reference value for the innovation of ecological protection models of China’s nature reserves. This study aims to explore the research hotspots of international land trust conservation, clarify the evolution of related knowledge, and provide a reference for domestically related theoretical research and practical work. The research results show the following: (1) From the perspective of the publication trend, the number of international research publications increased exponentially from 1997 to 2021, and the research involves a wide range of disciplines. (2) In terms of research hotspots, land trust and private land protection, the impact of and response to climate change, and the trust mechanism in collaborative governance constitute three hot research topics. (3) From the knowledge base of the research, the international land trust research has formed seven knowledge clusters with clear boundaries, and five key documents with the theme of conservation easements constitute an important knowledge base in this field. (4) Land trust conservation easement as private law can effectively make up for the deficiency of public law. These findings can provide help and reference for domestic land conservation, as well as the reform of China’s ecological civilization system. Full article
Show Figures

Figure 1

15 pages, 1928 KB  
Article
Comparing the Structure, Function, Value, and Risk of Managed and Unmanaged Trees along Rights-of-Way and Streets in Massachusetts
by Ryan Suttle, Brian Kane and David Bloniarz
Forests 2022, 13(10), 1602; https://doi.org/10.3390/f13101602 - 30 Sep 2022
Cited by 5 | Viewed by 2113
Abstract
Trees provide numerous benefits in urban areas, including improving stormwater retention and filtration, removing gaseous and particulate pollutants from the air, sequestering atmospheric carbon, and reducing ambient temperature. However, trees also pose risks in urban areas. Trees growing near overhead electrical utility lines [...] Read more.
Trees provide numerous benefits in urban areas, including improving stormwater retention and filtration, removing gaseous and particulate pollutants from the air, sequestering atmospheric carbon, and reducing ambient temperature. However, trees also pose risks in urban areas. Trees growing near overhead electrical utility lines cause a large proportion of electrical power outages. To mitigate this risk, arborists frequently and sometimes severely prune trees near overhead utilities for clearance and to reduce the likelihood of failure. Ostensibly, urban trees distant from utility lines are not pruned as frequently or severely. This study aimed to (i) assess factors related to both individual trees and the sample populations of trees growing near and away from overhead utility lines, and (ii) determine whether those factors differed between the two groups. In total, 200 utility easement plots and 200 non-utility control plots were distributed in Eversource Energy’s distribution territories, encompassing 2361 trees in total. Diameter at breast height (DBH), crown height and spread, percent crown missing, percent twig dieback, and likelihood of failure were gathered for each tree in the study. These variables were compared individually among study groups, and used as inputs to calculate estimated ecosystem service delivery using USFS iTree Eco v6. Overall, trees in control plots were larger and delivered more ecosystem services, per tree, than trees in utility plots. However, on a population level, trees in utility plots were more populous and delivered more aggregate ecosystem services than those in control plots. Although the aesthetics of utility tree pruning is often debated, there were no differences in likelihood of failure ratings between trees in control and utility plots. These findings may help to frame trees near overhead utility lines, commonly seen as risks or eyesores, as valuable green infrastructure and community assets. Full article
(This article belongs to the Special Issue Tree Stability and Tree Risk Analysis)
Show Figures

Figure 1

19 pages, 6685 KB  
Article
Using Sentinel-2 Imagery and Machine Learning Algorithms to Assess the Inundation Status of Nebraska Conservation Easements during 2018–2021
by Ligang Zhang, Qiao Hu and Zhenghong Tang
Remote Sens. 2022, 14(17), 4382; https://doi.org/10.3390/rs14174382 - 3 Sep 2022
Cited by 12 | Viewed by 3664
Abstract
Conservation easements (CEs) play an important role in the provision of ecological services. This paper aims to use the open-access Sentinel-2 satellites to advance existing conservation management capacity to a new level of near-real-time monitoring and assessment for the conservation easements in Nebraska. [...] Read more.
Conservation easements (CEs) play an important role in the provision of ecological services. This paper aims to use the open-access Sentinel-2 satellites to advance existing conservation management capacity to a new level of near-real-time monitoring and assessment for the conservation easements in Nebraska. This research uses machine learning and Google Earth Engine to classify inundation status using Sentinel-2 imagery during 2018–2021 for all CE sites in Nebraska, USA. The proposed machine learning approach helps monitor the CE sites at the landscape scale in an efficient and low-cost manner. The results confirmed effective inundation performance in these floodplain or wetland-related CE sites. The CE sites under the Emergency Watershed Protection-Floodplain Easement (EWPP-FPE) had the highest inundated area rate of 18.72%, indicating active hydrological inundation in the floodplain areas. The CE sites under the Wetlands Reserve Program (WRP) reached a mean annual surface water cover rate area of 8.07%, indicating the core wetland areas were inundated periodically or regularly. Other types of CEs serving upland conservation purposes had a lower level of inundation while these uplands conservation provided critical needs in soil erosion control. The mean annual surface water cover rate is 0.96% for the CE sites under the Grassland Reserve Program (GRP). The conservation of the CEs on uplands is an important component to reduce soil erosion and improve downstream wetland hydrological inundation performance. The findings support that the sites with higher inundation frequencies can be considered for future wetland-related conservation practices. The four typical wetland-based CE sites suggested that conservation performance can be improved by implementing hydrological restoration and soil erosion reduction at the watershed scale. The findings provided robust evidence to discover the surface water inundation information on conservation assessment to achieve the long-term goals of conservation easements. Full article
Show Figures

Graphical abstract

10 pages, 680 KB  
Article
Households’ Willingness to Accept Forest Conservation and Ecosystem Services
by Meiyan Zhang
Forests 2022, 13(9), 1399; https://doi.org/10.3390/f13091399 - 1 Sep 2022
Cited by 4 | Viewed by 2404
Abstract
In this study, forest owners’ willingness to accept the governmental redemption of commercial forests for forest conservation, as well as the factors influencing their willingness, was analyzed. It was found that having expected non-timber income from conservation programs, trustable government policies, simpler dealing [...] Read more.
In this study, forest owners’ willingness to accept the governmental redemption of commercial forests for forest conservation, as well as the factors influencing their willingness, was analyzed. It was found that having expected non-timber income from conservation programs, trustable government policies, simpler dealing with government departments for disputes, and satisfactory local ecological condition had strong impacts on the likelihood of participation for the households. If the sum of direct cash compensation incentives and indirect non-timber income compensation incentives was greater than the opportunity costs incurred by forest owners for protection, forest owners were more willing to participate in the redemption. Based on the results, the final offer arbitration method was recommended to improve the maximum price method for redemption, which enables forest owners to receive recognized incentives for direct cash compensation. Ecotourism was strongly recommended to raise forest owners’ expectations of sustainable non-timber income and deliver on such expectations with lower information costs. Full article
(This article belongs to the Special Issue Political Ecology of Forests Ecosystem Services)
Back to TopTop