Sign in to use this feature.

Years

Between: -

Subjects

remove_circle_outline
remove_circle_outline
remove_circle_outline
remove_circle_outline

Journals

Article Types

Countries / Regions

Search Results (11)

Search Parameters:
Keywords = circular RNA-drug association prediction

Order results
Result details
Results per page
Select all
Export citation of selected articles as:
20 pages, 2985 KB  
Article
Circular RNA-Drug Association Prediction Based on Multi-Scale Convolutional Neural Networks and Adversarial Autoencoders
by Yao Wang, Xiujuan Lei, Yuli Chen, Ling Guo and Fang-Xiang Wu
Int. J. Mol. Sci. 2025, 26(4), 1509; https://doi.org/10.3390/ijms26041509 - 11 Feb 2025
Cited by 1 | Viewed by 1135
Abstract
The prediction of circular RNA (circRNA)-drug associations plays a crucial role in understanding disease mechanisms and identifying potential therapeutic targets. Traditional methods often struggle to cope with the complexity of heterogeneous networks and the high dimensionality of biological data. In this study, we [...] Read more.
The prediction of circular RNA (circRNA)-drug associations plays a crucial role in understanding disease mechanisms and identifying potential therapeutic targets. Traditional methods often struggle to cope with the complexity of heterogeneous networks and the high dimensionality of biological data. In this study, we propose a circRNA-drug association prediction method based on multi-scale convolutional neural networks (MSCNN) and adversarial autoencoders, named AAECDA. First, we construct a feature network by integrating circRNA sequence similarity, drug structure similarity, and known circRNA-drug associations. Then, unlike conventional convolutional neural networks, we employ MSCNN to extract hierarchical features from this integrated network. Subsequently, adversarial characteristics are introduced to further refine these features through an adversarial autoencoder, obtaining low-dimensional representations. Finally, the learned representations are fed into a deep neural network to predict novel circRNA-drug associations. Experiments show that AAECDA outperforms various baseline methods in predicting circRNA-drug associations. Additionally, case studies demonstrate that our model is applicable in practical related tasks. Full article
(This article belongs to the Special Issue Application of Artificial Intelligence in Molecular Sciences)
Show Figures

Figure 1

17 pages, 1096 KB  
Review
Composition of Conditioned Media from Radioresistant and Chemoresistant Cancer Cells Reveals miRNA and Other Secretory Factors Implicated in the Development of Resistance
by Daria Molodtsova, Denis V. Guryev and Andreyan N. Osipov
Int. J. Mol. Sci. 2023, 24(22), 16498; https://doi.org/10.3390/ijms242216498 - 19 Nov 2023
Cited by 8 | Viewed by 3041
Abstract
Resistance to chemo- or radiotherapy is the main obstacle to consistent treatment outcomes in oncology patients. A deeper understanding of the mechanisms driving the development of resistance is required. This review focuses on secretory factors derived from chemo- and radioresistant cancer cells, cancer-associated [...] Read more.
Resistance to chemo- or radiotherapy is the main obstacle to consistent treatment outcomes in oncology patients. A deeper understanding of the mechanisms driving the development of resistance is required. This review focuses on secretory factors derived from chemo- and radioresistant cancer cells, cancer-associated fibroblasts (CAFs), mesenchymal stem cells (MSCs), and cancer stem cells (CSCs) that mediate the development of resistance in unexposed cells. The first line of evidence considers the experiments with conditioned media (CM) from chemo- and radioresistant cells, CAFs, MSCs, and CSCs that elevate resistance upon the ionizing radiation or anti-cancer drug exposure of previously untreated cells. The composition of CM revealed factors such as circular RNAs; interleukins; plasminogen activator inhibitor; and oncosome-shuttled lncRNAs, mRNAs, and miRNAs that aid in cellular communication and transmit signals inducing the chemo- and radioresistance of sensitive cancer cells. Data, demonstrating that radioresistant cancer cells become resistant to anti-neoplastic drug exposure and vice versa, are also discussed. The mechanisms driving the development of cross-resistance between chemotherapy and radiotherapy are highlighted. The secretion of resistance-mediating factors to intercellular fluid and blood brings attention to its diagnostic potential. Highly stable serum miRNA candidates were proposed by several studies as prognostic markers of radioresistance; however, clinical studies are needed to validate their utility. The ability to predict a treatment response with the help of the miRNA resistance status database will help with the selection of an effective therapeutic strategy. The possibility of miRNA-based therapy is currently being investigated with ongoing clinical studies, and such approaches can be used to alleviate resistance in oncology patients. Full article
(This article belongs to the Special Issue Molecular Advances in Cancer Radiotherapy)
Show Figures

Figure 1

19 pages, 5036 KB  
Article
Identifying circRNA–miRNA–mRNA Regulatory Networks in Chemotherapy-Induced Peripheral Neuropathy
by Fei Cao, Xintong Wang, Qingqing Ye, Fang Yan, Weicheng Lu, Jingdun Xie, Bingtian Bi and Xudong Wang
Curr. Issues Mol. Biol. 2023, 45(8), 6804-6822; https://doi.org/10.3390/cimb45080430 - 16 Aug 2023
Viewed by 2464
Abstract
Chemotherapy-induced peripheral neuropathy (CIPN) is a frequent and severe side effect of first-line chemotherapeutic agents. The association between circular RNAs (circRNAs) and CIPN remains unclear. In this study, CIPN models were constructed with Taxol, while 134 differentially expressed circRNAs, 353 differentially expressed long [...] Read more.
Chemotherapy-induced peripheral neuropathy (CIPN) is a frequent and severe side effect of first-line chemotherapeutic agents. The association between circular RNAs (circRNAs) and CIPN remains unclear. In this study, CIPN models were constructed with Taxol, while 134 differentially expressed circRNAs, 353 differentially expressed long non-coding RNAs, and 86 differentially expressed messenger RNAs (mRNAs) were identified utilizing RNA sequencing. CircRNA-targeted microRNAs (miRNAs) were predicted using miRanda, and miRNA-targeted mRNAs were predicted using TargetScan and miRDB. The intersection of sequencing and mRNA prediction results was selected to establish the circRNA–miRNA–mRNA networks, which include 15 circRNAs, 18 miRNAs, and 11 mRNAs. Functional enrichment pathway analyses and immune infiltration analyses revealed that differentially expressed mRNAs were enriched in the immune system, especially in T cells, monocytes, and macrophages. Cdh1, Satb2, Fas, P2ry2, and Zfhx2 were further identified as hub genes and validated by RT-qPCR, correlating with macrophages, plasmacytoid dendritic cells, and central memory CD4 T cells in CIPN. Additionally, we predicted the associated diseases, 36 potential transcription factors (TFs), and 30 putative drugs for hub genes using the DisGeNET, TRRUST, and DGIdb databases, respectively. Our results indicated the crucial role of circRNAs, and the immune microenvironment played in CIPN, providing novel insights for further research. Full article
(This article belongs to the Special Issue Studying the Function of RNAs Using Omics Approaches)
Show Figures

Figure 1

25 pages, 9306 KB  
Article
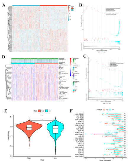
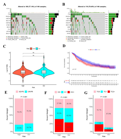
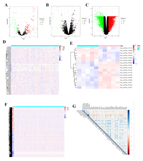
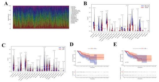
CircRNA-Based Cervical Cancer Prognosis Model, Immunological Validation and Drug Prediction
by Xu Guo, Sui Chen, Sihan Wang, Hao Zhang, Fanxing Yin, Panpan Guo, Xiaoxu Zhang, Xuesong Liu and Yanshuo Han
Curr. Oncol. 2022, 29(11), 7994-8018; https://doi.org/10.3390/curroncol29110633 - 25 Oct 2022
Cited by 8 | Viewed by 3289
Abstract
Background: Cervical cancer (CC) is a common cancer in female, which is associated with problems like poor prognosis. Circular RNA (circRNA) is a kind of competing endogenous RNA (ceRNA) that has an important role in regulating microRNA (miRNA) in many cancers. The regulatory [...] Read more.
Background: Cervical cancer (CC) is a common cancer in female, which is associated with problems like poor prognosis. Circular RNA (circRNA) is a kind of competing endogenous RNA (ceRNA) that has an important role in regulating microRNA (miRNA) in many cancers. The regulatory mechanisms of CC immune microenvironment and the transcriptome level remain to be fully explored. Methods: In this study, we constructed the ceRNA network through the interaction data and expression matrix of circRNA, miRNA and mRNA. Meanwhile, based on the gene expression matrix, CIBERSORT algorithm was used to reveal contents of tumor-infiltrating immune cells (TIICs). Then, we screened prognostic markers based on ceRNA network and immune infiltration and constructed two nomograms. In order to find immunological differences between the high- and low-risk CC samples, we examined multiple immune checkpoints and predicted the effect of PD-L1 ICI immunotherapy. In addition, the sensitive therapeutics for high-risk patients were screened, and the potential agents with anti-CC activity were predicted by Connective Map (CMap). Results: We mapped a ceRNA network including 5 circRNAs, 17 miRNAs and 129 mRNAs. From the mRNA nodes of the network six genes and two kind of cells were identified as prognostic makers for CC. Among them, there was a significant positive correlation between CD8+ T cells and SNX10 gene. The results of TIDE and single sample GSEA (ssGSEA) showed that T cells CD8 do play a key role in inhibiting tumor progression. Further, our study screened 24 drugs that were more sensitive to high-risk CC patients and several potential therapeutic agents for reference. Conclusions: Our study identified several circRNA-miRNA-mRNA regulatory axes and six prognostic genes based on the ceRNA network. In addition, through TIIC, survival analysis and a series of immunological analyses, T cells were proved to be good prognostic markers, besides play an important role in the immune process. Finally, we screened 24 potentially more effective drugs and multiple potential drug compounds for high- and low-risk patients. Full article
Show Figures

Figure 1

24 pages, 3610 KB  
Article
Circ-LocNet: A Computational Framework for Circular RNA Sub-Cellular Localization Prediction
by Muhammad Nabeel Asim, Muhammad Ali Ibrahim, Muhammad Imran Malik, Andreas Dengel and Sheraz Ahmed
Int. J. Mol. Sci. 2022, 23(15), 8221; https://doi.org/10.3390/ijms23158221 - 26 Jul 2022
Cited by 11 | Viewed by 3807
Abstract
Circular ribonucleic acids (circRNAs) are novel non-coding RNAs that emanate from alternative splicing of precursor mRNA in reversed order across exons. Despite the abundant presence of circRNAs in human genes and their involvement in diverse physiological processes, the functionality of most circRNAs remains [...] Read more.
Circular ribonucleic acids (circRNAs) are novel non-coding RNAs that emanate from alternative splicing of precursor mRNA in reversed order across exons. Despite the abundant presence of circRNAs in human genes and their involvement in diverse physiological processes, the functionality of most circRNAs remains a mystery. Like other non-coding RNAs, sub-cellular localization knowledge of circRNAs has the aptitude to demystify the influence of circRNAs on protein synthesis, degradation, destination, their association with different diseases, and potential for drug development. To date, wet experimental approaches are being used to detect sub-cellular locations of circular RNAs. These approaches help to elucidate the role of circRNAs as protein scaffolds, RNA-binding protein (RBP) sponges, micro-RNA (miRNA) sponges, parental gene expression modifiers, alternative splicing regulators, and transcription regulators. To complement wet-lab experiments, considering the progress made by machine learning approaches for the determination of sub-cellular localization of other non-coding RNAs, the paper in hand develops a computational framework, Circ-LocNet, to precisely detect circRNA sub-cellular localization. Circ-LocNet performs comprehensive extrinsic evaluation of 7 residue frequency-based, residue order and frequency-based, and physio-chemical property-based sequence descriptors using the five most widely used machine learning classifiers. Further, it explores the performance impact of K-order sequence descriptor fusion where it ensembles similar as well dissimilar genres of statistical representation learning approaches to reap the combined benefits. Considering the diversity of statistical representation learning schemes, it assesses the performance of second-order, third-order, and going all the way up to seventh-order sequence descriptor fusion. A comprehensive empirical evaluation of Circ-LocNet over a newly developed benchmark dataset using different settings reveals that standalone residue frequency-based sequence descriptors and tree-based classifiers are more suitable to predict sub-cellular localization of circular RNAs. Further, K-order heterogeneous sequence descriptors fusion in combination with tree-based classifiers most accurately predict sub-cellular localization of circular RNAs. We anticipate this study will act as a rich baseline and push the development of robust computational methodologies for the accurate sub-cellular localization determination of novel circRNAs. Full article
(This article belongs to the Special Issue Molecular Biology of RNA: Recent Progress)
Show Figures

Figure 1

16 pages, 1103 KB  
Review
Drug Discovery Study Aimed at a Functional Cure for HBV
by Takehisa Watanabe, Sanae Hayashi and Yasuhito Tanaka
Viruses 2022, 14(7), 1393; https://doi.org/10.3390/v14071393 - 26 Jun 2022
Cited by 13 | Viewed by 4694
Abstract
Hepatitis B virus (HBV) causes acute and, most importantly, chronic hepatitis B worldwide. Antiviral treatments have been developed to reduce viral loads but few patients with chronic hepatitis B (CHB) achieve a functional cure. The development of new therapeutic agents is desirable. Recently, [...] Read more.
Hepatitis B virus (HBV) causes acute and, most importantly, chronic hepatitis B worldwide. Antiviral treatments have been developed to reduce viral loads but few patients with chronic hepatitis B (CHB) achieve a functional cure. The development of new therapeutic agents is desirable. Recently, many novel agents have been developed, including drugs targeting HBV-DNA and HBV-RNA. This review provides an overview of the developmental status of these drugs, especially direct acting antiviral agents (DAAs). Serological biomarkers of HBV infection are essential for predicting the clinical course of CHB. It is also important to determine the amount and activity of covalently closed circular DNA (cccDNA) in the nuclei of infected hepatocytes. Hepatitis B core-associated antigen (HBcrAg) is a new HBV marker that has an important role in reflecting cccDNA in CHB, because it is associated with hepatic cccDNA, as well as serum HBV DNA. The highly sensitive HBcrAg (iTACT-HBcrAg) assay could be a very sensitive HBV activation marker and an alternative to HBV DNA testing for monitoring reactivation. Many of the drugs currently in clinical trials have shown efficacy in reducing hepatitis B surface antigen (HBsAg) levels. Combination therapies with DAAs and boost immune response are also under development; finding the best combinations will be important for therapeutic development. Full article
(This article belongs to the Special Issue State-of-the-Art Chronic Hepatitis Viruses Research in Asia)
Show Figures

Figure 1

23 pages, 797 KB  
Review
Circular RNAs as Potential Biomarkers in Breast Cancer
by Fatima Domenica Elisa De Palma, Francesco Salvatore, Jonathan G. Pol, Guido Kroemer and Maria Chiara Maiuri
Biomedicines 2022, 10(3), 725; https://doi.org/10.3390/biomedicines10030725 - 21 Mar 2022
Cited by 40 | Viewed by 6102
Abstract
Due to the high heterogeneity and initially asymptomatic nature of breast cancer (BC), the management of this disease depends on imaging together with immunohistochemical and molecular evaluations. These tests allow early detection of BC and patient stratification as they guide clinicians in prognostication [...] Read more.
Due to the high heterogeneity and initially asymptomatic nature of breast cancer (BC), the management of this disease depends on imaging together with immunohistochemical and molecular evaluations. These tests allow early detection of BC and patient stratification as they guide clinicians in prognostication and treatment decision-making. Circular RNAs (circRNAs) represent a class of newly identified long non-coding RNAs. These molecules have been described as key regulators of breast carcinogenesis and progression. Moreover, circRNAs play a role in drug resistance and are associated with clinicopathological features in BC. Accumulating evidence reveals a clinical interest in deregulated circRNAs as diagnostic, prognostic and predictive biomarkers. Furthermore, due to their covalently closed structure, circRNAs are highly stable and easily detectable in body fluids, making them ideal candidates for use as non-invasive biomarkers. Herein, we provide an overview of the biogenesis and pleiotropic functions of circRNAs, and report on their clinical relevance in BC. Full article
Show Figures

Figure 1

19 pages, 2825 KB  
Article
Heroin Regulates Orbitofrontal Circular RNAs
by Gabriele Floris, Aria Gillespie, Mary Tresa Zanda, Konrad R. Dabrowski and Stephanie E. Sillivan
Int. J. Mol. Sci. 2022, 23(3), 1453; https://doi.org/10.3390/ijms23031453 - 27 Jan 2022
Cited by 16 | Viewed by 3095
Abstract
The number of drug overdose deaths involving opioids continues to rise in the United States. Many patients with opioid use disorder (OUD) that seek treatment still experience relapse. Perseverant opioid seeking behaviors represent a major challenge to treating OUD and additional therapeutic development [...] Read more.
The number of drug overdose deaths involving opioids continues to rise in the United States. Many patients with opioid use disorder (OUD) that seek treatment still experience relapse. Perseverant opioid seeking behaviors represent a major challenge to treating OUD and additional therapeutic development will require insight into opioid-induced neurobiological adaptations. In this study, we explored the regulation of a novel class of RNAs, circular RNAs (circRNAs), by the addictive opioid heroin in the rat orbitofrontal cortex (OFC), a brain region that mediates behavioral responses to rewarding stimuli. Microarray analysis identified 76 OFC circRNAs significantly regulated in male rats after heroin self-administration. We evaluated the specificity of these findings by measuring heroin-associated circRNA expression in female rats after heroin self-administration and in rats that self-administered sucrose. We identify circGrin2b, circUbe2cp, circAnks1a, circAdcy5 and circSlc24A2 as heroin-responsive circRNAs in the OFC. Linear mRNA levels of heroin-associated circRNAs were unchanged except for Grin2b and Adcy5. An integrated bioinformatics analysis of regulated circRNAs identified microRNAs predicted to bind heroin-associated circRNAs and downstream targets of circRNA: microRNA sponging. Thus, heroin regulates the expression of OFC RNA splice variants that circularize and may impact cellular processes that contribute to the neurobiological adaptations that arise from chronic heroin exposure. Full article
(This article belongs to the Section Molecular Neurobiology)
Show Figures

Figure 1

16 pages, 2827 KB  
Article
HuD Regulates mRNA-circRNA-miRNA Networks in the Mouse Striatum Linked to Neuronal Development and Drug Addiction
by Michela Dell’Orco, Amir Elyaderani, Annika Vannan, Shobana Sekar, Gregory Powell, Winnie S. Liang, Janet L. Neisewander and Nora I. Perrone-Bizzozero
Biology 2021, 10(9), 939; https://doi.org/10.3390/biology10090939 - 20 Sep 2021
Cited by 12 | Viewed by 4230
Abstract
The RNA-binding protein HuD (a.k.a., ELAVL4) is involved in neuronal development and synaptic plasticity mechanisms, including addiction-related processes such as cocaine conditioned-place preference (CPP) and food reward. The most studied function of this protein is mRNA stabilization; however, we have recently shown that [...] Read more.
The RNA-binding protein HuD (a.k.a., ELAVL4) is involved in neuronal development and synaptic plasticity mechanisms, including addiction-related processes such as cocaine conditioned-place preference (CPP) and food reward. The most studied function of this protein is mRNA stabilization; however, we have recently shown that HuD also regulates the levels of circular RNAs (circRNAs) in neurons. To examine the role of HuD in the control of coding and non-coding RNA networks associated with substance use, we identified sets of differentially expressed mRNAs, circRNAs and miRNAs in the striatum of HuD knockout (KO) mice. Our findings indicate that significantly downregulated mRNAs are enriched in biological pathways related to cell morphology and behavior. Furthermore, deletion of HuD altered the levels of 15 miRNAs associated with drug seeking. Using these sets of data, we predicted that a large number of upregulated miRNAs form competing endogenous RNA (ceRNA) networks with circRNAs and mRNAs associated with the neuronal development and synaptic plasticity proteins LSAMP and MARK3. Additionally, several downregulated miRNAs form ceRNA networks with mRNAs and circRNAs from MEF2D, PIK3R3, PTRPM and other neuronal proteins. Together, our results indicate that HuD regulates ceRNA networks controlling the levels of mRNAs associated with neuronal differentiation and synaptic physiology. Full article
(This article belongs to the Special Issue RNA-Binding Proteins: Function, Dysfunction and Disease)
Show Figures

Graphical abstract

43 pages, 1988 KB  
Review
Oncogenic Functions and Clinical Significance of Circular RNAs in Colorectal Cancer
by Maria Radanova, Galya Mihaylova, Neshe Nazifova-Tasinova, Mariya Levkova, Oskan Tasinov, Desislava Ivanova, Zhasmina Mihaylova and Ivan Donev
Cancers 2021, 13(14), 3395; https://doi.org/10.3390/cancers13143395 - 6 Jul 2021
Cited by 10 | Viewed by 3755
Abstract
Colorectal cancer (CRC) is ranked as the second most commonly diagnosed disease in females and the third in males worldwide. Therefore, the finding of new more reliable biomarkers for early diagnosis, for prediction of metastasis, and resistance to conventional therapies is an important [...] Read more.
Colorectal cancer (CRC) is ranked as the second most commonly diagnosed disease in females and the third in males worldwide. Therefore, the finding of new more reliable biomarkers for early diagnosis, for prediction of metastasis, and resistance to conventional therapies is an important challenge in overcoming the disease. The current review presents circular RNAs (circRNAs) with their unique features as potential prognostic and diagnostic biomarkers in CRC. The review highlights the mechanism of action and the role of circRNAs with oncogenic functions in the CRC as well as the association between their expression and clinicopathological characteristics of CRC patients. The comprehension of the role of oncogenic circRNAs in CRC pathogenesis is growing rapidly and the next step is using them as suitable new drug targets in the personalized treatment of CRC patients. Full article
(This article belongs to the Collection Cancer Biomarkers)
Show Figures

Figure 1

13 pages, 3107 KB  
Article
Regulation of MRP4 Expression by circHIPK3 via Sponging miR-124-3p/miR-4524-5p in Hepatocellular Carcinoma
by Haihong Hu, Yu Wang, Zhiyuan Qin, Wen Sun, Yanhong Chen, Jiaqi Wang, Yingying Wang, Jing Nie, Lu Chen, Sheng Cai, Lushan Yu and Su Zeng
Biomedicines 2021, 9(5), 497; https://doi.org/10.3390/biomedicines9050497 - 30 Apr 2021
Cited by 14 | Viewed by 3271
Abstract
Multidrug resistance-associated protein 4 (MRP4), a member of the adenosine triphosphate (ATP) binding cassette transporter family, pumps various molecules out of the cell and is involved in cell communication and drug distribution. Several studies have reported the role of miRNAs in downregulating the [...] Read more.
Multidrug resistance-associated protein 4 (MRP4), a member of the adenosine triphosphate (ATP) binding cassette transporter family, pumps various molecules out of the cell and is involved in cell communication and drug distribution. Several studies have reported the role of miRNAs in downregulating the expression of MRP4. However, regulation of MRP4 by circular RNA (circRNA) is yet to be elucidated. In this study, MRP4 was significantly upregulated in hepatocellular carcinoma (HCC) tissues compared to the adjacent noncancerous tissues. Computational prediction, luciferase reporter assay and miRNA transfection were used to investigate the interaction between miRNAs and MRP4. miR-124-3p and miR-4524-5p reduced the expression of MRP4 at the protein but not mRNA level. Circular RNA in vivo precipitation and luciferase reporter assays demonstrated that circHIPK3, as a competitive endogenous RNA, binds with miR-124-3p and miR-4524-5p. Further, knockdown of circHIPK3 resulted in downregulation of MRP4 protein, whereas cotransfection of circHIPK3-siRNA and miR-124-3p or miR-4524-5p inhibitors restored its expression. In conclusion, we report that miR-4524-5p downregulates the expression of MRP4 and circHIPK3 regulates MRP4 expression by sponging miR-124-3p and miR-4524-5p for the first time. Our results may provide novel insights into the prevention of MRP4-related proliferation and multiple drug resistance in HCC. Full article
Show Figures

Figure 1

Back to TopTop