Sign in to use this feature.

Years

Between: -

Subjects

remove_circle_outline
remove_circle_outline
remove_circle_outline
remove_circle_outline
remove_circle_outline
remove_circle_outline
remove_circle_outline
remove_circle_outline
remove_circle_outline

Journals

Article Types

Countries / Regions

Search Results (78)

Search Parameters:
Keywords = axis of division

Order results
Result details
Results per page
Select all
Export citation of selected articles as:
11 pages, 6247 KB  
Article
Design and Ultra-Precision Fabrication of Freeform Fresnel Lenses for Generating Rectangular Dark Hollow Beams
by Juan Zhang, Qilu Huang, Yingxin Xu, Chaocheng Yang and Tingdi Liao
Micromachines 2026, 17(4), 448; https://doi.org/10.3390/mi17040448 - 3 Apr 2026
Viewed by 217
Abstract
Freeform Fresnel lenses combine the powerful beam-shaping capability of freeform optics with the lightweight and compact characteristics of conventional Fresnel structures, leading to their increasing adoption across diverse applications. This paper proposes and experimentally validates a method for generating rectangular dark hollow beams [...] Read more.
Freeform Fresnel lenses combine the powerful beam-shaping capability of freeform optics with the lightweight and compact characteristics of conventional Fresnel structures, leading to their increasing adoption across diverse applications. This paper proposes and experimentally validates a method for generating rectangular dark hollow beams using a freeform Fresnel lens. The lens is divided into multiple fan-shaped sectors centered on the optical axis, with each sector generating a defocused spot at a distinct spatial location. Based on geometrical optics, a freeform Fresnel lens with a 25 mm aperture is designed to produce a square hollow beam with a side length of 10 mm. A lens with a division angle of 5° was fabricated using ultra-precision diamond turning. The angular form error was measured to be below 0.1°, and the surface roughness was found to be below 10 nm. An optical testing system was established to characterize the generated beam profile. The experimental results successfully demonstrate the formation of the desired rectangular dark hollow beam. The measured results agree well with the simulations, confirming the feasibility and practical potential of the proposed method. Full article
(This article belongs to the Special Issue Photonic and Optoelectronic Devices and Systems, 4th Edition)
Show Figures

Figure 1

26 pages, 920 KB  
Review
Nuclear Lamins: A Molecular Bridge Coupling Extracellular Mechanical Cues to Intranuclear Signal Transduction and Gene Regulation
by Shili Yang, Huaiquan Liu, Haiyang Kou, Lingyan Lai, Xinyan Zhang, Yunling Xu, Yu Sun and Bo Chen
Int. J. Mol. Sci. 2026, 27(7), 3258; https://doi.org/10.3390/ijms27073258 - 3 Apr 2026
Viewed by 336
Abstract
Nuclear lamins are the core molecular bridge linking the extracellular mechanical microenvironment to intranuclear gene regulation, and play a central regulatory role in cellular mechanosensation and mechanotransduction. Here, we systematically integrate the latest global research progress on nuclear lamins, delineating the cascade regulatory [...] Read more.
Nuclear lamins are the core molecular bridge linking the extracellular mechanical microenvironment to intranuclear gene regulation, and play a central regulatory role in cellular mechanosensation and mechanotransduction. Here, we systematically integrate the latest global research progress on nuclear lamins, delineating the cascade regulatory mechanism by which lamins mediate the transmission of mechanical signals across the nuclear envelope and the subsequent regulation of chromatin remodeling and epigenetic modification, with a focus on the molecular characteristics and functional specificity of distinct nuclear lamin subtypes and their interaction modes with the Linker of Nucleoskeleton and Cytoskeleton complex (LINC complex) and chromatin. Existing studies have established that nuclear lamins are mainly divided into three categories: A-type lamins (Lamin A/C), B-type lamins (Lamin B1, B2), and germ cell-specific subtypes. Among these, A-type lamins directly determine the mechanical stiffness of the nucleus and serve as the core mediators of intranuclear mechanical signal transduction. Each subtype of B-type nuclear lamins has a well-defined, non-redundant functional division: Lamin B1 and Lamin B2 indirectly maintain nuclear structural stability and regulate epigenetic status by anchoring facultative heterochromatin and constitutive heterochromatin, respectively. Notably, Lamin A/C distributed in the nucleoplasm also bears significant mechanical tension, which challenges the long-standing view that the mechanical functions of nuclear lamins are restricted to the nuclear envelope region. After mechanical force is transmitted across the nuclear envelope to nuclear lamins via the LINC complex, it can regulate the spatial conformation of chromatin and epigenetic modifications, thereby determining core cellular life activities including proliferation, differentiation, and migration. Dysregulation of this pathway is closely associated with a wide spectrum of human diseases, including cardiovascular diseases, progeria, muscular dystrophy, and neurodevelopmental disorders. Taken together, this review systematically delineates the hierarchical regulatory network of the “LINC complex–nuclear lamina–chromatin” axis, advances our understanding of the fundamental principles of cellular mechanobiology, and provides a theoretical framework for deciphering the pathological mechanisms and developing targeted therapeutic drugs for related diseases. Full article
(This article belongs to the Section Molecular Biophysics)
Show Figures

Figure 1

25 pages, 18521 KB  
Article
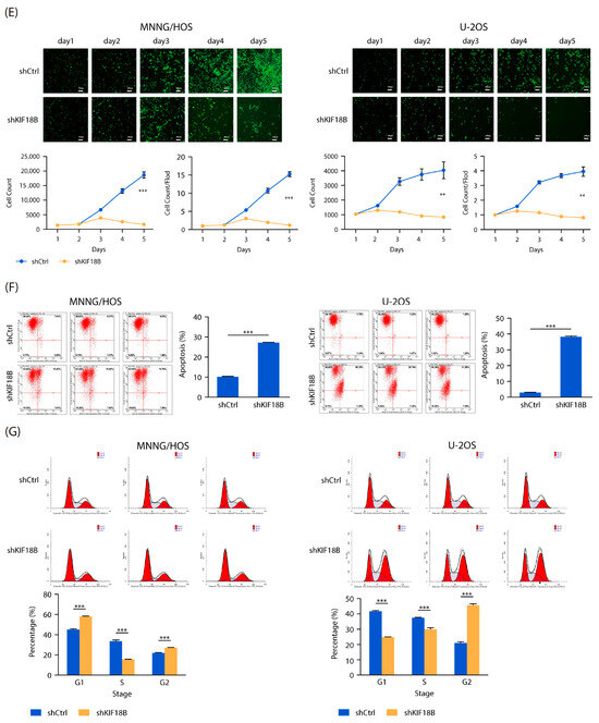
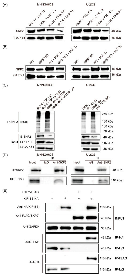
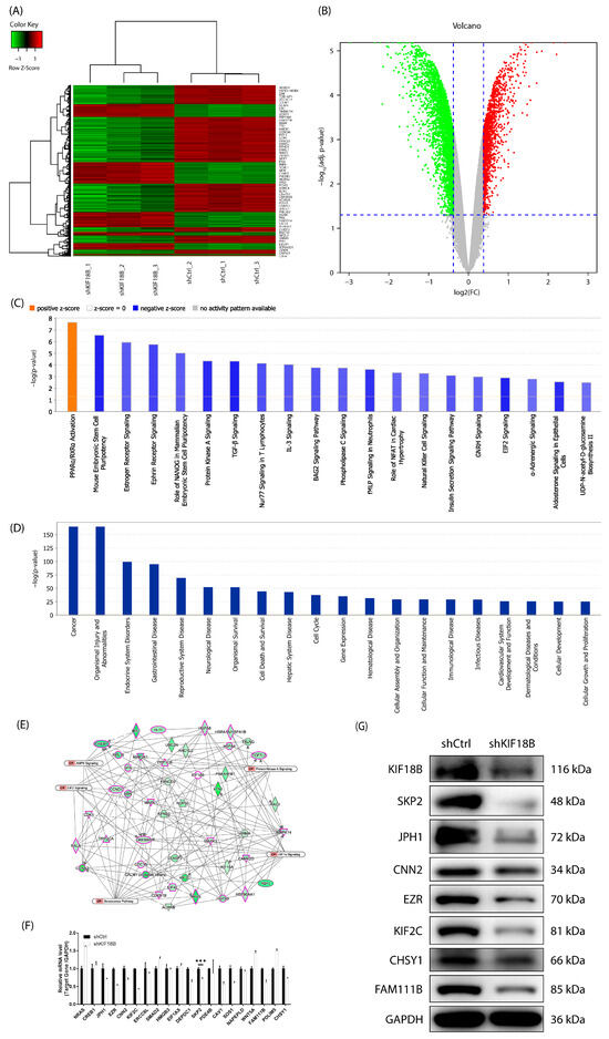
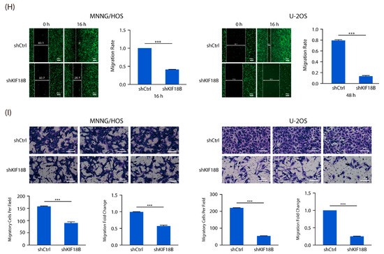
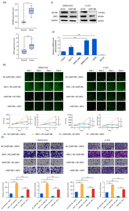
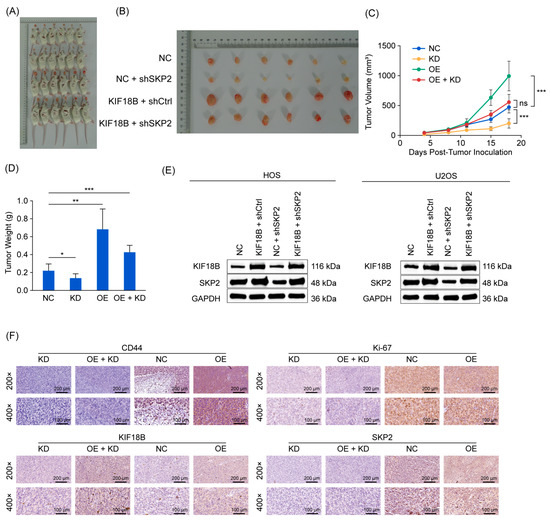
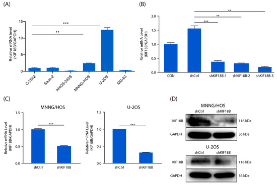
KIF18B Modulates SKP2 Ubiquitination to Promote Aerobic Glycolysis and Osteosarcoma Progression
by Haonan Liu, Xin Guo, Chaoxiang Lu and Daifeng Lu
Int. J. Mol. Sci. 2026, 27(7), 3235; https://doi.org/10.3390/ijms27073235 - 2 Apr 2026
Viewed by 210
Abstract
Osteosarcoma (OS) is an aggressive bone malignancy with poor prognosis, characterized by high metastasis rates. Kinesin family member 18B (KIF18B), a key protein in cell division and mitosis, has emerged as a potential diagnostic and therapeutic target in various cancers, including [...] Read more.
Osteosarcoma (OS) is an aggressive bone malignancy with poor prognosis, characterized by high metastasis rates. Kinesin family member 18B (KIF18B), a key protein in cell division and mitosis, has emerged as a potential diagnostic and therapeutic target in various cancers, including OS. This study investigates the role of KIF18B in OS progression and its underlying mechanisms. We found that KIF18B expression is significantly upregulated in OS tissues and correlates with lymph node metastasis (N-stage) and clinical stage. Knockdown of KIF18B inhibited OS cell migration, invasion, proliferation, and tumorigenesis. Mechanistically, KIF18B promotes OS survival through the ubiquitin–proteasome system (UPS) by regulating Skp2 protein degradation. KIF18B knockdown accelerated Skp2 ubiquitination, leading to reduced Skp2 levels and inhibited OS cell viability and glycolytic metabolism. Overexpression of KIF18B enhanced OS cell viability and glycolysis in an Skp2-dependent manner. These findings suggest that the KIF18B-Skp2 axis plays a critical role in the metabolic reprogramming of OS cells and serves as a novel prognostic biomarker and therapeutic target in OS. Full article
(This article belongs to the Section Molecular Oncology)
Show Figures

Figure 1

35 pages, 15167 KB  
Article
Spatial Organization and Residential Behaviour in Subdivided Traditional Dwellings: A Case Study of Subu Old Street
by Chunyang Li, Hongting Shen, Zao Li, Qiang Wang, Geng Cheng and Anran Zheng
Buildings 2026, 16(7), 1377; https://doi.org/10.3390/buildings16071377 - 31 Mar 2026
Viewed by 294
Abstract
In many non-tourism historical districts in China, property division has subdivided traditional dwellings into multi-household units. While such subdivision reshapes spatial sequences and connections, its consequences for everyday space use and circulation are rarely documented with continuous in situ evidence, partly because residential [...] Read more.
In many non-tourism historical districts in China, property division has subdivided traditional dwellings into multi-household units. While such subdivision reshapes spatial sequences and connections, its consequences for everyday space use and circulation are rarely documented with continuous in situ evidence, partly because residential behaviour is temporally continuous and difficult to observe directly. This study examines two typical subdivision patterns in Subu Old Street: a longitudinal, single-axis serial dwelling (Case A) and a transversal, courtyard-centred dwelling (Case B). We formalize spatial units, connections, and operational nodes using a semantic ontology and map day-long Ultra-Wideband (UWB) trajectories to quantify occupancy and transition characteristics. Case A concentrates both staying and passing at the entrance-end kitchen, where activities overlap with through-movements and transition durations are short in most events but highly volatile with a long tail. Case B channels most transitions through the courtyard hub, keeping indoor rooms mainly for staying and producing longer but more stable transition durations. This study is positioned as a comparative exploratory case study of two representative subdivision patterns identified in Subu Old Street. Semantic ontology modelling, UWB-based behavioural tracking, and behavioural indicators are used together in a comparative analytical approach for examining how subdivision reorganises spatial structure and everyday residential behaviour. The results reveal pattern-specific differences in occupancy concentration, transition organisation, and movement duration. These findings are analytical observations derived from two representative cases. They provide a basis for spatial adjustment and micro-regeneration in still-inhabited subdivided traditional dwellings. Full article
Show Figures

Figure 1

15 pages, 1688 KB  
Article
Dissection of the Genetic Basis of Maize Plant Architecture and Candidate Gene Mining Based on the MAGIC Population
by Xiaoming Xu, Kang Zhao, Yukang Zeng, Shaohang Lin, Nadeem Muhammad, Wenhui Gao, Jiaojiao Ren and Penghao Wu
Genes 2026, 17(4), 399; https://doi.org/10.3390/genes17040399 - 31 Mar 2026
Viewed by 290
Abstract
Background/Objectives: Plant architecture is a critical determinant of high-density tolerance and yield potential in maize (Zea mays L.), yet the genetic networks orchestrating these complex traits require deeper elucidation. Methods: In this study, we utilized a Multi-parent Advanced Generation Inter-cross (MAGIC) population [...] Read more.
Background/Objectives: Plant architecture is a critical determinant of high-density tolerance and yield potential in maize (Zea mays L.), yet the genetic networks orchestrating these complex traits require deeper elucidation. Methods: In this study, we utilized a Multi-parent Advanced Generation Inter-cross (MAGIC) population comprising 935 recombinant inbred lines (RILs) derived from 16 diverse elite founders. A comprehensive phenotypic characterization of six pivotal architectural traits—plant height (PH), ear height (EH), ear leaf length (LL), ear leaf width (LW), tassel main axis length (TL), and tassel branch number (TBN)—was conducted across three distinct agro-ecological environments. Results: Phenotypic analysis revealed substantial natural variation and high broad-sense heritability (H2 ranging from 60% to 86%), with TBN exhibiting the most pronounced variability. Correlation architecture demonstrated a strong coupling between vertical growth traits (PH and EH, r = 0.73), while lateral leaf expansion (LW) and tassel complexity (TBN) showed significant genetic independence. Using a mixed linear model (MLM) for genome-wide association studies (GWAS), we identified 21 significant SNP–trait associations, including distinct chromosomal clusters on chromosome 8 for EH and chromosome 7 for TBN. By integrating genomic intervals with tissue-specific expression profiling, 23 core candidate genes were prioritized. Notably, Zm00001d042528 (FAS1), involved in chromatin assembly, was implicated in modulating meristematic cell division for plant stature. Other key regulators included Zm00001d020537 (O5) and Zm00001d025360 (F-box protein), which were associated with reproductive organ development and leaf elongation, respectively. Conclusions: These results indicate that maize plant architecture is regulated by a modular genetic framework, with specific loci independently regulating canopy structure and source–sink components. It should be noted that the findings of this study are based solely on statistical models identifying significant associations between genetic loci and phenotypes; the biological regulatory functions of the candidate genes have not yet been experimentally validated. Nevertheless, this study provides new insights into the molecular mechanisms underlying maize morphogenesis and lays a solid theoretical foundation for molecular design breeding aimed at developing high-yielding varieties tolerant of high planting densities. Full article
(This article belongs to the Topic Recent Advances in Plant Genetics and Breeding)
Show Figures

Figure 1

26 pages, 2294 KB  
Review
How Environmental and Ecological Stressors Reprogram Honey Bee Chemistry Through the Microbiome–Metabolome Axis
by Yahya Al Naggar, Hamed A. Ghramh, Amira Elfarnawany and Amr Mohamed
Insects 2026, 17(3), 336; https://doi.org/10.3390/insects17030336 - 19 Mar 2026
Viewed by 659
Abstract
Honey bees are exposed to a wide range of environmental and ecological stressors that threaten individual health and colony sustainability. Growing evidence suggests that many of these stressors converge on a common target: the gut microbiome and its metabolic functions. The honey bee [...] Read more.
Honey bees are exposed to a wide range of environmental and ecological stressors that threaten individual health and colony sustainability. Growing evidence suggests that many of these stressors converge on a common target: the gut microbiome and its metabolic functions. The honey bee microbiome–metabolome axis represents a central regulatory system linking microbial symbionts with host nutrition, detoxification, immune competence, neural signaling, and social behavior. This review synthesizes current knowledge on how major stressors—including pesticides, antibiotics, pathogens, nutritional imbalance, thermal stress, habitat change, and environmental contaminants—reprogram honey bee chemistry by disrupting microbial community structure and, importantly, microbial and host metabolic pathways. We highlight recurring patterns consistent with functional dysbiosis, characterized by impaired energy metabolism, reduced production of short-chain fatty acids, altered amino acid and lipid metabolism, compromised antioxidant and detoxification capacity, and weakened immune regulation. However, much of the current evidence is correlative and derived from short-term or laboratory-focused studies; longitudinal and multi-site field validation of causal links remains limited. Importantly, emerging multi-omics studies suggest that profound metabolic disturbances can occur even when taxonomic changes in the microbiome are modest, emphasizing the need to move beyond descriptive community profiling toward functional and mechanistic assessments. We further discuss how stress-induced metabolic reprogramming at the individual level scales up to influence behavior, division of labor, and colony-level resilience. Finally, we propose a conceptual model illustrating how diverse stressors converge to disrupt the microbiome–metabolome axis, potentially leading to functional dysbiosis and host impairment. Full article
Show Figures

Graphical abstract

19 pages, 3634 KB  
Article
The Neuropeptide Neuroparsin-A Regulates the Establishment of Dominance Hierarchy in Bumblebees
by Hao Wang, Yuwen Liu, Xiaohuan Mu, Wenjing Xu, Huiling Liu, Qiyao Yong, Xiaofei Wang, Yifan Zhai and Hao Zheng
Int. J. Mol. Sci. 2026, 27(1), 91; https://doi.org/10.3390/ijms27010091 - 21 Dec 2025
Cited by 1 | Viewed by 784
Abstract
The regulation of reproductive division of labor in eusocial insects is pivotal for the evolution and maintenance of social organization. In Bombus terrestris, dominance hierarchies emerge among orphan workers through repeated agonistic interactions, forming distinct behavioral ranks. To explore the neural basis [...] Read more.
The regulation of reproductive division of labor in eusocial insects is pivotal for the evolution and maintenance of social organization. In Bombus terrestris, dominance hierarchies emerge among orphan workers through repeated agonistic interactions, forming distinct behavioral ranks. To explore the neural basis of this process, we combined behavioral assays with single-nucleus RNA sequencing to profile brain-wide gene expression across α-, β-, and γ-bumblebee workers. Our analyses revealed pronounced transcriptional divergence among Kenyon cells, which exhibited enrichment in synaptic, insulin, and MAPK signaling pathways. Among the neuropeptides examined, Neuroparsin-A was markedly upregulated in the Kenyon cells and glial cells of dominant workers, while its receptor, OR1, showed strong expression within Kenyon populations, suggesting a conserved neuropeptide–receptor axis in social Hymenoptera. Gene regulatory network inference further identified ecdysone-responsive transcription factors, including br, Eip74EF, Hr38, Hr3 and Hr4, as key regulators linked to neural plasticity and behavioral differentiation. Together, our findings uncover a neuroendocrine mechanism in which Neuroparsin-A signaling coordinates brain transcriptional programs associated with dominance hierarchy formation in queenless bumblebee societies, offering new insights into the molecular underpinnings of eusocial behavior. Full article
Show Figures

Figure 1

20 pages, 2488 KB  
Article
Identification of a Novel miR-122-5p/CDC25A Axis and Potential Therapeutic Targets for Chronic Myeloid Leukemia
by Serap Ozer Yaman, Nina Petrović, Selcuk Yaman, Osman Akidan, Ahmet Cimbek, Gulsah Baycelebi, Tatjana Srdić-Rajić, Ahmad Šami and Sema Misir
Int. J. Mol. Sci. 2025, 26(23), 11401; https://doi.org/10.3390/ijms262311401 - 25 Nov 2025
Viewed by 798
Abstract
Chronic myeloid leukemia (CML) is a myeloproliferative neoplasm characterized by uncontrolled proliferation of myeloid cells. MicroRNAs (miRNAs), small noncoding RNAs, regulate post-transcriptional gene expression by degrading target mRNAs or repressing translation. Dysregulated miRNA expression has been implicated in various malignancies, including CML, where [...] Read more.
Chronic myeloid leukemia (CML) is a myeloproliferative neoplasm characterized by uncontrolled proliferation of myeloid cells. MicroRNAs (miRNAs), small noncoding RNAs, regulate post-transcriptional gene expression by degrading target mRNAs or repressing translation. Dysregulated miRNA expression has been implicated in various malignancies, including CML, where they can function as oncogenes or tumor suppressors. This study aimed to investigate the relationship between miR-122-5p and cell division cycle 25A (CDC25A) in CML and to elucidate the regulatory mechanisms of miR-122-5p. This study integrates bioinformatics analysis with in vitro RT-qPCR validation in K562 chronic myeloid leukemia cells to explore the potential regulatory relationship between miR-122-5p and CDC25A. mRNA expression profiles were retrieved from the GSE100026 dataset in the Gene Expression Omnibus (GEO), and differentially expressed genes were identified using GEO2R. Quantitative real-time PCR (RT-qPCR) was performed to measure miR-122-5p, CDC25A, and cyclin-dependent kinase 4 (CDK4) expression levels. Bioinformatics analyses (miRNeT, miRDIP, TargetScan, BioGPS, GeneMANIA, STRING) were applied to predict molecular interactions and functional pathways. Public RNA-seq datasets and in silico tools were used to prioritize candidates; RT-qPCR in a single CML cell line (K562) provided in vitro expression validation. In K562 cells, miR-122-5p expression was significantly reduced, while CDC25A and CDK4 were markedly upregulated. Bioinformatics tools confirmed CDC25A as a potential miR-122-5p target. Functional enrichment indicated CDC25A involvement in cell cycle regulation and apoptosis. These findings suggest that miR-122-5p functions as a tumor suppressor in CML by targeting CDC25A. Modulating the miR-122-5p/CDC25A axis may provide potential molecular targets for inhibiting CML progression through regulation of cell cycle pathways. Findings are exploratory and based on bioinformatics with limited in vitro expression confirmation; functional studies are required to establish causality. Full article
(This article belongs to the Special Issue MicroRNAs and mRNA in Human Health and Disease)
Show Figures

Figure 1

12 pages, 4256 KB  
Article
Tunable-Charge Optical Vortices Through Edge Diffraction of a High-Order Hermit-Gaussian Mode Laser
by Shuaichen Li, Yiyang Zhang, Ying Li, Linge Mao, Pengfan Zhao and Zhen Qiao
Photonics 2025, 12(11), 1076; https://doi.org/10.3390/photonics12111076 - 30 Oct 2025
Viewed by 639
Abstract
An optical vortex is a typical structured light field characterized by a helical wavefront and a central phase singularity. With its expanding applications in modern information technology, the demand for generating vortex beams with diverse topological charges continues to grow. Existing methods for [...] Read more.
An optical vortex is a typical structured light field characterized by a helical wavefront and a central phase singularity. With its expanding applications in modern information technology, the demand for generating vortex beams with diverse topological charges continues to grow. Existing methods for modulating the topological charges of vortex beams involve complex operations and high costs. This study proposes a novel approach to modulate the topological charges of optical vortices through edge diffraction of a high-order Hermit–Gaussian (HG) mode laser. First, a high-order HG mode laser is built using off-axis pumping configuration. By selectively obscuring specific lobes of the high-order HG beam, various optical vortices are generated using a cylindrical lens mode converter. The topological charge can be continuously tuned by controlling the number of obscured lobes. This method substantially improves the efficiency of topological charge modulation, while also enabling the generation of fractional vortex states. These advancements show potential in mode-division-multiplexed optical communications and encryption. Full article
(This article belongs to the Special Issue Advances in Solid-State Laser Technology and Applications)
Show Figures

Figure 1

22 pages, 6539 KB  
Article
Long-Term Heat Stress Triggers Immune Activation and Cell Death Remodeling in the Brain of Largemouth Bass (Micropterus salmoides)
by Qinghui Meng, Yunye Tao, Yuhan Peng, Jie Guo, Chunfei Xun, Xiaoming Chen, Feixue Li, Huarong Huang, Fan Zhou and Jianying Li
Animals 2025, 15(21), 3067; https://doi.org/10.3390/ani15213067 - 22 Oct 2025
Viewed by 2994
Abstract
Heat stress typically suppresses systemic immunity in fish; however, its effects on the brain—an organ traditionally regarded as immune-privileged—remain unclear. In this study, we performed histopathological examination and RNA-seq analysis on the brains of juvenile largemouth bass (Micropterus salmoides) exposed to [...] Read more.
Heat stress typically suppresses systemic immunity in fish; however, its effects on the brain—an organ traditionally regarded as immune-privileged—remain unclear. In this study, we performed histopathological examination and RNA-seq analysis on the brains of juvenile largemouth bass (Micropterus salmoides) exposed to control (28 °C) and elevated (36.5 °C) water temperatures for 8 weeks. Histological analysis revealed distinct cytoarchitectural and pathological changes in specific brain regions. RNA-seq analysis identified a total of 1240 differentially expressed genes, with 22 heat shock protein genes notably showing significant up-regulation. The immune system-associated genes emerged as the most prominently affected category. Gene set enrichment analysis (GSEA) based on Kyoto Encyclopedia of Genes and Genomes (KEGG) pathway annotations revealed that up-regulated genes were enriched in immunity-related pathways, including the NOD-like receptor (NLR) signaling pathway, Toll-like receptor (TLR) signaling pathway, and cytosolic DNA-sensing pathway. Additionally, the levels of apoptosis and necroptosis were moderately increased. GSEA based on Gene Ontology (GO) terms indicated that down-regulated genes were primarily associated with cell division. Protein–protein interaction (PPI) and clustering analysis identified 41 core genes in the top three clusters, encompassing those related to nuclear chromosome segregation, ribosome biogenesis, and stress response. The inhibition of genes involved in nuclear chromosome segregation may disrupt cellular homeostasis by significantly impairing microtubule dynamics. In contrast, genes associated with ribosome biogenesis and stress response were up-regulated, which could counteract the adverse effects caused by long-term heat stress. We propose that brain-specific immune activation, particularly via the NLR and TLR signaling pathways, acts as a compensatory strategy to counterbalance heat-induced cell death, thereby revealing a novel neuro-immune adaptation axis. Full article
(This article belongs to the Section Aquatic Animals)
Show Figures

Figure 1

11 pages, 1122 KB  
Case Report
Sub-Symptom Threshold Balance Training Facilitates Post-Concussion Syndrome Symptom Resolution Beyond Balance Dysfunction
by Zach Napora, Madeline McLaughlin, Abby Vurraro, Jon Kelly and Owen Griffith
J. Clin. Med. 2025, 14(20), 7229; https://doi.org/10.3390/jcm14207229 - 14 Oct 2025
Viewed by 1348
Abstract
Background/Objectives: Sports-related concussions can result in prolonged symptoms and deficiencies in stability and balance. Effective and standardized rehabilitation protocols remain limited. This case report introduces a novel balance training program using virtual reality and force plate technology to address persistent post-concussion symptoms. Methods: [...] Read more.
Background/Objectives: Sports-related concussions can result in prolonged symptoms and deficiencies in stability and balance. Effective and standardized rehabilitation protocols remain limited. This case report introduces a novel balance training program using virtual reality and force plate technology to address persistent post-concussion symptoms. Methods: A 20-year-old National Collegiate Athletic Association (NCAA) Division I football player with a history of multiple concussions and balance-related symptoms completed a 10-week intervention. The program utilized a multi-axis force platform and immersive visual tasks to train vestibular, oculomotor, and proprioceptive systems. Each weekly session consisted of seven tasks progressing in difficulty, which were completed three times per session. Performance was measured by the percentage of time a digital cursor remained within task boundaries using the distribution of their center of mass. Symptom self-reports were also recorded. Results: Cumulative mean performance improved from 75.87% in the first session to 91.67% in the final session. All individual template scores increased, including those on the most complex template, which rose from 55.76% to 80.20%. The patient also reported reduced dizziness, disorientation, and improved functional balance across the 10-week period. Conclusions: This virtual-reality-based balance training program shows promise in resolving persistent post-concussion symptoms. Its objective measurement, engaging format, and ease of use suggest potential for broader application in concussion rehabilitation. Full article
Show Figures

Figure 1

17 pages, 7451 KB  
Article
An Off-Axis Catadioptric Division of Aperture Optical System for Multi-Channel Infrared Imaging
by Jie Chen, Tong Yang, Hongbo Xie and Lei Yang
Photonics 2025, 12(10), 1008; https://doi.org/10.3390/photonics12101008 - 13 Oct 2025
Viewed by 854
Abstract
Multi-channel optical systems can provide more feature information compared to single-channel systems, making them valuable for optical remote sensing, target identification, and other applications. The division of aperture polarization imaging modality allows for the simultaneous imaging of targets in the same field of [...] Read more.
Multi-channel optical systems can provide more feature information compared to single-channel systems, making them valuable for optical remote sensing, target identification, and other applications. The division of aperture polarization imaging modality allows for the simultaneous imaging of targets in the same field of view with a single detector. To overcome the limitations of conventional refractive aperture-divided systems for miniaturization, this work proposes an off-axis catadioptric aperture-divided technique for polarization imaging. First, the design method of the off-axis reflective telescope structure is discussed. The relationship between optical parameters such as magnification, surface coefficient, and primary aberration is studied. Second, by establishing the division of the aperture optical model, the method of maximizing the field of view and aperture is determined. Finally, an off-axis catadioptric cooled aperture-divided infrared optical system with a single aperture focal length of 60 mm is shown as a specific design example. Each channel can achieve 100% cold shield efficiency, and the overall length of the telescope module can be decreased significantly. The image quality of each imaging channel is close to the diffraction limit, verifying the effectiveness and feasibility of the method. The proposed off-axis catadioptric aperture-divided design method holds potential applications in simultaneous infrared polarization imaging. Full article
(This article belongs to the Section Optical Interaction Science)
Show Figures

Figure 1

10 pages, 1117 KB  
Article
Effects of Dual-Tasking on Center-of-Pressure Dynamics and Spectral Balance Control
by Lei Zhang, Qingjie Wang, Yuanyuan Ren and Aming Lu
Appl. Sci. 2025, 15(19), 10788; https://doi.org/10.3390/app151910788 - 7 Oct 2025
Viewed by 1012
Abstract
Cognitive tasks play a pivotal role in posture control among young adults. This study examined how concurrent cognitive tasks alter balance stability and sensory integration during single-leg stance by analyzing center-of-pressure trajectories and wavelet spectra to elucidate the neurobehavioral mechanisms underlying dual-task balance [...] Read more.
Cognitive tasks play a pivotal role in posture control among young adults. This study examined how concurrent cognitive tasks alter balance stability and sensory integration during single-leg stance by analyzing center-of-pressure trajectories and wavelet spectra to elucidate the neurobehavioral mechanisms underlying dual-task balance degradation. A cohort of 24 young adults completed both single postural control tasks and dual cognitive–postural tasks on a force plate. COP data and wavelet decomposition energy were computed and analyzed. The results revealed significant differences between the dual-task and single-task groups for Lxy, Ly, Vxy, and Vy (p < 0.05). Energy content analysis showed that the dual-task group had significantly different energy ratios across four frequency bands along the x-axis (p < 0.05). Our findings showed that dual-task conditions impair postural control in young adults, increasing anteroposterior sway and altering mediolateral energy patterns. This suggests a shift toward proprioceptive reliance during cognitive division, revealing cognitive–postural interference. These results support using dual-task assessments for fall risk evaluation and inform interventions for populations requiring cognitive–motor integration. Full article
(This article belongs to the Section Applied Biosciences and Bioengineering)
Show Figures

Figure 1

20 pages, 3591 KB  
Article
Abnormal Gait Phase Recognition and Limb Angle Prediction in Lower-Limb Exoskeletons
by Sheng Wang, Chunjie Chen and Xiaojun Wu
Biomimetics 2025, 10(9), 623; https://doi.org/10.3390/biomimetics10090623 - 16 Sep 2025
Cited by 1 | Viewed by 1384
Abstract
The phase detection of abnormal gait and the prediction of lower-limb angles are key challenges in controlling lower-limb exoskeletons. This study simulated three types of abnormal gaits: scissor gait, foot-drop gait, and staggering gait. To enhance the recognition capability for abnormal gait phases, [...] Read more.
The phase detection of abnormal gait and the prediction of lower-limb angles are key challenges in controlling lower-limb exoskeletons. This study simulated three types of abnormal gaits: scissor gait, foot-drop gait, and staggering gait. To enhance the recognition capability for abnormal gait phases, a four-discrete-phase division for a single leg is proposed: pre-swing, swing, swing termination, and stance phases. The four phases of both legs further constitute four stages of walking. Using the Euler angles of the ankle joints as inputs, the capabilities of a Convolutional Neural Network and a Support Vector Machine in recognizing discrete gait phases are verified. Based on these discrete gait phases, a continuous phase estimation is further performed using an adaptive frequency oscillator. For predicting the lower-limb motion angle, this study innovatively proposes an input scheme that integrates three-axis ankle joint angles and continuous gait phases. Comparative experiments confirmed that this information fusion scheme improved the limb angle prediction accuracy, with the Convolutional Neural Network–Long Short-Term Memory network yielding the best prediction results. Full article
(This article belongs to the Section Locomotion and Bioinspired Robotics)
Show Figures

Graphical abstract

20 pages, 12921 KB  
Article
Ole-e-1 Interacts with FWL Genes to Modulate Cell Division and Determine Fruit Size in Pears
by Jingyi Sai, Yue Wen, Yan Zhang, Xiaoqiu Pu, Chen Chen, Lei Wang, Mengli Zhu and Jia Tian
Int. J. Mol. Sci. 2025, 26(18), 8804; https://doi.org/10.3390/ijms26188804 - 10 Sep 2025
Viewed by 749
Abstract
The fw2.2 (fruit weight 2.2) gene negatively regulates cell division and significantly influences fruit size, but its regulatory mechanisms in pears remain unclear. Here, we investigated how pear FWL (fw2.2-like) genes control cell division using Duli pear, Korla fragrant [...] Read more.
The fw2.2 (fruit weight 2.2) gene negatively regulates cell division and significantly influences fruit size, but its regulatory mechanisms in pears remain unclear. Here, we investigated how pear FWL (fw2.2-like) genes control cell division using Duli pear, Korla fragrant pear, and Yali pear. During the cell division phase, fluorescence in situ hybridization (FISH) revealed stronger expression of FWL1 and FWL5 in smaller fruits compared to larger ones, with both genes localized in the core and flesh tissues. Gene silencing experiments demonstrated that silencing of FWL5 leads to a significant increase in the number of cells, with a concomitant enlargement of the fruit. Yeast two-hybrid screening identified 147 proteins interacting with FWL5, showing substantial overlap with FWL1 interactors. Key candidates included metallothionein-like protein (MT) and Ole-e-1, with the latter displaying a positive correlation with fruit size during cell division. Bimolecular fluorescence complementation (BiFC) confirmed direct interactions between Ole-e-1 and both FWL1/FWL5. Functional analysis indicated the Ole-e-1 gene family has diverse roles in pear development. We propose that Ole-e-1 interacts with FWL genes to modulate cell division, thereby determining final fruit size. This study uncovers a novel regulatory axis linking cell cycle control and fruit size in pears. Full article
(This article belongs to the Section Molecular Genetics and Genomics)
Show Figures

Figure 1

Back to TopTop