Sign in to use this feature.

Years

Between: -

Subjects

remove_circle_outline
remove_circle_outline
remove_circle_outline
remove_circle_outline

Journals

Article Types

Countries / Regions

Search Results (3)

Search Parameters:
Keywords = ataco

Order results
Result details
Results per page
Select all
Export citation of selected articles as:
13 pages, 1885 KB  
Article
The Role of TuACO Gene Family in Response to Biotic and Abiotic Stresses in Triticum urartu
by Min Li, Xiaoting Liu, Shuo Wang, Xinhai Wang, Pu Gao, Takele Weldu Gebrewahid, Peipei Zhang and Zaifeng Li
Genes 2025, 16(11), 1259; https://doi.org/10.3390/genes16111259 - 25 Oct 2025
Viewed by 727
Abstract
Background: Ethylene is one of the most important plant hormones. ACC oxidase (ACO) plays a vital role in ethylene synthesis and responses to biotic and abiotic stresses in plants. However, its function in Triticum urartu remains unclear. This study aims to [...] Read more.
Background: Ethylene is one of the most important plant hormones. ACC oxidase (ACO) plays a vital role in ethylene synthesis and responses to biotic and abiotic stresses in plants. However, its function in Triticum urartu remains unclear. This study aims to systematically identify the members of the TuACO gene family to elucidate its response characteristics and functions under biotic and abiotic stresses. Methods: Through homologous alignment, phylogenetic evolution analysis, and investigations of gene structure and promoter cis-elements, a total of eight TuACO genes were identified in the T. urartu genome based on their homology to OsACO and AtACO protein sequences. Results: These genes were classified into five ACO subfamilies and distributed across chromosomes 1A, 4A, 5A, 6A, and 7A. TuACO gene families contained 0–3 introns and 1–4 exons. The protein sequence contains 10 different conservative motifs. QRT-PCR expression analysis revealed that the transcript levels of TuACO5a, TuACO5b, and TuACO3a were significantly upregulated at 6 and 24 h after infection with powdery mildew, a biotic stress. Under boron deficiency, an abiotic stress, the expression of TuACO6 and TuACO1b increased, whereas the expression of TuACO5b and TuACO3b was markedly induced under high-boron conditions. Conclusions: These results demonstrate that TuACO genes exhibit functional diversification in response to biotic and abiotic stresses, which lays the foundation for elucidating their gene functions. Full article
Show Figures

Figure 1

19 pages, 1296 KB  
Article
Genetic Diversity of Black Amaranth (Amaranthus quitensis Kunth) Landraces of Ecuadorian Highlands: Association Genotypes—Color Morphotypes
by Hipatia Delgado and Juan Pedro Martín
Agriculture 2023, 13(1), 34; https://doi.org/10.3390/agriculture13010034 - 22 Dec 2022
Cited by 4 | Viewed by 3640
Abstract
Black amaranth (Amarantus quitensis Kunth) is an ancestral crop of the Ecuadorian Andean region, where traditionally it is called ataco or sangorache. Nowadays, there is some information about the phenotypic diversity of black amaranth landraces, but there are no data about their [...] Read more.
Black amaranth (Amarantus quitensis Kunth) is an ancestral crop of the Ecuadorian Andean region, where traditionally it is called ataco or sangorache. Nowadays, there is some information about the phenotypic diversity of black amaranth landraces, but there are no data about their genetic diversity. In this study, we evaluated the genetic diversity of 139 black amaranth accessions collected twice (1981–1986 and 2014–2015) in three representative Ecuadorian Andean provinces for this crop (Imbabura, Tungurahua, and Cañar) using nine simple sequence repeats (SSR) markers. We detected low genetic diversity levels; only a total of 36 alleles were amplified in 139 accessions, with a mean allelic richness of 4.0 per marker, observed heterozygosity of 0.014, expected heterozygosity of 0.134, and Shannon’s information index of 0.297. In addition, only 17 genotypes were found, with a predominant genotype (83.6%) and up to 12 accession-unique genotypes. Moreover, a certain genetic diversity decrease was observed over the last decades, especially in Tungurahua and Cañar, where today practically only the predominant genotype exists. The ataco germplasm is genetically structured into two well-defined genotype clusters and could constitute two different genetic lineages. Furthermore, a clear association of each genotype group with a different color morphotype defined in a previous agromorphological characterization was observed. The accessions of the majority group of genotypes showed purple pigmentation in stems, leaves, and inflorescences, whereas those of the other genotype group showed less intense pigmentation (pink stems, inflorescences, and green leaves). Molecular information obtained in this study may be useful for the suitable management and conservation of this underutilized genetic plant resource that is of great food and cultural significance for indigenous farming communities of the Ecuadorian highlands. Full article
Show Figures

Figure 1

15 pages, 4517 KB  
Article
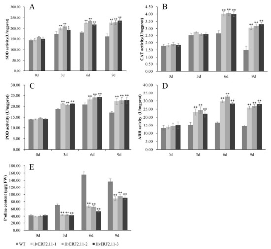
Overexpression of Barley Transcription Factor HvERF2.11 in Arabidopsis Enhances Plant Waterlogging Tolerance
by Haiye Luan, Baojian Guo, Huiquan Shen, Yuhan Pan, Yi Hong, Chao Lv and Rugen Xu
Int. J. Mol. Sci. 2020, 21(6), 1982; https://doi.org/10.3390/ijms21061982 - 13 Mar 2020
Cited by 50 | Viewed by 4527
Abstract
Waterlogging stress significantly affects the growth, development, and productivity of crop plants. However, manipulation of gene expression to enhance waterlogging tolerance is very limited. In this study, we identified an ethylene-responsive factor from barley, which was strongly induced by waterlogging stress. This transcription [...] Read more.
Waterlogging stress significantly affects the growth, development, and productivity of crop plants. However, manipulation of gene expression to enhance waterlogging tolerance is very limited. In this study, we identified an ethylene-responsive factor from barley, which was strongly induced by waterlogging stress. This transcription factor named HvERF2.11 was 1158 bp in length and encoded 385 amino acids, and mainly expressed in the adventitious root and seminal root. Overexpression of HvERF2.11 in Arabidopsis led to enhanced tolerance to waterlogging stress. Further analysis of the transgenic plants showed that the expression of AtSOD1, AtPOD1 and AtACO1 increased rapidly, while the same genes did not do so in non-transgenic plants, under waterlogging stress. Activities of antioxidant enzymes and alcohol dehydrogenase (ADH) were also significantly higher in the transgenic plants than in the non-transgenic plants under waterlogging stress. Therefore, these results indicate that HvERF2.11 plays a positive regulatory role in plant waterlogging tolerance through regulation of waterlogging-related genes, improving antioxidant and ADH enzymes activities. Full article
(This article belongs to the Section Molecular Plant Sciences)
Show Figures

Figure 1

Back to TopTop