Sign in to use this feature.

Years

Between: -

Subjects

remove_circle_outline
remove_circle_outline
remove_circle_outline
remove_circle_outline
remove_circle_outline
remove_circle_outline
remove_circle_outline
remove_circle_outline
remove_circle_outline

Journals

remove_circle_outline
remove_circle_outline
remove_circle_outline
remove_circle_outline
remove_circle_outline
remove_circle_outline
remove_circle_outline
remove_circle_outline

Article Types

Countries / Regions

remove_circle_outline
remove_circle_outline
remove_circle_outline
remove_circle_outline

Search Results (1,214)

Search Parameters:
Keywords = adaptive weight optimization algorithm

Order results
Result details
Results per page
Select all
Export citation of selected articles as:
32 pages, 823 KB  
Article
A Hybrid Temporal Recommender System Based on Sliding-Window Weighted Popularity and Elite Evolutionary Discrete Particle Swarm Optimization
by Shanxian Lin, Yuichi Nagata and Haichuan Yang
Electronics 2026, 15(8), 1544; https://doi.org/10.3390/electronics15081544 - 8 Apr 2026
Abstract
This paper proposes a hybrid non-personalized temporal recommendation framework integrating Sliding-Window Weighted Popularity (SWWP) with Elite Evolutionary Discrete Particle Swarm Optimization (EEDPSO) to address the challenges of extreme data sparsity and temporal dynamics in global popularity-based recommendation. We first formally prove the NP [...] Read more.
This paper proposes a hybrid non-personalized temporal recommendation framework integrating Sliding-Window Weighted Popularity (SWWP) with Elite Evolutionary Discrete Particle Swarm Optimization (EEDPSO) to address the challenges of extreme data sparsity and temporal dynamics in global popularity-based recommendation. We first formally prove the NP hardness of the temporal-constrained recommendation problem, justifying the adoption of a metaheuristic approach. The proposed SWWP model employs a dual-scale sliding-window mechanism to balance short-term trend adaptation with long-term periodicity capture. A novel deep integration mechanism couples SWWP with EEDPSO through a “purchase heat” indicator, which guides temporal-aware particle initialization, position updates, and fitness evaluation. Extensive experiments on the Amazon Reviews dataset with extreme sparsity (density < 0.0005%) demonstrate that SWWP achieves an NDCG@20 of 0.245, outperforming nine temporal baselines by at least 13%. Furthermore, under a unified fitness function incorporating temporal prediction accuracy, the SWWP-EEDPSO framework achieves 5.95% higher fitness compared to vanilla EEDPSO, while significantly outperforming Differential Evolution and Genetic Algorithms. The temporally informed search strategy enables SWWP-EEDPSO to discover recommendations that better align with future user behavior, while maintaining sub-millisecond online query latency (0.52 ms) through offline precomputation and caching, demonstrating practical feasibility for deployment scenarios where periodic offline updates are acceptable. Full article
Show Figures

Figure 1

26 pages, 7110 KB  
Article
Research on an Automatic Detection Method for Response Keypoints of Three-Dimensional Targets in Directional Borehole Radar Profiles
by Xiaosong Tang, Maoxuan Xu, Feng Yang, Jialin Liu, Suping Peng and Xu Qiao
Remote Sens. 2026, 18(7), 1102; https://doi.org/10.3390/rs18071102 - 7 Apr 2026
Abstract
During the interpretation of Borehole Radar (BHR) B-scan profiles, the accurate determination of the azimuth of geological targets in three-dimensional space is a critical issue for achieving precise anomaly localization and spatial structure inversion. However, existing directional BHR anomaly localization methods exhibit limited [...] Read more.
During the interpretation of Borehole Radar (BHR) B-scan profiles, the accurate determination of the azimuth of geological targets in three-dimensional space is a critical issue for achieving precise anomaly localization and spatial structure inversion. However, existing directional BHR anomaly localization methods exhibit limited intelligence, insufficient adaptability to multi-site data, and weak generalization capability, rendering them inadequate for engineering applications under complex geological conditions. To address these challenges, a robust deep learning model, termed BSS-Pose-BHR, is developed based on YOLOv11n-pose for keypoint detection in directional BHR profiles. The model incorporates three key optimizations: Bi-Level Routing Attention (BRA) replaces Multi-Head Self-Attention (MHSA) in the backbone to improve computational efficiency; Conv_SAMWS enhances keypoint-related feature weighting in the backbone and neck; and Spatial and Channel Reconstruction Convolution (SCConv) is integrated into the detection head to reduce redundancy and strengthen local feature extraction, thereby improving suitability for keypoint detection tasks. In addition, a three-dimensional electromagnetic model of limestone containing a certain density of clay particles is established to construct a simulation dataset. On the simulated test set, compared with current mainstream deep learning approaches and conventional directional borehole radar anomaly localization algorithms, BSS-Pose-BHR achieves superior performance, with an mAP50(B) of 0.9686, an mAP50–95(B) of 0.7712, an mAP50(P) of 0.9951, and an mAP50–95(P) of 0.9952. Ablation experiments demonstrate that each proposed module contributes significantly to performance improvement. Compared with the baseline, BSS-Pose-BHR improves mAP50(B) by 5.39% and mAP50(P) by 0.86%, while increasing model weight by only 1.05 MB, thereby achieving a reasonable trade-off between detection accuracy and complexity. Furthermore, indoor physical model experiments validate the effectiveness of the method on measured data. Robustness experiments under different Peak Signal-to-Noise Ratio (PSNR) conditions and varying missing-trace rates indicate that BSS-Pose-BHR maintains high detection accuracy under moderate noise and data loss, demonstrating strong engineering applicability and practical value. Full article
Show Figures

Figure 1

47 pages, 4974 KB  
Article
Adaptive Preference-Based Multi-Objective Energy Management in Smart Microgrids: A Novel Hierarchical Optimization Framework with Dynamic Weight Allocation and Advanced Constraint Handling
by Nahar F. Alshammari, Faraj H. Alyami, Sheeraz Iqbal, Md Shafiullah and Saleh Al Dawsari
Sustainability 2026, 18(7), 3591; https://doi.org/10.3390/su18073591 - 6 Apr 2026
Abstract
The paper proposed an adaptive preference-based multi-objective optimization framework of intelligent energy management in smart microgrids that are dynamically adapted to operational priorities with regard to real-time grid conditions, stakeholder preferences, and environmental constraints. The suggested hierarchical algorithm combines an improved Non-dominated Sorting [...] Read more.
The paper proposed an adaptive preference-based multi-objective optimization framework of intelligent energy management in smart microgrids that are dynamically adapted to operational priorities with regard to real-time grid conditions, stakeholder preferences, and environmental constraints. The suggested hierarchical algorithm combines an improved Non-dominated Sorting Genetic Algorithm II (NSGA-II) with an advanced dynamic preference weight distribution system that can trade off between minimization of operational cost. Reduction of carbon emission, enhancement of voltage stability, enhancement of power quality and maximization of system reliability and adaptability to different operational conditions, such as renewable energy intermittency, demand response schemes and emergencies. The framework presents a new multi-layered preference-learning module that represents the intricate stakeholder priorities in terms of more sophisticated fuzzy logic-based decision matrices, neural network preference prediction, and adaptive reinforcement learning methods and transforms them into dynamic optimization weights with feedback mechanisms. Large-scale simulations on a modified IEEE 33-bus test system coupled with various renewable energy sources, energy storage facilities, electric vehicle charging points, and smart appliances demonstrate superior improvements in performance: 23.7% operational costs reduction, 31.2% carbon emissions reduction, 18.5% system reliability improvement, 15.3% voltage stability increase and 12.8% reduction of deviations in power quality. The proposed system has an adaptive nature with better performance in a variety of operating conditions such as peak demand times, renewable energy intermittency events, grid-connected and islanded operations, emergency load shedding situations, and cyber–physical security risks. The framework is shown to be highly effective under different conditions of uncertainty and variation in parameters and communication delay through intense sensitivity analysis and robustness testing, thus demonstrating its practical applicability in real-world applications of smart grids. Full article
18 pages, 2678 KB  
Article
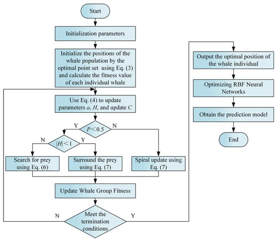
Multi-Objective Optimization of Ultrasonic Surface Rolling Process Parameters for TC4 Titanium Alloy with IWOA–RBF and MOGWO Algorithms
by Yeshen Lan, Chuchu Rao and Yunpeng Lyu
Micromachines 2026, 17(4), 451; https://doi.org/10.3390/mi17040451 - 6 Apr 2026
Viewed by 143
Abstract
A structured optimization approach was applied to ultrasonic surface rolling process (USRP) parameters, aiming to enhance the material surface characteristics of TC4 titanium alloy. To overcome the premature convergence and limited exploration capability of the standard Whale Optimization Algorithm (WOA), three enhancement strategies [...] Read more.
A structured optimization approach was applied to ultrasonic surface rolling process (USRP) parameters, aiming to enhance the material surface characteristics of TC4 titanium alloy. To overcome the premature convergence and limited exploration capability of the standard Whale Optimization Algorithm (WOA), three enhancement strategies were introduced, including population initialization based on an optimal point set, a sinusoidal nonlinear convergence factor, and an adaptive inertia-based position update strategy. By optimizing the structural parameters of the RBF neural network with the improved WOA, an IWOA–RBF predictive model for surface performance evaluation was developed and rigorously validated in terms of prediction accuracy. Using the developed IWOA–RBF model, a multi-criteria decision-making framework integrating the CRITIC weighting method and the TOPSIS ranking approach was constructed to evaluate surface quality. This framework was further combined with a multi-objective Grey Wolf Optimization (MOGWO) algorithm to perform Pareto-based optimization and determine the optimal USRP parameter set. Experimental validation showed that the optimized parameters resulted in a significant reduction in surface roughness, while enhancing both surface hardness and residual compressive stress. The results confirm the robustness and effectiveness of the proposed IWOA–RBF and MOGWO optimization framework, providing a reliable strategy for high-precision parameter optimization and coordinated enhancement of surface properties in the TC4 titanium alloy USRP. Full article
(This article belongs to the Section D:Materials and Processing)
Show Figures

Figure 1

27 pages, 1577 KB  
Article
An Intelligent Fuzzy Protocol with Automated Optimization for Energy-Efficient Electric Vehicle Communication in Vehicular Ad Hoc Network-Based Smart Transportation Systems
by Ghassan Samara, Ibrahim Obeidat, Mahmoud Odeh and Raed Alazaidah
World Electr. Veh. J. 2026, 17(4), 191; https://doi.org/10.3390/wevj17040191 - 4 Apr 2026
Viewed by 110
Abstract
Vehicular ad hoc networks (VANETs) operating in dense urban environments are characterized by highly dynamic topology, fluctuating traffic conditions, and stringent latency requirements, which significantly complicate reliable data routing and packet forwarding. To address these challenges, this paper proposes an Intelligent Fuzzy Protocol [...] Read more.
Vehicular ad hoc networks (VANETs) operating in dense urban environments are characterized by highly dynamic topology, fluctuating traffic conditions, and stringent latency requirements, which significantly complicate reliable data routing and packet forwarding. To address these challenges, this paper proposes an Intelligent Fuzzy Protocol (IFP) for adaptive vehicle-to-vehicle data routing under uncertain and rapidly changing traffic scenarios. The proposed protocol integrates fuzzy logic decision making with the real-time vehicular context, including vehicle velocity, traffic congestion level, distance to road junctions, and data urgency, to dynamically select appropriate forwarding actions. IFP employs a structured fuzzy inference engine comprising fuzzification, rule evaluation, inference aggregation, and centroid-based defuzzification to determine routing and forwarding decisions in a decentralized manner. To further enhance performance robustness, the fuzzy membership parameters and rule weights are optimized using metaheuristic techniques, namely, genetic algorithms (GAs) and particle swarm optimization (PSO). Extensive simulations are conducted using NS-3 coupled with SUMO under realistic urban mobility scenarios and varying network densities. The simulation results demonstrate that IFP significantly outperforms conventional routing approaches in terms of end-to-end delay, packet delivery ratio, and routing overhead. In particular, the optimized IFP variants achieve notable reductions in latency and improvements in delivery reliability under high-congestion conditions, while maintaining low computational and communication overhead. These findings confirm that IFP offers an interpretable, scalable, and energy-aware routing solution suitable for large-scale intelligent transportation systems and next-generation vehicular networks. Full article
(This article belongs to the Special Issue Power and Energy Systems for E-Mobility, 2nd Edition)
Show Figures

Figure 1

22 pages, 2648 KB  
Article
Improved Immune Moth–Flame Algorithm for Intelligent Vehicle Parking Path Optimization
by Yan Chen, Longda Wang, Xiujiang Zhu and Gang Liu
Biomimetics 2026, 11(4), 245; https://doi.org/10.3390/biomimetics11040245 - 3 Apr 2026
Viewed by 188
Abstract
Intelligent parking systems have been recognized as a core technological intervention for resolving parking garage shortages and advancing traffic safety. Nevertheless, it remains challenging to generate a smooth, accurate, and optimal parking trajectory when employing conventional intelligent path optimization algorithms. Hence, building upon [...] Read more.
Intelligent parking systems have been recognized as a core technological intervention for resolving parking garage shortages and advancing traffic safety. Nevertheless, it remains challenging to generate a smooth, accurate, and optimal parking trajectory when employing conventional intelligent path optimization algorithms. Hence, building upon a newly designed optimization model for intelligent vehicle parking path planning, this study develops an improved immune moth–flame optimization algorithm (IIMFO). Specifically, aiming at the shortest path length and smooth enough trajectory, we leverage a cubic spline interpolation-driven path planning model to resolve the complex automatic parking trajectory optimization problem. To significantly strengthen the optimization effect, we introduce immune concentration selection, nonlinear decaying adaptive inertia weight adjustments, and elite opposition-based learning mechanisms to improve the immune moth–flame algorithm. Based on the evaluation results of the test functions, as well as the simulation and semi-automatic experiments of the real-world scenario of intelligent vehicle parking path optimization, the results indicate that the improved strategy can achieve better parking trajectories. Full article
Show Figures

Figure 1

28 pages, 2284 KB  
Article
Optimization of Multi-Cycle Distribution of Emergency Perishable Materials Based on a Two-Stage Algorithm Under Demand Fuzzy
by Yang Xu, Xiaodong Li, Kin-Keung Lai and Hao Ji
Appl. Sci. 2026, 16(7), 3519; https://doi.org/10.3390/app16073519 - 3 Apr 2026
Viewed by 92
Abstract
Post-disaster emergency perishable material distribution is an essential part of emergency relief, which is of great significance to reducing disaster losses and casualties and improving rescue efficiency. However, in actual rescue, the demand information of disaster sites is often complex to determine, and [...] Read more.
Post-disaster emergency perishable material distribution is an essential part of emergency relief, which is of great significance to reducing disaster losses and casualties and improving rescue efficiency. However, in actual rescue, the demand information of disaster sites is often complex to determine, and the demand for emergency perishable materials needs to be clarified. Therefore, the single-cycle distribution makes it difficult to meet the demand for emergency perishable materials at disaster sites. To effectively improve the efficiency of emergency relief, this paper constructs a distribution optimization model with a multi-cycle vehicle path and the dual objectives of minimizing the distribution delay penalty and corruption cost and minimizing the unsatisfied demand. Initially, the fuzzy demand is addressed through the application of triangular fuzzy numbers and the most probable value weighting method. Following this, a two-stage optimization algorithm is devised by integrating the K-means++ algorithm with an enhanced Differential Evolutionary Whale Optimization Algorithm (DE-WOA). This algorithm operates by first clustering the affected points and subsequently solving the multi-objective model, thereby providing a robust methodology and strategic recommendations for the distribution of perishable materials across diverse scenarios. Our study reveals that the multi-objective model developed in this paper exhibits remarkable operability and practicality in the distribution of post-disaster emergency perishable materials, as evidenced by the verification via numerical examples. Through a comparison with the single-stage whale optimization algorithm, it is evident that the enhanced two-stage differential evolutionary whale optimization algorithm not only demonstrates a substantially faster convergence rate and a superior solution quality but also proves to be more suitably adapted to the proposed model. Significantly, the overall optimization performance has been augmented by 33%, thereby providing further substantiation of the efficacy of the designed improved algorithm. Full article
(This article belongs to the Special Issue Fuzzy Control Systems and Decision-Making)
Show Figures

Figure 1

24 pages, 5391 KB  
Article
SIMRET: A Similarity-Guided Retinex Approach for Low-Light Enhancement
by Abdülmuttalip Öztürk and Ferzan Katırcıoğlu
Appl. Sci. 2026, 16(7), 3517; https://doi.org/10.3390/app16073517 - 3 Apr 2026
Viewed by 119
Abstract
Standard Retinex-based algorithms typically rely on gradient constraints to decompose an image, assuming that illumination is spatially smooth while reflectance contains sharp details. However, strictly gradient-based priors frequently produce halo artifacts or over-smoothing because they are unable to differentiate between intrinsic structural edges [...] Read more.
Standard Retinex-based algorithms typically rely on gradient constraints to decompose an image, assuming that illumination is spatially smooth while reflectance contains sharp details. However, strictly gradient-based priors frequently produce halo artifacts or over-smoothing because they are unable to differentiate between intrinsic structural edges and high-frequency noise. In this paper, we propose a novel Similarity Image-Guided Retinex (SIMRET) model that fundamentally diverges from traditional derivative-based regularization. We present a color-based pixel-level similarity analysis to build a global guidance matrix rather than merely depending on local gradients. This Similarity Image functions as a reliable weight map during the decomposition process by mathematically encoding the chromatic relationships and spatial coherence between pixels. The model strictly maintains consistency across structural boundaries to avoid halo effects while adaptively enforcing smoothness in homogeneous regions to suppress noise by incorporating this similarity guidance into the optimization objective. We solve the proposed SIMRET model using an alternating optimization framework, where the similarity constraints effectively regularize the ill-posed decomposition problem. Extensive tests on various low-light datasets show that the suggested model successfully overcomes the trade-off between noise reduction and detail preservation, achieving better visual naturalness and signal fidelity than state-of-the-art techniques. Full article
15 pages, 2768 KB  
Article
Non-Destructive Detection Model and Device Development for Duck Egg Freshness
by Qian Yan, Qiaohua Wang, Meihu Ma, Zhihui Zhu, Weiguo Lin, Shiwei Liu and Wei Fan
Foods 2026, 15(7), 1211; https://doi.org/10.3390/foods15071211 - 2 Apr 2026
Viewed by 218
Abstract
To address the low accuracy of traditional freshness detection/grading and poor adaptability to different shell colors in the duck egg industry, this study developed a non-destructive detection model and an integrated device for duck egg freshness based on machine vision combined with eggshell [...] Read more.
To address the low accuracy of traditional freshness detection/grading and poor adaptability to different shell colors in the duck egg industry, this study developed a non-destructive detection model and an integrated device for duck egg freshness based on machine vision combined with eggshell optical property analysis. A four-sided yolk transmission imaging system was designed, and accurate yolk region segmentation was achieved via grayscale conversion, a weighted improved Otsu algorithm for whole-egg segmentation, histogram equalization enhancement, and K-means clustering in the LAB color space. A relational model between the average four-angle yolk projected area ratio and Haugh Units (HU) freshness grades was constructed, with grading thresholds determined by constrained optimization combined with the Youden index to balance food safety and grading accuracy. Experimental results showed the model achieved an overall freshness grade discrimination accuracy of 91.3%, with a sensitivity of 97.1% and specificity of 98.9% for inedible Grade B (HU < 60) duck eggs and below. An automated testing device was further developed, adopting a roller-rotating motor collaborative mechanism for automatic flipping and imaging, and equipped with a 10 W/5500 K LED cool white light source to solve the problem of poor adaptability to different shell colors. The device achieved an overall discrimination accuracy of 88.5% with a detection time of ≤5 s per egg, and its host computer can real-time output the yolk area ratio, predicted HU value, and freshness level. This study provides a high-precision and low-cost technical solution for the refined grading of the poultry egg industry. Full article
Show Figures

Figure 1

22 pages, 5107 KB  
Article
Adaptive Filtering Method for Low-SNR Rock Mass Fracture Microseismic Signals in Deep-Buried Tunnels Considering Noise Intrusion Characteristics
by Tao Lin, Weiwei Tao, Yakang Xu and Wenjing Niu
Geosciences 2026, 16(4), 143; https://doi.org/10.3390/geosciences16040143 - 1 Apr 2026
Viewed by 191
Abstract
Aiming at the problems of microseismic signals from rock mass fracture in deep-buried tunnels with low signal-to-noise ratio (SNR) suffering from coupled interference of multi-source noise, and traditional filtering methods having fixed parameters and poor processing effects on spectral aliasing, this study proposes [...] Read more.
Aiming at the problems of microseismic signals from rock mass fracture in deep-buried tunnels with low signal-to-noise ratio (SNR) suffering from coupled interference of multi-source noise, and traditional filtering methods having fixed parameters and poor processing effects on spectral aliasing, this study proposes a ternary coupled adaptive filtering method integrating the Sparrow Search Algorithm, Variational Mode Decomposition and Wavelet Threshold Denoising (SSA-VMD-DWT). First, the noise intrusion characteristics of low-SNR microseismic signals in deep-buried tunnels were analyzed, and the filtering difficulties of white noise, low-frequency noise, high-frequency noise and non-stationary noise were clarified. Subsequently, a parameter optimization framework with the Sparrow Search Algorithm (SSA) as the core was constructed to optimize the key parameters, including the penalty factor α and modal number K of Variational Mode Decomposition (VMD), as well as the wavelet basis and decomposition layers of Wavelet Threshold Denoising (DWT), respectively. A dual-index threshold decision function based on kurtosis and correlation coefficient, and a wavelet packet entropy weighted reconstruction algorithm were designed to realize the collaborative adaptive adjustment of decomposition depth and threshold rules. Finally, the performance of the algorithm was verified through simulation signal experiments and an engineering case of a deep-buried tunnel in Southwest China. The results show that for the simulated signal with a low SNR of 2 dB, the SNR is increased to 12.43 dB, and the root mean square error is reduced to 2.36 × 10−7 after denoising by this algorithm, which is significantly superior to the Empirical Mode Decomposition (EMD) and traditional DWT methods. In the engineering case, the information entropy of the filtered signal is the lowest among all methods, which can effectively suppress multi-band noise and retain the core characteristics of microseismic signals from rock mass fracture, solving the problems of spectral aliasing, detail loss and empirical parameter setting of traditional methods. This method provides a new technical paradigm for the processing of low-quality microseismic signals in deep tunnel engineering and can improve the accuracy of monitoring and early warning for rock mass dynamic disasters. Full article
(This article belongs to the Special Issue New Trends in Numerical Methods in Rock Mechanics)
Show Figures

Figure 1

16 pages, 34530 KB  
Article
A Hybrid θ*-APF-Q Framework for Energy-Aware Path Planning of Unmanned Surface Vehicles Under Wind and Current
by Xiaojie Sun, Zhanhong Dong, Xinbo Chen, Lifan Sun and Yanheng An
Sensors 2026, 26(7), 2116; https://doi.org/10.3390/s26072116 - 29 Mar 2026
Viewed by 286
Abstract
Safe and energy-aware navigation is still difficult for unmanned surface vehicles (USVs), especially in cluttered waters where obstacles, smooth motion, and wind or current effects must be considered at the same time. If these issues are handled separately, the path may become longer [...] Read more.
Safe and energy-aware navigation is still difficult for unmanned surface vehicles (USVs), especially in cluttered waters where obstacles, smooth motion, and wind or current effects must be considered at the same time. If these issues are handled separately, the path may become longer and the vehicle may turn more often, which raises propulsion effort and hurts stability. To reduce these problems, a hybrid path planning method called θ-APF-Q is proposed, and it combines global planning, learning-based decisions, and local adjustment in a three-layer structure. First, an any-angle θ global planner is employed to generate a near-optimal backbone trajectory by line-of-sight pruning, thereby reducing redundant waypoints and limiting detours. Second, an enhanced tabular Q-learning model is executed in an expanded eight-direction action space, and policy learning is guided by a multi-objective reward that jointly encourages distance reduction, alignment with ocean current and wind-induced forces for energy saving, smooth heading variation to suppress excessive steering, and maintenance of a safety margin near obstacles. Third, an adaptive artificial potential field (APF) module is used for real-time local correction, providing repulsion in high-risk regions and assisting trajectory smoothing to reduce unnecessary turning operations. A decision bias strategy further couples instantaneous APF forces with long-term state–action values, while the influence weight is adaptively adjusted according to environmental complexity. The algorithm is validated on the randomly generated marine grid maps and on the real-world satellite map scenario, with comparisons against a conventional four-direction Q-learning baseline. Across randomized tests, average path length, turning frequency, and the composite energy indicator are reduced by 22.3%, 55.6%, and 26.4%, respectively, and the success rate increases by 16%. The results indicate that integrating global guidance, adaptive learning, and local reactive decision making supports practical, energy-aware USV navigation. Full article
(This article belongs to the Special Issue Intelligent Sensing and Control Technology for Unmanned Vehicles)
Show Figures

Figure 1

33 pages, 1418 KB  
Article
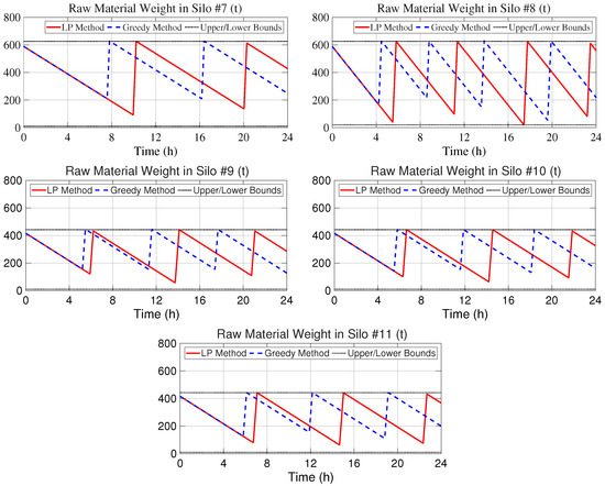
A Structural Decomposition-Based Optimization Approach for the Integrated Scheduling of Blending Processes in Raw Material Yards
by Wenyu Xiong, Feiyang Sun, Xiongzhi Guo, Jiangfei Yin, Chao Sun and Yan Xiong
Appl. Sci. 2026, 16(7), 3256; https://doi.org/10.3390/app16073256 - 27 Mar 2026
Viewed by 187
Abstract
The blending process in raw material yards is essential for maintaining precise material proportions in downstream production, directly influencing product quality and energy efficiency in industries such as steel and coal processing. However, stringent operational constraints, including silo capacity limits, discharge rates, equipment [...] Read more.
The blending process in raw material yards is essential for maintaining precise material proportions in downstream production, directly influencing product quality and energy efficiency in industries such as steel and coal processing. However, stringent operational constraints, including silo capacity limits, discharge rates, equipment movement delays, and a strict no-empty-silo requirement, result in a strongly coupled, high-dimensional combinatorial scheduling problem. In this paper, we develop a mixed-integer nonlinear programming (MINLP) model to capture the complex dynamics of silo weight and equipment operations. The primary scientific contribution of this work lies in the theoretical discovery of a structural decoupling property within the complex MINLP. We analytically prove that by fixing the replenishment sequence, the intractable global problem can be rigorously decomposed into two subproblems: a linear programming (LP) problem for silo-filling cart scheduling and a shortest-path problem solvable via dynamic programming (DP) for reclaimer scheduling. Leveraging this decomposition, a two-stage metaheuristic algorithm is proposed, combining greedy initialization with multi-round simulated annealing enhanced by local search. Experimental validation using real industrial data demonstrates that the proposed method consistently outperforms the greedy algorithm. Crucially, while the commercial solver Gurobi struggles to converge within a practical 1800 s time limit, our approach yields comparable solution quality in mere seconds. Furthermore, robustness analysis under a 20% demand surge confirms the algorithm’s adaptive capability, maintaining the silo weight stability through re-optimization. This research provides a robust, computationally efficient solution for the blending process in raw material yards. Full article
(This article belongs to the Section Applied Industrial Technologies)
Show Figures

Figure 1

24 pages, 2457 KB  
Article
An Enhanced ABC Algorithm with Hybrid Initialization and Stagnation-Guided Search for Parameter-Efficient Text Summarization
by Yun Liu, Yingjing Yao, Wenyu Pei, Mengqi Liu and Hao Gao
Mathematics 2026, 14(7), 1120; https://doi.org/10.3390/math14071120 - 27 Mar 2026
Viewed by 237
Abstract
The digital transformation of oil and gas pipeline networks has generated substantial volumes of unstructured maintenance documentation from communication systems, creating an urgent need for automated summarization to improve operational efficiency. However, domain-specific text summarization for pipeline communication maintenance remains challenging due to [...] Read more.
The digital transformation of oil and gas pipeline networks has generated substantial volumes of unstructured maintenance documentation from communication systems, creating an urgent need for automated summarization to improve operational efficiency. However, domain-specific text summarization for pipeline communication maintenance remains challenging due to scarce labeled data and the high computational cost of fine-tuning large pretrained models. Parameter-efficient fine-tuning alleviates this issue, but its effectiveness strongly depends on appropriate hyperparameter selection. This paper proposes a unified framework that combines weight-decomposed low-rank adaptation with an enhanced Artificial Bee Colony algorithm for automated hyperparameter optimization. The enhanced algorithm addresses two specific limitations of the standard Artificial Bee Colony algorithm: uninformed random initialization that ignores promising regions, and premature abandonment of stagnated solutions that discards partially useful search directions. These two components represent principled design choices, each targeting a distinct bottleneck in applying swarm intelligence search to high-dimensional mixed-type hyperparameter spaces. The method introduces a hybrid initialization strategy to exploit prior knowledge and a stagnation-guided local search mechanism to refine stagnated solutions instead of discarding them, achieving a better balance between exploration and exploitation. Experimental results on a public Chinese summarization benchmark and an industrial oil and gas pipeline communication maintenance corpus show that the proposed approach consistently outperforms full fine-tuning, manually tuned parameter-efficient methods, and several evolutionary optimization baselines in terms of ROUGE metrics. The automated search introduces modest additional computational overhead compared to manual tuning while eliminating expert-dependent hyperparameter configuration and achieving consistent performance gains across both datasets. Overall, the proposed framework provides an efficient and robust solution for adapting large language models to specialized summarization tasks in the context of pipeline communication system maintenance. Full article
Show Figures

Figure 1

24 pages, 19222 KB  
Article
LID-YOLO: A Lightweight Network for Insulator Defect Detection in Complex Weather Scenarios
by Yangyang Cao, Shuo Jin and Yang Liu
Energies 2026, 19(7), 1640; https://doi.org/10.3390/en19071640 - 26 Mar 2026
Viewed by 323
Abstract
Ensuring the structural reliability of power transmission networks is a fundamental prerequisite for the stable operation of modern energy systems. To address the challenges posed by complex weather interference and the small scale of insulator defects during power line inspections, this paper proposes [...] Read more.
Ensuring the structural reliability of power transmission networks is a fundamental prerequisite for the stable operation of modern energy systems. To address the challenges posed by complex weather interference and the small scale of insulator defects during power line inspections, this paper proposes LID-YOLO, a lightweight insulator defect detection network. First, to mitigate image feature degradation caused by weather interference, we design the C3k2-CDGC module. By leveraging the input-adaptive characteristics of dynamic convolution and the spatial preservation properties of coordinate attention, this module enhances feature extraction capabilities and robustness in complex weather scenarios. Second, to address the detection challenges arising from the significant scale disparity between insulators and defects, we propose Detect-LSEAM, a detection head featuring an asymmetric decoupled architecture. This design facilitates multi-scale feature fusion while minimizing computational redundancy. Subsequently, we develop the NWD-MPDIoU hybrid loss function to balance the weights between distribution metrics and geometric constraints dynamically. This effectively mitigates gradient instability arising from boundary ambiguity and the minute size of insulator defects. Finally, we construct a synthetic multi-weather condition insulator defect dataset for training and validation. Compared to the baseline, LID-YOLO improves precision, recall, and mAP@0.5 by 1.7%, 3.6%, and 4.2%, respectively. With only 2.76 M parameters and 6.2 G FLOPs, it effectively maintains the lightweight advantage of the baseline, achieving an optimal balance between detection accuracy and computational efficiency for insulator inspections under complex weather conditions. This lightweight and robust framework provides a reliable algorithmic foundation for automated grid monitoring, supporting the continuous and resilient operation of modern energy systems. Full article
(This article belongs to the Section F: Electrical Engineering)
Show Figures

Figure 1

24 pages, 4739 KB  
Article
Hierarchical Cooperative Control of Trajectory Tracking and Stability for Distributed Drive Electric Vehicles Under Extreme Conditions
by Guosheng Wang, Jian Liu and Gang Liu
Actuators 2026, 15(4), 182; https://doi.org/10.3390/act15040182 - 26 Mar 2026
Viewed by 282
Abstract
To enhance the trajectory tracking accuracy and lateral stability of distributed-drive electric vehicles, a hierarchical cooperative control strategy optimized by the Genetic–Firefly Algorithm (G-FA) is proposed. First, bottom-level controllers for trajectory tracking utilizing a Linear Quadratic Regulator (LQR) and stability relying on Sliding [...] Read more.
To enhance the trajectory tracking accuracy and lateral stability of distributed-drive electric vehicles, a hierarchical cooperative control strategy optimized by the Genetic–Firefly Algorithm (G-FA) is proposed. First, bottom-level controllers for trajectory tracking utilizing a Linear Quadratic Regulator (LQR) and stability relying on Sliding Mode Control (SMC) are jointly optimized offline using the G-FA to address the limitations of empirical parameter tuning and effectively mitigate chattering. Compared to traditional Nonlinear Model Predictive Control (NMPC), which relies on computationally demanding dynamic programming, the proposed G-FA acts as an efficient approximate optimization method that significantly reduces the online computational burden while maintaining high control accuracy. Second, an adaptive cooperative mechanism based on desired yaw rate correction is introduced. By constructing two reference benchmarks—“tracking-oriented” and “stability-oriented”—a cooperative weighting coefficient adapts the fusion of control objectives based on the vehicle’s stability state. Hardware-in-the-loop (HIL) simulation results demonstrate that, under high-adhesion double lane change maneuvers, the proposed strategy reduces peak lateral error and sideslip angle by 31.53% and 28.08%, respectively, compared to traditional LQR. In low-adhesion S-curve limit maneuvers, where traditional LQR fails, the proposed strategy outperforms the NMPC benchmark, further reducing these indices by 61.98% and 8.33%, respectively, significantly improving control performance under extreme conditions. Full article
(This article belongs to the Section Actuators for Surface Vehicles)
Show Figures

Figure 1

Back to TopTop