Sign in to use this feature.

Years

Between: -

Subjects

remove_circle_outline
remove_circle_outline
remove_circle_outline
remove_circle_outline
remove_circle_outline

Journals

Article Types

Countries / Regions

Search Results (5)

Search Parameters:
Keywords = WCLL balance of plant

Order results
Result details
Results per page
Select all
Export citation of selected articles as:
26 pages, 6833 KB  
Article
STEAM Experimental Facility: A Step Forward for the Development of the EU DEMO BoP Water Coolant Technology
by Alessandra Vannoni, Pierdomenico Lorusso, Pietro Arena, Marica Eboli, Ranieri Marinari, Amelia Tincani, Cristiano Ciurluini, Fabio Giannetti, Nicolò Badodi, Claudio Tripodo, Antonio Cammi, Luciana Barucca, Andrea Tarallo, Pietro Agostini and Alessandro Del Nevo
Energies 2023, 16(23), 7811; https://doi.org/10.3390/en16237811 - 27 Nov 2023
Cited by 5 | Viewed by 1962
Abstract
Within the EUROfusion roadmap for the technological development of the European-DEMOnstration (EU-DEMO) reactor, a key point has been identified in the discontinuous operation (pulse-dwell-pulse) of the machine. Water Cooled Lithium Lead (WCLL) Breeding Blanket (BB) Primary Heat Transfer Systems (PHTSs) adopt technology and [...] Read more.
Within the EUROfusion roadmap for the technological development of the European-DEMOnstration (EU-DEMO) reactor, a key point has been identified in the discontinuous operation (pulse-dwell-pulse) of the machine. Water Cooled Lithium Lead (WCLL) Breeding Blanket (BB) Primary Heat Transfer Systems (PHTSs) adopt technology and components commonly used in nuclear fission power plants, whose performances could be negatively affected by the above mentioned pulsation, as well as by low-load operation in the dwell phase. This makes mandatory a full assessment of the functional feasibility of such components through accurate design and validation. For this purpose, ENEA Experimental Engineering Division at Brasimone R.C. aims at realizing STEAM, a water operated facility forming part of the multipurpose experimental infrastructure Water cooled lithium lead -thermal-HYDRAulic (W-HYDRA), conceived to investigate the water technologies applied to the DEMO BB and Balance of Plant systems and components. The experimental validation has the two main objectives of reproducing the DEMO operational phases by means of steady-state and transient tests, as well as performing dedicated tests on the steam generator aiming at demonstrating its ability to perform as intended during the power phases of the machine. STEAM is mainly composed of primary and secondary water systems reproducing the thermodynamic conditions of the DEMO WCLL BB PHTS and power conversion system, respectively. The significance of the STEAM facility resides in its capacity to amass experimental data relevant for the advancement of fusion-related technologies. This capability is attributable to the comprehensive array of instruments with which the facility will be equipped and whose strategic location is described in this work. The operational phases of the STEAM facility at different power levels are presented, according to the requirements of the experiments. Furthermore, a preliminary analysis for the definition of the control strategy for the OTSG mock-up was performed. In particular, two different control strategies were identified and tested, both keeping the primary mass flow constant and regulating the feedwater mass flow to follow a temperature set-point in the primary loop. The obtained numerical results yielded preliminary feedback on the regulation capability of the DEMO steam generator mock-up during pulsed operation, showing that no relevant overtemperature jeopardized the facility integrity, thanks to the high system responsivity to rapid load variations. Full article
Show Figures

Figure 1

11 pages, 1975 KB  
Article
Conceptual Design of the Steam Generators for the EU DEMO WCLL Reactor
by Amelia Tincani, Cristiano Ciurluini, Alessandro Del Nevo, Fabio Giannetti, Andrea Tarallo, Claudio Tripodo, Antonio Cammi, Alessandra Vannoni, Marica Eboli, Tommaso Del Moro, Pierdomenico Lorusso and Luciana Barucca
Energies 2023, 16(6), 2601; https://doi.org/10.3390/en16062601 - 9 Mar 2023
Cited by 14 | Viewed by 3383
Abstract
In the framework of the EUROfusion Horizon Europe Programme, ENEA and its linked third parties are in charge of the conceptual design of the steam generators belonging to EU DEMO WCLL Breeding Blanket Primary Heat Transfer Systems (BB PHTSs). In particular, in 2021, [...] Read more.
In the framework of the EUROfusion Horizon Europe Programme, ENEA and its linked third parties are in charge of the conceptual design of the steam generators belonging to EU DEMO WCLL Breeding Blanket Primary Heat Transfer Systems (BB PHTSs). In particular, in 2021, design activities and supporting numerical simulations were carried out in order to achieve a feasible and robust preliminary concept design of the Once Through Steam Generators (OTSGs), selected as reference technology for the DEMO Balance of Plant at the end of the Horizon 2020 Programme. The design of these components is very challenging. In fact, the steam generators have to deliver the thermal power removed from the two principal blanket subsystems, i.e., the First Wall (FW) and the Breeding Zone (BZ), to the Power Conversion System (PCS) for its conversion into electricity, operating under plasma pulsed regime and staying in dwell period at a very low power level (decay power). Consequently, the OTSG stability and control represent a key point for these systems’ operability and the success of a DEMO BoP configuration with direct coupling between the BB PHTS and the PCS. In this paper, the authors reported and critically discussed the FW and BZ steam generators’ thermal-hydraulic and mechanical design, the developed 3D CAD models, as well as the main results of the stability analyses and the control strategy to be adopted. Full article
Show Figures

Figure 1

12 pages, 3848 KB  
Article
Design of a Prototypical Mock-Up for the Experimental Investigation of WCLL First-Wall Performances
by Pietro Maccari, Pietro Arena, Ranieri Marinari, Amelia Tincani and Alessandro Del Nevo
Energies 2023, 16(4), 1685; https://doi.org/10.3390/en16041685 - 8 Feb 2023
Cited by 5 | Viewed by 1970
Abstract
A large research effort is currently ongoing within the framework of the EUROfusion consortium for the study and design of a water-cooled lithium–lead (WCLL) breeding blanket (BB). This concept will be tested in ITER through the installation of a test blanket module (TBM) [...] Read more.
A large research effort is currently ongoing within the framework of the EUROfusion consortium for the study and design of a water-cooled lithium–lead (WCLL) breeding blanket (BB). This concept will be tested in ITER through the installation of a test blanket module (TBM) and it is one of the two candidates adopted as driver BBs in DEMO. In this framework, at the ENEA research centre of Brasimone, the realization of the experimental platform, W-HYDRA, is envisaged. The platform is dedicated to the support of the development of WCLL BB and ITER TBM and the investigation of the DEMO balance of plants. One of the most important experimental infrastructures is the water-loop facility, the aim of which is to provide water at a high pressure and temperature (PWR conditions), with a sufficient mass-flow rate and power for the experimental testing of BB and TBM components. The facility will be equipped with a vacuum chamber and an electron beam gun for the reproduction of high surface heat flux on plasma-facing components. In the present work, the design of a prototypical mock-up (MU) of the WCLL BB first wall is described. The MU is used to investigate the thermal, hydraulic and structural behavior of the current first-wall design under relevant heat loads at the expected operational conditions. The delineation of the main experimental test’s features and the instrumentation needed is assessed in the paper. A preliminary CFD calculation on the prototypical MU and the computational results are also presented. Full article
Show Figures

Figure 1

20 pages, 3644 KB  
Article
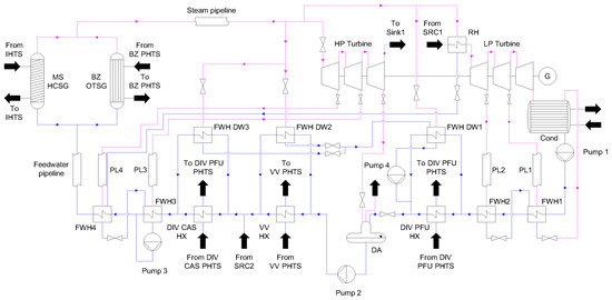
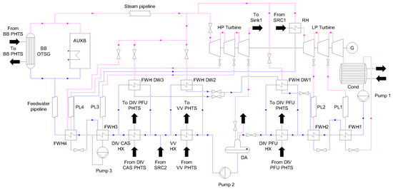
Analysis of EU-DEMO WCLL Power Conversion System in Two Relevant Balance of Plant Configurations: Direct Coupling with Auxiliary Boiler and Indirect Coupling
by Vincenzo Narcisi, Cristiano Ciurluini, Giovanni Padula and Fabio Giannetti
Sustainability 2022, 14(10), 5779; https://doi.org/10.3390/su14105779 - 10 May 2022
Cited by 6 | Viewed by 2830
Abstract
Among the Key Design Integration Issues (KDIIs) recently selected for the DEMOnstration Fusion Power Plant (DEMO), the operation of the Balance of Plant (BoP) Power Conversion System (PCS) has been recognized as a crucial aspect, due to the typical pulsed regime characterizing the [...] Read more.
Among the Key Design Integration Issues (KDIIs) recently selected for the DEMOnstration Fusion Power Plant (DEMO), the operation of the Balance of Plant (BoP) Power Conversion System (PCS) has been recognized as a crucial aspect, due to the typical pulsed regime characterizing the fusion power plant. In the framework of the DEMO Water-Cooled Lead-Lithium Breeding Blanket (WCLL BB) concept, three BoP solutions have been recognized to be able to overcome this issue. They rely on different coupling options between the Primary Heat Transfer Systems (PHTSs) and the PCS: an Indirect Coupling Design (ICD) with Intermediate Heat Transport System (IHTS) and Energy Storage System (ESS), a Direct Coupling Design (DCD) with AUXiliary Boiler (AUXB), and a DCD with small ESS. The present paper deals with a preliminary feasibility assessment of the first two solutions. The analysis, carried out with the GateCycleTM code, referred to a preliminary design phase, devoted to the sizing of the main components, and to a second phase focused on the cycle optimization. The study demonstrated the feasibility of the two BoP concepts. They are able to produce a satisfactory average electric power (>700 MW) with an acceptable average net electric efficiency (33.6% for both concepts). For each solution, the main strengths and weaknesses are compared and discussed. Full article
(This article belongs to the Section Resources and Sustainable Utilization)
Show Figures

Figure 1

17 pages, 12818 KB  
Article
Model Development and Transient Analysis of the WCLL BB BOP DEMO Configuration Using the Apros System Code
by Marton Szogradi and Sixten Norrman
Energies 2021, 14(18), 5593; https://doi.org/10.3390/en14185593 - 7 Sep 2021
Cited by 4 | Viewed by 2670
Abstract
Extensive modelling and analytical work has been carried out considering the water-cooled lithium–lead breeding blanket (WCLL BB) balance of plant (BOP) configuration of the demonstration power plant (DEMO) using the Apros system code, developed by VTT Technical Research Centre of Finland Ltd. and [...] Read more.
Extensive modelling and analytical work has been carried out considering the water-cooled lithium–lead breeding blanket (WCLL BB) balance of plant (BOP) configuration of the demonstration power plant (DEMO) using the Apros system code, developed by VTT Technical Research Centre of Finland Ltd. and Fortum. Contributing to the BOP work package of the EUROfusion Consortium, the integral plant model for dynamic analyses of the WCLL BB configuration has been updated with special attention to primary system components. Following trends of relevant neutronics modelling, a new BB model has been implemented in 2020 with the aim to obtain higher resolution output data and a more realistic thermalhydraulic feedback from the primary system. Once-through steam generator user components have been built based on CAD models conceived by BOP partners. Transient analyses have been performed providing a better picture regarding the behaviour of main components, e.g., the BB and the OTSGs, whilst highlighting possible ways to optimise the control scheme of the plant. Full article
(This article belongs to the Special Issue Thermal-Hydraulics in Nuclear Fusion Technology: R&D and Applications)
Show Figures

Figure 1

Back to TopTop