Sign in to use this feature.

Years

Between: -

Subjects

remove_circle_outline
remove_circle_outline
remove_circle_outline
remove_circle_outline
remove_circle_outline

Journals

Article Types

Countries / Regions

Search Results (6)

Search Parameters:
Keywords = SlLET6

Order results
Result details
Results per page
Select all
Export citation of selected articles as:
16 pages, 4648 KB  
Article
Transcriptome Analysis Identifies Downstream Genes of CLAVATA3 in Tomato
by Yaofeng Zhang, Huixian Sun, Linlin Tian, Yanxiu Miao, Leiping Hou, Meihua Sun, Mingfang Qi and Tianlai Li
Horticulturae 2024, 10(1), 11; https://doi.org/10.3390/horticulturae10010011 - 21 Dec 2023
Cited by 1 | Viewed by 2772
Abstract
Fruit locule number is an important agronomic trait that affects fruit appearance, quality, and yield. CLAVATA3 (SlCLV3) is a candidate gene of the fasciated (fas) locus that plays a role in controlling the number of flower organs and fruit [...] Read more.
Fruit locule number is an important agronomic trait that affects fruit appearance, quality, and yield. CLAVATA3 (SlCLV3) is a candidate gene of the fasciated (fas) locus that plays a role in controlling the number of flower organs and fruit locules in tomato. The SlCLV3 encoding signal peptide mainly acts by inhibiting the expression of WUSCHEL (WUS) but there is little research about how the receptor transmits the CLV3 signal to WUS and inhibits its expression. The CRISPR/Cas9 method was employed to edit the first exon of tomato SlCLV3 in this study, leading to the functional deletion of SlCLV3. As a result, flowers with a high number of organs and fruits with a high number of locules were produced. We screened six candidate genes using the transcriptome of clv3 mutants, analyzed expression variations in these genes between the cultivated allele and wild-type allele of fas, and showed that only SlLET6 and SlGIF1 (GRF1-interacting factor 1) were influenced by the fas locus. SlLET6 overexpression resulted in an increase in flower carpels and fruit locules. These results suggest that SlLET6 may be the downstream gene of SlCLV3 regulating the number of carpels and fruit locules in tomato. Full article
(This article belongs to the Section Genetics, Genomics, Breeding, and Biotechnology (G2B2))
Show Figures

Figure 1

8 pages, 274 KB  
Article
Minimality Conditions Equivalent to the Finitude of Fermat and Mersenne Primes
by Menachem Shlossberg
Axioms 2023, 12(6), 540; https://doi.org/10.3390/axioms12060540 - 31 May 2023
Cited by 1 | Viewed by 1408
Abstract
The question is still open as to whether there exist infinitely many Fermat primes or infinitely many composite Fermat numbers. The same question concerning Mersenne numbers is also unanswered. Extending some recent results of Megrelishvili and the author, we characterize the Fermat primes [...] Read more.
The question is still open as to whether there exist infinitely many Fermat primes or infinitely many composite Fermat numbers. The same question concerning Mersenne numbers is also unanswered. Extending some recent results of Megrelishvili and the author, we characterize the Fermat primes and the Mersenne primes in terms of the topological minimality of some matrix groups. This is achieved by showing, among other things, that if F is a subfield of a local field of characteristic 2, then the special upper triangular group ST+(n,F) is minimal precisely when the special linear group SL(n,F) is. We provide criteria for the minimality (and total minimality) of SL(n,F) and ST+(n,F), where F is a subfield of C. Let Fπ and Fc be the set of Fermat primes and the set of composite Fermat numbers, respectively. As our main result, we prove that the following conditions are equivalent for A{Fπ,Fc}: A is finite; FnASL(Fn1,Q(i)) is minimal, where Q(i) is the Gaussian rational field; and FnAST+(Fn1,Q(i)) is minimal. Similarly, denote by Mπ and Mc the set of Mersenne primes and the set of composite Mersenne numbers, respectively, and let B{Mπ,Mc}. Then the following conditions are equivalent: B is finite; MpBSL(Mp+1,Q(i)) is minimal; and MpBST+(Mp+1,Q(i)) is minimal. Full article
(This article belongs to the Special Issue Advances in Applied Algebra, Combinatorics and Computation)
16 pages, 5883 KB  
Article
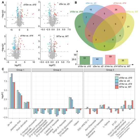
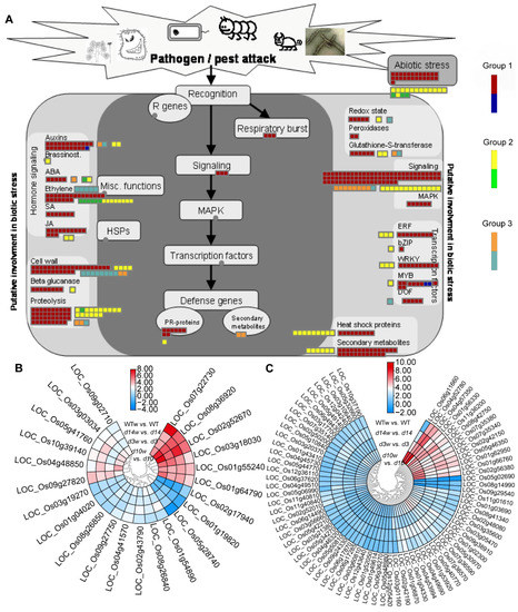
Integrative Analysis of Metabolome and Transcriptome Reveals the Role of Strigolactones in Wounding-Induced Rice Metabolic Re-Programming
by Ling Liu, Kang Li, Xiujuan Zhou and Chuanying Fang
Metabolites 2022, 12(9), 789; https://doi.org/10.3390/metabo12090789 - 25 Aug 2022
Cited by 16 | Viewed by 2520
Abstract
Plants have evolved mechanisms to adapt to wounding, a threat occurring separately or concomitantly with other stresses. During the last decades, many efforts have been made to elucidate the wounding signaling transduction. However, we know little about the metabolic re-programming under wounding, let [...] Read more.
Plants have evolved mechanisms to adapt to wounding, a threat occurring separately or concomitantly with other stresses. During the last decades, many efforts have been made to elucidate the wounding signaling transduction. However, we know little about the metabolic re-programming under wounding, let alone whether and how strigolactones (SLs) participate in this progress. Here, we reported a metabolomic and transcriptomic analysis of SLs synthetic and signal mutants in rice before and after wounding. A series of metabolites differentially responded to wounding in the SLs mutants and wild-type rice, among which flavones were enriched. Besides, the SLs mutants accumulated more jasmonic acid (JA) and jasmonyl isoleucine (JA-lle) than the wild-type rice after wounding, suggesting an interplay of SLs and JAs during responding to wounding. Further transcriptome data showed that cell wall, ethylene, and flavones pathways might be affected by wounding and SLs. In addition, we identified candidate genes regulated by SLs and responding to wounding. In conclusion, our work provides new insights into wounding-induced metabolic re-programming and the SLs’ function. Full article
(This article belongs to the Section Advances in Metabolomics)
Show Figures

Figure 1

14 pages, 2326 KB  
Article
Fuzzy Algebraic Modeling of Spatiotemporal Timeseries’ Paradoxes in Cosmic Scale Kinematics
by Lazaros Iliadis
Mathematics 2022, 10(4), 622; https://doi.org/10.3390/math10040622 - 17 Feb 2022
Cited by 3 | Viewed by 1954
Abstract
This paper introduces the prototype of a generic fuzzy algebraic framework, that aims to serve as a holistic modeling approach of kinematics. Moreover, it detects paradoxes and uncertainties when the involved features of the timeseries have “unconventional” values. All well accepted models are [...] Read more.
This paper introduces the prototype of a generic fuzzy algebraic framework, that aims to serve as a holistic modeling approach of kinematics. Moreover, it detects paradoxes and uncertainties when the involved features of the timeseries have “unconventional” values. All well accepted models are perfectly capturing and clearly describing the spatiotemporal characteristics of a moving object’s (MO) status, when its actual distance from the observer is conventional, i.e., “insignificant compared to the magnitude of light years”. Let us consider the concept that emerges by the following Boolean expression1 (BE1): “Velocity is significant compared to the speed of light (SIV_cSL) AND distance between observer and moving body is significant compared to light years (SID_cLY)”. The only restriction in the above BE1 Boolean expression is that velocity would always be less than C. So far, BE1 is not considered to be true in the models that are employed to build our scientific physics studies. This modeling effort performs mining of kinematics phenomena for which BE1 is true. This approach is quite innovative, in the sense that it reveals paradoxes and uncertainties, and it reaches the following conclusions: When a particle is moving inside hypersurfaces characterized by any type of BE1′s negation, our existing kinematics’ models can survive. In the opposite case, we are gradually led to paradoxes and uncertainties. The gradual and smooth transition from the one state to the other as well as the importance of the aforementioned limitations, can be inferred-modeled by employing fuzzy logic. Full article
Show Figures

Figure 1

12 pages, 796 KB  
Article
Power Moments of the Riesz Mean Error Term of Symmetric Square L-Function in Short Intervals
by Rui Zhang, Xue Han and Deyu Zhang
Symmetry 2020, 12(12), 2036; https://doi.org/10.3390/sym12122036 - 9 Dec 2020
Cited by 6 | Viewed by 1976
Abstract
Let f(z) be a holomorphic Hecke eigenform of weight k with respect to SL(2,Z) and let [...] Read more.
Let f(z) be a holomorphic Hecke eigenform of weight k with respect to SL(2,Z) and let L(s,sym2f)=n=1cnns,s>1 denote the symmetric square L-function of f. In this paper, we consider the Riesz mean of the form Dρ(x;sym2f)=L(0,sym2f)Γ(ρ+1)xρ+Δρ(x;sym2f) and derive the asymptotic formulas for THT+HΔρk(x;sym2f)dx, when k3. Full article
(This article belongs to the Section Mathematics)
13 pages, 270 KB  
Article
Linear Maps That Act Tridiagonally with Respect to Eigenbases of the Equitable Generators of Uq(sl2)
by Hasan Alnajjar and Brian Curtin
Mathematics 2020, 8(9), 1546; https://doi.org/10.3390/math8091546 - 10 Sep 2020
Cited by 2 | Viewed by 1962
Abstract
Let F denote an algebraically closed field; let q be a nonzero scalar in F such that q is not a root of unity; let d be a nonnegative integer; and let X, Y, Z be the equitable generators of [...] Read more.
Let F denote an algebraically closed field; let q be a nonzero scalar in F such that q is not a root of unity; let d be a nonnegative integer; and let X, Y, Z be the equitable generators of Uq(sl2) over F. Let V denote a finite-dimensional irreducible Uq(sl2)-module with dimension d+1, and let R denote the set of all linear maps from V to itself that act tridiagonally on the standard ordering of the eigenbases for each of X, Y, and Z. We show that R has dimension at most seven. Indeed, we show that the actions of 1, X, Y, Z, XY, YZ, and ZX on V give a basis for R when d3. Full article
(This article belongs to the Section A: Algebra and Logic)
Back to TopTop