Sign in to use this feature.

Years

Between: -

Subjects

remove_circle_outline
remove_circle_outline
remove_circle_outline
remove_circle_outline
remove_circle_outline
remove_circle_outline
remove_circle_outline
remove_circle_outline
remove_circle_outline

Journals

Article Types

Countries / Regions

Search Results (21)

Search Parameters:
Keywords = SWOT-AHP methodology

Order results
Result details
Results per page
Select all
Export citation of selected articles as:
26 pages, 2473 KB  
Article
Strategic Assessment of Building-Integrated Photovoltaics Adoption: A Combined SWOT-AHP Approach
by Mladen Bošnjaković and Robert Santa
Energies 2025, 18(16), 4221; https://doi.org/10.3390/en18164221 - 8 Aug 2025
Cited by 3 | Viewed by 1079
Abstract
The integration of renewable energy technologies into the building sector is critical for achieving climate and energy targets, particularly within the framework of the European Union’s decarbonization policies. Building-integrated photovoltaics (BIPV) offer a promising solution by enabling the dual function of building envelope [...] Read more.
The integration of renewable energy technologies into the building sector is critical for achieving climate and energy targets, particularly within the framework of the European Union’s decarbonization policies. Building-integrated photovoltaics (BIPV) offer a promising solution by enabling the dual function of building envelope components and on-site electricity generation. However, the widespread adoption of BIPV faces significant barriers, including high initial investment costs, design and integration complexity, fragmented standardisation and a shortage of skilled labour. This study systematically identifies, evaluates and prioritises the key factors influencing the implementation of BIPV technologies using a hybrid SWOT (strengths, weaknesses, opportunities, threats) and Analytic Hierarchy Process (AHP) methodology. A comprehensive literature review and a modified Delphi method involving expert input were employed to select and rank the most relevant factors in each SWOT category. The results indicate that external factors—particularly regulatory requirements for energy efficiency, renewable energy adoption and financial incentives—are the most significant drivers for BIPV deployment. Conversely, competition from building-attached photovoltaics (BAPV), high investment costs and the complexity of integration represent the main barriers and threats, compounded by internal weaknesses such as a lack of qualified workforce and fragmented standardisation. The findings underscore the importance of targeted regulatory and financial support, standardisation and workforce development to accelerate BIPV adoption. This research provides a structured decision-making framework for policymakers and stakeholders, supporting strategic planning for the integration of BIPV in the construction sector and contributing to the transition towards sustainable urban energy systems. Full article
(This article belongs to the Special Issue Energy Management and Life Cycle Assessment for Sustainable Energy)
Show Figures

Figure 1

30 pages, 12113 KB  
Article
A Prioritization Framework for Adaptation Responses for Climate Change-Induced Erosion in Island Beaches—Cases from the Aegean Islands, Greece
by Isavela N. Monioudi, Dimitris Chatzistratis, Theodoros Chalazas, Antonis E. Chatzipavlis, Adonis F. Velegrakis, Olympos P. Andreadis, Efstratios N. Monioudis, Antigoni Nikolaou and Thomas Hasiotis
J. Mar. Sci. Eng. 2025, 13(3), 491; https://doi.org/10.3390/jmse13030491 - 1 Mar 2025
Cited by 2 | Viewed by 1561
Abstract
This contribution presents a new approach for assessing/ranking the vulnerability of beaches to mean and extreme sea level rise at regional (island) scales. It combines socio-economic information with beach erosion projections from morphodynamic models to rank beach vulnerability in a structured, ‘holistic’ manner. [...] Read more.
This contribution presents a new approach for assessing/ranking the vulnerability of beaches to mean and extreme sea level rise at regional (island) scales. It combines socio-economic information with beach erosion projections from morphodynamic models to rank beach vulnerability in a structured, ‘holistic’ manner. It involves the collation of various beach geo-spatial environmental and socio-economic data, which are then combined with erosion projections under different climatic scenarios. A Strengths–Weaknesses–Opportunities–Threats (SWOT) framework is employed for the indicator selection, and multi-criteria methods (Analytical Hierarchy Process—AHP, Technique for Order of Preference by Similarity to Ideal Solution—TOPSIS, Preference Ranking Organization Method for Enrichment Evaluations—PROMETHEE II) are then used to optimize indicator weights and rank beach vulnerability. Framework implementation in Lesvos and Kos has shown that there will be significant effects of the mean and (particularly) of the extreme sea levels on the carrying capacity and the capability of the beaches to buffer backshore assets, in the absence of appropriate adaptation measures. As the proposed approach relies on widely available information on many of the socio-economic indicators required to assess the beach’s significance/criticality, it can provide a reproducible and transferable methodology that can be applied at different locations and spatial scales. Full article
(This article belongs to the Section Coastal Engineering)
Show Figures

Figure 1

20 pages, 901 KB  
Article
A New Integrated Framework to Assess the Impact of Social Farming on Sustainability and Rural Development: A Case Study in Lazio
by Francesco Basset, Francesca Giarè, Saverio Senni and Barbara Soriano
Sustainability 2025, 17(4), 1715; https://doi.org/10.3390/su17041715 - 18 Feb 2025
Cited by 3 | Viewed by 1288
Abstract
The importance of social farming (SF) is known in the literature, yet there is a lack of suitable tools for evaluating and monitoring these practices. Moreover, there is also a lack of data and information about the outcomes of the experiences and the [...] Read more.
The importance of social farming (SF) is known in the literature, yet there is a lack of suitable tools for evaluating and monitoring these practices. Moreover, there is also a lack of data and information about the outcomes of the experiences and the impact they have on various stakeholders. Consequently, it is difficult to understand the extent to which SF can contribute to the achievement of sustainability and rural development goals. This study proposes an integrated framework to evaluate social farming practices, combining different methodologies such as SWOT analysis, Business Model Canvas (BMC), Social Return on Investment (SROI), and Analytic Hierarchy Process (AHP). The research evaluated a regional initiative in Lazio Region (Italy), aimed at the socio-occupational integration of disadvantaged individuals through SF networks. Data collection involved 127 stakeholders through interviews and focus groups. Through the integration of SWOT analysis and BMC, the strong influence of the local contexts and project leaders on the impacts of SF is shown. In addition, the integration of AHP with SROI highlights how to address the limitations in quantifying social, economic, and environmental benefits, thus improving the accuracy of impact assessments. Finally, the results underline the need for policies that ensure the continuity and scalability of SF projects, highlighting the central role of the farm in sustainable socio-occupational inclusion. The study contributes to the advancement of SF evaluation methodologies and informs future policy development. Full article
(This article belongs to the Special Issue Sustainable Development of Agricultural Systems)
Show Figures

Figure 1

22 pages, 3101 KB  
Article
Agrivoltaics Systems Potentials in Italy: State of the Art and SWOT–AHP Analysis
by Giorgia Di Domenico, Andrea Colantoni, Leonardo Bianchini, Massimo Cecchini, Francesco Gallucci and Valerio Di Stefano
Sustainability 2025, 17(3), 925; https://doi.org/10.3390/su17030925 - 23 Jan 2025
Cited by 4 | Viewed by 3196
Abstract
Agrivoltaics, the integration of photovoltaic (PV) systems with agricultural activities, is gaining attention as an innovative solution to improve land use efficiency and address climate challenges. This study investigates the potential and challenges of the Agri-PV in the Italian context using a bottom-up [...] Read more.
Agrivoltaics, the integration of photovoltaic (PV) systems with agricultural activities, is gaining attention as an innovative solution to improve land use efficiency and address climate challenges. This study investigates the potential and challenges of the Agri-PV in the Italian context using a bottom-up SWOT–AHP methodology, incorporating data from stakeholders across various sectors. Key findings highlight significant strengths, such as increased land use efficiency and technological innovation, as well as opportunities such as renewable energy production and local economic growth. However, barriers such as high installation costs, regulatory ambiguity, and potential impacts on biodiversity remain crucial issues. SWOT–AHP analysis reveals balanced global priorities, with leading opportunities (26.8%) and stakeholder-specific differences that offer valuable insights for inclusive strategies. The research also estimates the technical potential of Agri-PV in Italy, showing that using a fraction (1% or 5%) of “Unused Agricultural Land” could triple the energy targets outlined in the National Integrated Energy and Climate Plan (PNIEC). Full article
(This article belongs to the Collection Solar Energy Utilization and Sustainable Development)
Show Figures

Figure 1

19 pages, 3657 KB  
Article
Sustainable Mobility Transition: A SWOT-AHP Analysis of the Case Study of Italy
by Marwa Ben Ali and Erwin Rauch
Sustainability 2024, 16(11), 4861; https://doi.org/10.3390/su16114861 - 6 Jun 2024
Cited by 6 | Viewed by 3705
Abstract
The significance of sustainable mobility transition projects extends beyond borders. Transportation, particularly passenger vehicles, is a crucial sector in achieving sustainability. Therefore, prioritizing sustainable green mobility has led to the inclusion of alternative solutions, with a focus on accelerating the shift towards electric [...] Read more.
The significance of sustainable mobility transition projects extends beyond borders. Transportation, particularly passenger vehicles, is a crucial sector in achieving sustainability. Therefore, prioritizing sustainable green mobility has led to the inclusion of alternative solutions, with a focus on accelerating the shift towards electric vehicle (EV) technologies and implementing a ban on the sale of new petrol and diesel cars in all European countries by 2035. Italy has been making progress in this area as the country seeks to address environmental concerns, reduce emissions, and promote sustainable transportation. However, compared to other European countries in 2024, Italy still has a long way to go to achieve a sustainable market share. In this regard, this article aims to address several questions related to the promotion and scaling up of the electric mobility transition project in Italy, taking into account the current situation. Specifically, it seeks to identify internal and external factors associated with this technology ecosystem, along with their relative importance. To conduct this study, a strengths, weaknesses, opportunities, and threats (SWOT) analysis was conducted to identify the factors, which was followed by the analytical hierarchy process (AHP) methodology to determine their priority and importance. A total of 8 internal factors and 14 external factors were analyzed, and their overall priority was determined. This study reveals that it is crucial to capitalize on the opportunities and strengths related to technology ecosystems while effectively mitigating the threats and technological limitations in order to scale up technology adoption. In particular, strengths S1 and S3 were given the highest overall priority scores, suggesting that they are the most important factors to leverage for the successful adoption of the technology. These prioritized factors and subfactors are crucial for expediting the transition process and can influence consumers’ decisions. However, without a substantial increase in consumer understanding and knowledge of these technologies, public education campaigns will be necessary. The significance of this study is paramount, and its results can contribute to the continuous enhancement in the formulation of practical plans and regulations to promote sustainable transportation, taking into account the identified factors. Full article
Show Figures

Figure 1

15 pages, 1567 KB  
Article
The Evaluation of Sustainable Development Projects in Marginal Areas: An A’WOT Approach
by Rubina Canesi and Chiara D’Alpaos
Land 2024, 13(5), 601; https://doi.org/10.3390/land13050601 - 30 Apr 2024
Cited by 2 | Viewed by 2388
Abstract
The increasing urbanization trend, projected to reach 70% of the global population residing in cities by 2050, underscores the pivotal role of cities in achieving the Sustainable Development Goals (SDGs) set by the 2030 Agenda for Sustainable Development (UN, 2015) and combating climate [...] Read more.
The increasing urbanization trend, projected to reach 70% of the global population residing in cities by 2050, underscores the pivotal role of cities in achieving the Sustainable Development Goals (SDGs) set by the 2030 Agenda for Sustainable Development (UN, 2015) and combating climate change. Nonetheless, the 2023 report by the United Nations Human Settlements Programme (UN Habitat) reveals an alarming gap in achieving SDG 11 “Sustainable cities and communities” by 2030. This gap highlights the urgent need for transformative shifts in urban policies and investments to prevent cities from becoming centers of global disparities, including socio-economic inequalities, digital divide, and spatial fragmentation, particularly in marginal areas. Marginal areas suffer indeed from conditions of sub-optimality in planning capacity, valuable decision-making, and project implementation. The inadequate planning, management, and governance of marginal areas, coupled with suboptimal investments, can severely compromise their socioeconomic condition. Planning efforts frequently fall short in achieving long-term sustainability goals due to localized and short-sighted decision-making processes, particularly evident in marginal areas. It is crucial, though, to support their public administrations in the achievement of the SDG 11 targets and in their responsive participation in the calls for the allocation of public funding. In this paper, we provide a theoretical and methodological approach to evaluate urban regeneration projects in marginal areas. In detail, we develop an A’WOT approach, which combines a Strengths, Weaknesses, Opportunities, and Threats (SWOT) analysis to the Analytic Hierarchy Process (AHP), to rank alternative urban development projects. Full article
Show Figures

Figure 1

14 pages, 3260 KB  
Article
Evaluation of Community Emergency Management Capability Based on SWOT Analysis—A Case Study
by Kai Wang, Yuanyuan Feng, Hua Yang, Jun Deng and Quanfang Li
Sustainability 2023, 15(17), 12770; https://doi.org/10.3390/su151712770 - 23 Aug 2023
Cited by 3 | Viewed by 3362
Abstract
(1) Background: the community is the most basic place to maintain residents’ lives, and therefore it is urgent to strengthen community resilience construction, which is directly related to the economic development, security and stability of urban communities. (2) Methods: this article combines the [...] Read more.
(1) Background: the community is the most basic place to maintain residents’ lives, and therefore it is urgent to strengthen community resilience construction, which is directly related to the economic development, security and stability of urban communities. (2) Methods: this article combines the SWOT (Strengths, Weaknesses, Opportunities, Threats) qualitative analysis method and the AHP (Analytic hierarchy process) qualitative and quantitative analysis method to explore the current status of community emergency management in Xi’an City. A community emergency management evaluation model is constructed, which is based on six dimensions: infrastructure resilience, community organization resilience, risk hazard governance, emergency material security, emergency force construction, and emergency literacy. The evaluation index for community emergency management is established. Focusing on analyzing the strengths and weaknesses of communities in responding to sudden public health emergencies, opportunities and threats are identified. (3) Results: it was concluded that infrastructure resilience and emergency material support are community strengths, community organizational resilience is a community weakness, the emergency literacy dimension is a community opportunity, and risk and hazard management and emergency force construction are community threats. The results of the data research were further analyzed. (4) Conclusions: The final research results provide new theoretical support for community emergency management, while also providing theoretical and methodological references for emergency capacity evaluation in other fields. Full article
Show Figures

Figure 1

23 pages, 13350 KB  
Article
Evaluation of Strategies for the Sustainable Transformation of Surface Coal Mines Using a Combined SWOT–AHP Methodology
by Philip-Mark Spanidis, Christos Roumpos and Francis Pavloudakis
Sustainability 2023, 15(10), 7785; https://doi.org/10.3390/su15107785 - 9 May 2023
Cited by 10 | Viewed by 3303
Abstract
The sustainable transformation of surface coal mines aims to recover geoenvironmental and socioeconomic factors (ecosystems, landscape, soil, water, employment, etc.) related to extractive operations. The transition to sustainability starts when a mine enters the ageing/closing phase and includes large-scale technical activities for repurposing [...] Read more.
The sustainable transformation of surface coal mines aims to recover geoenvironmental and socioeconomic factors (ecosystems, landscape, soil, water, employment, etc.) related to extractive operations. The transition to sustainability starts when a mine enters the ageing/closing phase and includes large-scale technical activities for repurposing the mined sites. Moreover, circular economy practices and methods are introduced for efficient and socio-environmentally friendly use of mining wastes and non-exploited resources. The selection of a strategy for the sustainable transformation of a mine constitutes a complex decision-making framework presenting various practical problems. This paper provides a critical analysis concerning the definition of the transformation problems and suggests a decision-making methodology for the selection of a strategy for sustainability with a case study of a closing surface lignite mine in Greece. The methodology combines (a) a strengths–weaknesses–opportunities–threats (SWOT) analysis of the factors of critical importance for the evaluation of alternative strategies, and (b) the analytical hierarchy process (AHP) applied for the quantification and use of these factors for the selection of the most advantageous strategy. In this context, it is based on expert judgement. The results indicate that the proposed analysis can be used as a practical decision-making tool to resolve complex problems related to the mine closure and post-mining issues. Full article
(This article belongs to the Special Issue Sustainable Mining and Processing of Mineral Resources)
Show Figures

Figure 1

13 pages, 593 KB  
Article
A Multicriteria Analysis to Support Natural Resource Governance: The Case of Chestnut Forests
by Stefano Bruzzese, Simone Blanc, Silvia Novelli and Filippo Brun
Resources 2023, 12(3), 40; https://doi.org/10.3390/resources12030040 - 20 Mar 2023
Cited by 5 | Viewed by 2742
Abstract
Efficient natural resource management prevents and reduces negative impacts, such as environmental damage, misappropriation of resources, and conflicts; several strategies can be leveraged to conserve, protect, and enhance natural resources. Multicriteria decision analysis (MCDA) is useful in providing solutions to addressing decision choice [...] Read more.
Efficient natural resource management prevents and reduces negative impacts, such as environmental damage, misappropriation of resources, and conflicts; several strategies can be leveraged to conserve, protect, and enhance natural resources. Multicriteria decision analysis (MCDA) is useful in providing solutions to addressing decision choice problems. In this study, the natural resource under evaluation is the chestnut forest, with the objective of valorising its supply chains. The methodology applied is A’WOT, which allows previously identified factors, using a qualitative SWOT matrix, to be ordered through an objective quantification using the AHP (analytic hierarchy process), which is a multicriteria decision support method. The survey was conducted with a group of chestnut resource (n = 20) experts. The SWOT matrix identified a total of 20 factors: 6 strengths and 6 weaknesses and 4 factors each for opportunities and threats. The results express a clear stakeholder interest, which identifies the significant role of civil society in directing management choices for the provision and enhancement of ecosystem and vocational services. This study evaluated the adaptability of decision support tools applied to a real case of forest resource management to identify and order factors useful to enhance the resource and stimulate the supply chains to achieve greater added value. In a general sense, the methodological potential emerged to replicate or improve the research in other geographical regions, whether regional or extraregional, or even on a larger scale, such as on a national level. Full article
Show Figures

Figure 1

22 pages, 1410 KB  
Article
How Can Sewage Sludge Use in Sustainable Tunisian Agriculture Be Increased?
by Nidhal Marzougui, Nadia Ounalli, Sonia Sabbahi, Tarek Fezzani, Farah Abidi, Sihem Jebari, Sourour Melki, Ronny Berndtsson and Walid Oueslati
Sustainability 2022, 14(21), 13722; https://doi.org/10.3390/su142113722 - 23 Oct 2022
Cited by 15 | Viewed by 4285
Abstract
In recent years, farmers in Beja, an agricultural governorate in northwestern Tunisia, have expressed their willingness to use urban sewage sludge as agricultural fertilizer, especially with the unavailability of chemical fertilizers and the soil type of the region that is poor in organic [...] Read more.
In recent years, farmers in Beja, an agricultural governorate in northwestern Tunisia, have expressed their willingness to use urban sewage sludge as agricultural fertilizer, especially with the unavailability of chemical fertilizers and the soil type of the region that is poor in organic matter. However, there is an imbalance between the important farmers’ demand versus the limited quantity of sludge produced by the Beja wastewater treatment plants (WWTPs). In the face of this, this study aims to identify the problems related to the agricultural reuse of sludge in Beja and propose solutions to solve them. The quality of the sludge produced by the five Beja WWTPs was assessed based on physicochemical and microbiological parameters. The data were collected using the Delphi method, with 15 experts representing different positions on the issue treated. The SWOT-AHP methodology was used to define the strategies promoting the sustainable use and management of urban sewage sludge for sustainable agricultural development in Beja. Results showed that there were no problems with compliance with the Tunisian standards NT 106.20 for the sludge produced. A set of twelve practical conclusions was identified, constituting the strategies of Strengths–Opportunities, Strengths–Threats, Weaknesses–Opportunities, and Weaknesses–Threats deduced from the SWOT-AHP. Full article
Show Figures

Figure 1

31 pages, 1711 KB  
Article
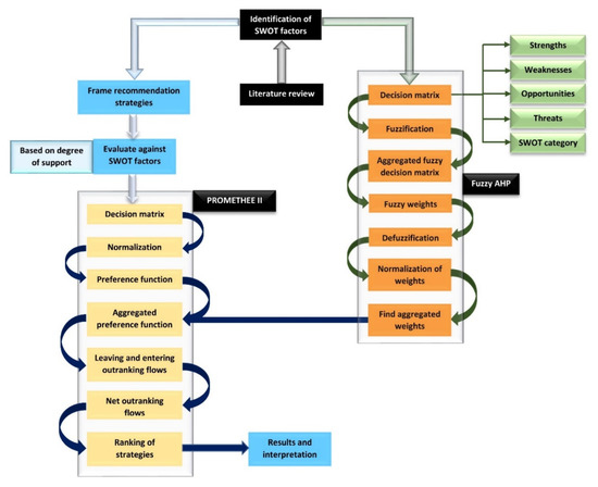
Investigation on Current and Prospective Energy Transition Scenarios in Indian Landscape Using Integrated SWOT-MCDA Methodology
by Venkatraman Indrajayanthan, Nalin Kant Mohanty, Rajvikram Madurai Elavarasan and Lucian Mihet-Popa
Sustainability 2022, 14(9), 4940; https://doi.org/10.3390/su14094940 - 20 Apr 2022
Cited by 10 | Viewed by 4794
Abstract
India has ambitious goals to increase renewable energy penetration, and significant progress has been made since 2017. However, the Indian energy mix is highly dominated by fossil fuels. To set India on the pathway of the energy transition, a comprehensive analysis of the [...] Read more.
India has ambitious goals to increase renewable energy penetration, and significant progress has been made since 2017. However, the Indian energy mix is highly dominated by fossil fuels. To set India on the pathway of the energy transition, a comprehensive analysis of the complex factors influencing the Indian energy sector is required. This study is put forward to delineate the current energy transition scenario in India and to direct the energy sector towards a prospective scenario for accomplishing a smooth energy transition. A hybrid quantitative-qualitative SWOT-integrated MCDA methodology is employed to accomplish the objective of this study. An extensive literature review is performed to understand and sort the various factors under each SWOT category. Fuzzy AHP methodology is utilized to convert the qualitative significance of each SWOT factor into quantitative scores, through which the crucial influencing factor in the current energy transition scenario is obtained. The top three highest-influence factors include utilizing the cost-competitiveness of solar and wind energy technologies over fossil fuels, the inadequacy of manpower having specialized skillsets, and connecting households to electricity and electrifying the transportation sector. The recommendation strategies are framed and presented for prospective energy transition scenarios. These strategies are assessed against the SWOT factors by using the PROMETHEE II methodology. The assessment results highlight that developing robust regulatory and policy frameworks, increasing the contribution of local energy resources, and promoting the distributed generation and grid infrastructure development are the highest-scoring strategies that have a synergic effect on multiple dimensions of energy transition, including political, financial, and techno-economic aspects. The proposed study will be conducive to framing effective policy in the upcoming years to assist the energy transition in India. Full article
Show Figures

Figure 1

17 pages, 3910 KB  
Article
Assessment of Carbon-Related Scenarios for Tourism Development in the Island of Lefkada in Greece
by Niovi Soldatou, Pinelopi Chatzianastasiadou and Dimitra G. Vagiona
Tour. Hosp. 2022, 3(2), 345-361; https://doi.org/10.3390/tourhosp3020023 - 1 Apr 2022
Cited by 2 | Viewed by 3952
Abstract
To address the adverse impact of climate change, the concept of low-carbon tourism has recently been developed, which promotes a new way of travelling to obtain higher value and travel experience for tourists as well as more social, economic, and environmental benefits for [...] Read more.
To address the adverse impact of climate change, the concept of low-carbon tourism has recently been developed, which promotes a new way of travelling to obtain higher value and travel experience for tourists as well as more social, economic, and environmental benefits for society by reducing carbon emissions caused by tourists’ activities. The present study proposes and applies a methodological approach to assess various carbon-related scenarios for tourism development on the island of Lefkada, Greece. The methodology includes two phases: the diagnosis and the assessment phase. The diagnosis phase includes four distinct steps: (i) SWOT analysis, (ii) STEEP analysis, (iii) identification of driving forces (DF) and (iv) formulation of four tourism development scenarios based on two axes of uncertainty. The assessment phase includes: (i) a pairwise comparison of DF and (ii) selection of the preferred tourism development scenario. A combination of two multicriteria analyses, namely the Analytical Hierarchy Process (AHP) and the Technique for Order Preference by Similarity to Ideal Solution (TOPSIS), is implemented to rank the four tourism development scenarios. The two most essential driving forces for defining the priority order of the tourism development scenario are National Policies—Green Development and Local Community Awareness. The scenario that promotes low-carbon tourism is the preferred scenario for the study area. The presented research results could provide a reference for relevant tourism development in the study area and the proposed methodology can be applied in all tourism destinations. Full article
Show Figures

Figure 1

24 pages, 2415 KB  
Article
Methodology for Prioritizing Best Practices Applied to the Sustainable Last Mile—The Case of a Brazilian Parcel Delivery Service Company
by Tássia Faria de Assis, Victor Hugo Souza de Abreu, Mariane Gonzalez da Costa and Marcio de Almeida D’Agosto
Sustainability 2022, 14(7), 3812; https://doi.org/10.3390/su14073812 - 23 Mar 2022
Cited by 9 | Viewed by 5859
Abstract
The ever-increasing impacts of the last mile delivery sector on the environment and the quality of life of the urban population, such as increased congestion, demand best practices to be incorporated by companies to reduce impacts such as emission of air pollutants and [...] Read more.
The ever-increasing impacts of the last mile delivery sector on the environment and the quality of life of the urban population, such as increased congestion, demand best practices to be incorporated by companies to reduce impacts such as emission of air pollutants and Greenhouse Gases (GHG) and depletion of natural resources, among others. However, a myriad of strategies has been developed for this purpose but there is a lack of methodologies that allow the choice of the best ones for a specific case. Therefore, this study looks for those best practices to be employed through an innovative methodology that consists of SWOT analysis (Strengths, Weaknesses, Opportunities, and Threats), a map of strategies of the delivery service, and using the Sustainability Balanced Scorecard (SBSC) and the Analytic Hierarchy Process (AHP), with the differential of considering the peculiarities of each company. The results applied in a Brazilian last mile delivery service company show that best practices such as route optimization, implementation of new infrastructure and business models for urban deliveries, and use of information systems for fleet tracking and monitoring contribute significantly to improving performance indicators and achieving the sector’s goal to become more sustainable, and especially meeting the Sustainable Development Goals (SDGs) 8, 9, 11, and 17. Full article
Show Figures

Figure 1

20 pages, 3011 KB  
Article
Concept-Based Integration of Project Management and Strategic Management of Rubber Dam Projects Using the SWOT–AHP Method
by Mohammad Kazem Ghorbani, Hossein Hamidifar, Charalampos Skoulikaris and Michael Nones
Sustainability 2022, 14(5), 2541; https://doi.org/10.3390/su14052541 - 22 Feb 2022
Cited by 25 | Viewed by 6509
Abstract
The utilization of rubber dams for water supply and irrigated agriculture is becoming an emerging practice in developing countries. In this study, based on the SWOT (strengths, weaknesses, opportunities, threats) analysis, a variety of standards and processes in project management (PM) are integrated [...] Read more.
The utilization of rubber dams for water supply and irrigated agriculture is becoming an emerging practice in developing countries. In this study, based on the SWOT (strengths, weaknesses, opportunities, threats) analysis, a variety of standards and processes in project management (PM) are integrated within the framework of the strategic management (SM) of an organization responsible for the management of new small-scale hydraulic infrastructures, e.g., rubber dam projects. The most important internal and external factors in PM and organizational SM of rubber dam projects in Iran are initially identified, adapted, and integrated. Thereafter, the factors are weighted, evaluated, and analyzed using the analytic hierarchy process (AHP) and combined SWOT–AHP methods. Based on the results, the total weighted scores of the internal and external factors are 2.353 and 2.718, respectively. Hence, the derived main strategy of the organization is WO. This means that the weakness factors can be reduced through the opportunities available for projects. Finally, a new methodology called “strategy matrix” resulting from “priority matrix” is proposed to prioritize and determine the organization’s possible strategies. The outputs demonstrate the first three priorities as a mix of the main strategy alternatives, e.g., W1O1, W7O1, and W9O1. The organization, hence, is proposed to use the economic benefits of rubber dam projects to further monitor organizational units, the project’s resource management, and the project’s stakeholder management (not the project’s stakeholders). The proposed research could be conceived as a pilot for sustainable management in developing countries, where strategic project management can produce important operational benefits. Full article
(This article belongs to the Special Issue Prospects in Sustainable Water Management)
Show Figures

Graphical abstract

23 pages, 5129 KB  
Article
Analysis and Model of River Basin Sustainable Management by SWOT and AHP Methods
by Tomáš Bakalár, Henrieta Pavolová and Alexander Tokarčík
Water 2021, 13(17), 2427; https://doi.org/10.3390/w13172427 - 3 Sep 2021
Cited by 18 | Viewed by 5517
Abstract
The sustainable management of river basins is a comprehensive problem involving not only environmental quality but also socio-economic aspects. The primary objective of the study is to propose a sustainable management model of a river basin based on a clear identification of the [...] Read more.
The sustainable management of river basins is a comprehensive problem involving not only environmental quality but also socio-economic aspects. The primary objective of the study is to propose a sustainable management model of a river basin based on a clear identification of the good water quality in the river basin applicable for any river basin. The proposal is based on a monitoring of the quality of surface water in the basin, a quantitative and qualitative analysis of pollution, a questionnaire survey on the sewer systems and wastewater treatment in the basin and the diffuse sources of water pollution. For a better outline, a case study of Hornád river basin, Slovakia, was carried out. Two methodologies were applied: SWOT analysis for identification of indicators and the priorities and AHP analysis for a prioritization of the decisions. These analyses can be carried out for any activity based on identification of indicators and the priorities of the defined indicators to promote sustainable development. Based on the findings and the results of the analyses the model for managing the development of surface water quality in the basin was proposed. Generally applicable principles of sustainable development, accepting legislation in the field of water management, considering the quality of surface water in the basin, the impacts of wastewater discharges into the recipient, the identification and evaluation of positive and negative aspects of surface water quality, and the implementation of the proposed measures and post-implementation monitoring of qualitative development were covered in and by the proposed model. Full article
Show Figures

Figure 1

Back to TopTop