Sign in to use this feature.

Years

Between: -

Subjects

remove_circle_outline
remove_circle_outline
remove_circle_outline
remove_circle_outline
remove_circle_outline

Journals

Article Types

Countries / Regions

Search Results (36)

Search Parameters:
Keywords = SNF1-related protein kinases

Order results
Result details
Results per page
Select all
Export citation of selected articles as:
18 pages, 16426 KB  
Article
Transcriptional Regulation and WGCNA Studies of Leaf Abscission in Cotton Cultivars FU75 and 518-48 Under Chemical Defoliant Treatment
by Rui Yang, Baoguang Xing, Bei Wu, Zhengyang Wang, Wen Zhang, Tao Lu, Fuqiang Zhao, Qingtao Zeng, Yongbo Wang and Pengtao Li
Biology 2026, 15(1), 74; https://doi.org/10.3390/biology15010074 - 31 Dec 2025
Viewed by 254
Abstract
Leaf abscission is a cell separation process that occurs throughout the entire plant life cycle, leading to the detachment of tissues or organs. The application of chemical defoliants to induce cotton leaf abscission not only saves the energy required for maintaining life processes [...] Read more.
Leaf abscission is a cell separation process that occurs throughout the entire plant life cycle, leading to the detachment of tissues or organs. The application of chemical defoliants to induce cotton leaf abscission not only saves the energy required for maintaining life processes but also facilitates mechanical harvesting. However, the molecular mechanisms underlying cotton leaf abscission remain poorly understood. In this study, multiple comparative analyses of gene expression differences were conducted between two cotton cultivars with different sensitivities to chemical defoliant Thidiazuron (TDZ) after TDZ application, resulting in 1,505,720,260 clean reads together with the average 92.77% of Q30 base percentage and 43.13% of GC content. A total of 35,739 differentially expressed genes (DEGs) were identified and these DEGs were mainly enriched in pathways of zeatin biosynthesis, secondary metabolite biosynthesis, and hormone metabolic processes. Integration of temporal expression pattern analysis and weighted gene co-expression network analysis (WGCNA) revealed that plant hormone signal transduction and MAPK signaling pathways might play important roles in TDZ-induced leaf abscission. Among them, a sucrose non-fermenting 1 (SNF1)-related protein kinase 2 gene (SnRK2, GH_A11G1981 and GH_D11G2017) in the abscisic acid (ABA) signaling pathway might be a potential key regulatory factor in defoliant induced leaf abscission. These findings provide novel insights into understanding the molecular mechanisms of chemical defoliant-induced leaf abscission in cotton and lay a foundation for future breeding programs and practical applications in cotton production. Full article
(This article belongs to the Section Plant Science)
Show Figures

Figure 1

20 pages, 21922 KB  
Article
SnRK-PP2C-PYL Gene Families in Citrus sinensis: Genomic Characterization and Regulatory Roles in Carotenoid Metabolism
by Pengjun Lu, Zhenting Shi, Tao Liu, Jianqiu Ji, Jing Li, Wentao Li and Chongbo Sun
Metabolites 2025, 15(9), 610; https://doi.org/10.3390/metabo15090610 - 12 Sep 2025
Viewed by 755
Abstract
Background/Objectives: Carotenoids in citrus are vital nutritional compounds and precursors of the stress hormone abscisic acid (ABA). SNF1-related kinases (SnRKs)—key regulators of plant stress signaling that phosphorylate is targeting proteins for post-transcriptional regulation—mediate ABA signaling through its subfamily SnRK2-phosphatase type-2C (PP2C)-PYR1-LIKE (PYL) [...] Read more.
Background/Objectives: Carotenoids in citrus are vital nutritional compounds and precursors of the stress hormone abscisic acid (ABA). SNF1-related kinases (SnRKs)—key regulators of plant stress signaling that phosphorylate is targeting proteins for post-transcriptional regulation—mediate ABA signaling through its subfamily SnRK2-phosphatase type-2C (PP2C)-PYR1-LIKE (PYL) cascades. This study aims to identify the SnRK-PP2C-PYL family members and decipher their underlying post-transcriptional regulatory mechanisms which control carotenoid metabolism in Citrus sinensis for improved nutrition and stress resilience. Methods: SnRK, PP2C, and PYL were identified by integrated HMMER-blastp-CDD pipeline in the Citrus genome. Using two carotenoid-divergent cultivars, ‘Newhall’ (yellow) and ‘Cara Cara’ (red, hyperaccumulating linear carotenoids), we conducted spatiotemporal expression profiling and integrated transcriptomic and metabolomic data via Weighted Gene Co-expression Network Analysis (WGCNA) to identify modules correlated with accumulation. Results: We identified 26 CsSnRKs (1 SnRK1, 7 SnRK2, 18 SnRK3), 57 CsPP2Cs, and 7 CsPYLs in Citrus sinensis. Despite a >26-fold difference in linear carotenoids, structural gene expression was similar among cultivars, strongly implicating post-transcriptional control. WGCNA identified a key turquoise module highly correlated with linear carotenoid content. This module contained phosphorylation-related genes (CsSnRK1/3.5/3.6/3.16, CsPP2C14/15/33/35/38/40/43/56, and CsPYL6), biosynthetic genes (CsPSY1, CsZISO, and CsZDS), and candidate transcription factors. Network analysis predicted that CsSnRKs, CsPP2Cs, and CsPYLs regulate phytoene-derived carotenoid biosynthesis. Conclusions: We propose a novel phosphorylation-mediated post-transcriptional regulatory network in carotenoid accumulation. This mechanism bridges ABA signaling and metabolic adaptation, providing crucial molecular targets for engineering nutrient-dense and climate-resilient citrus varieties. Full article
(This article belongs to the Section Plant Metabolism)
Show Figures

Figure 1

17 pages, 3080 KB  
Article
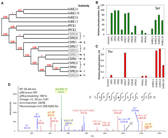
Decoding Arabidopsis thaliana CPK/SnRK Superfamily Kinase Client Signaling Networks Using Peptide Library and Mass Spectrometry
by Nagib Ahsan, Amr R. A. Kataya, R. Shyama Prasad Rao, Kirby N. Swatek, Rashaun S. Wilson, Louis J. Meyer, Alejandro Tovar-Mendez, Severin Stevenson, Justyna Maszkowska, Grazyna Dobrowolska, Qiuming Yao, Dong Xu and Jay J. Thelen
Plants 2024, 13(11), 1481; https://doi.org/10.3390/plants13111481 - 27 May 2024
Cited by 2 | Viewed by 2792
Abstract
Members of the calcium-dependent protein kinase (CDPK/CPK) and SNF-related protein kinase (SnRK) superfamilies are commonly found in plants and some protists. Our knowledge of client specificity of the members of this superfamily is fragmentary. As this family is represented by over 30 members [...] Read more.
Members of the calcium-dependent protein kinase (CDPK/CPK) and SNF-related protein kinase (SnRK) superfamilies are commonly found in plants and some protists. Our knowledge of client specificity of the members of this superfamily is fragmentary. As this family is represented by over 30 members in Arabidopsis thaliana, the identification of kinase-specific and overlapping client relationships is crucial to our understanding the nuances of this large family of kinases as directed towards signal transduction pathways. Herein, we used the kinase client (KiC) assay—a relative, quantitative, high-throughput mass spectrometry-based in vitro phosphorylation assay—to identify and characterize potential CPK/SnRK targets of Arabidopsis. Eight CPKs (1, 3, 6, 8, 17, 24, 28, and 32), four SnRKs (subclass 1 and 2), and PPCK1 and PPCK2 were screened against a synthetic peptide library that contains 2095 peptides and 2661 known phosphorylation sites. A total of 625 in vitro phosphorylation sites corresponding to 203 non-redundant proteins were identified. The most promiscuous kinase, CPK17, had 105 candidate target proteins, many of which had already been discovered. Sequence analysis of the identified phosphopeptides revealed four motifs: LxRxxS, RxxSxxR, RxxS, and LxxxxS, that were significantly enriched among CPK/SnRK clients. The results provide insight into both CPK- and SnRK-specific and overlapping signaling network architectures and recapitulate many known in vivo relationships validating this large-scale approach towards discovering kinase targets. Full article
(This article belongs to the Section Plant Molecular Biology)
Show Figures

Figure 1

20 pages, 10534 KB  
Article
SUPPRESSOR OF MAX2 LIKE 6, 7, and 8 Interact with DDB1 BINDING WD REPEAT DOMAIN HYPERSENSITIVE TO ABA DEFICIENT 1 to Regulate the Drought Tolerance and Target SUCROSE NONFERMENTING 1 RELATED PROTEIN KINASE 2.3 to Abscisic Acid Response in Arabidopsis
by Yuke Lian, Chengfei Lian, Lei Wang, Zhimin Li, Guoqiang Yuan, Lijuan Xuan, Huanhuan Gao, Haijun Wu, Tao Yang and Chongying Wang
Biomolecules 2023, 13(9), 1406; https://doi.org/10.3390/biom13091406 - 18 Sep 2023
Cited by 5 | Viewed by 2771
Abstract
SUPPRESSOR OF MAX2-LIKE 6, 7, and 8 (SMXL6,7,8) function as repressors and transcription factors of the strigolactone (SL) signaling pathway, playing an important role in the development and stress tolerance in Arabidopsis thaliana. However, the molecular mechanism by which SMXL6,7,8 negatively regulate [...] Read more.
SUPPRESSOR OF MAX2-LIKE 6, 7, and 8 (SMXL6,7,8) function as repressors and transcription factors of the strigolactone (SL) signaling pathway, playing an important role in the development and stress tolerance in Arabidopsis thaliana. However, the molecular mechanism by which SMXL6,7,8 negatively regulate drought tolerance and ABA response remains largely unexplored. In the present study, the interacting protein and downstream target genes of SMXL6,7,8 were investigated. Our results showed that the substrate receptor for the CUL4-based E3 ligase DDB1-BINDING WD-REPEAT DOMAIN (DWD) HYPERSENSITIVE TO ABA DEFICIENT 1 (ABA1) (DWA1) physically interacted with SMXL6,7,8. The degradation of SMXL6,7,8 proteins were partially dependent on DWA1. Disruption of SMXL6,7,8 resulted in increased drought tolerance and could restore the drought-sensitive phenotype of the dwa1 mutant. In addition, SMXL6,7,8 could directly bind to the promoter of SUCROSE NONFERMENTING 1 (SNF1)-RELATED PROTEIN KINASE 2.3 (SnRK2.3) to repress its transcription. The mutations in SnRK2.2/2.3 significantly suppressed the hypersensitivity of smxl6/7/8 to ABA-mediated inhibition of seed germination. Conclusively, SMXL6,7,8 interact with DWA1 to negatively regulate drought tolerance and target ABA-response genes. These data provide insights into drought tolerance and ABA response in Arabidopsis via the SMXL6,7,8-mediated SL signaling pathway. Full article
(This article belongs to the Special Issue Hormonal Control of Plant Growth and Development)
Show Figures

Figure 1

16 pages, 3749 KB  
Article
Nitric Oxide Induces Autophagy in Triticum aestivum Roots
by Farida Minibayeva, Anastasia Mazina, Natalia Gazizova, Svetlana Dmitrieva, Anastasia Ponomareva and Daniya Rakhmatullina
Antioxidants 2023, 12(9), 1655; https://doi.org/10.3390/antiox12091655 - 22 Aug 2023
Cited by 5 | Viewed by 1936
Abstract
Autophagy is a highly conserved process that degrades damaged macromolecules and organelles. Unlike animals, only scant information is available regarding nitric oxide (NO)-induced autophagy in plants. Such lack of information prompted us to study the roles of the NO donors’ nitrate, nitrite, and [...] Read more.
Autophagy is a highly conserved process that degrades damaged macromolecules and organelles. Unlike animals, only scant information is available regarding nitric oxide (NO)-induced autophagy in plants. Such lack of information prompted us to study the roles of the NO donors’ nitrate, nitrite, and sodium nitroprusside in this catabolic process in wheat roots. Furthermore, spermine, a polyamine that is found in all eukaryotic cells, was also tested as a physiological NO donor. Here, we show that in wheat roots, NO donors and spermine can trigger autophagy, with NO and reactive oxygen species (ROS) playing signaling roles based on the visualization of autophagosomes, analyses of the levels of NO, ROS, mitochondrial activity, and the expression of autophagic (ATG) genes. Treatment with nitrite and nitroprusside causes an energy deficit, a typical prerequisite of autophagy, which is indicated by a fall in mitochondrial potential, and the activity of mitochondrial complexes. On the contrary, spermine sustains energy metabolism by upregulating the activity of appropriate genes, including those that encode glyceraldehyde 3-phosphate dehydrogenase GAPDH and SNF1-related protein kinase 1 SnRK1. Taken together, our data suggest that one of the key roles for NO in plants may be to trigger autophagy via diverse mechanisms, thus facilitating the removal of oxidized and damaged cellular constituencies. Full article
(This article belongs to the Special Issue Reactive Oxygen and Nitrogen Species in Plants)
Show Figures

Figure 1

17 pages, 3174 KB  
Article
Heterologous Overexpression of Apple MdKING1 Promotes Fruit Ripening in Tomato
by Qianyu Yue, Xinyue Yang, Pengda Cheng, Jieqiang He, Wenyun Shen, Yixuan Li, Fengwang Ma, Chundong Niu and Qingmei Guan
Plants 2023, 12(15), 2848; https://doi.org/10.3390/plants12152848 - 2 Aug 2023
Cited by 2 | Viewed by 2673
Abstract
Fruit ripening is governed by a complex regulatory network, and ethylene plays an important role in this process. MdKING1 is a γ subunit of SNF1-related protein kinases (SnRKs), but the function was unclear. Here, we characterized the role of MdKING1 during fruit ripening, [...] Read more.
Fruit ripening is governed by a complex regulatory network, and ethylene plays an important role in this process. MdKING1 is a γ subunit of SNF1-related protein kinases (SnRKs), but the function was unclear. Here, we characterized the role of MdKING1 during fruit ripening, which can promote fruit ripening through the ethylene pathway. Our findings reveal that MdKING1 has higher expression in early-ripening cultivars than late-ripening during the early stage of apple fruit development, and its transcription level significantly increased during apple fruit ripening. Overexpression of MdKING1 (MdKING1 OE) in tomatoes could promote early ripening of fruits, with the increase in ethylene content and the loss of fruit firmness. Ethylene inhibitor treatment could delay the fruit ripening of both MdKING1 OE and WT fruits. However, MdKING1 OE fruits turned fruit ripe faster, with an increase in carotenoid content compared with WT. In addition, the expression of genes involved in ethylene biosynthesis (SlACO1, SlACS2, and SlACS4), carotenoid biosynthesis (SlPSY1 and SlGgpps2a), and fruit firmness regulation (SlPG2a, SlPL, and SlCEL2) was also increased in the fruits of MdKING1 OE plants. In conclusion, our results suggest that MdKING1 plays a key role in promoting tomato fruit ripening, thus providing a theoretical basis for apple fruit quality improvement by genetic engineering in the future. Full article
(This article belongs to the Collection Feature Papers in Plant Physiology and Metabolism)
Show Figures

Figure 1

15 pages, 4720 KB  
Article
BIC2, a Cryptochrome Function Inhibitor, Is Involved in the Regulation of ABA Responses in Arabidopsis
by Yating Wang, Wei Wang, Qiming Jia, Hainan Tian, Xutong Wang, Yingying Li, Saddam Hussain, Hadia Hussain, Tianya Wang and Shucai Wang
Plants 2023, 12(11), 2220; https://doi.org/10.3390/plants12112220 - 5 Jun 2023
Cited by 3 | Viewed by 2552
Abstract
The plant hormone ABA (abscisic acid) is able to regulate plant responses to abiotic stresses via regulating the expression of ABA response genes. BIC1 (Blue-light Inhibitor of Cryptochromes 1) and BIC2 have been identified as the inhibitors of plant cryptochrome functions, and are [...] Read more.
The plant hormone ABA (abscisic acid) is able to regulate plant responses to abiotic stresses via regulating the expression of ABA response genes. BIC1 (Blue-light Inhibitor of Cryptochromes 1) and BIC2 have been identified as the inhibitors of plant cryptochrome functions, and are involved in the regulation of plant development and metabolism in Arabidopsis . In this study, we report the identification of BIC2 as a regulator of ABA responses in Arabidopsis . RT-PCR (Reverse Transcription-Polymerase Chain Reaction) results show that the expression level of BIC1 remained largely unchanged, but that of BIC2 increased significantly in response to ABA treatment. Transfection assays in Arabidopsis protoplasts show that both BIC1 and BIC2 were mainly localized in the nucleus, and were able to activate the expression of the co-transfected reporter gene. Results in seed germination and seedling greening assays show that ABA sensitivity was increased in the transgenic plants overexpressing BIC2, but increased slightly, if any, in the transgenic plants overexpressing BIC1. ABA sensitivity was also increased in the bic2 single mutants in seedling greening assays, but no further increase was observed in the bic1 bic2 double mutants. On the other hand, in root elongation assays, ABA sensitivity was decreased in the transgenic plants overexpressing BIC2, as well as the bic2 single mutants, but no further decrease was observed in the bic1 bic2 double mutants. By using qRT-PCR (quantitative RT-PCR), we further examined how BIC2 may regulate ABA responses in Arabidopsis , and found that inhibition of ABA on the expression of the ABA receptor genes PYL4 (PYR1-Like 4) and PYL5 were decreased, but promotion of ABA on the expression of the protein kinase gene SnRK2.6 (SNF1-Related Protein Kinases 2.6) was enhanced in both the bic1 bic2 double mutants and 35S:BIC2 overexpression transgenic plants. Taken together, our results suggest that BIC2 regulates ABA responses in Arabidopsis possibly by affecting the expression of ABA signaling key regulator genes. Full article
(This article belongs to the Special Issue Trends and Prospects of Genetic and Molecular Research in Plant)
Show Figures

Figure 1

23 pages, 1212 KB  
Review
Fine Tuning of ROS, Redox and Energy Regulatory Systems Associated with the Functions of Chloroplasts and Mitochondria in Plants under Heat Stress
by Nobuhiro Suzuki
Int. J. Mol. Sci. 2023, 24(2), 1356; https://doi.org/10.3390/ijms24021356 - 10 Jan 2023
Cited by 55 | Viewed by 6773
Abstract
Heat stress severely affects plant growth and crop production. It is therefore urgent to uncover the mechanisms underlying heat stress responses of plants and establish the strategies to enhance heat tolerance of crops. The chloroplasts and mitochondria are known to be highly sensitive [...] Read more.
Heat stress severely affects plant growth and crop production. It is therefore urgent to uncover the mechanisms underlying heat stress responses of plants and establish the strategies to enhance heat tolerance of crops. The chloroplasts and mitochondria are known to be highly sensitive to heat stress. Heat stress negatively impacts on the electron transport chains, leading to increased production of reactive oxygen species (ROS) that can cause damages on the chloroplasts and mitochondria. Disruptions of photosynthetic and respiratory metabolisms under heat stress also trigger increase in ROS and alterations in redox status in the chloroplasts and mitochondria. However, ROS and altered redox status in these organelles also activate important mechanisms that maintain functions of these organelles under heat stress, which include HSP-dependent pathways, ROS scavenging systems and retrograde signaling. To discuss heat responses associated with energy regulating organelles, we should not neglect the energy regulatory hub involving TARGET OF RAPAMYCIN (TOR) and SNF-RELATED PROTEIN KINASE 1 (SnRK1). Although roles of TOR and SnRK1 in the regulation of heat responses are still unknown, contributions of these proteins to the regulation of the functions of energy producing organelles implicate the possible involvement of this energy regulatory hub in heat acclimation of plants. Full article
(This article belongs to the Special Issue State-of-the-Art Molecular Plant Sciences in Japan)
Show Figures

Figure 1

20 pages, 7090 KB  
Article
Genome-Wide Identification, Expression and Interaction Analysis of GmSnRK2 and Type A PP2C Genes in Response to Abscisic Acid Treatment and Drought Stress in Soybean Plant
by Xinjie Shen, Hong Nan, Yuzhuang Jiang, Yujia Zhou and Xuejun Pan
Int. J. Mol. Sci. 2022, 23(21), 13166; https://doi.org/10.3390/ijms232113166 - 29 Oct 2022
Cited by 19 | Viewed by 3273
Abstract
As a typical ancient tetraploid, soybean (Glycine max) is an important oil crop species and plays a crucial role in supplying edible oil, plant protein and animal fodder worldwide. As global warming intensifies, the yield of soybean in the field is [...] Read more.
As a typical ancient tetraploid, soybean (Glycine max) is an important oil crop species and plays a crucial role in supplying edible oil, plant protein and animal fodder worldwide. As global warming intensifies, the yield of soybean in the field is often strongly restricted by drought stress. SNF1-related protein kinase 2 (SnRK2) and type A protein phosphatase 2C (PP2C-A) family members are core components of the abscisic acid (ABA) signal transduction pathway in plants and have been suggested to play important roles in increasing plant tolerance to drought stress, but genetic information supporting this idea is still lacking in soybean. Here, we cloned the GmSnRK2s and GmPP2C-A family genes from the reference genome of Williams 82 soybean. The results showed that the expression patterns of GmSnRK2s and GmPP2C-As are spatiotemporally distinct. The expression of GmSnRK2s in response to ABA and drought signals is not strictly the same as that of Arabidopsis SnRK2 homologous genes. Moreover, our results indicated that the duplicate pairs of GmSnRK2s and GmPP2C-As have similar expression patterns, cis-elements and relationships. GmSnRK2.2 may have a distinct function in the drought-mediated ABA signaling pathway. Furthermore, the results of yeast two-hybrid (Y2H) assays between GmSnRK2s and GmPP2C-As revealed that GmSnRK2.17, GmSnRK2.18, GmSnRK2.22, GmPP2C5, GmPP2C7, GmPP2C10 and GmPP2C17 may play central roles in the crosstalk among ABA signals in response to drought stress. Furthermore, GmPP2C-As and GmSnRKs were targeted by miRNA and validated by degradome sequencing, which may play multiple roles in the crosstalk between ABA and drought signals and other stress signals. Taken together, these results indicate that GmSnRK2s and GmPP2C-As may play a variety of roles in the drought-mediated ABA signaling pathway. Full article
Show Figures

Figure 1

18 pages, 2198 KB  
Article
Trehalose 6-Phosphate/SnRK1 Signaling Participates in Harvesting-Stimulated Rubber Production in the Hevea Tree
by Binhui Zhou, Yongjun Fang, Xiaohu Xiao, Jianghua Yang, Jiyan Qi, Qi Qi, Yujie Fan and Chaorong Tang
Plants 2022, 11(21), 2879; https://doi.org/10.3390/plants11212879 - 27 Oct 2022
Cited by 4 | Viewed by 2922
Abstract
Trehalose 6-phosphate (T6P), the intermediate of trehalose biosynthesis and a signaling molecule, affects crop yield via targeting sucrose allocation and utilization. As there have been no reports of T6P signaling affecting secondary metabolism in a crop plant, the rubber tree Hevea brasiliensis serves [...] Read more.
Trehalose 6-phosphate (T6P), the intermediate of trehalose biosynthesis and a signaling molecule, affects crop yield via targeting sucrose allocation and utilization. As there have been no reports of T6P signaling affecting secondary metabolism in a crop plant, the rubber tree Hevea brasiliensis serves as an ideal model in this regard. Sucrose metabolism critically influences the productivity of natural rubber, a secondary metabolite of industrial importance. Here, we report on the characterization of the T6P synthase (TPS) gene family and the T6P/SNF1-related protein kinase1 (T6P/SnRK1) signaling components in Hevea laticifers under tapping (rubber harvesting), an agronomic manipulation that itself stimulates rubber production. A total of fourteen TPS genes were identified, among which a class II TPS gene, HbTPS5, seemed to have evolved with a function specialized in laticifers. T6P and trehalose increased when the trees were tapped, this being consistent with the observed enhanced activities of TPS and T6P phosphatase (TPP) and expression of an active TPS-encoding gene, HbTPS1. On the other hand, SnRK1 activities decreased, suggesting the inhibition of elevated T6P on SnRK1. Expression profiles of the SnRK1 marker genes coincided with elevated T6P and depressed SnRK1. Interestingly, HbTPS5 expression decreased significantly with the onset of tapping, suggesting a regulatory function in the T6P pathway associated with latex production in laticifers. In brief, transcriptional, enzymatic, and metabolic evidence supports the participation of T6P/SnRK1 signaling in rubber formation, thus providing a possible avenue to increasing the yield of a valuable secondary metabolite by targeting T6P in specific cells. Full article
(This article belongs to the Special Issue Effects of Trehalose Biosynthesis on Crop Yield)
Show Figures

Figure 1

20 pages, 4060 KB  
Article
Later Growth Cessation and Increased Freezing Tolerance Potentially Result in Later Dormancy in Evergreen Iris Compared with Deciduous Iris
by Tong Xu, Jiao Zhang, Lingmei Shao, Xiaobin Wang, Runlong Zhang, Chenxi Ji, Yiping Xia, Liangsheng Zhang, Jiaping Zhang and Danqing Li
Int. J. Mol. Sci. 2022, 23(19), 11123; https://doi.org/10.3390/ijms231911123 - 22 Sep 2022
Cited by 6 | Viewed by 2356
Abstract
Winter dormancy is a protective survival strategy for plants to resist harsh natural environments. In the context of global warming, the progression of dormancy has been significantly affected in perennials, which requires further research. Here, a systematic study was performed to compare the [...] Read more.
Winter dormancy is a protective survival strategy for plants to resist harsh natural environments. In the context of global warming, the progression of dormancy has been significantly affected in perennials, which requires further research. Here, a systematic study was performed to compare the induction of dormancy in two closely related iris species with an ecodormancy-only process, the evergreen Iris japonica Thunb. and the deciduous Iris tectorum Maxim. under artificial conditions. Firstly, morphological and physiological observations were evaluated to ensure the developmental status of the two iris species. Furthermore, the expression patterns of the genes involved in key pathways related to plant winter dormancy were determined, and correlation analyses with dormancy marker genes were conducted. We found that deciduous iris entered dormancy earlier than evergreen iris under artificial dormancy induction conditions. Phytohormones and carbohydrates play roles in coordinating growth and stress responses during dormancy induction in both iris species. Moreover, dormancy-related MADS-box genes and SnRKs (Snf1-related protein kinase) might represent a bridge between carbohydrate and phytohormone interaction during iris dormancy. These findings provide a hypothetical model explaining the later dormancy in evergreen iris compared with deciduous iris under artificial dormancy induction conditions and reveal some candidate genes. The findings of this study could provide new insights into the research of dormancy in perennial plants with an ecodormancy-only process and contribute to effectively managing iris production, postharvest storage, and shipping. Full article
(This article belongs to the Special Issue Transcription Control Mechanism for Plant Stress Responses)
Show Figures

Figure 1

16 pages, 7592 KB  
Article
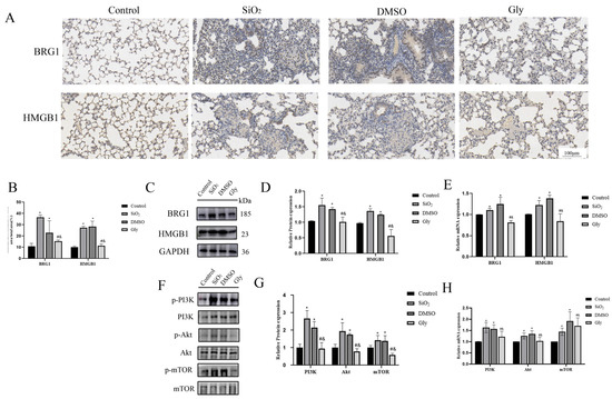
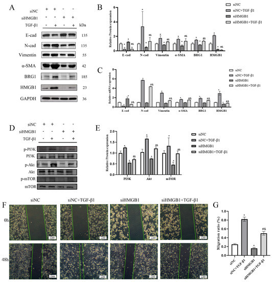
Glycyrrhizic Acid Attenuates Pulmonary Fibrosis of Silicosis by Inhibiting the Interaction between HMGB1 and BRG1 through PI3K/Akt/mTOR Pathway
by Zhuoya Niu, Jisong Lin, Changfu Hao, Xiao Xu, Chen Wang, Kai Dai, Xuedan Deng, Meng Deng, Yonghua Guo and Wu Yao
Int. J. Environ. Res. Public Health 2022, 19(14), 8743; https://doi.org/10.3390/ijerph19148743 - 18 Jul 2022
Cited by 21 | Viewed by 3999
Abstract
Purpose: High mobility group protein 1 (HMGB1) is a highly conserved DNA-binding nuclear protein that participates in the occurrence and development of silicosis. HMGB1 binds to its specific receptor and activates phosphatidylinositol 3-kinase (PI3K)/protein kinase B, (PKB; Akt)/mammalian target of rapamycin (mTOR) pathway. [...] Read more.
Purpose: High mobility group protein 1 (HMGB1) is a highly conserved DNA-binding nuclear protein that participates in the occurrence and development of silicosis. HMGB1 binds to its specific receptor and activates phosphatidylinositol 3-kinase (PI3K)/protein kinase B, (PKB; Akt)/mammalian target of rapamycin (mTOR) pathway. Brahma-related genes 1 (BRG1; SMARCA4) is the core subunit of SWI/SNF. HMGB1 activates the Akt pathway through BRG1 to promote the proliferation of prostate cancer. Glycyrrhizic acid is a new pharmacological inhibitor of HMGB1, which may inhibit the occurrence and development of silicosis. We speculate that glycyrrhizic acid inhibits the interaction between HMGB1 and BRG1 through the PI3K/Akt/mTOR pathway to affect the progression of silicosis. Methods: We carried out an in vitro study and stimulated A549 with TGF-β1 to establish an epithelial–mesenchymal transition (EMT) model, knocked down the HMGB1 and BRG1 genes in cells, observed the expression of EMT markers, and detected the interaction between HMGB1 and BRG1 by co-immunoprecipitation. In vivo, we injected glycyrrhizic acid into the mouse silicosis model to inhibit the expression of HMGB1. Results: Both HMGB1 and BRG1 were highly expressed in the process of EMT. After knocking down HMGB1 and BRG1, the process of EMT was inhibited through the PI3K/Akt/mTOR pathway, and their expressions were influenced by each other. HMGB1 and BRG1 interact with each other in A549 cells. HMGB1 and BRG1 are also highly expressed in the mouse silicosis model, and glycyrrhizic acid can inhibit the expression of HMGB1/BRG1 through the PI3K/Akt/mTOR pathway. Conclusion: Glycyrrhizic acid can inhibit the interaction between HMGB1 and BRG1 through the PI3K/Akt/mTOR pathway to affect the progression of silicosis. Full article
(This article belongs to the Section Occupational Safety and Health)
Show Figures

Graphical abstract

19 pages, 3435 KB  
Review
Mechanisms Regulating Energy Homeostasis in Plant Cells and Their Potential to Inspire Electrical Microgrids Models
by Nobuhiro Suzuki, Shunsuke Shigaki, Mai Yunose, Nicholas Raditya Putrawisesa, Sho Hogaki and Maria Carmela Di Piazza
Biomimetics 2022, 7(2), 83; https://doi.org/10.3390/biomimetics7020083 - 19 Jun 2022
Cited by 3 | Viewed by 7200
Abstract
In this paper, the main features of systems that are required to flexibly modulate energy states of plant cells in response to environmental fluctuations are surveyed and summarized. Plant cells possess multiple sources (chloroplasts and mitochondria) to produce energy that is consumed to [...] Read more.
In this paper, the main features of systems that are required to flexibly modulate energy states of plant cells in response to environmental fluctuations are surveyed and summarized. Plant cells possess multiple sources (chloroplasts and mitochondria) to produce energy that is consumed to drive many processes, as well as mechanisms that adequately provide energy to the processes with high priority depending on the conditions. Such energy-providing systems are tightly linked to sensors that monitor the status of the environment and inside the cell. In addition, plants possess the ability to efficiently store and transport energy both at the cell level and at a higher level. Furthermore, these systems can finely tune the various mechanisms of energy homeostasis in plant cells in response to the changes in environment, also assuring the plant survival under adverse environmental conditions. Electrical power systems are prone to the effects of environmental changes as well; furthermore, they are required to be increasingly resilient to the threats of extreme natural events caused, for example, by climate changes, outages, and/or external deliberate attacks. Starting from this consideration, similarities between energy-related processes in plant cells and electrical power grids are identified, and the potential of mechanisms regulating energy homeostasis in plant cells to inspire the definition of new models of flexible and resilient electrical power grids, particularly microgrids, is delineated. The main contribution of this review is surveying energy regulatory mechanisms in detail as a reference and helping readers to find useful information for their work in this research field. Full article
Show Figures

Figure 1

8 pages, 865 KB  
Communication
SNF1-Related Protein Kinase 1 Activity Represses the Canonical Translational Machinery
by Seungmin Son, Jong Hee Im, Giha Song and Sang Ryeol Park
Plants 2022, 11(10), 1359; https://doi.org/10.3390/plants11101359 - 20 May 2022
Cited by 5 | Viewed by 3249
Abstract
Protein biosynthesis is achieved through translation, which consumes enormous energy. Therefore, under conditions of limited energy supply, translation progress should be strictly coordinated. Sucrose non-fermenting kinase1 (SNF1)-related protein kinase 1 (SnRK1) is an evolutionarily conserved master regulator of cellular energy stress signaling in [...] Read more.
Protein biosynthesis is achieved through translation, which consumes enormous energy. Therefore, under conditions of limited energy supply, translation progress should be strictly coordinated. Sucrose non-fermenting kinase1 (SNF1)-related protein kinase 1 (SnRK1) is an evolutionarily conserved master regulator of cellular energy stress signaling in plants. Rice (Oryza sativa) and Arabidopsis (Arabidopsis thaliana) SnRK1 enhance hypoxia tolerance and induce the expression of stress-related genes. However, whether SnRK1 modulates protein synthesis in plants is unknown. In this study, using translational reporter constructs transfected in Arabidopsis protoplasts we showed that the expression of OsSnRK1A and AtSnRK1.1 decreases the abundance of canonical proteins without affecting their encoding transcript levels and protein stability. Moreover, the loading of total mRNAs and GFP mRNAs into the heavy polysome fraction which is normally translated was attenuated in transgenic Arabidopsis lines constitutively expressing OsSnRK1A or AtSnRK1.1. Taken together, these results suggest that OsSnRK1A and AtSnRK1.1 suppress protein translation to maintain energy homeostasis. Full article
(This article belongs to the Special Issue Plant Cellular Homeostasis and Reprogramming during Stress)
Show Figures

Figure 1

17 pages, 2646 KB  
Article
Mutation of PTPN11 (Encoding SHP-2) Promotes MEK Activation and Malignant Progression in Neurofibromin-Deficient Cells in a Manner Sensitive to BRAP Mutation
by Ritsuko Harigai, Ryo Sato, Chikako Hirose, Toshiki Takenouchi, Kenjiro Kosaki, Takanori Hirose, Hideyuki Saya and Yoshimi Arima
Cancers 2022, 14(10), 2377; https://doi.org/10.3390/cancers14102377 - 12 May 2022
Cited by 3 | Viewed by 3426
Abstract
Germline mutations of NF1 cause neurofibromatosis type 1 (NF1) through the activation of the RAS signaling pathway, and some NF1 patients develop malignant peripheral nerve sheath tumors (MPNSTs). Here, we established subclones of the human NF1-MPNST cell line sNF96.2 that [...] Read more.
Germline mutations of NF1 cause neurofibromatosis type 1 (NF1) through the activation of the RAS signaling pathway, and some NF1 patients develop malignant peripheral nerve sheath tumors (MPNSTs). Here, we established subclones of the human NF1-MPNST cell line sNF96.2 that manifest increased tumorigenic activity and increased phosphorylation of the protein kinases MEK and Akt relative to the parental cells. Genomic DNA sequencing identified 14 additional heterozygous mutations within the coding regions of 13 cancer- and other disease-related genes in these subclones. One of these genes, PTPN11, encodes SHP-2, and the forced expression of the identified G503V mutant of SHP-2 increased both tumorigenic activity and MEK phosphorylation in parental sNF96.2 cells, suggesting that the combination of PTPN11 and NF1 mutations induces the pathological activation of the RAS pathway. These effects of SHP-2 (G503V) were inhibited by the coexpression of the G370A mutant of BRAP, which was also detected in the highly malignant subclones, and this inhibition was accompanied by the calpain-dependent cleavage of SHP-2 (G503V). The cleavage of SHP-2 (G503V) and suppression of MEK phosphorylation mediated by BRAP (G370A) were not detected in NF1-intact (HeLa) cells. Tumor promotion by SHP-2 (G503V) and its suppression by BRAP (G370A) may serve as a basis for the development of new treatment strategies for NF1. Full article
(This article belongs to the Special Issue Frontiers in Neurofibromatosis)
Show Figures

Figure 1

Back to TopTop