Sign in to use this feature.

Years

Between: -

Subjects

remove_circle_outline
remove_circle_outline
remove_circle_outline
remove_circle_outline

Journals

Article Types

Countries / Regions

Search Results (3)

Search Parameters:
Keywords = SGNH/GDSL-hydrolase

Order results
Result details
Results per page
Select all
Export citation of selected articles as:
17 pages, 3927 KB  
Article
Evaluation of the Structure–Function Relationship of SGNH Lipase from Streptomyces rimosus by Site-Directed Mutagenesis and Computational Approach
by Želimira Filić, Ana Bielen, Ela Šarić, Mirsada Ćehić, Ivo Crnolatac, Sanja Tomić, Dušica Vujaklija and Marija Abramić
Int. J. Mol. Sci. 2024, 25(1), 595; https://doi.org/10.3390/ijms25010595 - 2 Jan 2024
Cited by 3 | Viewed by 2444
Abstract
Streptomyces rimosus extracellular lipase (SrL) is a multifunctional hydrolase belonging to the SGNH family. Here site-directed mutagenesis (SDM) was used for the first time to investigate the functional significance of the conserved amino acid residues Ser10, Gly54, Asn82, Asn213, and His216 in the [...] Read more.
Streptomyces rimosus extracellular lipase (SrL) is a multifunctional hydrolase belonging to the SGNH family. Here site-directed mutagenesis (SDM) was used for the first time to investigate the functional significance of the conserved amino acid residues Ser10, Gly54, Asn82, Asn213, and His216 in the active site of SrL. The hydrolytic activity of SrL variants was determined using para-nitrophenyl (pNP) esters with C4, C8, and C16 fatty acid chains. Mutation of Ser10, Asn82, or His216, but not Gly54, to Ala abolished lipase activity for all substrates. In contrast, the Asn213Ala variant showed increased enzymatic activity for C8 and C16 pNP esters. Molecular dynamics (MD) simulations showed that the interactions between the long alkyl chain substrate (C16) and Ser10 and Asn82 were strongest in Asn213Ala SrL. In addition to Asn82, Gly54, and Ser10, several new constituents of the substrate binding site were recognized (Lys28, Ser53, Thr89, and Glu212), as well as strong electrostatic interactions between Lys28 and Glu212. In addition to the H bonds Ser10–His216 and His216–Ser214, Tyr11 interacted strongly with Ser10 and His216 in all complexes with an active enzyme form. A previously unknown strong H bond between the catalytically important Asn82 and Gly54 was uncovered, which stabilizes the substrate in an orientation suitable for the enzyme reaction. Full article
(This article belongs to the Special Issue Biomolecular Structure, Function and Interactions)
Show Figures

Figure 1

13 pages, 2666 KB  
Article
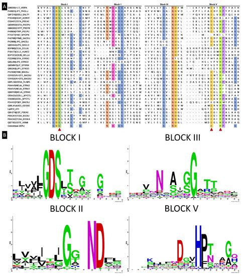
Metal Ions and Chemical Modification Reagents Inhibit the Enzymatic Activity of Lecithin-Dependent Hemolysin from Vibrio parahaemolyticus
by Francisco Javier Vazquez-Armenta, Uriel Felipe Valdez-Olmos, Aldo Alejandro Arvizu-Flores, Jesus Fernando Ayala-Zavala, Adrian Ochoa-Leyva and Alonso Alexis Lopez-Zavala
Toxins 2022, 14(9), 609; https://doi.org/10.3390/toxins14090609 - 1 Sep 2022
Cited by 5 | Viewed by 3023
Abstract
Lecithin-dependent thermolabile hemolysin (LDH) is a virulence factor excreted by Vibrio parahaemolyticus, a marine bacterium that causes important losses in shrimp farming. In this study, the function of LDH was investigated through its inhibition by metal ions (Mg2+, Ca2+ [...] Read more.
Lecithin-dependent thermolabile hemolysin (LDH) is a virulence factor excreted by Vibrio parahaemolyticus, a marine bacterium that causes important losses in shrimp farming. In this study, the function of LDH was investigated through its inhibition by metal ions (Mg2+, Ca2+, Mn2+, Co2+, Ni2+ and Cu2+) and chemical modification reagents: β-mercaptoethanol (βME), phenylmethylsulfonyl fluoride (PMSF) and diethyl pyrocarbonate (DEPC). LDH was expressed in the Escherichia coli strain BL-21, purified under denaturing conditions, and the enzymatic activity was evaluated. Cu2+, Ni2+, Co2+ and Ca2+ at 1 mmol/L inhibited the LDH esterase activity by 20–95%, while Mg2+ and Mn2+ slightly increased its activity. Additionally, PMSF and DEPC at 1 mmol/L inhibited the enzymatic activity by 40% and 80%, respectively. Dose-response analysis showed that DEPC was the best-evaluated inhibitor (IC50 = 0.082 mmol/L), followed by Cu2+ > Co2+ > Ni2+ and PMSF (IC50 = 0.146–1.5 mmol/L). Multiple sequence alignment of LDH of V. parahaemolyticus against other Vibrio species showed that LDH has well-conserved GDSL and SGNH motifs, characteristic of the hydrolase/esterase superfamily. Additionally, the homology model showed that the conserved catalytic triad His-Ser-Asp was in the LDH active site. Our results showed that the enzymatic activity of LDH from V. parahaemolyticus was modulated by metal ions and chemical modification, which could be related to the interaction with catalytic amino acid residues such as Ser153 and/or His 393. Full article
(This article belongs to the Special Issue Protein Toxins of Pathogenic Vibrio Species)
Show Figures

Figure 1

19 pages, 4005 KB  
Article
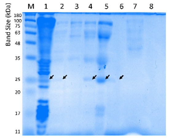
Bioprospecting for Thermozymes and Characterization of a Novel Lipolytic Thermozyme Belonging to the SGNH/GDSL Family of Hydrolases
by Juan-José Escuder-Rodríguez, María-Eugenia DeCastro, Almudena Saavedra-Bouza, María-Isabel González-Siso and Manuel Becerra
Int. J. Mol. Sci. 2022, 23(10), 5733; https://doi.org/10.3390/ijms23105733 - 20 May 2022
Cited by 3 | Viewed by 3166
Abstract
Functional screenings were conducted on two metagenomic libraries from hot springs in order to find novel thermozymes with potential biotechnological applications. These included enzymes acting on plant cell walls such as endoglucanases and exoglucanases, β-glucosidases, xylanases, and β-xylosidases, and broad application enzymes such [...] Read more.
Functional screenings were conducted on two metagenomic libraries from hot springs in order to find novel thermozymes with potential biotechnological applications. These included enzymes acting on plant cell walls such as endoglucanases and exoglucanases, β-glucosidases, xylanases, and β-xylosidases, and broad application enzymes such as proteases and lipolytic hydrolases. Of all the enzymes found by this bioprospection, we selected a novel lipolytic enzyme for further characterization. The protein was found to belong to the SGNH/GDSL family of hydrolases. It was purified and its biochemical parameters determined. We found that the enzyme was most active at 60 °C and pH 9 using pNP-laurate as substrate and was highly thermostable. It also showed preference for short-chained substrates and activation with temperature and with certain detergents such as Tween 80. Proteins of this family of hydrolases are relevant for their broad substrate specificity, that coupled with this protein’s high temperature optima, broad pH range, and thermostability further highlights its biotechnological potential. Full article
(This article belongs to the Section Molecular Microbiology)
Show Figures

Figure 1

Back to TopTop