Sign in to use this feature.

Years

Between: -

Subjects

remove_circle_outline
remove_circle_outline
remove_circle_outline

Journals

Article Types

Countries / Regions

Search Results (15)

Search Parameters:
Keywords = RNaseA superfamily

Order results
Result details
Results per page
Select all
Export citation of selected articles as:
22 pages, 4614 KB  
Review
DICER1: The Argonaute Endonuclease Family Member and Its Role in Pediatric and Youth Pathology
by Consolato M. Sergi and Fabrizio Minervini
Biology 2025, 14(1), 93; https://doi.org/10.3390/biology14010093 - 18 Jan 2025
Cited by 1 | Viewed by 2393
Abstract
In 2001, two enzyme-encoding genes were recognized in the fruit fly Drosophila melanogaster. The genetic material, labeled Dicer-1 and Dicer-2, encodes ribonuclease-type enzymes with slightly diverse target substrates. The human orthologue is DICER1. It is a gene, which has been [...] Read more.
In 2001, two enzyme-encoding genes were recognized in the fruit fly Drosophila melanogaster. The genetic material, labeled Dicer-1 and Dicer-2, encodes ribonuclease-type enzymes with slightly diverse target substrates. The human orthologue is DICER1. It is a gene, which has been positioned on chromosome 14q32.13. It contains 27 exons, which are linking the two enzyme domains. DICER1 is found in all organ systems. It has been proved that it is paramount in human development. The protein determined by DICER1 is a ribonuclease (RNase). This RNase belongs to the RNase III superfamily, formally known as ’endoribonuclease’. It has been determined that the function of RNase III proteins is set to identify and degrade double-stranded molecules of RNA. DICER1 is a vital “housekeeping” gene. The multi-domain enzyme is key for small RNA processing. This enzyme functions in numerous pathways, including RNA interference paths, DNA damage renovation, and response to viruses. At the protein level, DICER is also involved in several human diseases, of which the pleuro-pulmonary blastoma is probably the most egregious entity. Numerous studies have determined the full range of DICER1 functions and the corresponding relationship to tumorigenic and non-neoplastic diseases. In fact, genetic mutations (somatic and germline) have been detected in DICER1 and are genetically associated with at least two clinical syndromes: DICER1 syndrome and GLOW syndrome. The ubiquity of this enzyme in the human body makes it an exquisite target for nanotechnology-supported therapies and repurposing drug approaches. Full article
Show Figures

Figure 1

17 pages, 3396 KB  
Article
Functional Characterization of the N-Terminal Disordered Region of the piggyBac Transposase
by Gerda Wachtl, Éva Schád, Krisztina Huszár, Antonio Palazzo, Zoltán Ivics, Ágnes Tantos and Tamás I. Orbán
Int. J. Mol. Sci. 2022, 23(18), 10317; https://doi.org/10.3390/ijms231810317 - 7 Sep 2022
Cited by 2 | Viewed by 3621
Abstract
The piggyBac DNA transposon is an active element initially isolated from the cabbage looper moth, but members of this superfamily are also present in most eukaryotic evolutionary lineages. The functionally important regions of the transposase are well described. There is an RNase H-like [...] Read more.
The piggyBac DNA transposon is an active element initially isolated from the cabbage looper moth, but members of this superfamily are also present in most eukaryotic evolutionary lineages. The functionally important regions of the transposase are well described. There is an RNase H-like fold containing the DDD motif responsible for the catalytic DNA cleavage and joining reactions and a C-terminal cysteine-rich domain important for interaction with the transposon DNA. However, the protein also contains a ~100 amino acid long N-terminal disordered region (NTDR) whose function is currently unknown. Here we show that deletion of the NTDR significantly impairs piggyBac transposition, although the extent of decrease is strongly cell-type specific. Moreover, replacing the NTDR with scrambled but similarly disordered sequences did not rescue transposase activity, indicating the importance of sequence conservation. Cell-based transposon excision and integration assays reveal that the excision step is more severely affected by NTDR deletion. Finally, bioinformatic analyses indicated that the NTDR is specific for the piggyBac superfamily and is also present in domesticated, transposase-derived proteins incapable of catalyzing transposition. Our results indicate an essential role of the NTDR in the “fine-tuning” of transposition and its significance in the functions of piggyBac-originated co-opted genes. Full article
(This article belongs to the Special Issue Transposable Elements II)
Show Figures

Figure 1

21 pages, 26207 KB  
Article
Structure-Based Design of an RNase Chimera for Antimicrobial Therapy
by Guillem Prats-Ejarque, Helena Lorente, Clara Villalba, Raúl Anguita, Lu Lu, Sergi Vázquez-Monteagudo, Pablo Fernández-Millán and Ester Boix
Int. J. Mol. Sci. 2022, 23(1), 95; https://doi.org/10.3390/ijms23010095 - 22 Dec 2021
Cited by 8 | Viewed by 3821
Abstract
Bacterial resistance to antibiotics urges the development of alternative therapies. Based on the structure-function of antimicrobial members of the RNase A superfamily, we have developed a hybrid enzyme. Within this family, RNase 1 exhibits the highest catalytic activity and the lowest cytotoxicity; in [...] Read more.
Bacterial resistance to antibiotics urges the development of alternative therapies. Based on the structure-function of antimicrobial members of the RNase A superfamily, we have developed a hybrid enzyme. Within this family, RNase 1 exhibits the highest catalytic activity and the lowest cytotoxicity; in contrast, RNase 3 shows the highest bactericidal action, alas with a reduced catalytic activity. Starting from both parental proteins, we designed a first RNase 3/1-v1 chimera. The construct had a catalytic activity much higher than RNase 3, unfortunately without reaching an equivalent antimicrobial activity. Thus, two new versions were created with improved antimicrobial properties. Both of these versions (RNase 3/1-v2 and -v3) incorporated an antimicrobial loop characteristic of RNase 3, while a flexible RNase 1-specific loop was removed in the latest construct. RNase 3/1-v3 acquired both higher antimicrobial and catalytic activities than previous versions, while retaining the structural determinants for interaction with the RNase inhibitor and displaying non-significant cytotoxicity. Following, we tested the constructs’ ability to eradicate macrophage intracellular infection and observed an enhanced ability in both RNase 3/1-v2 and v3. Interestingly, the inhibition of intracellular infection correlates with the variants’ capacity to induce autophagy. We propose RNase 3/1-v3 chimera as a promising lead for applied therapeutics. Full article
Show Figures

Graphical abstract

18 pages, 27032 KB  
Article
Dimerization of Human Angiogenin and of Variants Involved in Neurodegenerative Diseases
by Sabrina Fasoli, Ilaria Bettin, Riccardo Montioli, Andrea Fagagnini, Daniele Peterle, Douglas V. Laurents and Giovanni Gotte
Int. J. Mol. Sci. 2021, 22(18), 10068; https://doi.org/10.3390/ijms221810068 - 17 Sep 2021
Cited by 8 | Viewed by 3737
Abstract
Human Angiogenin (hANG, or ANG, 14.1 kDa) promotes vessel formation and is also called RNase 5 because it is included in the pancreatic-type ribonuclease (pt-RNase) super-family. Although low, its ribonucleolytic activity is crucial for angiogenesis in tumor tissues but also in the physiological [...] Read more.
Human Angiogenin (hANG, or ANG, 14.1 kDa) promotes vessel formation and is also called RNase 5 because it is included in the pancreatic-type ribonuclease (pt-RNase) super-family. Although low, its ribonucleolytic activity is crucial for angiogenesis in tumor tissues but also in the physiological development of the Central Nervous System (CNS) neuronal progenitors. Nevertheless, some ANG variants are involved in both neurodegenerative Parkinson disease (PD) and Amyotrophic Lateral Sclerosis (ALS). Notably, some pt-RNases acquire new biological functions upon oligomerization. Considering neurodegenerative diseases correlation with massive protein aggregation, we analyzed the aggregation propensity of ANG and of three of its pathogenic variants, namely H13A, S28N, and R121C. We found no massive aggregation, but wt-ANG, as well as S28N and R121C variants, can form an enzymatically active dimer, which is called ANG-D. By contrast, the enzymatically inactive H13A-ANG does not dimerize. Corroborated by a specific cross-linking analysis and by the behavior of H13A-ANG that in turn lacks one of the two His active site residues necessary for pt-RNases to self-associate through the three-dimensional domain swapping (3D-DS), we demonstrate that ANG actually dimerizes through 3D-DS. Then, we deduce by size exclusion chromatography (SEC) and modeling that ANG-D forms through the swapping of ANG N-termini. In light of these novelties, we can expect future investigations to unveil other ANG determinants possibly related with the onset and/or development of neurodegenerative pathologies. Full article
(This article belongs to the Special Issue Protein Oligomerization)
Show Figures

Figure 1

17 pages, 3925 KB  
Article
Structure and Function of Piezophilic Hyperthermophilic Pyrococcus yayanosii pApase
by Zheng Jin, Weiwei Wang, Xuegong Li, Huan Zhou, Gangshun Yi, Qisheng Wang, Feng Yu, Xiang Xiao and Xipeng Liu
Int. J. Mol. Sci. 2021, 22(13), 7159; https://doi.org/10.3390/ijms22137159 - 2 Jul 2021
Cited by 4 | Viewed by 3310
Abstract
3’-Phosphoadenosine 5’-monophosphate (pAp) is a byproduct of sulfate assimilation and coenzyme A metabolism. pAp can inhibit the activity of 3′-phosphoadenosine 5′-phosphosulfate (PAPS) reductase and sulfotransferase and regulate gene expression under stress conditions by inhibiting XRN family of exoribonucleases. In metazoans, plants, yeast, and [...] Read more.
3’-Phosphoadenosine 5’-monophosphate (pAp) is a byproduct of sulfate assimilation and coenzyme A metabolism. pAp can inhibit the activity of 3′-phosphoadenosine 5′-phosphosulfate (PAPS) reductase and sulfotransferase and regulate gene expression under stress conditions by inhibiting XRN family of exoribonucleases. In metazoans, plants, yeast, and some bacteria, pAp can be converted into 5’-adenosine monophosphate (AMP) and inorganic phosphate by CysQ. In some bacteria and archaea, nanoRNases (Nrn) from the Asp-His-His (DHH) phosphoesterase superfamily are responsible for recycling pAp. In addition, histidinol phosphatase from the amidohydrolase superfamily can hydrolyze pAp. The bacterial enzymes for pAp turnover and their catalysis mechanism have been well studied, but these processes remain unclear in archaea. Pyrococcus yayanosii, an obligate piezophilic hyperthermophilic archaea, encodes a DHH family pApase homolog (PyapApase). Biochemical characterization showed that PyapApase can efficiently convert pAp into AMP and phosphate. The resolved crystal structure of apo-PyapApase is similar to that of bacterial nanoRNaseA (NrnA), but they are slightly different in the α-helix linker connecting the DHH and Asp-His-His associated 1 (DHHA1) domains. The longer α-helix of PyapApase leads to a narrower substrate-binding cleft between the DHH and DHHA1 domains than what is observed in bacterial NrnA. Through mutation analysis of conserved amino acid residues involved in coordinating metal ion and binding substrate pAp, it was confirmed that PyapApase has an ion coordination pattern similar to that of NrnA and slightly different substrate binding patterns. The results provide combined structural and functional insight into the enzymatic turnover of pAp, implying the potential function of sulfate assimilation in hyperthermophilic cells. Full article
(This article belongs to the Special Issue Life Under Extreme Conditions: A Molecular Science View)
Show Figures

Figure 1

25 pages, 4870 KB  
Article
Magnetite Nanoparticles Functionalized with RNases against Intracellular Infection of Pseudomonas aeruginosa
by Nathaly Rangel-Muñoz, Alejandra Suarez-Arnedo, Raúl Anguita, Guillem Prats-Ejarque, Johann F. Osma, Carolina Muñoz-Camargo, Ester Boix, Juan C. Cruz and Vivian A. Salazar
Pharmaceutics 2020, 12(7), 631; https://doi.org/10.3390/pharmaceutics12070631 - 6 Jul 2020
Cited by 10 | Viewed by 4669
Abstract
Current treatments against bacterial infections have severe limitations, mainly due to the emergence of resistance to conventional antibiotics. In the specific case of Pseudomonas aeruginosa strains, they have shown a number of resistance mechanisms to counter most antibiotics. Human secretory RNases from the [...] Read more.
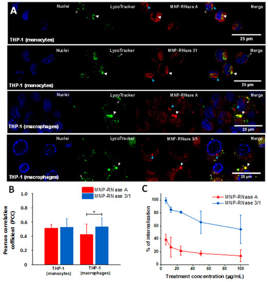
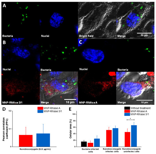
Current treatments against bacterial infections have severe limitations, mainly due to the emergence of resistance to conventional antibiotics. In the specific case of Pseudomonas aeruginosa strains, they have shown a number of resistance mechanisms to counter most antibiotics. Human secretory RNases from the RNase A superfamily are proteins involved in a wide variety of biological functions, including antimicrobial activity. The objective of this work was to explore the intracellular antimicrobial action of an RNase 3/1 hybrid protein that combines RNase 1 high catalytic and RNase 3 bactericidal activities. To achieve this, we immobilized the RNase 3/1 hybrid on Polyetheramine (PEA)-modified magnetite nanoparticles (MNPs). The obtained nanobioconjugates were tested in macrophage-derived THP-1 cells infected with Pseudomonas aeruginosa PAO1. The obtained results show high antimicrobial activity of the functionalized hybrid protein (MNP-RNase 3/1) against the intracellular growth of P. aeruginosa of the functionalized hybrid protein. Moreover, the immobilization of RNase 3/1 enhances its antimicrobial and cell-penetrating activities without generating any significant cell damage. Considering the observed antibacterial activity, the immobilization of the RNase A superfamily and derived proteins represents an innovative approach for the development of new strategies using nanoparticles to deliver antimicrobials that counteract P. aeruginosa intracellular infection. Full article
Show Figures

Graphical abstract

24 pages, 3116 KB  
Article
Insight into the Antifungal Mechanism of Action of Human RNase N-terminus Derived Peptides
by Vivian A. Salazar, Javier Arranz-Trullén, Guillem Prats-Ejarque, Marc Torrent, David Andreu, David Pulido and Ester Boix
Int. J. Mol. Sci. 2019, 20(18), 4558; https://doi.org/10.3390/ijms20184558 - 14 Sep 2019
Cited by 10 | Viewed by 3472
Abstract
Candida albicans is a polymorphic fungus responsible for mucosal and skin infections. Candida cells establish themselves into biofilm communities resistant to most currently available antifungal agents. An increase of severe infections ensuing in fungal septic shock in elderly or immunosuppressed patients, along with [...] Read more.
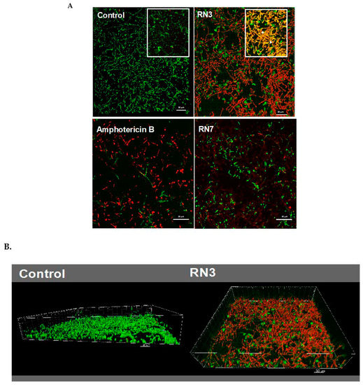
Candida albicans is a polymorphic fungus responsible for mucosal and skin infections. Candida cells establish themselves into biofilm communities resistant to most currently available antifungal agents. An increase of severe infections ensuing in fungal septic shock in elderly or immunosuppressed patients, along with the emergence of drug-resistant strains, urge the need for the development of alternative antifungal agents. In the search for novel antifungal drugs our laboratory demonstrated that two human ribonucleases from the vertebrate-specific RNaseA superfamily, hRNase3 and hRNase7, display a high anticandidal activity. In a previous work, we proved that the N-terminal region of the RNases was sufficient to reproduce most of the parental protein bactericidal activity. Next, we explored their potency against a fungal pathogen. Here, we have tested the N-terminal derived peptides that correspond to the eight human canonical RNases (RN1-8) against planktonic cells and biofilms of C. albicans. RN3 and RN7 peptides displayed the most potent inhibitory effect with a mechanism of action characterized by cell-wall binding, membrane permeabilization and biofilm eradication activities. Both peptides are able to eradicate planktonic and sessile cells, and to alter their gene expression, reinforcing its role as a lead candidate to develop novel antifungal and antibiofilm therapies. Full article
(This article belongs to the Section Molecular Microbiology)
Show Figures

Graphical abstract

13 pages, 519 KB  
Review
Updates in the Development of ImmunoRNases for the Selective Killing of Tumor Cells
by Sandra Jordaan, Olusiji A. Akinrinmade, Thomas Nachreiner, Christian Cremer, Krupa Naran, Shivan Chetty and Stefan Barth
Biomedicines 2018, 6(1), 28; https://doi.org/10.3390/biomedicines6010028 - 5 Mar 2018
Cited by 28 | Viewed by 7117
Abstract
Targeted cancer therapy includes, amongst others, antibody-based delivery of toxic payloads to selectively eliminate tumor cells. This payload can be either a synthetic small molecule drug composing an antibody-drug conjugate (ADC) or a cytotoxic protein composing an immunotoxin (IT). Non-human cytotoxic proteins, while [...] Read more.
Targeted cancer therapy includes, amongst others, antibody-based delivery of toxic payloads to selectively eliminate tumor cells. This payload can be either a synthetic small molecule drug composing an antibody-drug conjugate (ADC) or a cytotoxic protein composing an immunotoxin (IT). Non-human cytotoxic proteins, while potent, have limited clinical efficacy due to their immunogenicity and potential off-target toxicity. Humanization of the cytotoxic payload is essential and requires harnessing of potent apoptosis-inducing human proteins with conditional activity, which rely on targeted delivery to contact their substrate. Ribonucleases are attractive candidates, due to their ability to induce apoptosis by abrogating protein biosynthesis via tRNA degradation. In fact, several RNases of the pancreatic RNase A superfamily have shown potential as anti-cancer agents. Coupling of a human RNase to a humanized antibody or antibody derivative putatively eliminates the immunogenicity of an IT (now known as a human cytolytic fusion protein, hCFP). However, RNases are tightly regulated in vivo by endogenous inhibitors, controlling the ribonucleolytic balance subject to the cell’s metabolic requirements. Endogenous inhibition limits the efficacy with which RNase-based hCFPs induce apoptosis. However, abrogating the natural interaction with the natural inhibitors by mutation has been shown to significantly enhance RNase activity, paving the way toward achieving cytolytic potency comparable to that of bacterial immunotoxins. Here, we review the immunoRNases that have undergone preclinical studies as anti-cancer therapeutic agents. Full article
(This article belongs to the Special Issue Immuno-Active Cancer Therapeutics)
Show Figures

Graphical abstract

14 pages, 3973 KB  
Article
Differential Expression of Six Rnase2 and Three Rnase3 Paralogs Identified in Blunt Snout Bream in Response to Aeromonas hydrophila Infection
by Ruijing Geng, Han Liu and Weimin Wang
Genes 2018, 9(2), 95; https://doi.org/10.3390/genes9020095 - 14 Feb 2018
Cited by 12 | Viewed by 4327
Abstract
Ribonucleases (Rnases)2 and Rnase3 belong to the ribonuclease A (RnaseA) superfamily. Apart from their role in molecular evolutionary and functional biological studies, these genes have also been studied in the context of defense against pathogen infection in mammals. However, expression [...] Read more.
Ribonucleases (Rnases)2 and Rnase3 belong to the ribonuclease A (RnaseA) superfamily. Apart from their role in molecular evolutionary and functional biological studies, these genes have also been studied in the context of defense against pathogen infection in mammals. However, expression patterns, structures and response to bacterial infection of the two genes in blunt snout bream (Megalobrama amblycephala) remain unknown. In this study, we identified multiple copies of Rnase2 (six) and Rnase3 (three) in the M. amblycephala genome. The nine genes all possess characteristics typical of the RnaseA superfamily. No expression was detected in the early developmental stages, while a weak expression was observed at 120 and 140 h post-fertilization (hpf) for Rnase2b, Rnase2c, Rnase2e and Rnase3a, suggesting that only three copies of Rnase2 and one of Rnase3 are expressed. Interestingly, only Rnase2e was up-regulated in the kidney of M. amblycephala after Aeromonas hydrophila infection, while Rnase3a was significantly up-regulated in liver, gut and blood after the infection. We conclude that the paralogs of Rnase3 are more susceptible to A. hydrophila infection than Rnase2. These results indicate that different Rnase2 and Rnase3 paralogs suggest a role in the innate immune response of M. amblycephala to bacterial infection. Full article
(This article belongs to the Section Animal Genetics and Genomics)
Show Figures

Figure 1

16 pages, 1424 KB  
Review
The Ribonuclease A Superfamily in Humans: Canonical RNases as the Buttress of Innate Immunity
by Patrick Koczera, Lukas Martin, Gernot Marx and Tobias Schuerholz
Int. J. Mol. Sci. 2016, 17(8), 1278; https://doi.org/10.3390/ijms17081278 - 5 Aug 2016
Cited by 108 | Viewed by 13919
Abstract
In humans, the ribonuclease A (RNase A) superfamily contains eight different members that have RNase activities, and all of these members are encoded on chromosome 14. The proteins are secreted by a large variety of different tissues and cells; however, a comprehensive understanding [...] Read more.
In humans, the ribonuclease A (RNase A) superfamily contains eight different members that have RNase activities, and all of these members are encoded on chromosome 14. The proteins are secreted by a large variety of different tissues and cells; however, a comprehensive understanding of these proteins’ physiological roles is lacking. Different biological effects can be attributed to each protein, including antiviral, antibacterial and antifungal activities as well as cytotoxic effects against host cells and parasites. Different immunomodulatory effects have also been demonstrated. This review summarizes the available data on the human RNase A superfamily and illustrates the significant role of the eight canonical RNases in inflammation and the host defence system against infections. Full article
(This article belongs to the Special Issue Antimicrobial RNases in Host Defense)
Show Figures

Graphical abstract

12 pages, 11601 KB  
Article
Expression Patterns and Functional Novelty of Ribonuclease 1 in Herbivorous Megalobrama amblycephala
by Han Liu and Weimin Wang
Int. J. Mol. Sci. 2016, 17(5), 786; https://doi.org/10.3390/ijms17050786 - 20 May 2016
Cited by 5 | Viewed by 5867
Abstract
Ribonuclease 1 (RNase1) is an important digestive enzyme that has been used to study the molecular evolutionary and plant-feeding adaptation of mammals. However, the expression patterns and potential biological function of RNase1 in herbivorous fish is not known. Here, we identified RNase1 from [...] Read more.
Ribonuclease 1 (RNase1) is an important digestive enzyme that has been used to study the molecular evolutionary and plant-feeding adaptation of mammals. However, the expression patterns and potential biological function of RNase1 in herbivorous fish is not known. Here, we identified RNase1 from five fish species and illuminated the functional diversification and expression of RNase1 in herbivorous Megalobrama amblycephala. The five identified fish RNase1 genes all have the signature motifs of the RNase A superfamily. No expression of Ma-RNase1 was detected in early developmental stages but a weak expression was detected at 120 and 144 hours post-fertilization (hpf). Ma-RNase1 was only expressed in the liver and heart of one-year-old fish but strongly expressed in the liver, spleen, gut, kidney and testis of two-year-old fish. Moreover, the immunostaining localized RNase1 production to multiple tissues of two-year-old fish. A biological functional analysis of the recombinant protein demonstrated that M. amblycephala RNase1 had a relatively strong ribonuclease activity at its optimal pH 6.1, which is consistent with the pH of its intestinal microenvironment. Collectively, these results clearly show that Ma-RNase1 protein has ribonuclease activity and the expression patterns of Ma-RNase1 are dramatically different in one year and two-year-old fish, suggesting the functional differentiation during fish growing. Full article
(This article belongs to the Special Issue Fish Molecular Biology)
Show Figures

Graphical abstract

12 pages, 793 KB  
Review
RNase 7 in Cutaneous Defense
by Franziska Rademacher, Maren Simanski and Jürgen Harder
Int. J. Mol. Sci. 2016, 17(4), 560; https://doi.org/10.3390/ijms17040560 - 14 Apr 2016
Cited by 34 | Viewed by 7657
Abstract
RNase 7 belongs to the RNase A superfamily and exhibits a broad spectrum of antimicrobial activity against various microorganisms. RNase 7 is expressed in human skin, and expression in keratinocytes can be induced by cytokines and microbes. These properties suggest that RNase 7 [...] Read more.
RNase 7 belongs to the RNase A superfamily and exhibits a broad spectrum of antimicrobial activity against various microorganisms. RNase 7 is expressed in human skin, and expression in keratinocytes can be induced by cytokines and microbes. These properties suggest that RNase 7 participates in innate cutaneous defense. In this review, we provide an overview about the role of RNase 7 in cutaneous defense with focus on the molecular mechanism of the antimicrobial activity of RNase 7, the regulation of RNase 7 expression, and the role of RNase 7 in skin diseases. Full article
(This article belongs to the Special Issue Antimicrobial RNases in Host Defense)
Show Figures

Graphical abstract

19 pages, 3692 KB  
Article
Insights into the Antimicrobial Mechanism of Action of Human RNase6: Structural Determinants for Bacterial Cell Agglutination and Membrane Permeation
by David Pulido, Javier Arranz-Trullén, Guillem Prats-Ejarque, Diego Velázquez, Marc Torrent, Mohammed Moussaoui and Ester Boix
Int. J. Mol. Sci. 2016, 17(4), 552; https://doi.org/10.3390/ijms17040552 - 13 Apr 2016
Cited by 50 | Viewed by 6994
Abstract
Human Ribonuclease 6 is a secreted protein belonging to the ribonuclease A (RNaseA) superfamily, a vertebrate specific family suggested to arise with an ancestral host defense role. Tissue distribution analysis revealed its expression in innate cell types, showing abundance in monocytes and neutrophils. [...] Read more.
Human Ribonuclease 6 is a secreted protein belonging to the ribonuclease A (RNaseA) superfamily, a vertebrate specific family suggested to arise with an ancestral host defense role. Tissue distribution analysis revealed its expression in innate cell types, showing abundance in monocytes and neutrophils. Recent evidence of induction of the protein expression by bacterial infection suggested an antipathogen function in vivo. In our laboratory, the antimicrobial properties of the protein have been evaluated against Gram-negative and Gram-positive species and its mechanism of action was characterized using a membrane model. Interestingly, our results indicate that RNase6, as previously reported for RNase3, is able to specifically agglutinate Gram-negative bacteria as a main trait of its antimicrobial activity. Moreover, a side by side comparative analysis with the RN6(1–45) derived peptide highlights that the antimicrobial activity is mostly retained at the protein N-terminus. Further work by site directed mutagenesis and structural analysis has identified two residues involved in the protein antimicrobial action (Trp1 and Ile13) that are essential for the cell agglutination properties. This is the first structure-functional characterization of RNase6 antimicrobial properties, supporting its contribution to the infection focus clearance. Full article
(This article belongs to the Special Issue Antimicrobial RNases in Host Defense)
Show Figures

Graphical abstract

10 pages, 1308 KB  
Review
A Review of Ribonuclease 7’s Structure, Regulation, and Contributions to Host Defense
by Brian Becknell and John David Spencer
Int. J. Mol. Sci. 2016, 17(3), 423; https://doi.org/10.3390/ijms17030423 - 22 Mar 2016
Cited by 42 | Viewed by 8175
Abstract
The Ribonuclease A Superfamily is composed of a group of structurally similar peptides that are secreted by immune cells and epithelial tissues. Several members of the Ribonuclease A Superfamily demonstrate antimicrobial activity, and it has been suggested that some of these ribonucleases play [...] Read more.
The Ribonuclease A Superfamily is composed of a group of structurally similar peptides that are secreted by immune cells and epithelial tissues. Several members of the Ribonuclease A Superfamily demonstrate antimicrobial activity, and it has been suggested that some of these ribonucleases play an essential role in host defense. Ribonuclease 7 (RNase 7) is an epithelial-derived secreted peptide with potent broad-spectrum antimicrobial activity. This review summarizes the published literature on RNase 7’s antimicrobial properties, structure, regulation, and contributions to host defense. In doing so, we conclude by highlighting key knowledge gaps that must be investigated to completely understand the potential of developing RNase 7 as a novel therapeutic for human infectious diseases. Full article
(This article belongs to the Special Issue Antimicrobial RNases in Host Defense)
Show Figures

Graphical abstract

19 pages, 1414 KB  
Article
Basic Amino Acid Residues of Human Eosinophil Derived Neurotoxin Essential for Glycosaminoglycan Binding
by Ta-Jen Hung, Wei-Tang Chang, Noboru Tomiya, Yuan-Chuan Lee, Hao-Teng Chang, Chien-Jung Chen, Ping-Hsueh Kuo, Tan-chi Fan and Margaret Dah-Tsyr Chang
Int. J. Mol. Sci. 2013, 14(9), 19067-19085; https://doi.org/10.3390/ijms140919067 - 16 Sep 2013
Cited by 2 | Viewed by 7538
Abstract
Human eosinophil derived neurotoxin (EDN), a granule protein secreted by activated eosinophils, is a biomarker for asthma in children. EDN belongs to the human RNase A superfamily possessing both ribonucleolytic and antiviral activities. EDN interacts with heparin oligosaccharides and heparin sulfate proteoglycans on [...] Read more.
Human eosinophil derived neurotoxin (EDN), a granule protein secreted by activated eosinophils, is a biomarker for asthma in children. EDN belongs to the human RNase A superfamily possessing both ribonucleolytic and antiviral activities. EDN interacts with heparin oligosaccharides and heparin sulfate proteoglycans on bronchial epithelial Beas-2B cells. In this study, we demonstrate that the binding of EDN to cells requires cell surface glycosaminoglycans (GAGs), and the binding strength between EDN and GAGs depends on the sulfation levels of GAGs. Furthermore, in silico computer modeling and in vitro binding assays suggest critical roles for the following basic amino acids located within heparin binding regions (HBRs) of EDN 34QRRCKN39 (HBR1), 65NKTRKN70 (HBR2), and 113NRDQRRD119 (HBR3) and in particular Arg35, Arg36, and Arg38 within HBR1, and Arg114 and Arg117 within HBR3. Our data suggest that sulfated GAGs play a major role in EDN binding, which in turn may be related to the cellular effects of EDN. Full article
(This article belongs to the Special Issue Proteins and Protein-Ligand Interactions)
Show Figures

Back to TopTop