Sign in to use this feature.

Years

Between: -

Subjects

remove_circle_outline
remove_circle_outline
remove_circle_outline

Journals

Article Types

Countries / Regions

Search Results (4)

Search Parameters:
Keywords = LIF/LIFR axis

Order results
Result details
Results per page
Select all
Export citation of selected articles as:
15 pages, 4739 KB  
Article
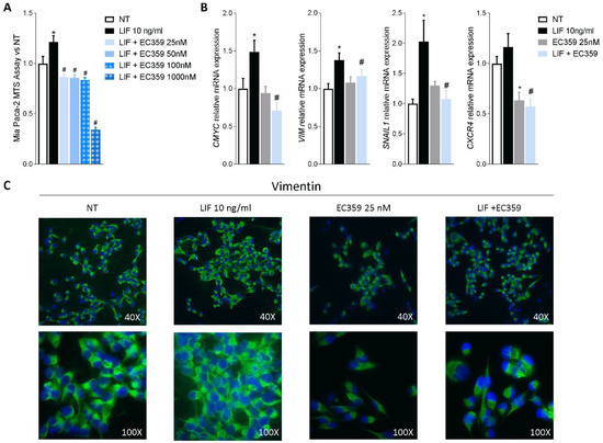
EC359 Enhances Trametinib Efficacy in Ras/Raf-Driven Ovarian Cancer by Suppressing LIFR Signaling
by William C. Arnold, Durga Meenakshi Panneerdoss, Baskaran Subramani, Megharani Mahajan, Behnam Ebrahimi, Paulina Ramirez, Bindu Santhamma, Suryavathi Viswanadhapalli, Edward R. Kost, Yidong Chen, Zhao Lai, Hareesh B. Nair, Ratna K. Vadlamudi and Yasmin A. Lyons
Biomolecules 2025, 15(10), 1396; https://doi.org/10.3390/biom15101396 - 30 Sep 2025
Viewed by 392
Abstract
Ovarian cancer (OCa) remains the most lethal gynecologic malignancy in the United States, with low-grade serous and mucinous subtypes frequently driven by KRAS mutations. These mutations activate downstream MAPK and PI3K/AKT signaling pathways, contributing to tumor progression and resistance to therapy. Although the [...] Read more.
Ovarian cancer (OCa) remains the most lethal gynecologic malignancy in the United States, with low-grade serous and mucinous subtypes frequently driven by KRAS mutations. These mutations activate downstream MAPK and PI3K/AKT signaling pathways, contributing to tumor progression and resistance to therapy. Although the MEK inhibitor trametinib is used to target these pathways, its efficacy is limited in KRAS-mutant OCa due to compensatory activation of the leukemia inhibitory factor (LIF)/LIF receptor (LIFR) axis. In this study, we evaluated the therapeutic potential of combining trametinib with EC359, a selective LIFR inhibitor, in Ras/Raf-driven OCa models. EC359 significantly reduced cell viability, clonogenic survival, and induced cell death via ferroptosis in vitro. Mechanistic studies revealed that EC359 suppressed trametinib-induced activation of LIFR downstream signaling. RNA-seq analysis showed that combination therapy downregulated mitochondrial translation and MYC target genes while upregulating apoptosis-related genes. In vivo, EC359 and trametinib co-treatment significantly reduced tumor growth in xenograft and PDX models without inducing toxicity. Our studies identify LIFR signaling as a critical vulnerability in Ras/Raf-mutant and low grade serous OCa. Further, it provides strong preclinical rationale for EC359 and trametinib combination therapy as a new therapeutic strategy for treating Ras/Raf-driven OCa and low-grade serous OCa. Full article
Show Figures

Figure 1

15 pages, 14165 KB  
Article
LIFR-Mediated ERBB2 Signaling Is Essential for Successful Embryo Implantation in Mice
by Jumpei Terakawa, Sakura Nakamura, Mana Ohtomo, Saki Uehara, Yui Kawata, Shunsuke Takarabe, Hibiki Sugita, Takafumi Namiki, Atsuko Kageyama, Michiko Noguchi, Hironobu Murakami, Naomi Kashiwazaki and Junya Ito
Biomolecules 2025, 15(5), 698; https://doi.org/10.3390/biom15050698 - 10 May 2025
Cited by 1 | Viewed by 1254
Abstract
In eutherian mammals, embryo implantation is a critical process for a successful pregnancy. In mice, the activation of the leukemia inhibitory factor (LIF) receptor–STAT3 signaling axis induces embryo adhesion and decidualization. The LIF receptor is believed to function as a heterodimer composed of [...] Read more.
In eutherian mammals, embryo implantation is a critical process for a successful pregnancy. In mice, the activation of the leukemia inhibitory factor (LIF) receptor–STAT3 signaling axis induces embryo adhesion and decidualization. The LIF receptor is believed to function as a heterodimer composed of LIFR (encoded by Lifr) and GP130 (encoded by Il6st); however, their distinct expression patterns in the uterine epithelium immediately prior to implantation suggest divergent functional roles. In this study, we generated uterine epithelium-specific Lifr knockout (Lifr eKO) mice and conducted a comprehensive gene expression analysis of the endometrium before implantation. We compared these results with those from uterine epithelium-specific Gp130 knockout (Gp130 eKO) mice. Similarly to Gp130 eKO mice, Lifr eKO mice were completely infertile. We identified 299 genes with expression changes greater than twofold following gene deletion; among these, 31 genes were downregulated and 57 genes were upregulated in both eKO models. Many of the downregulated genes were previously implicated in uterine function. Hub gene analysis identified Erbb2 and c-Fos as key regulators in both models. Further experiments using an ERBB2 inhibitor suggested that LIFR–ERBB2-mediated signaling plays a crucial role in embryo implantation. Full article
(This article belongs to the Special Issue Properties and Functions of Endometrial Stromal Cells)
Show Figures

Figure 1

13 pages, 3489 KB  
Article
The LIFR Inhibitor EC359 Effectively Targets Type II Endometrial Cancer by Blocking LIF/LIFR Oncogenic Signaling
by Nicole Spencer, Alondra Lee Rodriguez Sanchez, Rahul Gopalam, Panneerdoss Subbarayalu, Daisy M. Medina, Xue Yang, Paulina Ramirez, Lois Randolph, Emily Jean Aller, Bindu Santhamma, Manjeet K. Rao, Rajeshwar Rao Tekmal, Hareesh B. Nair, Edward R. Kost, Ratna K. Vadlamudi and Suryavathi Viswanadhapalli
Int. J. Mol. Sci. 2023, 24(24), 17426; https://doi.org/10.3390/ijms242417426 - 13 Dec 2023
Cited by 9 | Viewed by 2888
Abstract
Endometrial cancer (ECa) is the most common female gynecologic cancer. When comparing the two histological subtypes of endometrial cancer, Type II tumors are biologically more aggressive and have a worse prognosis than Type I tumors. Current treatments for Type II tumors are ineffective, [...] Read more.
Endometrial cancer (ECa) is the most common female gynecologic cancer. When comparing the two histological subtypes of endometrial cancer, Type II tumors are biologically more aggressive and have a worse prognosis than Type I tumors. Current treatments for Type II tumors are ineffective, and new targeted therapies are urgently needed. LIFR and its ligand, LIF, have been shown to play a critical role in the progression of multiple solid cancers and therapy resistance. The role of LIF/LIFR in the progression of Type II ECa, on the other hand, is unknown. We investigated the role of LIF/LIFR signaling in Type II ECa and tested the efficacy of EC359, a novel small-molecule LIFR inhibitor, against Type II ECa. The analysis of tumor databases has uncovered a correlation between diminished survival rates and increased expression of leukemia inhibitory factor (LIF), suggesting a potential connection between altered LIF expression and unfavorable overall survival in Type II ECa. The results obtained from cell viability and colony formation assays demonstrated a significant decrease in the growth of Type II ECa LIFR knockdown cells in comparison to vector control cells. Furthermore, in both primary and established Type II ECa cells, pharmacological inhibition of the LIF/LIFR axis with EC359 markedly decreased cell viability, long-term cell survival, and invasion, and promoted apoptosis. Additionally, EC359 treatment reduced the activation of pathways driven by LIF/LIFR, such as AKT, mTOR, and STAT3. Tumor progression was markedly inhibited by EC359 treatment in two different patient-derived xenograft models in vivo and patient-derived organoids ex vivo. Collectively, these results suggest LIFR inhibitor EC359 as a possible new small-molecule therapeutics for the management of Type II ECa. Full article
(This article belongs to the Special Issue Endometrial Carcinoma: Current Insights and Future Perspectives)
Show Figures

Figure 1

23 pages, 4101 KB  
Article
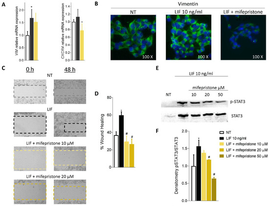
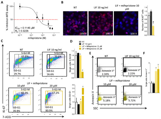
Repositioning Mifepristone as a Leukaemia Inhibitory Factor Receptor Antagonist for the Treatment of Pancreatic Adenocarcinoma
by Cristina Di Giorgio, Antonio Lupia, Silvia Marchianò, Martina Bordoni, Rachele Bellini, Carmen Massa, Ginevra Urbani, Rosalinda Roselli, Federica Moraca, Valentina Sepe, Bruno Catalanotti, Elva Morretta, Maria Chiara Monti, Michele Biagioli, Eleonora Distrutti, Angela Zampella and Stefano Fiorucci
Cells 2022, 11(21), 3482; https://doi.org/10.3390/cells11213482 - 3 Nov 2022
Cited by 14 | Viewed by 3833
Abstract
Pancreatic cancer is a leading cause of cancer mortality and is projected to become the second-most common cause of cancer mortality in the next decade. While gene-wide association studies and next generation sequencing analyses have identified molecular patterns and transcriptome profiles with prognostic [...] Read more.
Pancreatic cancer is a leading cause of cancer mortality and is projected to become the second-most common cause of cancer mortality in the next decade. While gene-wide association studies and next generation sequencing analyses have identified molecular patterns and transcriptome profiles with prognostic relevance, therapeutic opportunities remain limited. Among the genes that are upregulated in pancreatic ductal adenocarcinomas (PDAC), the leukaemia inhibitory factor (LIF), a cytokine belonging to IL-6 family, has emerged as potential therapeutic candidate. LIF is aberrantly secreted by tumour cells and promotes tumour progression in pancreatic and other solid tumours through aberrant activation of the LIF receptor (LIFR) and downstream signalling that involves the JAK1/STAT3 pathway. Since there are no LIFR antagonists available for clinical use, we developed an in silico strategy to identify potential LIFR antagonists and drug repositioning with regard to LIFR antagonists. The results of these studies allowed the identification of mifepristone, a progesterone/glucocorticoid antagonist, clinically used in medical abortion, as a potent LIFR antagonist. Computational studies revealed that mifepristone binding partially overlapped the LIFR binding site. LIF and LIFR are expressed by human PDAC tissues and PDAC cell lines, including MIA-PaCa-2 and PANC-1 cells. Exposure of these cell lines to mifepristone reverses cell proliferation, migration and epithelial mesenchymal transition induced by LIF in a concentration-dependent manner. Mifepristone inhibits LIFR signalling and reverses STAT3 phosphorylation induced by LIF. Together, these data support the repositioning of mifepristone as a potential therapeutic agent in the treatment of PDAC. Full article
Show Figures

Figure 1

Back to TopTop