Sign in to use this feature.

Years

Between: -

Subjects

remove_circle_outline
remove_circle_outline
remove_circle_outline
remove_circle_outline

Journals

Article Types

Countries / Regions

Search Results (6)

Search Parameters:
Keywords = L-plastin

Order results
Result details
Results per page
Select all
Export citation of selected articles as:
18 pages, 3309 KB  
Article
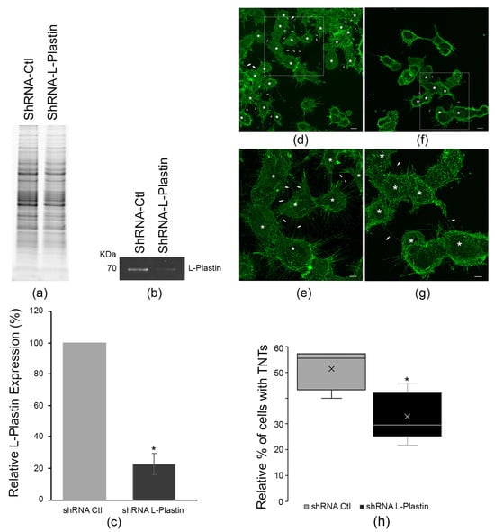
Myosin-X Acts Upstream of L-Plastin to Drive Stress-Induced Tunneling Nanotubes
by Ana Ramirez Perez, Joey Tovar and Karine Gousset
Cells 2026, 15(3), 224; https://doi.org/10.3390/cells15030224 (registering DOI) - 24 Jan 2026
Abstract
Tunneling nanotubes (TNTs) are thin, actin-based intercellular bridges that enable long-range communication during cellular stress; yet the molecular pathway controlling their formation remains unclear. Here, using gain- and loss-of-function approaches in Cath. a-differentiated (CAD) neuronal cells, we identified a unidirectional regulatory pathway in [...] Read more.
Tunneling nanotubes (TNTs) are thin, actin-based intercellular bridges that enable long-range communication during cellular stress; yet the molecular pathway controlling their formation remains unclear. Here, using gain- and loss-of-function approaches in Cath. a-differentiated (CAD) neuronal cells, we identified a unidirectional regulatory pathway in which myosin-X (Myo10) functions upstream of the actin-bundling protein L-(LCP1) to drive TNT formation. Using Western blotting and fluorescence microscopy, we determined that overexpression of L-plastin significantly increased the proportion of TNT-connected cells, whereas L-plastin downregulation reduced TNT formation, demonstrating that L-plastin is both sufficient and necessary for maintaining normal TNT abundance. Having previously shown that Myo10 is required for TNT formation in CAD cells, we asked whether the relationship is reciprocal. Overexpression/downregulation of L-plastin had no effect on Myo10 protein levels. Conversely, Myo10 downregulation decreased endogenous L-plastin by ~30%, and Myo10 overexpression elevated L-plastin expression and TNT number, demonstrating that Myo10 acts as an upstream regulator of L-plastin. Dual-color 3D imaging revealed co-localization of Myo10 and L-plastin along TNT shafts and filopodia-like precursors (Proto-TNTs). Together, these findings demonstrate that Myo10-dependent TNT formation requires the bundling protein L-plastin, providing a framework for how stress-induced signaling cascades couple TNT initiation to actin-core stabilization during stress and disease. Full article
Show Figures

Figure 1

24 pages, 5202 KB  
Article
Combined Role of Interleukin-15 Stimulated Natural Killer Cell-Derived Extracellular Vesicles and Carboplatin in Osimertinib-Resistant H1975 Lung Cancer Cells with EGFR Mutations
by Aakash Nathani, Li Sun, Islauddin Khan, Mounika Aare, Arvind Bagde, Yan Li and Mandip Singh
Pharmaceutics 2024, 16(1), 83; https://doi.org/10.3390/pharmaceutics16010083 - 8 Jan 2024
Cited by 21 | Viewed by 4685
Abstract
In this study, we evaluated IL-15 stimulated natural killer cell-derived EVs (NK-EVs) as therapeutic agents in vitro and in vivo in Osimertinib-resistant lung cancer (H1975R) with EGFR mutations (L858R) in combination with carboplatin (CBP). NK-EVs were isolated by ultracentrifugation and characterized by nanoparticle [...] Read more.
In this study, we evaluated IL-15 stimulated natural killer cell-derived EVs (NK-EVs) as therapeutic agents in vitro and in vivo in Osimertinib-resistant lung cancer (H1975R) with EGFR mutations (L858R) in combination with carboplatin (CBP). NK-EVs were isolated by ultracentrifugation and characterized by nanoparticle tracking analysis, and atomic force microscopy imaging revealed vesicles with a spherical form and sizes meeting the criteria of exosomal EVs. Further, Western blot studies demonstrated the presence of regular EV markers along with specific NK markers (perforin and granzyme). EVs were also characterized by proteomic analysis, which demonstrated that EVs had proteins for natural killer cell-mediated cytotoxicity (Granzyme B) and T cell activation (perforin and plastin-2). Gene oncology analysis showed that these differentially expressed proteins are involved in programmed cell death and positive regulation of cell death. Further, isolated NK-EVs were cytotoxic to H1975R cells in vitro in 2D and 3D cell cultures. CBP’s IC50 was reduced by approximately in 2D and 3D cell cultures when combined with NK-EVs. The EVs were then combined with CBP and administered by i.p. route to H1975R tumor xenografts, and a significant reduction in tumor volume in vivo was observed. Our findings show for the first time that NK-EVs target the PD-L1/PD-1 immunological checkpoint to induce apoptosis and anti-inflammatory response by downregulation of SOD2, PARP, BCL2, SET, NF-κB, and TGF-ß. The ability to isolate functional NK-EVs on a large scale and use them with platinum-based drugs may lead to new clinical applications. The results of the present study suggest the possibility of the combination of NK-cell-derived EVs and CBP as a viable immunochemotherapeutic strategy for resistant cancers. Full article
(This article belongs to the Special Issue Combination Therapeutic Delivery Systems)
Show Figures

Graphical abstract

20 pages, 3676 KB  
Article
L-Plastin Phosphorylation: Possible Regulation by a TNFR1 Signaling Cascade in Osteoclasts
by Meenakshi A. Chellaiah
Cells 2021, 10(9), 2432; https://doi.org/10.3390/cells10092432 - 15 Sep 2021
Cited by 5 | Viewed by 3886
Abstract
Tumor necrosis factor-alpha (TNF-α) signaling regulates phosphorylation of L-plastin, which is involved in forming the nascent sealing zone, a precursor zone for the matured sealing ring. This study aimed to illustrate the molecular mechanisms of L-plastin phosphorylation and the subsequent formation of the [...] Read more.
Tumor necrosis factor-alpha (TNF-α) signaling regulates phosphorylation of L-plastin, which is involved in forming the nascent sealing zone, a precursor zone for the matured sealing ring. This study aimed to illustrate the molecular mechanisms of L-plastin phosphorylation and the subsequent formation of the nascent sealing zone in osteoclasts treated with TNF-α. Here, we report that anti-TNF-receptor 1, inhibitors of signaling proteins (Src, PI3-K, Rho, and Rho-kinase), and siRNA of TRAF-6 attenuated the phosphorylation of LPL and filamentous actin content significantly in the presence of TNF-α. An inhibitor of integrin αvβ3, PKC, or PKA did not inhibit TNF-α-induced L-plastin phosphorylation. Inhibitors of Src and PI3-K and not Rho or Rho-kinase reduced tyrosine phosphorylation of TRAF-6, suggesting that Src and PI3-K regulate TRAF-6 phosphorylation, and Rho and Rho-kinase are downstream of TRAF-6 regulation. Osteoclasts expressing constitutively active or kinase-defective Src proteins were used to determine the role of Src on L-plastin phosphorylation; similarly, the effect of Rho was confirmed by transducing TAT-fused constitutively active (V14) or dominant-negative (N19) Rho proteins into osteoclasts. Pull-down analysis with glutathione S-transferase-fused SH2 and SH3 domains of Src and PI3-K demonstrated coprecipitation of L-plastin and TRAF-6 with the SH3 and SH2 domains of the PI3-K and Src proteins. However, the actual order of the interaction of proteins requires further elucidation; a comprehensive screening should corroborate the initial findings of protein interactions via the SH2/SH3 domains. Ultimately, inhibition of the interaction of proteins with SH2/SH3 could reduce L-plastin phosphorylation and affect NSZ formation and bone resorption in conditions that display osteoclast activation and bone loss. Full article
(This article belongs to the Special Issue Cellular Mechanisms of Bone Regeneration)
Show Figures

Figure 1

12 pages, 906 KB  
Article
Scale-Up Evaluation of a Composite Tumor Marker Assay for the Early Detection of Renal Cell Carcinoma
by Dong Su Kim, Won Sik Ham, Won Sik Jang, Kang Su Cho, Young Deuk Choi, Suki Kang, Bora Kim, Kook Jin Kim, Eun Ji Lim, Sun Young Rha, Ja Hyeon Ku, Cheol Kwak, Hyeon Hoe Kim, Chang Wook Jeong and Nam Hoon Cho
Diagnostics 2020, 10(10), 750; https://doi.org/10.3390/diagnostics10100750 - 25 Sep 2020
Cited by 7 | Viewed by 3289
Abstract
The early detection of renal cell carcinoma (RCC) using tumor markers remains an attractive prospect for the potential to downstage the disease. To validate the scale-up clinical performance of potential tumor markers for RCC (as a single marker and as a composite tumor [...] Read more.
The early detection of renal cell carcinoma (RCC) using tumor markers remains an attractive prospect for the potential to downstage the disease. To validate the scale-up clinical performance of potential tumor markers for RCC (as a single marker and as a composite tumor marker composed of nicotinamide N-methyltransferase (NNMT), L-Plastin (LCP1), and non-metastatic cells 1 protein (NM23A)), the scale-up assay was performed. Patients with RCC from multiple domestic institutes were included in the clinical evaluation for reassessment and improvement of the established triple markers of our product. For the diagnostic performance of the composite markers, the best-split cutoff points of each marker (147 pg/mL for NNMT, 1780 pg/mL for LCP1, and 520 pg/mL for NM23A) were installed. Serum levels of NNMT, LCP1, and NM23A were greatly increased in subjects with RCC (p < 0.0001). In 1042 blind sample tests with control individuals (n = 500) and patients with RCC (n = 542), the diagnostic sensitivity and specificity of the composite three-marker assay were 0.871 and 0.894, respectively, and the resulting AUC (Area under Curve) of ROC (Receiver Operating Characteristic) was 0.917. As a single marker, the diagnostic accuracies of NNMT, LCP1, and NM23A, as estimated by ROC, were 0.833, 0.844, and 0.601, respectively. The composite three-marker assay with NNMT, LCP1, and NM23A is a more improved novel serum marker assay for the early detection of RCC in cases of renal mass or unknown condition. The NNMT, LCP1, and NM23A triple marker assay could be a powerful diagnostic tumor marker assay to screen the early stage of RCC. Full article
(This article belongs to the Section Pathology and Molecular Diagnostics)
Show Figures

Figure 1

18 pages, 1935 KB  
Article
Inhibition of HIF1α-Dependent Upregulation of Phospho-l-Plastin Resensitizes Multiple Myeloma Cells to Frontline Therapy
by Manon Bosseler, Vanessa Marani, Angelina Broukou, Amandine Lequeux, Tony Kaoma, Vincent Schlesser, Jean-Hugues François, Valérie Palissot, Guy J. Berchem, Nasséra Aouali and Bassam Janji
Int. J. Mol. Sci. 2018, 19(6), 1551; https://doi.org/10.3390/ijms19061551 - 23 May 2018
Cited by 9 | Viewed by 5662
Abstract
The introduction of novel frontline agents in multiple myeloma (MM), like immunomodulatory drugs and proteasome inhibitors, has improved the overall survival of patients. Yet, MM is still not curable, and drug resistance (DR) remains the main challenge. To improve the understanding of DR [...] Read more.
The introduction of novel frontline agents in multiple myeloma (MM), like immunomodulatory drugs and proteasome inhibitors, has improved the overall survival of patients. Yet, MM is still not curable, and drug resistance (DR) remains the main challenge. To improve the understanding of DR in MM, we established a resistant cell line (MOLP8/R). The exploration of DR mechanisms yielded an overexpression of HIF1α, due to impaired proteasome activity of MOLP8/R. We show that MOLP8/R, like other tumor cells, overexpressing HIF1α, have an increased resistance to the immune system. By exploring the main target genes regulated by HIF1α, we could not show an overexpression of these targets in MOLP8/R. We, however, show that MOLP8/R cells display a very high overexpression of LCP1 gene (l-Plastin) controlled by HIF1α, and that this overexpression also exists in MM patient samples. The l-Plastin activity is controlled by its phosphorylation in Ser5. We further show that the inhibition of l-Plastin phosphorylation restores the sensitivity of MOLP8/R to immunomodulatory drugs (IMiDs) and proteasome inhibitors (PIs). Our results reveal a new target gene of DR, controlled by HIF1α. Full article
(This article belongs to the Special Issue Novel Therapeutic Strategies in Multiple Myeloma)
Show Figures

Graphical abstract

15 pages, 5987 KB  
Article
Abscopal Activation of Microglia in Embryonic Fish Brain Following Targeted Irradiation with Heavy-Ion Microbeam
by Takako Yasuda, Miyuki Kamahori, Kento Nagata, Tomomi Watanabe-Asaka, Michiyo Suzuki, Tomoo Funayama, Hiroshi Mitani and Shoji Oda
Int. J. Mol. Sci. 2017, 18(7), 1428; https://doi.org/10.3390/ijms18071428 - 4 Jul 2017
Cited by 18 | Viewed by 8106
Abstract
Microglia remove apoptotic cells by phagocytosis when the central nervous system is injured in vertebrates. Ionizing irradiation (IR) induces apoptosis and microglial activation in embryonic midbrain of medaka (Oryzias latipes), where apolipoprotein E (ApoE) is upregulated in the later phase of [...] Read more.
Microglia remove apoptotic cells by phagocytosis when the central nervous system is injured in vertebrates. Ionizing irradiation (IR) induces apoptosis and microglial activation in embryonic midbrain of medaka (Oryzias latipes), where apolipoprotein E (ApoE) is upregulated in the later phase of activation of microglia In this study, we found that another microglial marker, l-plastin (lymphocyte cytosolic protein 1), was upregulated at the initial phase of the IR-induced phagocytosis when activated microglia changed their morphology and increased motility to migrate. We further conducted targeted irradiation to the embryonic midbrain using a collimated microbeam of carbon ions (250 μm diameter) and found that the l-plastin upregulation was induced only in the microglia located in the irradiated area. Then, the activated microglia might migrate outside of the irradiated area and spread through over the embryonic brain, expressing ApoE and with activated morphology, for longer than 3 days after the irradiation. These findings suggest that l-plastin and ApoE can be the biomarkers of the activated microglia in the initial and later phase, respectively, in the medaka embryonic brain and that the abscopal and persisted activation of microglia by IR irradiation could be a cause of the abscopal and/or adverse effects following irradiation. Full article
(This article belongs to the Special Issue Microglia in Aging and Neurodegenerative Disease)
Show Figures

Graphical abstract

Back to TopTop