Sign in to use this feature.

Years

Between: -

Subjects

remove_circle_outline
remove_circle_outline
remove_circle_outline
remove_circle_outline

Journals

Article Types

Countries / Regions

Search Results (4)

Search Parameters:
Keywords = IEEE Kundur test system

Order results
Result details
Results per page
Select all
Export citation of selected articles as:
22 pages, 7656 KB  
Article
Modified Multimachine Power System Design with DFIG-WECS and Damping Controller
by Aliyu Sabo, Theophilus Ebuka Odoh, Veerapandiyan Veerasamy and Noor Izzri Abdul Wahab
Energies 2024, 17(8), 1841; https://doi.org/10.3390/en17081841 - 11 Apr 2024
Cited by 4 | Viewed by 1581
Abstract
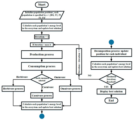
Rotor angle stability, which involves electromechanical oscillation damping and control, is very important in maintaining the stability of modern power grid systems. Renewable energy sources like wind energy are undergoing massive integration into modern power grid systems to meet energy demands and decarbonize [...] Read more.
Rotor angle stability, which involves electromechanical oscillation damping and control, is very important in maintaining the stability of modern power grid systems. Renewable energy sources like wind energy are undergoing massive integration into modern power grid systems to meet energy demands and decarbonize power grid systems of carbon emissions from fossil fuel generators. To enable increased integration of wind renewable energy sources, precise models are needed for research and analytical purposes. Wind renewable energy is generated through a wind energy conversion system (WECS); one such conversion system is the doubly fed induction generator (DFIG) system. In this study, a precise model of a DFIG-WECS was modeled and integrated into the IEEE’s two-area Kundur power test system, which represents the available power grid system, and is also a multimachine power system using the Matlab/Simulink 2023 software. A damping controller known as the power system stabilizer (PSS), whose optimal parameters were obtained using artificial eco-system optimization (AEO), was also incorporated into the integrated power grid system to control and damp electromechanical oscillations. The results showed that the PSS damping controller effectively damped electromechanical oscillations in the integrated power grid system. Full article
(This article belongs to the Section F: Electrical Engineering)
Show Figures

Figure 1

17 pages, 4540 KB  
Article
Impact Mechanisms of Commutation Failure Caused by a Sending-End AC Fault and Its Recovery Speed on Transient Stability
by Yifeng Lin, Jiawei Hu, Tong Wang and Zengping Wang
Electronics 2023, 12(16), 3439; https://doi.org/10.3390/electronics12163439 - 14 Aug 2023
Cited by 1 | Viewed by 1427
Abstract
A sending-end AC fault may lead to commutation failure (CF) in a line-commutated converter high-voltage direct current (LCC-HVDC) system. In this paper, a theoretical analysis of the impact mechanisms of a CF and its recovery speed on the transient stability of a sending-end [...] Read more.
A sending-end AC fault may lead to commutation failure (CF) in a line-commutated converter high-voltage direct current (LCC-HVDC) system. In this paper, a theoretical analysis of the impact mechanisms of a CF and its recovery speed on the transient stability of a sending-end power system (TSSPS) is performed. Firstly, the models of the sending-end power system and DC power of CF are established; the ramp function is utilized to characterize the DC power recovery process. Secondly, the swing direction of the relative rotor angle caused by a sending-end AC fault is discussed, and the DC power flow method is employed to theoretically analyze the impacts of CF and its recovery speed on TSSPS. Next, the mathematic relations between parameters of the voltage-dependent current order limiter (VDCOL) and DC power recovery speed are further derived. It is concluded that the impacts of CF and its recovery speed on transient stability are related to the swing direction caused by a sending-end AC fault, the inertia of generators, and the location of the rectifier station. Finally, the theoretical analysis is validated by Kundur’s two-area system and IEEE 68-bus-based AC/DC asynchronous interconnection test power systems, respectively. Full article
(This article belongs to the Topic Power System Dynamics and Stability)
Show Figures

Figure 1

19 pages, 943 KB  
Article
Proactive Frequency Stability Scheme: A Distributed Framework Based on Particle Filters and Synchrophasors
by Gian Paramo and Arturo Bretas
Energies 2023, 16(11), 4530; https://doi.org/10.3390/en16114530 - 5 Jun 2023
Cited by 6 | Viewed by 1980
Abstract
The reactive nature of traditional under-frequency load shedding schemes can lead to delayed response and unnecessary loss of load. This work presents a proactive framework for power system frequency stability. Bayesian filters and synchrophasors are leveraged to produce predictions after disturbances are detected. [...] Read more.
The reactive nature of traditional under-frequency load shedding schemes can lead to delayed response and unnecessary loss of load. This work presents a proactive framework for power system frequency stability. Bayesian filters and synchrophasors are leveraged to produce predictions after disturbances are detected. By being able to estimate the future state of frequency corrective actions can be taken before the system reaches a critical condition. This proactive approach makes it possible to optimize the response to a disturbance, which results in a decrease in the amount of compensation utilized. The framework is tested via Matlab simulations based on Kundur’s Two-Area System, and the IEEE 14-Bus System. Performance metrics are provided and evaluated against other contemporary solutions found in literature. During testing this framework outperformed other solutions by drastically reducing the amount of load dropped during compensation. Full article
Show Figures

Figure 1

20 pages, 8836 KB  
Article
Seamless Transition and Fault-Ride-Through by Using a Fuzzy EO PID Controller in AVR System
by Ahmed O. Badr, Soha Mansour, Mariam A. Sameh and Mahmoud A. Attia
Energies 2022, 15(22), 8475; https://doi.org/10.3390/en15228475 - 13 Nov 2022
Cited by 7 | Viewed by 1738
Abstract
One of the most crucial control aspects in electric power networks is ensuring constant voltage levels throughout different circumstances. To overcome this problem, an automatic voltage regulator (AVR) is installed in the electrical power networks to preserve the voltage at its allowable range. [...] Read more.
One of the most crucial control aspects in electric power networks is ensuring constant voltage levels throughout different circumstances. To overcome this problem, an automatic voltage regulator (AVR) is installed in the electrical power networks to preserve the voltage at its allowable range. In this paper, a fuzzy-based PID controller was used to enhance the AVR dynamic performance under several operating conditions. Moreover, an Equilibrium Optimizer (EO) algorithm was used to initialize the controller gains. The validation of the proposed controller was proven through three different systems. The first was a simple AVR system under fixed and dynamic references. The proposed fuzzy EO PID controller proved its superiority in this case through the reduction of voltage overshoot by around 3–28% compared with the reported methods in the literature. Then, the fault-ride through capability of the proposed controller was proven through the second system, which was the Kundur two-area system suffering from a 3-phase fault condition, where the overshoot with the proposed controller was reduced by 4–7% compared with the default controller and modern weighted method reported in the literature. Lastly, an IEEE 9-bus system performance was tested with the proposed controller under normal, faulty, and dynamic loading conditions. Again, the proposed controller succeeded in reducing the maximum overshoot by around 5% compared with the default controller in the system. Moreover, the proposed controller achieved a seamless transition between the islanding and grid-connected mode of operation. Full article
Show Figures

Figure 1

Back to TopTop