Sign in to use this feature.

Years

Between: -

Subjects

remove_circle_outline
remove_circle_outline
remove_circle_outline
remove_circle_outline
remove_circle_outline
remove_circle_outline

Journals

Article Types

Countries / Regions

Search Results (5)

Search Parameters:
Keywords = Grey wave forecasting

Order results
Result details
Results per page
Select all
Export citation of selected articles as:
23 pages, 895 KB  
Article
Improved Dipper-Throated Optimization for Forecasting Metamaterial Design Bandwidth for Engineering Applications
by Amal H. Alharbi, Abdelaziz A. Abdelhamid, Abdelhameed Ibrahim, S. K. Towfek, Nima Khodadadi, Laith Abualigah, Doaa Sami Khafaga and Ayman EM Ahmed
Biomimetics 2023, 8(2), 241; https://doi.org/10.3390/biomimetics8020241 - 7 Jun 2023
Cited by 24 | Viewed by 2278
Abstract
Metamaterials have unique physical properties. They are made of several elements and are structured in repeating patterns at a smaller wavelength than the phenomena they affect. Metamaterials’ exact structure, geometry, size, orientation, and arrangement allow them to manipulate electromagnetic waves by blocking, absorbing, [...] Read more.
Metamaterials have unique physical properties. They are made of several elements and are structured in repeating patterns at a smaller wavelength than the phenomena they affect. Metamaterials’ exact structure, geometry, size, orientation, and arrangement allow them to manipulate electromagnetic waves by blocking, absorbing, amplifying, or bending them to achieve benefits not possible with ordinary materials. Microwave invisibility cloaks, invisible submarines, revolutionary electronics, microwave components, filters, and antennas with a negative refractive index utilize metamaterials. This paper proposed an improved dipper throated-based ant colony optimization (DTACO) algorithm for forecasting the bandwidth of the metamaterial antenna. The first scenario in the tests covered the feature selection capabilities of the proposed binary DTACO algorithm for the dataset that was being evaluated, and the second scenario illustrated the algorithm’s regression skills. Both scenarios are part of the studies. The state-of-the-art algorithms of DTO, ACO, particle swarm optimization (PSO), grey wolf optimizer (GWO), and whale optimization (WOA) were explored and compared to the DTACO algorithm. The basic multilayer perceptron (MLP) regressor model, the support vector regression (SVR) model, and the random forest (RF) regressor model were contrasted with the optimal ensemble DTACO-based model that was proposed. In order to assess the consistency of the DTACO-based model that was developed, the statistical research made use of Wilcoxon’s rank-sum and ANOVA tests. Full article
Show Figures

Figure 1

10 pages, 584 KB  
Review
Climate Change and Its Effects on Indoor Pests (Insect and Fungi) in Museums
by Pascal Querner, Katja Sterflinger, Katharina Derksen, Johanna Leissner, Bill Landsberger, Astrid Hammer and Peter Brimblecombe
Climate 2022, 10(7), 103; https://doi.org/10.3390/cli10070103 - 5 Jul 2022
Cited by 22 | Viewed by 6634
Abstract
Climate change not only affects the biodiversity of natural habitats, but also the flora and fauna within cities. An increase in average temperature and changing precipitation, but additionally extreme weather events with heat waves and flooding, are forecast. The climate in our cities [...] Read more.
Climate change not only affects the biodiversity of natural habitats, but also the flora and fauna within cities. An increase in average temperature and changing precipitation, but additionally extreme weather events with heat waves and flooding, are forecast. The climate in our cities and, thus, also inside buildings is influenced by the changing outdoor climate and urban heat islands. A further challenge to ecosystems is the introduction of new species (neobiota). If these species are pests, they can cause damage to stored products and materials. Much cultural heritage is within buildings, so changes in the indoor climate also affect pests (insect and fungi) within the museums, storage depositories, libraries, and historic properties. This paper reviews the literature and presents an overview of these complex interactions between the outdoor climate, indoor climate, and pests in museums. Recent studies have examined the direct impact of climate on buildings and collections. The warming of indoor climates and an increased frequency or intensity of extreme weather events are two important drivers affecting indoor pests such as insects and fungi, which can severely damage collections. Increases in activity and new species are found, e.g., the tropical grey silverfish Ctenolepisma longicaudatum has been present in many museums in recent years benefitting from increased indoor temperatures. Full article
Show Figures

Figure 1

21 pages, 7477 KB  
Article
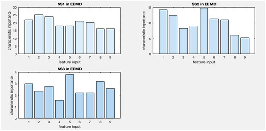
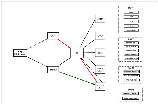
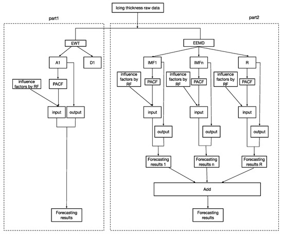
Study on Icing Prediction of Power Transmission Lines Based on Ensemble Empirical Mode Decomposition and Feature Selection Optimized Extreme Learning Machine
by Weijun Wang, Dan Zhao, Liguo Fan and Yulong Jia
Energies 2019, 12(11), 2163; https://doi.org/10.3390/en12112163 - 6 Jun 2019
Cited by 17 | Viewed by 3039
Abstract
The ice coating on the transmission line is extremely destructive to the safe operation of the power grid. Under natural conditions, the thickness of ice coating on the transmission line shows a nonlinear growth trend and many influencing factors increase the difficulty of [...] Read more.
The ice coating on the transmission line is extremely destructive to the safe operation of the power grid. Under natural conditions, the thickness of ice coating on the transmission line shows a nonlinear growth trend and many influencing factors increase the difficulty of forecasting. Therefore, a hybrid model was proposed in this paper, which mixed Ensemble Empirical Mode Decomposition (EEMD), Random Forest (RF) and Chaotic Grey Wolf Optimization-Extreme Learning Machine (CGWO-ELM) algorithms to predict short-term ice thickness. Firstly, the Ensemble Profit Mode Decomposition model was introduced to decompose the original ice thickness data into components representing different wave characteristics and to eliminate irregular components. In order to verify the accuracy of the model, two transmission lines in ‘hunan’ province were selected for case study. Then the reserved components were modeled one by one, building the random forest feature selection algorithm and Partial Autocorrelation Function (PACF) to extract the feature input of the model. At last, a component prediction model of ice thickness based on feature selection and CGWO-ELM was established for prediction. Simulation results show that the model proposed in this paper not only has good prediction performance, but also can greatly improve the accuracy of ice thickness prediction by selecting input terminal according to RF characteristics. Full article
Show Figures

Figure 1

16 pages, 4576 KB  
Article
A Novel Grey Wave Method for Predicting Total Chinese Trade Volume
by Kedong Yin, Danning Lu and Xuemei Li
Sustainability 2017, 9(12), 2367; https://doi.org/10.3390/su9122367 - 18 Dec 2017
Cited by 5 | Viewed by 4129
Abstract
The total trade volume of a country is an important way of appraising its international trade situation. A prediction based on trade volume will help enterprises arrange production efficiently and promote the sustainability of the international trade. Because the total Chinese trade volume [...] Read more.
The total trade volume of a country is an important way of appraising its international trade situation. A prediction based on trade volume will help enterprises arrange production efficiently and promote the sustainability of the international trade. Because the total Chinese trade volume fluctuates over time, this paper proposes a Grey wave forecasting model with a Hodrick–Prescott filter (HP filter) to forecast it. This novel model first parses time series into long-term trend and short-term cycle. Second, the model uses a general GM (1,1) to predict the trend term and the Grey wave forecasting model to predict the cycle term. Empirical analysis shows that the improved Grey wave prediction method provides a much more accurate forecast than the basic Grey wave prediction method, achieving better prediction results than autoregressive moving average model (ARMA). Full article
(This article belongs to the Special Issue Transition from China-Made to China-Innovation )
Show Figures

Figure 1

13 pages, 299 KB  
Article
Forecasting Monthly Electric Energy Consumption Using Feature Extraction
by Ming Meng, Dongxiao Niu and Wei Sun
Energies 2011, 4(10), 1495-1507; https://doi.org/10.3390/en4101495 - 28 Sep 2011
Cited by 48 | Viewed by 8666
Abstract
Monthly forecasting of electric energy consumption is important for planning the generation and distribution of power utilities. However, the features of this time series are so complex that directly modeling is difficult. Three kinds of relatively simple series can be derived when a [...] Read more.
Monthly forecasting of electric energy consumption is important for planning the generation and distribution of power utilities. However, the features of this time series are so complex that directly modeling is difficult. Three kinds of relatively simple series can be derived when a discrete wavelet transform is used to extract the raw features, namely, the rising trend, periodic waves, and stochastic series. After the elimination of the stochastic series, the rising trend and periodic waves were modeled separately by a grey model and radio basis function neural networks. Adding the forecasting values of each model can yield the forecasting results for monthly electricity consumption. The grey model has a good capability for simulating any smoothing convex trend. In addition, this model can mitigate minor stochastic effects on the rising trend. The extracted periodic wave series, which contain relatively less information and comprise simple regular waves, can improve the generalization capability of neural networks. The case study on electric energy consumption in China shows that the proposed method is better than those traditionally used in terms of both forecasting precision and expected risk. Full article
(This article belongs to the Special Issue Intelligent Energy Demand Forecasting)
Show Figures

Figure 1

Back to TopTop