Study on Icing Prediction of Power Transmission Lines Based on Ensemble Empirical Mode Decomposition and Feature Selection Optimized Extreme Learning Machine
Abstract
1. Introduction
- (1)
- The data of ice thickness with nonlinearity and instability, the EEMD model was applied to decompose the signal for the first time, and the original signal was divided into low-frequency signal, medium-frequency signal, and high-frequency signal.
- (2)
- The importance analysis by the RF algorithm for influencing factors was first proposed and applied to the field of icing thickness prediction. This paper systematically analyzes the factors affecting the thickness of icing and improves the accuracy of prediction.
- (3)
- Based on the GWO-ELM, this paper uses chaos algorithm to optimize the input weight and hidden deviation. The analysis and verification of the two lines with severe ice disasters show that the optimization can greatly improve the accuracy of the prediction.
2. Methodology
2.1. Ensemble Empirical Mode Decomposition (EEMD)
- (a)
- The number of zero crossings of the signal differs from the maximum number of local extremes by one.
- (b)
- The sequence means values within the entire domain range trend to zero.
- (1)
- Find all the extreme points (including the maximum value and the minimum value) in the original signal , and use the cubic spline difference function to fit the upper and lower envelopes of the original data.
- (2)
- Solve the median value of the upper and lower envelopes:
- (3)
- Let , if does not satisfy the two sufficient conditions of the IMF component, repeat steps (1) and (2) until h_k (t) satisfies these two conditions after i-iterations, we can get .
- (4)
- At this time, the IMF 1 is separated from the original signal, and the residual component is taken as the original signal. Then, the above steps are repeated, and the sequence signal is re-decomposed to obtain n-IMF components. When the residual component r(t) satisfies the monotonicity, the final result can be obtained.where is the IMF component and is the residual component.
- (1)
- First, a white noise sequence obeying the positive distribution is added to the original icing thickness signal to form a new target sequence.
- (2)
- The n-IMF components and a residual component can be found by EMD based on the new target sequence.
- (3)
- Steps (1) and (2) are iteratively iterated r times, with each iteration adopting a white noise sequence of different amplitudes, and finally the IMF component of r times is averaged as a whole, as the IMF component of the original time series signal.
2.2. Chaotic Grey Wolf Algorithm (CGWO)
2.3. Extreme Learning Machine (ELM)
2.4. Chaotic Grey Wolf Algorithm-Extreme Learning Machine (CGWO-ELM)
2.5. Random Forest (RF)
2.6. Partial Auto Correlation Function (PACF)
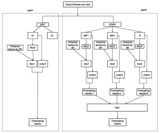
2.7. Model Building
3. Empirical Analysis
3.1. Data Sources
3.2. Icing Thickness Decomposition
3.3. Input Selection
3.4. Evaluation Indicators
4. Forecasting Results and Discussions of “Yangdong Line”
- (a)
- Compared with other models, the EEMD-RF-CGWO-ELM model with lowest RMSE (0.864) and highest R2 (0.988) has higher accuracy for icing thickness prediction problems. It is very satisfactory that the model can be used to predict the thickness of icing.
- (b)
- In general, comparing the single model with the decomposed prediction model, the prediction accuracy of the single model is poor, which indicates that when the icing thickness is predicted, it is necessary to decompose the raw data of the icing thickness. The reason for this phenomenon is due to the strong instability/fluctuation/uncertainty of the icing thickness.
- (c)
- The accuracy of the EEMD-RF-CGWO-ELM model is more accurate than EWT-RF-CGWO-ELM, in other words, which has higher R2 and lower RMSE. It can be fully demonstrated that the effect of modal decomposition of icing thickness is better than the single data noise reduction because the noise of the original series of icing thickness is more serious, and the simple noise reduction process will have some errors in the prediction process.
- (d)
- Comparing models 1, 2 and models 8, 9, it can be found compared to the GWO model, that the R2 of the optimized GWO model is closer to 1, which is 0.988 and 0.917 while the GWO model is 0.972 and 0.913, respectively, and the RMSE is smaller with 0.864 and 2.86 respectively while the GWO model is 1.015 and 2.91. This is an indication that it is advisable to use the chaotic version of the GWO optimization model instead of the classic one.
- (e)
- Comparing EEMD-RF-CGWO-ELM and EEMD-CGWO-ELM, it is clear that, the prediction effect of the model was improved after the selection of eigenvectors using RF, indicating that RF feature selection can improve the effectiveness of the model.
- (f)
- Compared models 3–5 and models 10–12, compared to the GRNN and SVM models, ELM predictive model has a R2 closer to 1 and a smaller RMSE value, indicating that ELM is more suitable for carbon price prediction.
5. Additional Forecasting Case
- (a)
- The proposed method of EEMD-RF-CGWO-ELM still has the highest fit and the lowest RMSE among the 12 prediction methods so it can be well applied to the prediction of icing thickness. Although simulation of GRNN is still the worst, it produces relatively good results, which may be due to data differences.
- (b)
- For the decomposition of icing thickness by EEMD, undoubtedly, good results will be obtained. For example, comparing EEMD-RF-CGWO-ELM with RF-CGWO-ELM, the error index R2 and RMSE respectively increased by 0.06 and reduced by 1.6.
- (c)
- As far as the choice of RF influencing factors is concerned, the graphs and tables vividly reflect that we find the conclusion that using RF to select the influencing factors can promote the accuracy of the decomposition. For example, EEMD-RF-CGWO-ELM has better prediction accuracy than EEMD-CGWO-ELM.
6. Conclusions
- (1)
- Compared with other methods, EEMD-RF-CGWO-ELM is a non-stationary and nonlinear innovative method for predicting the thickness of icing.
- (2)
- EEMD and RF factor analysis modeling can greatly improve the accuracy of prediction.
- (3)
- The forecast results show that the selected influencing factors are reasonable.
- (4)
- Two cases show that the model mentioned in this paper can help the power sector to deal with line ice accidents.
Author Contributions
Funding
Conflicts of Interest
References
- Li, X.J.; Xiong, H.X.; Yan, F.Z. Demand and Economic Analysis of Icing Observation for Power Planning and Design. Electr. Power Technol. Econ. 2011, 23, 14–18. [Google Scholar] [CrossRef]
- Hu, Y. Analysis and Countermeasures Discussion for Large Area Icing Accident on Power Grid. High Volt. Eng. 2008, 34, 215–219. [Google Scholar]
- Huang, X.B.; Liu, J.B.; Cai, W. Present Research Situation of Icing and Snowing of Overhead Transmission Lines in China and Foreign Countries. Power Syst. Technol. 2008, 32, 23–28. [Google Scholar]
- Yuan, J.H.; Liang, X.L.; Yi, H. The Present Study on Conductor Icing of Transmission Lines. High Volt. Eng. 2004, 30, 6–9. [Google Scholar] [CrossRef]
- Lan, D.L.; Zheng, Z.H. The Study on the Prediction Method of Ice Thickness of Transmission Line Based on The Combination of GRNN Neural Network. Electr. Eng. 2010, 27–30. [Google Scholar] [CrossRef]
- Ma, X.M.; Gao, J.; Wu, C. Prediction Model for Icing Thickness of Power Transmission Line Based on Grey Support Vector Machine. Electr. Power 2016, 49, 46–50. [Google Scholar] [CrossRef]
- Zhang, N.; Liu, T.J. Kernel function ELM method for short-term load forecasting considering influencing factors. Eng. J. Wuhan Univ. 2018, 51, 703–707. [Google Scholar] [CrossRef]
- Huang, Y.Y.; Mao, Y.; Lou, N.N. Short-Term Load Forecasting Based on Kohonen Clustering, Wavelet Packet Analysis and ELM Method. J. Nat. Sci. Hunan Norm. Univ. 2016, 39, 53–58. [Google Scholar] [CrossRef]
- Li, W.H.; Chen, Y.Z.; Guo, K. Parallel Extreme Learning Machine Based on Improved Particle Swarm Optimization. Pattern Recognit. Artif. Intell. 2016, 29, 840–849. [Google Scholar] [CrossRef]
- Zhong, W.; Li, C.X. Predicting of nonstationary downburst wind velocity based on extreme learning machines. J. Shanghai Univ. 2018, 24, 446–455. [Google Scholar] [CrossRef]
- Chen, L.J.; Li, H.H.; Li, F.Q. Short-term wind speed forecasting of combined ELM based on optimal clustering. Renew. Energy Resour. 2017, 35, 1841–1846. [Google Scholar] [CrossRef]
- Ding, J.L.; Liu, T.; Wang, J.L. KNN classification algorithm based on PSO-ELM feature mapping. Mod. Electron. Tech. 2019, 42, 152–156. [Google Scholar] [CrossRef]
- Lai, M.; Chen, G.B.; Liu, C. Boiler NOx Emission Prediction Based on a Hybrid Model of CAWOA and ELM. J. Chin. Soc. Power Eng. 2018, 38, 874–879. [Google Scholar]
- Tan, N.; Wang, X.S.; Huang, A.M. Wood Density Prediction of Cunninghamia lanceolata Based on Gray Wolf Algorithm SVM and NIR. Sci. Silvae Sin. 2018, 54, 137–141. [Google Scholar] [CrossRef]
- Yang, S.J.; Ye, X.; Li, J.S. BP Neural Network for Image Restoration Based on Grey Wolf Optimization Algorithm. Microelectron. Comput. 2018, 35, 19–22. [Google Scholar]
- Amjady, N.; Keynia, F.; Zareipour, H. A new hybrid iterative method for short-term wind speed forecasting. Eur. Trans. Electr. Power 2011, 21, 581–595. [Google Scholar] [CrossRef]
- Zhang, K.; Qu, Z.; Wang, J. A novel hybrid approach based on cuckoo search optimization algorithm for short-term wind speed forecasting. Environ. Prog. Sustain. Energy 2017, 36, 943–952. [Google Scholar] [CrossRef]
- Zhang, W.; Qu, Z.; Zhang, K. A combined model based on CEEMDAN and modified flower pollination algorithm for wind speed forecasting. Energy Convers. Manag. 2017, 136, 439–451. [Google Scholar] [CrossRef]
- Zhao, J.; Wang, J.; Liu, F. Multistep Forecasting for Short-Term Wind Speed Using an Optimized Extreme Learning Machine Network with Decomposition-Based Signal Filtering. J. Energy Eng. 2016, 142. [Google Scholar] [CrossRef]
- Wang, S.; Zhang, N.; Wu, L. Wind speed forecasting based on the hybrid ensemble empirical mode decomposition and GA-BP neural network method. Renew. Energy 2016, 94, 629–636. [Google Scholar] [CrossRef]
- Sun, W.; Liu, M. Wind speed forecasting using FEEMD echo state networks with RELM in Hebei, China. Energy Convers. Manag. 2016, 114, 197–208. [Google Scholar] [CrossRef]
- Liu, H.; Tian, H.; Liang, X. New wind speed forecasting approaches using fast ensemble empirical model decomposition, genetic algorithm, Mind Evolutionary Algorithm and Artificial Neural Networks. Renew. Energy 2015, 83, 1066–1075. [Google Scholar] [CrossRef]
- Mo, S.T.; Liu, T.Q.; Ceng, Q. Research on Accurate Prediction Model for Icing Thickness of Transmission Lines in Ultra-Short Period. Sichuan Electr. Power Technol. 2018, 41, 32–36. [Google Scholar]
- Huang, J.H.; Yan, J.; Wu, Q.H. Selective of informative metabolites using random forests based on model population analysis. Talanta 2013, 117, 549–555. [Google Scholar] [CrossRef] [PubMed]
- Hapfelmeier, A.; Ulm, K. A New Variable Selection Approach Using Random Forests. Comput. Stat. Data Anal. 2013, 60, 50–69. [Google Scholar] [CrossRef]
- Paul, J.; Dupont, P. Inferring statistically significant features from random forests. Neurocomputing 2015, 150, 471–480. [Google Scholar] [CrossRef]
- Wang, Y.Z. Prediction of Dam Deformation Based on EMD Neural Network Model. Water Power 2018, 44, 101–104. [Google Scholar]
- Zhao, Y.Z.; Nu, E.W.L.; Wu, S.E.S.L.M. Prediction Method of Network Traffic Based on Timing EEMD. Comput. Simul. 2018, 35, 466–469. [Google Scholar]
- Zhang, N.; Wang, P.; Bai, Y.P. Air Quality Prediction Based on MGWO-SVR. Math. Pract. Theory 2018, 48, 159–165. [Google Scholar]
- Yan, F.; Xu, J.Z.; Li, F.S. Training Multi-layer Perceptrons Using Chaos Grey Wolf Optimizer. J. Electron. Inf. Technol. 2019, 41, 872–879. [Google Scholar] [CrossRef]
- Zhang, H.Q.; Zhang, X.Y. Steam load forecasting based on chaos theory and LSSVM. Syst. Eng. Theory Pract. 2013, 33, 1058–1066. [Google Scholar] [CrossRef]
- Huang, G.B.; Zhu, Q.Y.; Siew, C.K. Extreme learning machine: A new learning scheme of feedforward neural networks. In Proceedings of the 2004 IEEE International Joint Conference on Neural Networks (IJCNN), Budapest, Hungary, 25–29 July 2004. [Google Scholar]
- Luo, J.X.; Luo, D.; Hu, Y.M. A new online extreme learning machine with varying weights and decision level fusion for fault detection. Control. Decis. 2018, 33, 1033–1040. [Google Scholar]
- Cao, X.H.; Liu, L.; Yang, P. The Research of Locomotion-Mode Recognition Based on Multi-Source Information and Extreme Learning Machine. Chin. J. Sens. Actuators 2017, 30, 1171–1177. [Google Scholar]
- Cui, D.L.; Guo, R. Random Forest Prediction Model and Its Application to Hydrology Based on Random Drift Particle Swarm Optimization. J. China Three Gorges Univ. 2019, 41, 6–10. [Google Scholar] [CrossRef]
- Ji, Y.J.; Guo, X.Y.; Liu, Y.L. Random Forest Based Quality Analysis and Prediction Method for Hot-Rolled Strip. Ournal Northeast. Univ. 2019, 40, 11–15. [Google Scholar] [CrossRef]
- Zhu, B.; Pan, L.L.; Zhou, Y. Fault probability calculation of transmission line considering ice melting factors. Power Syst. Prot. Control. 2015, 43, 79–84. [Google Scholar]




















| Order | Symbol | Mean | Order | Symbol | Mean |
|---|---|---|---|---|---|
| EEMD | CGWO | ||||
| 1 | original signal | 11 | α | the optimal solution | |
| 2 | Upper envelope after i-iterations | 12 | β | the second and optimal solutions | |
| 3 | Lower envelope after i-iterations | 13 | δ | the third and optimal solutions | |
| 4 | the median value of the upper and lower envelopes after i-iterations | 14 | ω | remaining solution | |
| 5 | The value of minus after i-iterations | RF | |||
| 6 | the IMF component after i-iterations | 15 | number of samples tested | ||
| 7 | residual component after i-iterations | 16 | the OOB prediction accuracy | ||
| PACF | 17 | total number of OOB samples | |||
| 8 | ϕkk | Partial auto correlation function (PACF) | 18 | Bootstrap samples | |
| 9 | ϕkj | j-th regression coefficient in the k-order autoregressive equation | 19 | Bootstrap samples characteristics | |
| 10 | K-order autoregression | 20 | variable importance measure | ||
| 21 | prediction accuracy obtained by adding noise to each feature and using OOB with noise as the test. | ||||
| EWT | EEMD | ||
|---|---|---|---|
| A1 | 3, 1, 5, 9, 7 | S-high | 2, 3, 1, 6, 7 |
| S-middle | 5, 1, 2, 6, 7 | ||
| S-low | 5, 8, 1, 3, 9 | ||
| EWT | EEMD | ||
|---|---|---|---|
| A1 | S-high | ||
| S-middle | |||
| S-low | |||
| Number | Method | RMSE | R2 |
|---|---|---|---|
| 1 | EEMD-RF-CGWO-ELM | 0.86436 | 0.988 |
| 2 | EEMD-RF-GWO-ELM | 1.0145 | 0.97253 |
| 3 | EEMD-RF-ELM | 1.1334 | 0.96688 |
| 4 | EEMD-RF-SVM | 1.3039 | 0.95518 |
| 5 | EEMD-RF-GRNN | 2.3545 | 0.95026 |
| 6 | EWT-RF-CGWO-ELM | 2.4683 | 0.94108 |
| 7 | EEMD-CGWO-ELM | 2.5176 | 0.9328 |
| 8 | CGWO-ELM | 2.8596 | 0.91714 |
| 9 | GWO-ELM | 2.9098 | 0.91379 |
| 10 | ELM | 2.9696 | 0.90981 |
| 11 | SVM | 3.9169 | 0.88713 |
| 12 | GRNN | 4.2875 | 0.88068 |
| EWT | EEMD | ||
|---|---|---|---|
| RF | 1, 3, 8, 5, 9 | S-high | 1, 2, 3, 6, 8 |
| S-middle | 1, 2, 5, 6, 7 | ||
| S-low | 1, 3, 4, 8, 9 | ||
| PACF | S-high | ||
| S-middle | |||
| S-low | |||
| Number | Method | RMSE | R2 |
|---|---|---|---|
| 1 | EEMD-RF-CGWO-ELM | 0.27308 | 0.99764 |
| 2 | EEMD-RF-GWO-ELM | 0.5333 | 0.98984 |
| 3 | EEMD-RF-ELM | 0.88582 | 0.97143 |
| 4 | EEMD-RF-SVM | 0.89065 | 0.97133 |
| 5 | EEMD-RF-GRNN | 0.9469 | 0.96833 |
| 6 | EWT-RF-CGWO-ELM | 1.097 | 0.956 |
| 7 | EEMD-CGWO-ELM | 1.2242 | 0.94562 |
| 8 | RF-CGWO-ELM | 1.8491 | 0.93788 |
| 9 | RF-GWO-ELM | 1.441 | 0.92466 |
| 10 | RF-ELM | 1.7862 | 0.91864 |
| 11 | RF-SVM | 1.9368 | 0.86389 |
| 12 | RF-GRNN | 1.9116 | 0.86741 |
© 2019 by the authors. Licensee MDPI, Basel, Switzerland. This article is an open access article distributed under the terms and conditions of the Creative Commons Attribution (CC BY) license (http://creativecommons.org/licenses/by/4.0/).
Share and Cite
Wang, W.; Zhao, D.; Fan, L.; Jia, Y. Study on Icing Prediction of Power Transmission Lines Based on Ensemble Empirical Mode Decomposition and Feature Selection Optimized Extreme Learning Machine. Energies 2019, 12, 2163. https://doi.org/10.3390/en12112163
Wang W, Zhao D, Fan L, Jia Y. Study on Icing Prediction of Power Transmission Lines Based on Ensemble Empirical Mode Decomposition and Feature Selection Optimized Extreme Learning Machine. Energies. 2019; 12(11):2163. https://doi.org/10.3390/en12112163
Chicago/Turabian StyleWang, Weijun, Dan Zhao, Liguo Fan, and Yulong Jia. 2019. "Study on Icing Prediction of Power Transmission Lines Based on Ensemble Empirical Mode Decomposition and Feature Selection Optimized Extreme Learning Machine" Energies 12, no. 11: 2163. https://doi.org/10.3390/en12112163
APA StyleWang, W., Zhao, D., Fan, L., & Jia, Y. (2019). Study on Icing Prediction of Power Transmission Lines Based on Ensemble Empirical Mode Decomposition and Feature Selection Optimized Extreme Learning Machine. Energies, 12(11), 2163. https://doi.org/10.3390/en12112163
