Sign in to use this feature.

Years

Between: -

Subjects

remove_circle_outline
remove_circle_outline
remove_circle_outline
remove_circle_outline
remove_circle_outline
remove_circle_outline
remove_circle_outline
remove_circle_outline
remove_circle_outline

Journals

remove_circle_outline
remove_circle_outline
remove_circle_outline
remove_circle_outline
remove_circle_outline
remove_circle_outline
remove_circle_outline
remove_circle_outline
remove_circle_outline
remove_circle_outline

Article Types

Countries / Regions

remove_circle_outline
remove_circle_outline
remove_circle_outline
remove_circle_outline

Search Results (1,155)

Search Parameters:
Keywords = GTPase

Order results
Result details
Results per page
Select all
Export citation of selected articles as:
26 pages, 3862 KB  
Article
Interaction with COPII Member SAR1 Is Critical for the Delivery of Arabidopsis Xyloglucan Xylosyltransferases XXT2 and XXT5 to the Golgi Apparatus
by Ning Zhang, Jordan D. Julian and Olga A. Zabotina
Plants 2026, 15(5), 822; https://doi.org/10.3390/plants15050822 (registering DOI) - 7 Mar 2026
Abstract
Transport of Golgi-localized proteins from the ER is mediated by the coat protein complex II (COPII) and its members, COPII inner coat subunit Sec24 and Secretion-associated Ras-related GTPase 1 (Sar1). Sar1 and Sec24 recognize cytosolic N-termini of glycosyltransferases (GTs) that contain peptide signals [...] Read more.
Transport of Golgi-localized proteins from the ER is mediated by the coat protein complex II (COPII) and its members, COPII inner coat subunit Sec24 and Secretion-associated Ras-related GTPase 1 (Sar1). Sar1 and Sec24 recognize cytosolic N-termini of glycosyltransferases (GTs) that contain peptide signals required for incorporation into COPII-coated vesicles. Xyloglucan Xylosyltransferases (XXTs) are required for xyloglucan (XyGs) biosynthesis and must be transported to the Golgi for proper function. In this study, we demonstrated that XXTs interact with AtSar1 in the COPII complex but not with AtSec24, which was previously reported to be the main recruiter of cargo proteins into COPII-coated vesicles. The mutation of the arginine to glutamine residues of di-arginine motifs in the N-termini of XXTs caused protein mislocalization and significantly reduced the strength of the interaction with AtSar1. These mutations caused 90% of XXTs to either remain in the ER or localize to small non-Golgi compartments. In turn, such mislocalization significantly suppressed the recovery of XyGs biosynthesis in Arabidopsis thaliana (Arabidopsis) mutants (xxt1xxt2 and xxt3xxt4xxt5), failing to restore their root phenotypes to normal. Our results demonstrate the interaction between cargo and AtSar1, highlighting the critical role of di-arginine motifs in this interaction. These results provide new insights into the mechanism of ER-to-Golgi delivery of plant GTs, which significantly advances our understanding of polysaccharide biosynthesis in the Golgi and the enzymes responsible for it. Full article
(This article belongs to the Collection Feature Papers in Plant Cell Biology)
13 pages, 790 KB  
Article
Changes in Blood DNA CpG Methylation Levels in Response to Methadone Maintenance Treatment: Epigenome-Wide Longitudinal Study
by Orna Levran, Yuli Kim, Justin Li, Anat Sason, Miriam Adelson and Einat Peles
Epigenomes 2026, 10(1), 18; https://doi.org/10.3390/epigenomes10010018 - 5 Mar 2026
Viewed by 66
Abstract
Background/Objectives: Methadone maintenance treatment (MMT) is one of the major pharmacotherapies for opioid use disorder. The underlying mechanisms of addiction and the treatment response are only partially understood. The study’s main goal was to identify differential DNA CpG methylation that occurred in response [...] Read more.
Background/Objectives: Methadone maintenance treatment (MMT) is one of the major pharmacotherapies for opioid use disorder. The underlying mechanisms of addiction and the treatment response are only partially understood. The study’s main goal was to identify differential DNA CpG methylation that occurred in response to MMT. Methods: Toward this goal, we have conducted a longitudinal epigenome-wide study of blood samples from 64 patients at the beginning and after 1–3 years of MMT, using a linear mixed model. Results: A total of 1881 differentially methylated probes (DMPs) were identified (FDR < 0.05), controlling for sex, age, estimates of blood cell proportions, and the first two principal components based on genome-wide SNP genotypes. Among the genes annotated to the top DMPs are DGLUCY, NXNL2, SOX10, and NPAS3. Several genes associated with substance use disorder were annotated by the identified DMPs, including ADORA2A, BDNF, CACNA1D, CREB1, CRHR1, CRY1, DNMT3B, GABRD, GNAS, GRIP1, OXR1, PRKACB, SCN2A, and SCN3A. The most overrepresented pathway is the small GTPase-mediated signal transduction pathway, and the most overrepresented process is the actin cytoskeleton organization. Conclusions: The study provides preliminary insight into the epigenetic effect of MMT. Future studies will have to confirm the DMPs, assess their impact on gene expression, and determine their clinical relevance. Full article
Show Figures

Figure 1

20 pages, 9183 KB  
Article
A Novel Heterozygous ARL3 Variant in Non-Syndromic Retinitis Pigmentosa: Clinical and Functional Characterization
by Emilia Stellacci, Lucia Ziccardi, Alessandro Bruselles, Carmen Dell’Aquila, Luca Mignini, Marcello Niceta, Luigi Chiriatti, Mattia Carvetta, Erika Zara, Alessandro Leone, Serena Cecchetti, Simona Coppola, Vincenzo Parisi, Marco Tartaglia and Viviana Cordeddu
Int. J. Mol. Sci. 2026, 27(5), 2368; https://doi.org/10.3390/ijms27052368 - 3 Mar 2026
Viewed by 186
Abstract
Retinitis pigmentosa (RP) comprises a heterogeneous group of inherited retinal dystrophies characterized by the progressive degeneration of photoreceptors, leading to night blindness and gradual loss of peripheral vision. RP is characterized by a substantial genetic heterogeneity, with more than 85 genes implicated across [...] Read more.
Retinitis pigmentosa (RP) comprises a heterogeneous group of inherited retinal dystrophies characterized by the progressive degeneration of photoreceptors, leading to night blindness and gradual loss of peripheral vision. RP is characterized by a substantial genetic heterogeneity, with more than 85 genes implicated across autosomal dominant, autosomal recessive, and X-linked inheritance patterns. Recent studies have identified mutations in the ARL3 gene as a causative factor in both syndromic and non-syndromic forms of RP, including autosomal dominant and recessive cases. ARL3 encodes a small GTPase that plays a crucial role in intracellular trafficking, particularly within photoreceptors. This process is critical for maintaining ciliary function and phototransduction. Here, we investigate the pathogenic mechanisms of the ARL3 c.199G>C (p.Asp67His) variant identified in individuals from a four-generation family. We show that mutant ARL3 disrupts normal protein expression and affects ciliogenesis. Clinically affected individuals showed a non-syndromic retinal degenerative RP phenotype, with marked intrafamilial heterogeneity, ranging from extensive retinal atrophy to the absence of clinical manifestation, independent of age. This report highlights the incomplete penetrance and variable expressivity associated with the ARL3 variant and emphasizes the value of combining molecular diagnostics with functional validation to expedite molecular diagnosis. Full article
(This article belongs to the Section Molecular Pathology, Diagnostics, and Therapeutics)
Show Figures

Figure 1

12 pages, 1823 KB  
Brief Report
Functional Characterization of CfRgs2 Reveals Its Critical Role in Growth, Conidiation, Stress Response, and Virulence of Colletotrichum fructicola
by Yadi Liu, Qiuyue Hu and He Li
Microbiol. Res. 2026, 17(3), 53; https://doi.org/10.3390/microbiolres17030053 - 2 Mar 2026
Viewed by 89
Abstract
Colletotrichum fructicola is the predominant pathogenic agent responsible for anthracnose in Camellia oleifera. RGS2 is a GTPase-activating protein that negatively regulates G-protein signaling by inactivating Gα subunits. In this study, we characterized the ortholog of CfRGS2 in C. fructicola to explore its [...] Read more.
Colletotrichum fructicola is the predominant pathogenic agent responsible for anthracnose in Camellia oleifera. RGS2 is a GTPase-activating protein that negatively regulates G-protein signaling by inactivating Gα subunits. In this study, we characterized the ortholog of CfRGS2 in C. fructicola to explore its pathogenic roles. Seven canonical RGS genes were identified through BLASTp and keyword searches. Conserved domains and subcellular localizations were predicted bioinformatically. A CfRGS2 knockout mutant was generated via overlap-PCR and PEG-mediated transformation, verified by PCR, and complemented by reintroducing the wild-type gene. Phenotypic characterization showed that the growth rates of mutants ΔCfrgs2-1 and ΔCfrgs2-2 were significantly reduced compared with those of the wild-type and complemented strains. On both PDA and minimal medium, the mutant strains exhibited significantly smaller colony diameters of 3.3 cm and 3.1 cm, respectively, relative to the control strains. Moreover, conidiation in the mutants was only 4% of that in the wild-type and complemented strains, and appressorium formation was reduced to 6%, with statistical analyses confirming high significance. Under cell wall stress induced by 400 μg/mL Congo red, the growth inhibition rates of ΔCfrgs2-1 and ΔCfrgs2-2 were 44% and 48%, respectively, significantly higher than those of the control strains. Pathogenicity assays demonstrated that the mutants failed to induce lesions on unwounded leaves and caused 47% and 30% smaller lesion areas on wounded apple fruits, respectively. In summary, C. fructicola possesses seven canonical RGS proteins that regulate G-protein signaling, among which CfRgs2 is implicated in growth, conidiation, the stress response to cell wall perturbation, and virulence. Full article
(This article belongs to the Special Issue Advances in Plant–Pathogen Interactions)
Show Figures

Figure 1

15 pages, 1419 KB  
Review
The Biological Significance of Calmodulin Binding to Lipids
by Danton H. O'Day
Biology 2026, 15(5), 396; https://doi.org/10.3390/biology15050396 - 28 Feb 2026
Viewed by 179
Abstract
In addition to binding to and regulating over 400 different proteins, calmodulin (CaM) also binds to lipids. Binding occurs to the prenylated tails of various small GTPases, to specific lipids in biological membranes and to free lipids in the cytoplasm. Here, CaM binding [...] Read more.
In addition to binding to and regulating over 400 different proteins, calmodulin (CaM) also binds to lipids. Binding occurs to the prenylated tails of various small GTPases, to specific lipids in biological membranes and to free lipids in the cytoplasm. Here, CaM binding to Rac1, RalA, and KRAS4b is covered, emphasizing its importance in protein translocation from the cell membrane to the cytosol and its resultant impact on cell signaling. Binding phosphatidylserine and phosphatidylethanolamine in membranes not only leads to the tethering of CaM, but also to the disruption of lipid bilayers. Binding to sphingolipids also occurs, an event that acts as a competitive inhibitor of CaM function. The mechanism through which CaM binds to lipids is also examined. In total, the current state of affairs regarding calcium-dependent CaM–lipid binding is reviewed, including potential therapeutic uses, setting the stage for future work on this important biological event. Full article
(This article belongs to the Special Issue Interactions Between Membrane Proteins and Membrane Lipids)
Show Figures

Figure 1

16 pages, 4484 KB  
Article
Induced Sputum Multi-Omics Reveals Airway Signatures of COPD in Smokers: A Pilot Study
by Kaja Pulik, Piotr Korczyński, Katarzyna Mycroft-Rzeszotarska, Iga Ciesielska-Markowska, Magdalena Kucia, Magdalena Paplińska-Goryca, Diana Wierzbicka, Kannathasan Thetchinamoorthy, Zofia Wicik and Katarzyna Górska
Int. J. Mol. Sci. 2026, 27(5), 2271; https://doi.org/10.3390/ijms27052271 - 28 Feb 2026
Viewed by 135
Abstract
Chronic obstructive pulmonary disease (COPD) is a leading cause of mortality worldwide, yet only a fraction of smokers develops the disease, suggesting protective mechanisms in resilient individuals. Identifying airway-localized molecular signatures may improve our understanding of disease pathomechanisms and support hypothesis generation for [...] Read more.
Chronic obstructive pulmonary disease (COPD) is a leading cause of mortality worldwide, yet only a fraction of smokers develops the disease, suggesting protective mechanisms in resilient individuals. Identifying airway-localized molecular signatures may improve our understanding of disease pathomechanisms and support hypothesis generation for biomarker research. In this pilot study, induced sputum from smokers with COPD (n = 28) and smokers without COPD (n = 16; Global Initiative for Chronic Obstructive Lung Disease (GOLD)-defined pre-COPD) was analyzed by untargeted proteomics, metabolomics, and lipidomics. After quality control, 1180 proteins, 187 metabolites, and 1234 lipids were retained. Analyses included univariate models with false discovery rate adjustment and multivariate analyses (PCA, PLS-DA), followed by pathway enrichment and protein interaction network analysis. While few features remained significant after FDR correction, consistent cross-omics patterns were observed. COPD was characterized by ↑ glutathione, creatine, and L-arginine; ↓ CCDC88A and ↑ STAT3 and SYDE2; and broad lipid remodeling involving phosphatidylcholines, sphingolipids, and eicosanoids. Network analysis highlighted STAT3 as a highly connected node linking COPD-related genes. These findings suggest that the multi-omic profiling of induced sputum can capture coherent airway-localized molecular signatures such as oxidative stress, cytoskeletal remodeling, and Rho-family GTPase signaling. However, the results should be interpreted as exploratory and require validation in functional studies. Full article
(This article belongs to the Section Molecular Biology)
Show Figures

Figure 1

14 pages, 3845 KB  
Article
LncSMIM14 Hijacks Rab3a-Mediated Endocytosis to Promote Bovine Viral Diarrhea Virus Replication
by Zhiran Shao, Siqi Ma, FengSiyue Gao, Yang Lou, Xinyi Liu, Li Yang, Zhanhai Mai, Lixia Wang, Areayi Haiyilati, Huijun Shi and Qiang Fu
Int. J. Mol. Sci. 2026, 27(5), 2259; https://doi.org/10.3390/ijms27052259 - 27 Feb 2026
Viewed by 151
Abstract
Bovine Viral Diarrhea Virus (BVDV) poses a significant threat to the global cattle industry, causing substantial economic losses. Long non-coding RNAs (lncRNAs) play crucial regulatory roles in various biological processes, including viral infections. However, the specific lncRNAs influencing BVDV replication remain poorly characterized. [...] Read more.
Bovine Viral Diarrhea Virus (BVDV) poses a significant threat to the global cattle industry, causing substantial economic losses. Long non-coding RNAs (lncRNAs) play crucial regulatory roles in various biological processes, including viral infections. However, the specific lncRNAs influencing BVDV replication remain poorly characterized. This study identified lncSMIM14 as a key host factor upregulated during BVDV infection in MDBK cells. Functional analyses demonstrated that lncSMIM14 overexpression significantly enhanced BVDV replication, evidenced by increased viral mRNA levels, progeny virus titers, cytopathic effects, and dsRNA abundance, while its knockdown exerted the opposite effect. Mechanistically, we revealed that lncSMIM14 specifically targets and positively regulates the expression of the endocytosis-related GTPase Rab3a. Importantly, Rab3a itself was shown to be essential for efficient BVDV replication, as its overexpression promoted viral replication, and its knockdown inhibited it. Furthermore, Rab3a co-localized with key endocytic regulators Rab5a and Rab7a, and both lncSMIM14 overexpression and Rab3a overexpression promoted the formation of endocytic vesicles, particularly post-BVDV infection. Our findings unveil a novel mechanism wherein BVDV exploits the host lncRNA lncSMIM14 to hijack Rab3a-mediated endocytosis, facilitating its own replication. This study identifies the lncSMIM14-Rab3a axis as a critical host pathway subverted by BVDV, providing new potential targets for antiviral intervention. Full article
(This article belongs to the Section Molecular Microbiology)
Show Figures

Figure 1

15 pages, 4056 KB  
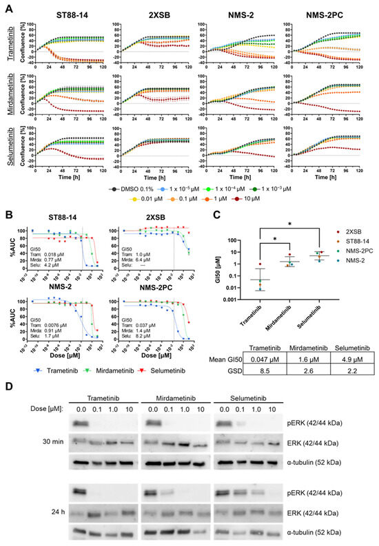
Communication
Trametinib and Fimepinostat Induce Malignant Peripheral Nerve Sheath Tumor Cell Death In Vitro
by Ethan W. Hass, Sofia A. Oliveira and Cristina Fernandez-Valle
Cancers 2026, 18(5), 746; https://doi.org/10.3390/cancers18050746 - 26 Feb 2026
Viewed by 214
Abstract
Background/Objectives: Neurofibromatosis Type 1 (NF1) is a genetic syndrome caused by pathogenic NF1 variants encoding neurofibromin, a Ras GTPase activating protein. Individuals with NF1 develop peripheral nerve sheath tumors called neurofibromas. Approximately 50% of NF1 patients develop plexiform neurofibromas (pNFs) which have up [...] Read more.
Background/Objectives: Neurofibromatosis Type 1 (NF1) is a genetic syndrome caused by pathogenic NF1 variants encoding neurofibromin, a Ras GTPase activating protein. Individuals with NF1 develop peripheral nerve sheath tumors called neurofibromas. Approximately 50% of NF1 patients develop plexiform neurofibromas (pNFs) which have up to 13% lifetime risk of transformation into malignant peripheral nerve sheath tumors (MPNSTs). Current therapeutic strategies emphasize surgical resection with wide margins, radiation, and traditional chemotherapy for unresectable MPNSTs. However, NF1 patients diagnosed with MPNSTs have 5-year survival rates as low as 16%. The two recently FDA-approved drugs for pNFs, the MEK inhibitors selumetinib and mirdametinib, are not used to prevent or treat MPNSTs. Methods: The MEK inhibitor trametinib and the dual HDAC/PI3K inhibitor fimepinostat were assessed for growth inhibitory effects in nine unique patient-derived MPNST cell lines, as both drugs have preclinical efficacy in other Schwann cell-derived tumors. Results: Trametinib, which is approved for malignant melanomas, promoted cell death in 7/9 MPNST cell lines with a geometric mean GI50 = 17 nM. When directly compared to selumetinib and mirdametinib in a subset of four MPNST cell lines, trametinib had the lowest mean GI50 (trametinib = 38 nM, mirdametinib = 1.6 µM, selumetinib = 4.9 µM). Trametinib was also superior to selumetinib and mirdametinib in blocking ERK1/2 phosphorylation for 24 h. Fimepinostat promoted cell death in all cell lines with a geometric mean GI50 = 17 pM. Conclusions: These studies demonstrate in vitro efficacy for two candidate MPNST therapeutics which could reduce tumor burden and metastasis in NF1 patients. Full article
(This article belongs to the Special Issue Targeted Therapies for Pediatric Nervous System Tumors)
Show Figures

Figure 1

20 pages, 5056 KB  
Article
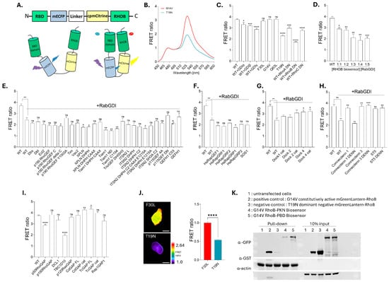
A New Single-Chain, Genetically Encoded Biosensor for RhoB GTPase Based on FRET, Useful for Live-Cell Imaging
by Sandra Pagano and Louis Hodgson
Cells 2026, 15(4), 347; https://doi.org/10.3390/cells15040347 - 14 Feb 2026
Viewed by 314
Abstract
RhoB is an atypical Rho GTPase whose function is tightly linked to its subcellular localization and membrane trafficking, reflecting its unique post-translational modifications and association with endosomal membranes in addition to the plasma membrane. Despite its implication in membrane trafficking and cytoskeletal regulation, [...] Read more.
RhoB is an atypical Rho GTPase whose function is tightly linked to its subcellular localization and membrane trafficking, reflecting its unique post-translational modifications and association with endosomal membranes in addition to the plasma membrane. Despite its implication in membrane trafficking and cytoskeletal regulation, tools to directly monitor RhoB activity in space and time have been lacking. Here, we describe the development and validation of a single-chain, genetically encoded Förster resonance energy transfer (FRET) biosensor that enables direct visualization of RhoB activity in living cells while preserving its native membrane-targeting determinants. The biosensor exhibits a large dynamic range and resolves spatially heterogeneous RhoB activity during leading-edge protrusion–retraction cycles in migrating mouse embryonic fibroblasts. To demonstrate the utility of this tool, we performed multiplex live-cell imaging with a previously developed near-infrared FRET biosensor for the exocytic Rho GTPase TC10. Quantitative morphodynamic and cross-correlation analyses reveal coordinated yet antagonistic spatiotemporal patterns of RhoB and TC10 activities at the leading edge and show that perturbation of TC10 regulation reorganizes their spatial coupling. Together, this work introduces a robust biosensor for RhoB and establishes a multiplex imaging framework to study the coordination of trafficking and signaling during cell migration. Full article
(This article belongs to the Special Issue Cell Migration and Invasion)
Show Figures

Figure 1

37 pages, 15160 KB  
Article
Membrane Dysfunction as a Central Mechanism in LRRK2-Associated Parkinson’s Disease: Comparative Analysis of G2019S and I1371V Variants
by Khushboo Singh, Roon Banerjee, Chandrakanta Potdar, Anisha Shaw, Rakshith Rakshith, Nitish Kamble, Vikram Holla, Ravi Yadav, Pramod Kumar Pal and Indrani Datta
Cells 2026, 15(4), 342; https://doi.org/10.3390/cells15040342 - 13 Feb 2026
Viewed by 580
Abstract
Mutations in leucine-rich repeat kinase 2 (LRRK2) are among the most common genetic causes of Parkinson’s disease (PD), yet substantial heterogeneity exists among pathogenic variants. How mutations in distinct functional domains of LRRK2 differentially perturb cellular homeostasis remains incompletely understood. Here, we compared [...] Read more.
Mutations in leucine-rich repeat kinase 2 (LRRK2) are among the most common genetic causes of Parkinson’s disease (PD), yet substantial heterogeneity exists among pathogenic variants. How mutations in distinct functional domains of LRRK2 differentially perturb cellular homeostasis remains incompletely understood. Here, we compared two pathogenic LRRK2 mutations—G2019S in the kinase domain and I1371V in the GTPase domain—across multiple cellular models, including SH-SY5Y and U87 cells, and healthy human iPSC-derived floor plate cells. We demonstrate that the I1371V mutation induces markedly more severe cellular dysfunction than G2019S. I1371V-expressing cells exhibited elevated LRRK2 autophosphorylation at S1292 and robust hyperphosphorylation of Rab8A and Rab10, indicating enhanced downstream signaling. These alterations impaired sterol trafficking, leading to selective depletion of membrane cholesterol without changes in total cellular cholesterol. Consequently, I1371V cells displayed increased membrane fluidity, disrupted microdomain organization, altered membrane topology, reduced caveolin-1 expression, and impaired dopamine transporter surface expression and dopamine uptake. Lipidomic profiling further revealed a broad disruption of lipid homeostasis, including reductions in cholesteryl esters, sterols, sphingolipids, and glycerophospholipids, whereas G2019S cells showed comparatively modest changes. Pharmacological intervention revealed mutation-specific responses, with the non-selective LRRK2 modulator GW5074 outperforming the kinase-selective inhibitor MLi-2 in restoring Rab8A phosphorylation, membrane integrity, and dopaminergic function. Collectively, these findings identify membrane lipid dysregulation as a central cell biological mechanism in LRRK2-associated PD and underscore the importance of variant-specific therapeutic strategies. Full article
(This article belongs to the Special Issue Molecular and Cellular Drivers of Parkinson's Disease)
Show Figures

Graphical abstract

24 pages, 3397 KB  
Article
Pimozide Reprograms the Ran GTPase–SCF Axis and Matrix Remodeling Pathways in Breast, Colorectal, and Pancreatic Cancer Models
by Hayat Asaad Hameed Al-Ali, Mohammad El-Tanani, Shakta Mani Satyam, Talal Salem Al-Qaisi, Yusuf Lukman, Khaled A. Ahmed, Razan Obiedat, Abubakar Ibrahim, Razan Madi and Rahmeh Khirfan
Cancers 2026, 18(4), 611; https://doi.org/10.3390/cancers18040611 - 13 Feb 2026
Viewed by 282
Abstract
Background: Cancer progression is driven by coordinated dysregulation of intracellular transport, proteostasis, and extracellular matrix remodeling. Therapeutic strategies targeting a single pathway often fail due to tumor adaptability and resistance. Drug repurposing offers a promising approach to identify multi-target anticancer agents with established [...] Read more.
Background: Cancer progression is driven by coordinated dysregulation of intracellular transport, proteostasis, and extracellular matrix remodeling. Therapeutic strategies targeting a single pathway often fail due to tumor adaptability and resistance. Drug repurposing offers a promising approach to identify multi-target anticancer agents with established safety profiles. Pimozide, an FDA-approved antipsychotic drug, has recently emerged as a candidate with potential anticancer activity, although its molecular mechanisms remain incompletely understood. Objectives: This study aimed to investigate the anticancer effects of pimozide across breast, colorectal, and pancreatic cancer models, with a specific focus on its modulation of Ran GTPase signaling, Skp1–Cullin–F-box (SCF) ubiquitin ligase components, and matrix metalloproteinase-2–mediated extracellular matrix remodeling. Methods: Cell viability was assessed using MTT assays in MDA-MB-231, MCF-7, HT-29, and PanC-1 cell lines. Quantitative real-time polymerase chain reaction was employed to evaluate the expression of Ran, MMP2, Cullin1, Rbx1, SKP2, and FBXW10 following pimozide treatment. Molecular docking and MMGBSA analyses were performed to characterize binding interactions between pimozide and selected target proteins. Results: Pimozide induced concentration-dependent cytotoxicity in all tested cell lines with variable IC50 values. Treatment resulted in consistent downregulation of Ran and MMP-2 across cancer types, alongside context-dependent modulation of SCF complex components. Notably, FBXW10 exhibited the strongest binding affinity to pimozide in silico, suggesting functional disruption of ubiquitin-mediated proteostasis. Conclusions: Pimozide exerts anticancer effects through coordinated disruption of nucleocytoplasmic transport, proteostasis regulation, and matrix remodeling. These findings support the repositioning of pimozide as a multi-target anticancer agent and provide a mechanistic foundation for further translational investigation. Full article
(This article belongs to the Section Methods and Technologies Development)
Show Figures

Figure 1

19 pages, 6210 KB  
Article
Clusterin Promotes the Migration and Invasion of Highly Aggressive Breast Cancer Cells Through Molecular Mechanisms That Affect the Cell Cytoskeleton and Extracellular Matrix Dynamics
by Alessia Ciringione, Marina Marozzi, Silvana Belletti, Margot Lo Pinto, Simone Dario Scilabra, Patrizia Cancemi and Federica Rizzi
Int. J. Mol. Sci. 2026, 27(4), 1721; https://doi.org/10.3390/ijms27041721 - 10 Feb 2026
Viewed by 759
Abstract
Metastatic breast cancer (BC) remains a major clinical challenge, and identifying molecular mechanisms driving tumor cell migration and invasion is critical to develop effective therapeutic strategies. Clusterin (CLU), a secreted chaperone-like protein, is upregulated in BC and metastatic tissue; however, its functional contribution [...] Read more.
Metastatic breast cancer (BC) remains a major clinical challenge, and identifying molecular mechanisms driving tumor cell migration and invasion is critical to develop effective therapeutic strategies. Clusterin (CLU), a secreted chaperone-like protein, is upregulated in BC and metastatic tissue; however, its functional contribution to tumor aggressiveness remains unclear. Here, we silenced CLU by siRNA in two BC cell lines with distinct aggressiveness and examined its impact on migration, invasion, and associated signaling pathways. Following CLU silencing, cell migration and invasion were assessed using transwell assays. Cytoskeletal organization was evaluated by F-actin staining, while downstream signaling pathways were analyzed by RT-PCR, Western blotting, and Rho GTPase pull-down. A comparative proteomic analysis was performed in CLU-expressing and CLU-silenced MDA-MB-231 cells. CLU knockdown significantly reduced migration and invasion in MDA-MB-231, concomitantly with loss of F-actin-rich membrane protrusions, reduced expression of MMP9, COL1A1, and COL4A1, and decreased activation of Akt, NF-κB, and RhoA. Proteomic profiling revealed extensive remodeling of pathways involved in cell adhesion, cytoskeletal dynamics, and extracellular matrix interactions. Differently, no or very mild effects were observed in CLU-silenced MCF-7 cells. These findings identify CLU as an upstream regulator of a pro-metastatic adhesion–cytoskeleton signaling in BC, selectively operative in EMT-engaged, basal-like cells, highlighting the importance of patient stratification for CLU-targeted therapeutic strategies. Full article
(This article belongs to the Special Issue Advances and Mechanisms in Breast Cancer—2nd Edition)
Show Figures

Figure 1

23 pages, 24193 KB  
Article
Unveiling Transcriptional Dynamics Across Five Developmental Stages of the Edible Mushroom Oudemansiella raphanipes
by Yanjun Ma, Lanlan Yu, Jinming Zhang, Yongxiang Dang and Xuetai Zhu
J. Fungi 2026, 12(2), 124; https://doi.org/10.3390/jof12020124 - 10 Feb 2026
Viewed by 452
Abstract
Oudemansiella raphanipes is a prized edible mushroom renowned for its “three-high, one-low” nutritional profile (high protein, fiber, vitamins; low fat). However, the stage-specific molecular dynamics governing its development and their potential link to its superior nutrition remain unknown, hindering targeted genetic improvement. This [...] Read more.
Oudemansiella raphanipes is a prized edible mushroom renowned for its “three-high, one-low” nutritional profile (high protein, fiber, vitamins; low fat). However, the stage-specific molecular dynamics governing its development and their potential link to its superior nutrition remain unknown, hindering targeted genetic improvement. This study aimed to decipher the first comprehensive transcriptomic atlas across its five key developmental stages and to explore potential molecular signatures linked to its distinctive nutrition. We first confirmed the superior nutritional profile of O. raphanipes via comparative analysis with nine commercial mushrooms. RNA sequencing (RNA-seq) was performed on samples from five defined developmental stages (spores, mycelia, primordia, closed-cap and open-cap fruiting bodies), followed by de novo transcriptome assembly, functional annotation, and differential expression analysis. Results revealed extensive transcriptional reprogramming, with the most dramatic changes occurring at the spore-to-mycelium transition (19,827 differentially expressed genes). Stage-specific pathway enrichment highlighted regulators of germination (e.g., ribosome, transmembrane transport), primordium formation (e.g., glycerophospholipid metabolism, GTPase signaling), fruiting body development (e.g., starch/sucrose metabolism, terpenoid synthesis), and maturation (e.g., glycolysis, fatty acid biosynthesis, transcription factors MADS-box/bZIP). We identified 588 stage-exclusive genes in spores and 515 constitutively upregulated genes linked to energy metabolism and proteostasis. Crucially, integrating nutritional phenotypes with stage-resolved transcriptomics revealed that sustained transcriptional programs in mature fruiting bodies are associated with its nutritional excellence; e.g., upregulation of ribosomal/amino acid metabolic pathways aligns with high protein content, while active fatty acid degradation correlates with low fat levels. Our study provides the first multi-stage transcriptomic blueprint for O. raphanipes development, revealing stage-specific regulators and proposing molecular associations for its nutritional traits. This resource offers a foundational basis and candidate genetic targets for future breeding strategies aimed at enhancing agronomic and nutritional traits in this prized fungus. Full article
(This article belongs to the Special Issue Edible and Medicinal Macrofungi, 4th Edition)
Show Figures

Figure 1

29 pages, 3052 KB  
Article
Maternal Nutrient Restriction Programs Fetal Hepatic DNA Methylation in Ovine Monozygotic Twins
by Megan E. Miller, Emilie C. Baker and Michael C. Satterfield
Int. J. Mol. Sci. 2026, 27(3), 1553; https://doi.org/10.3390/ijms27031553 - 4 Feb 2026
Viewed by 546
Abstract
Maternal nutrient restriction (MNR) heightens disease susceptibility in offspring through epigenetic modifications that alter the development of essential organs. This study investigates how restriction alters the fetal sheep hepatic methylome and its potential regulatory influence on gene expression. Using a monozygotic twin model [...] Read more.
Maternal nutrient restriction (MNR) heightens disease susceptibility in offspring through epigenetic modifications that alter the development of essential organs. This study investigates how restriction alters the fetal sheep hepatic methylome and its potential regulatory influence on gene expression. Using a monozygotic twin model generated through embryo splitting, we examined hepatic DNA methylation responses to maternal nutrient restriction (50% vs. 100% NRC nutritional requirements; n = 4 per group) from gestational day (GD) 35 to 135 in pregnant sheep. At GD 135, conceptus (fetal–placental unit) development was assessed; although fetal weight was unaffected (p > 0.10), restricted fetuses exhibited reduced liver mass (p < 0.05). Whole-genome bisulfite sequencing (WGBS) of fetal liver identified 1,636,305 differentially methylated CpG sites (dmCpGs) in the Group-Level Analyses and 42,231 dmCpGs in the Twin-Pair Analyses. At the Group-Level, 40,533 promoter, 126,667 exonic, and 785,381 intronic sites were identified, whereas the Twin-Pair subset contained 1314, 7116, and 22,239, respectively. Site-level shifts and functional enrichment across features highlighted GPCR–cAMP/calcium–PI3K/AKT signaling, phosphoinositide metabolism, ECM/integrin–focal adhesion networks, thyroid hormone signaling, and Rho-family GTPases. These findings indicate that maternal nutrient restriction modifies the fetal hepatic methylome through coordinated signaling, metabolic, and structural reconfigurations that create conditions conducive to metabolic disease. Full article
(This article belongs to the Section Molecular Biology)
Show Figures

Figure 1

20 pages, 16864 KB  
Article
Muscle-Specific DNM2 Overexpression Improves Charcot–Marie–Tooth Disease In Vivo and Reveals a Narrow Therapeutic Window in Skeletal Muscle
by Marie Goret, Gwenaelle Piccolo and Jocelyn Laporte
Int. J. Mol. Sci. 2026, 27(3), 1471; https://doi.org/10.3390/ijms27031471 - 2 Feb 2026
Viewed by 471
Abstract
Charcot–Marie–Tooth disease (CMT), caused by dominant loss-of-function mutations in DNM2, encoding the GTPase dynamin-2, impairs motor and sensory function. However, the respective contributions of muscle and nerve pathology, and the therapeutic potential of increasing DNM2 expression, remain unresolved. We evaluated tissue-targeted and [...] Read more.
Charcot–Marie–Tooth disease (CMT), caused by dominant loss-of-function mutations in DNM2, encoding the GTPase dynamin-2, impairs motor and sensory function. However, the respective contributions of muscle and nerve pathology, and the therapeutic potential of increasing DNM2 expression, remain unresolved. We evaluated tissue-targeted and systemic approaches to increase DNM2 in a mouse model carrying the common K562E-CMT mutation. Muscle-specific DNM2 overexpression from embryogenesis in Dnm2K562E/+ mice ameliorated desmin and integrin mislocalization, membrane trafficking defects, mitochondrial abnormalities, and fibrosis in skeletal muscle, resulting in improved locomotor coordination despite persistent muscle atrophy. Conversely, systemic postnatal AAV delivery of human DNM2 increased DNM2 in muscle but failed to transduce nerves and paradoxically worsened the muscle pathology, producing centronuclear myopathy-like features. These findings reveal a primary pathogenic impact of DNM2-CMT mutation within skeletal muscle, independent of nerve involvement. Collectively, they underscore that precise DNM2 dosage is critical for neuromuscular homeostasis and reveal a narrow therapeutic window for safe and effective therapeutic intervention. This paradox, in which efforts to compensate for a loss-of-function neuropathy risk inducing a gain-of-function myopathy, highlights the need for tightly controlled modulation of DNM2 activity in future therapeutic strategies. Full article
(This article belongs to the Section Molecular Neurobiology)
Show Figures

Figure 1

Back to TopTop