Sign in to use this feature.

Years

Between: -

Subjects

remove_circle_outline
remove_circle_outline
remove_circle_outline
remove_circle_outline

Journals

Article Types

Countries / Regions

Search Results (15)

Search Parameters:
Keywords = Euphorbia kansui

Order results
Result details
Results per page
Select all
Export citation of selected articles as:
12 pages, 4938 KB  
Article
An Ingenane-Type Diterpene from Euphorbia kansui Promoted Cell Apoptosis and Macrophage Polarization via the Regulation of PKC Signaling Pathways
by Xiaoyi Feng, Lizhong Wang, Li Pu, Jianchun Li, Hongmei Li, Dan Liu and Rongtao Li
Int. J. Mol. Sci. 2024, 25(18), 10123; https://doi.org/10.3390/ijms251810123 - 20 Sep 2024
Cited by 5 | Viewed by 1751
Abstract
Euphorbia kansui, a toxic Chinese medicine used for more than 2000 years, has the effect of “purging water to promote drinking” and “reducing swelling and dispersing modules”. Diterpenes and triterpenes are the main bioactive components of E. kansui. Among them, ingenane-type [...] Read more.
Euphorbia kansui, a toxic Chinese medicine used for more than 2000 years, has the effect of “purging water to promote drinking” and “reducing swelling and dispersing modules”. Diterpenes and triterpenes are the main bioactive components of E. kansui. Among them, ingenane-type diterpenes have multiple biological activities as a protein kinase C δ (PKC-δ) activator, which have previously been shown to promote anti-proliferative and pro-apoptotic effects in several human cancer cell lines. However, the activation of PKC subsequently promoted the survival of macrophages. Recently, we found that 13-hydroxyingenol-3-(2,3-dimethylbutanoate)-13-dodecanoate (compound A) from E. kansui showed dual bioactivity, including the inhibition of tumor-cell-line proliferation and regulation of macrophage polarization. This study identifies the possible mechanism of compound A in regulating the polarization state of macrophages, by regulating PKC-δ-extracellular signal regulated kinases (ERK) signaling pathways to exert anti-tumor immunity effects in vitro, which might provide a new treatment method from the perspective of immune cell regulation. Full article
Show Figures

Figure 1

14 pages, 3821 KB  
Article
Enhanced Anti-Obesity Effects of Euphorbia Kansui Extract through Macrophage and Gut Microbiota Modulation: A Real-World Clinical and In Vivo Study
by Ji-Won Noh, Jung-Hwa Yoo and Byung-Cheol Lee
Pharmaceuticals 2024, 17(9), 1131; https://doi.org/10.3390/ph17091131 - 27 Aug 2024
Cited by 1 | Viewed by 2341
Abstract
Rising obesity and associated multi-systemic complications amplify the health burden. Euphorbia kansui (EK) extract is clinically recognized for managing obesity. In a human study, 240 obese individuals were categorized into two cohorts: those receiving solely herbal medicine (HM group) and those administered EK [...] Read more.
Rising obesity and associated multi-systemic complications amplify the health burden. Euphorbia kansui (EK) extract is clinically recognized for managing obesity. In a human study, 240 obese individuals were categorized into two cohorts: those receiving solely herbal medicine (HM group) and those administered EK concomitantly with herbal medicine (EK group). An in vivo examination using C57BL/6-Lepob/Lepob mice elucidated mechanisms involving macrophages and gut microbiota with associated metabolic advantages. The clinical study revealed a significant 7.22% body weight reduction during 91.55 average treatment days and examined 16.71% weight loss at 300 days after treatment. In whole subjects, 60.4%, 21.3%, and 6.3% achieved weight reductions exceeding 5%, 10%, and 15%, respectively. Impressively, the EK group exhibited superior weight loss compared to the HM group (EK: −7.73% vs. HM: −6.27%, p = 0.012). The anti-obesity effect was positively associated with EK therapy frequency and herbal medicine duration. In the in vivo study, EK significantly improved insulin sensitivity and mitigated infiltration of adipose tissue macrophages (ATMs) by modulating the CD11c+ and CD206+ subtypes. EK also correlated with increased Bacteroidetes and Firmicutes populations and reduced Proteobacteria and Verrucomicrobia. Consequently, EK is an effective adjunctive anti-obesity therapy offering metabolic benefits by modulating ATMs and gut microbiota profiles. Full article
(This article belongs to the Special Issue Anti-obesity and Anti-aging Natural Products)
Show Figures

Figure 1

16 pages, 3212 KB  
Article
Bioactive C21 Steroidal Glycosides from Euphorbia kansui Promoted HepG2 Cell Apoptosis via the Degradation of ATP1A1 and Inhibited Macrophage Polarization under Co-Cultivation
by Xiaoyi Feng, Jianchun Li, Hongmei Li, Xuanqin Chen, Dan Liu and Rongtao Li
Molecules 2023, 28(6), 2830; https://doi.org/10.3390/molecules28062830 - 21 Mar 2023
Cited by 11 | Viewed by 3386
Abstract
Euphorbia kansui is clinically used for the treatment of esophageal cancer, lung cancer, cancerous melanoma, asthma, pleural disorders, ascites, and pertussis, among other conditions. In this study, 12 steroids were obtained and identified from E. kansui, and cynsaccatol L (5), [...] Read more.
Euphorbia kansui is clinically used for the treatment of esophageal cancer, lung cancer, cancerous melanoma, asthma, pleural disorders, ascites, and pertussis, among other conditions. In this study, 12 steroids were obtained and identified from E. kansui, and cynsaccatol L (5), which showed the best effects in terms of inhibiting the proliferation of HepG2 cells and the immune regulation of macrophages. Furthermore, 5 induced typical apoptotic characteristics in HepG2 cells, such as morphological changes and the caspase cascade, as well as inducing autophagy-dependent apoptosis via mitochondrial dysfunction and reactive oxygen species (ROS) accumulation. The antitumor mechanism of 5 might be related to promoting the endocytosis and degradation of ATP1A1 protein and then down-regulating the downstream AKT and ERK signaling pathways. Furthermore, the antiproliferation effect of 5 in co-cultivation with macrophages was investigated, which showed that 5 promoted the apoptosis of HepG2 cells by modulating the release of inflammatory cytokines, such as TNF-α and IFN-γ; regulating the M2-subtype polarization of macrophages; promoting the phagocytosis of macrophages. In conclusion, 5 exerted anti-proliferative effects by promoting the degradation of ATP1A1 and inhibiting the ATP1A1-AKT/ERK signaling pathway in HepG2. Furthermore, it regulated macrophage function in co-cultivation, thereby further exerting adjuvant anti-HepG2 activity. Full article
(This article belongs to the Section Natural Products Chemistry)
Show Figures

Graphical abstract

19 pages, 4820 KB  
Article
Molecular Cloning and Analysis of an Acetyl-CoA C-acetyltransferase Gene (EkAACT) from Euphorbia kansui Liou
by Meng Wang, Zhe Zheng, Zheni Tian, Hao Zhang, Chenyu Zhu, Xiangyu Yao, Yixin Yang and Xia Cai
Plants 2022, 11(12), 1539; https://doi.org/10.3390/plants11121539 - 9 Jun 2022
Cited by 9 | Viewed by 3236
Abstract
Terpenoids are the largest class of natural products and are essential for cell functions in plants and their interactions with the environment. Acetyl-CoA acetyltransferase (AACT, EC2.3.1.9) can catalyze a key initiation step of the mevalonate pathway (MVA) for terpenoid biosynthesis and is modulated [...] Read more.
Terpenoids are the largest class of natural products and are essential for cell functions in plants and their interactions with the environment. Acetyl-CoA acetyltransferase (AACT, EC2.3.1.9) can catalyze a key initiation step of the mevalonate pathway (MVA) for terpenoid biosynthesis and is modulated by many endogenous and external stimuli. Here, the function and expression regulation activities of AACT in Euphorbia kansui Liou (EkAACT) were reported. Compared with wild-type Arabidopsis, the root length, whole seedling fresh weight and growth morphology of EkAACT-overexpressing plants were slightly improved. The transcription levels of AtAACT, AtMDC, AtMK, AtHMGR, and AtHMGS in the MVA pathway and total triterpenoid accumulation increased significantly in transgenic Arabidopsis. Under NaCl and PEG treatment, EkAACT-overexpressing Arabidopsis showed a higher accumulation of total triterpenoids, higher enzyme activity of peroxidase (POD) and superoxide dismutase (SOD), increased root length and whole seedling fresh weight, and a decrease in the proline content, which indicated that plant tolerance to abiotic stress was enhanced. Thus, AACT, as the first crucial enzyme, plays a major role in the overall regulation of the MVA pathway. Full article
(This article belongs to the Special Issue Morphogenesis and Accumulation of Secondary Metabolites in Plants)
Show Figures

Figure 1

17 pages, 2801 KB  
Article
Kansuinine A Ameliorates Atherosclerosis and Human Aortic Endothelial Cell Apoptosis by Inhibiting Reactive Oxygen Species Production and Suppressing IKKβ/IκBα/NF-κB Signaling
by Chen-Sheng Chen, Bo-Yi Pan, Ping-Hsuan Tsai, Fang-Yu Chen, Wen-Chin Yang and Ming-Yi Shen
Int. J. Mol. Sci. 2021, 22(19), 10309; https://doi.org/10.3390/ijms221910309 - 24 Sep 2021
Cited by 13 | Viewed by 3536
Abstract
Reactive oxygen species (ROS)-induced vascular endothelial cell apoptosis is strongly associated with atherosclerosis progression. Herein, we aimed to examine whether Kansuinine A (KA), extracted from Euphorbia kansui L., prevents atherosclerosis development in a mouse model and inhibits cell apoptosis through oxidative stress reduction. [...] Read more.
Reactive oxygen species (ROS)-induced vascular endothelial cell apoptosis is strongly associated with atherosclerosis progression. Herein, we aimed to examine whether Kansuinine A (KA), extracted from Euphorbia kansui L., prevents atherosclerosis development in a mouse model and inhibits cell apoptosis through oxidative stress reduction. Atherosclerosis development was analyzed in apolipoprotein E-deficient (ApoE−/−) mice fed a high-fat diet (HFD) using Oil Red O staining and H&E staining. Human aortic endothelial cells (HAECs) were treated with KA, followed by hydrogen peroxide (H2O2), to investigate the KA-mediated inhibition of ROS-induced oxidative stress and cell apoptosis. Oil Red O staining and H&E staining showed that atherosclerotic lesion size was significantly smaller in the aortic arch of ApoE−/− mice in the HFD+KA group than that in the aortic arch of those in the HFD group. Further, KA (0.1–1.0 μM) blocked the H2O2-induced death of HAECs and ROS generation. The H2O2-mediated upregulation of phosphorylated IKKβ, phosphorylated IκBα, and phosphorylated NF-κB was suppressed by KA. KA also reduced the Bax/Bcl-2 ratio and cleaved caspase-3 expression, preventing H2O2-induced vascular endothelial cell apoptosis. Our results indicate that KA may protect against ROS-induced endothelial cell apoptosis and has considerable clinical potential in the prevention of atherosclerosis and cardiovascular diseases. Full article
Show Figures

Figure 1

16 pages, 4817 KB  
Article
Toxicity Reduction of Euphorbia kansui Stir-Fried with Vinegar Based on Conversion of 3-O-(2′E,4′Z-Decadi-enoyl)-20-O-acetylingenol
by Qiao Zhang, Yi Zhang, Shi-Kang Zhou, Kan Wang, Min Zhang, Pei-Dong Chen, Wei-Feng Yao, Yu-Ping Tang, Jian-Hua Wu and Li Zhang
Molecules 2019, 24(20), 3806; https://doi.org/10.3390/molecules24203806 - 22 Oct 2019
Cited by 17 | Viewed by 3503
Abstract
The dried roots of Euphorbia kansui S.L.Liou ex S.B.Ho have long been used to treat edema in China. However, the severe toxicity caused by Euphorbia kansui (EK) has seriously restricted its clinical application. Although EK was processed with vinegar to reduce its toxicity, [...] Read more.
The dried roots of Euphorbia kansui S.L.Liou ex S.B.Ho have long been used to treat edema in China. However, the severe toxicity caused by Euphorbia kansui (EK) has seriously restricted its clinical application. Although EK was processed with vinegar to reduce its toxicity, the detailed mechanisms of attenuation in toxicity of EK stir-fried with vinegar (VEK) have not been well delineated. Diterpenoids are the main toxic ingredients of EK, and changes in these after processing may be the underlying mechanism of toxicity attenuation of VEK. 3-O-(2′E,4′Z-decadienoyl)-20-O-acetylingenol (3-O-EZ) is one of the diterpenoids derived from EK, and the content of 3-O-EZ was significantly reduced after processing. This study aims to explore the underlying mechanisms of toxicity reduction of VEK based on the change of 3-O-EZ after processing with vinegar. Based on the chemical structure of 3-O-EZ and the method of processing with vinegar, simulation experiments were carried out to confirm the presence of the product both in EK and VEK and to enrich the product. Then, the difference of peak area of 3-O-EZ and its hydrolysate in EK and VEK were detected by ultra-high-performance liquid chromatography (UPLC). Furthermore, the toxicity effect of 3-O-EZ and its hydrolysate, as well as the underlying mechanism, on zebrafish embryos were investigated. The findings showed that the diterpenoids (3-O-EZ) in EK can convert into less toxic ingenol in VEK after processing with vinegar; meanwhile, the content of ingenol in VEK was higher than that of EK. More interestingly, the ingenol exhibited less toxicity (acute toxicity, developmental toxicity and organic toxicity) than that of 3-O-EZ, and 3-O-EZ could increase malondialdehyde (MDA) content and reduce glutathione (GSH) content; cause embryo oxidative damage by inhibition of the succinate dehydrogenase (SDH) and superoxide dismutase (SOD) activity; and induce inflammation and apoptosis by elevation of IL-2 and IL-8 contents and activation of the caspase-3 and caspase-9 activity. Thus, this study contributes to our understanding of the mechanism of attenuation in toxicity of VEK, and provides the possibility of safe and rational use of EK in clinics. Full article
Show Figures

Graphical abstract

18 pages, 3270 KB  
Article
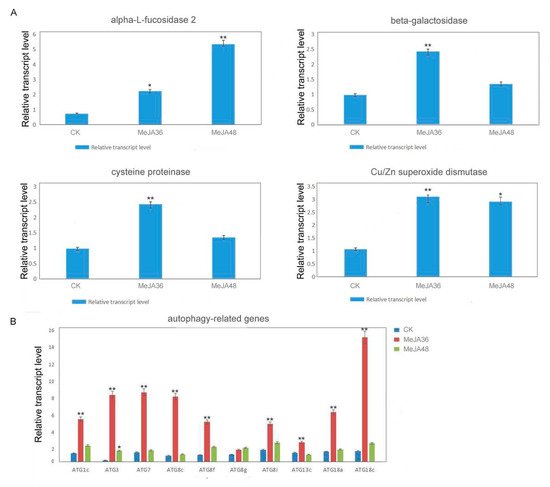
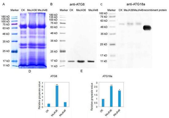
iTRAQ-Based Proteomics Analysis of Autophagy-Mediated Responses against MeJA in Laticifers of Euphorbia kansui L.
by Xiaoai Fang, Xiangyu Yao, Yue Zhang, Zheni Tian, Meng Wang, Peng Li and Xia Cai
Int. J. Mol. Sci. 2019, 20(15), 3770; https://doi.org/10.3390/ijms20153770 - 1 Aug 2019
Cited by 1 | Viewed by 3642
Abstract
Autophagy is a well-defined catabolic mechanism whereby cytoplasmic materials are engulfed into a structure termed the autophagosome. Methyl jasmonate (MeJA), a plant hormone, mediates diverse developmental process and defense responses which induce a variety of metabolites. In plants, little is known about autophagy-mediated [...] Read more.
Autophagy is a well-defined catabolic mechanism whereby cytoplasmic materials are engulfed into a structure termed the autophagosome. Methyl jasmonate (MeJA), a plant hormone, mediates diverse developmental process and defense responses which induce a variety of metabolites. In plants, little is known about autophagy-mediated responses against MeJA. In this study, we used high-throughput comparative proteomics to identify proteins of latex in the laticifers. The isobaric tags for relative and absolute quantification (iTRAQ) MS/MS proteomics were performed, and 298 proteins among MeJA treated groups and the control group of Euphorbia kansui were identified. It is interesting to note that 29 significant differentially expressed proteins were identified and their associations with autophagy and ROS pathway were verified for several selected proteins as follows: α-L-fucosidase, β-galactosidase, cysteine proteinase, and Cu/Zn superoxide dismutase. Quantitative real-time PCR analysis of the selected genes confirmed the fact that MeJA might enhance the expression of some genes related to autophagy. The western blotting and immunofluorescence results of ATG8 and ATG18a which are two important proteins for the formation of autophagosomes also demonstrated that MeJA could promote autophagy at the protein level. Using the electron microscope, we observed an increase in autophagosomes after MeJA treatment. These results indicated that MeJA might promote autophagy in E. kansui laticifers; and it was speculated that MeJA mediated autophagy through two possible ways: the increase of ROS induces ATG8 accumulation and then aotophagosome formation, and MeJA promotes ATG18 accumulation and then autophagosome formation. Taken together, our results provide several novel insights for understanding the mechanism between autophagy and MeJA treatment. However, the specific mechanism remains to be further studied in the future. Full article
(This article belongs to the Section Biochemistry)
Show Figures

Figure 1

16 pages, 4365 KB  
Article
MicroRNAome Profile of Euphorbia kansui in Response to Methyl Jasmonate
by Peng Li, Zheni Tian, Qing Zhang, Yue Zhang, Meng Wang, Xiaoai Fang, Wenjing Shi and Xia Cai
Int. J. Mol. Sci. 2019, 20(6), 1267; https://doi.org/10.3390/ijms20061267 - 13 Mar 2019
Cited by 7 | Viewed by 3440
Abstract
miRNAs play vital regulatory roles in different plant developmental stages and in plant response to biotic and abiotic stresses. However, information is limited on the miRNA regulatory mechanism to methyl jasmonate (MeJA). In this study, we used the microRNAome profile to illustrate the [...] Read more.
miRNAs play vital regulatory roles in different plant developmental stages and in plant response to biotic and abiotic stresses. However, information is limited on the miRNA regulatory mechanism to methyl jasmonate (MeJA). In this study, we used the microRNAome profile to illustrate the relevant regulatory mechanisms of Euphorbia kansui in response to methyl jasmonate (MeJA) through Illumina RNA-Seq. As a result, we identified 875 miRNAs corresponding to 11,277 target mRNAs, among them, 168 known miRNA families representing 6019 target mRNAs sequences were obtained. 452 miRNA-mRNA pairs presented an anti-correlationship (Cor < −0.50 and p-value of correlation ≤ 0.05). The miRNA with a fold change ≥ 2 and a p (p-Value) < 0.05 in pairwise comparison were identified as significant differentially expressed miRNAs (DEMs). The DEMs in MeJA treatment of 0, 24, 36 and 48 h were compared by using Short Time Expression Miner (STEM) cluster and 4 significant gene profiles (p-value ≤ 0.02) were identified. Through the kyoto encyclopedia of genes and genomes (KEGG) pathway and gene ontology (GO) enrichment analysis on all miRNA targets, we identified 33 mRNAs in terpenoid biosynthesis, which were regulated by miRNAs under MeJA treatment, so the miRNA maybe involved in the response of E. kansui plant to exogenous MeJA and the results would provide very useful information on illustrating the regulatory mechanism of E. kansui and also provide an overall view of the miRNAs response to MeJA stress of a non-model plant. Full article
(This article belongs to the Special Issue Regulations by Small RNA in Plant Development and Beyond)
Show Figures

Figure 1

17 pages, 2478 KB  
Article
Interpretation of Euphorbia Kansui Stir-Fried with Vinegar Treating Malignant Ascites by a UPLC-Q-TOF/MS Based Rat Serum and Urine Metabolomics Strategy Coupled with Network Pharmacology
by Yi Zhang, Jing Gao, Qiao Zhang, Kan Wang, Weifeng Yao, Beihua Bao, Li Zhang and Yuping Tang
Molecules 2018, 23(12), 3246; https://doi.org/10.3390/molecules23123246 - 7 Dec 2018
Cited by 26 | Viewed by 4874
Abstract
Euphorbia kansui stir-fried with vinegar (V-kansui) has promising biological activities toward treating malignant ascites with reduced toxicity compared to crude kansui. But the mechanism concerning promoting the excretion of ascites has not been systematically studied. The purpose of this paper was to investigate [...] Read more.
Euphorbia kansui stir-fried with vinegar (V-kansui) has promising biological activities toward treating malignant ascites with reduced toxicity compared to crude kansui. But the mechanism concerning promoting the excretion of ascites has not been systematically studied. The purpose of this paper was to investigate the possible mechanism of V-kansui in treating malignant ascites, including metabolic pathways and molecular mechanism using an integrated serum and urine metabolomics coupled with network pharmacology. Serum and urine samples of rats were collected and analyzed by ultra-high-performance liquid chromatography coupled with quadrupole time-of-flight mass spectrometry (UPLC-Q-TOF/MS). A comparison with crude kansui was also made to demonstrate the feasibility of processing. Principle component analysis (PCA) and orthogonal partial least square discriminate analysis (OPLS-DA) were conducted to discriminate the groups, search important variables and reveal the possible pathways. A compound-target-metabolite network was finally constructed to identify the crucial targets to further understand the molecular mechanism. Sixteen significant metabolites contributing to the discrimination of model and control groups were tentatively screened out. They were mainly involved in the arachidonic acid metabolism, steroid hormone biosynthesis and primary bile acid to possibly reduce inflammatory and modulate the renin-angiotensin-aldosterone system to achieve treating malignant ascites. A bio-network starting from the compounds and ending in the metabolites was constructed to elucidate the molecular mechanism. HSP90AA1, ANXA2, PRDX6, PCNA, SOD2 and ALB were identified as the potential key targets that were responsible for the treatment of malignant ascites by the parameter combining the average shortest path length and betweenness centrality. The correlated 17 compounds were considered as the potential active ingredients in V-kansui. In addition, the metabolomics showed that the effect of V-kansui was almost in accordance with crude kansui. These results systematically revealed the mechanism of V-kansui against malignant ascites for the first time using metabolomics coupled with network pharmacology. V-kansui could be a promising safe and therapeutic medicine for the excretion of ascites. Full article
Show Figures

Graphical abstract

9 pages, 1032 KB  
Article
Chemical Constituents from Euphorbia kansui
by Qiao Zhang, Qin-Rong Zhou, Jian-Wei Lou, Pei-Dong Chen, Wei-Feng Yao, Wei-Wei Tao, Yu-Ping Tang, Guan-Cheng Dai, Kun Wang and Li Zhang
Molecules 2017, 22(12), 2176; https://doi.org/10.3390/molecules22122176 - 8 Dec 2017
Cited by 24 | Viewed by 6518
Abstract
In this research, a new triterpenoid, tirucalla-8,24-diene-3β,11β-diol-7-one (1), and eupha-8,24-diene-3β,11β-diol-7-one (2), which was isolated from Euphorbia kansui for the first time, together with twelve other known compounds (314), were isolated from the ethyl acetate extract [...] Read more.
In this research, a new triterpenoid, tirucalla-8,24-diene-3β,11β-diol-7-one (1), and eupha-8,24-diene-3β,11β-diol-7-one (2), which was isolated from Euphorbia kansui for the first time, together with twelve other known compounds (314), were isolated from the ethyl acetate extract of Euphorbia kansui. Their structures were elucidated based on High resolution electrospray ionization mass spectrometry (HR-ESI-MS), Infrared Spectroscopy (IR), 1D and 2D Nuclear Magnetic Resonance (NMR) data. Both constituents 1 and 2 exhibited moderate cytotoxicity against colon cancer HCT-116, gastric cancer MKN-45 and breast cancer MCF-7. Full article
(This article belongs to the Collection Natural Products: Anticancer Potential and Beyond)
Show Figures

Graphical abstract

15 pages, 8974 KB  
Article
An Ingenol Derived from Euphorbia kansui Induces Hepatocyte Cytotoxicity by Triggering G0/G1 Cell Cycle Arrest and Regulating the Mitochondrial Apoptosis Pathway in Vitro
by Xiaojing Yan, Li Zhang, Yudan Cao, Weifeng Yao, Yuping Tang and Anwei Ding
Molecules 2016, 21(6), 813; https://doi.org/10.3390/molecules21060813 - 22 Jun 2016
Cited by 18 | Viewed by 8877
Abstract
Natural product lingenol, a purified diterpenoid compound derived from the root of Euphorbia kansui, exerts serious hepatotoxicity; however, the molecular mechanisms remain to be defined. In the present study, cell counting Kit-8 (CCK-8), inverted phase contrast microscope and flow cytometry were used [...] Read more.
Natural product lingenol, a purified diterpenoid compound derived from the root of Euphorbia kansui, exerts serious hepatotoxicity; however, the molecular mechanisms remain to be defined. In the present study, cell counting Kit-8 (CCK-8), inverted phase contrast microscope and flow cytometry were used to demonstrate that lingenol significantly inhibited L-O2 cells proliferation, and induced cell cycle arrest and apoptosis. Moreover, the results investigated that lingenol markedly disrupted mitochondrial functions by high content screening (HCS). In addition, the up-regulation of cytochrome c, AIF and Apaf-1 and activation of caspases were found in L-O2 cells detected by Western blotting and ELISA assay, which was required for lingenol activation of cytochrome c-mediated caspase cascades and AIF-mediated DNA damage. Mechanistic investigations revealed that lingenol significantly down-regulated the Bcl-2/Bax ratio and enhanced the reactive oxygen species (ROS) in L-O2 cells. These data collectively indicated that lingenol modulation of ROS and Bcl-2/Bax ratio led to cell cycle arrest and mitochondrial-mediated apoptosis in L-O2 cells in vitro. All of these results will be helpful to reveal the hepatotoxicity mechanism of Euphorbia kansui and to effectively guide safer and better clinical application of this herb. Full article
(This article belongs to the Special Issue Diterpene and Its Significance in Natural Medicine)
Show Figures

Graphical abstract

20 pages, 7308 KB  
Article
A Natural Triterpene Derivative from Euphorbia kansui Inhibits Cell Proliferation and Induces Apoptosis against Rat Intestinal Epithelioid Cell Line in Vitro
by Fangfang Cheng, Yanjing Yang, Li Zhang, Yudan Cao, Weifeng Yao, Yuping Tang and Anwei Ding
Int. J. Mol. Sci. 2015, 16(8), 18956-18975; https://doi.org/10.3390/ijms160818956 - 12 Aug 2015
Cited by 32 | Viewed by 7636
Abstract
Kansenone is a triterpene from the root of the traditional Chinese medicine, Euphorbia kansui. However, kansenone exerts serious toxicity, but the exact mechanism was not clear. In this work, the effects of kansenone on cell proliferation, cell cycle, cell damage, and cell [...] Read more.
Kansenone is a triterpene from the root of the traditional Chinese medicine, Euphorbia kansui. However, kansenone exerts serious toxicity, but the exact mechanism was not clear. In this work, the effects of kansenone on cell proliferation, cell cycle, cell damage, and cell apoptosis were investigated. The suppression of cell proliferation was assessed via the colorimetric MTT assay, and cell morphology was visualized via inverted microscopy after IEC-6 cells were incubated with different concentrations of kansenone. Reactive oxygen species (ROS), superoxide dismutase (SOD) and malondialdehyde (MDA) content were detected for evaluating cell damage. RNase/propidium iodide (PI) labeling for evaluation of cell cycle distribution was performed by flow cytometry analysis. Annexin V-fluorescein isothiocyanate (FITC)/PI and Hoechst 33342/Annexin V-FITC/PI staining assay for cell apoptosis detection were performed using confocal laser scanning microscopy and high content screening. Moreover, apoptosis induction was further confirmed by transmission electron microscope (TEM) and JC-1 mitochondrial membrane potential, western blot and RT-PCR analysis. The results demonstrated that kansenone exerted high cytotoxicity, induced cell arrest at G0/G1 phase, and caused mitochondria damage. In addition, kansenone could up-regulate the apoptotic proteins Bax, AIF, Apaf-1, cytochrome c, caspase-3, caspase-9, caspase-8, FasR, FasL, NF-κB, and TNFR1 mRNA expression levels, and down-regulate the anti-apoptotic Bcl-2 family proteins, revealing that kansenone induces apoptosis through both the death receptor and mitochondrial pathways. Full article
(This article belongs to the Section Molecular Toxicology)
Show Figures

Graphical abstract

18 pages, 1940 KB  
Article
Processing of Kansui Roots Stir-Baked with Vinegar Reduces Kansui-Induced Hepatocyte Cytotoxicity by Decreasing the Contents of Toxic Terpenoids and Regulating the Cell Apoptosis Pathway
by Xiaojing Yan, Li Zhang, Jianming Guo, Yudan Cao, Erxin Shang, Yuping Tang, Anwei Ding and Jin-Ao Duan
Molecules 2014, 19(6), 7237-7254; https://doi.org/10.3390/molecules19067237 - 3 Jun 2014
Cited by 34 | Viewed by 8217
Abstract
Euphorbia kansui is a Traditional Chinese Medicine widely used for the treatment of oedema, ascites and asthma. However, its serious hepatotoxicity hinders its safe clinical application. The process of stir-baking with vinegar is regularly used to reduce the toxicity of kansui. Up till [...] Read more.
Euphorbia kansui is a Traditional Chinese Medicine widely used for the treatment of oedema, ascites and asthma. However, its serious hepatotoxicity hinders its safe clinical application. The process of stir-baking with vinegar is regularly used to reduce the toxicity of kansui. Up till now, the exact mechanism of the reduction in hepatotoxicity of kansui stir-baked with vinegar has been poorly defined. In this study, decreased contents of five diterpene and one triterpene in kansui (GS-1) after stir-baking with vinegar (GS-2) was investigated by UPLC-QTOF/MS. Flow cytometry and Hoechst staining were used to show that the stir-baking with vinegar process reduces kansui-induced cell apoptosis. Furthermore, the result also indicated that kansui stir-baked with vinegar protects LO2 cells from apoptosis by increasing the cell mitochondrial membrane potential (ΔΨm), decreasing the release of cytochrome c and inhibiting the activities of caspase-9 and caspase-3 as evidenced by means of high content screening (HCS), ELISA and western blotting. These results suggested that the stir-baking vinegar could reduce the hepatotoxicity of kansui by effectively decreasing the contents of toxic terpenoids and inhibiting the intrinsic pathway of hepatocyte cell apoptosis. In conclusion, the study provided significant data for promoting safer and better clinical use of this herb. Full article
Show Figures

Graphical abstract

13 pages, 1631 KB  
Article
Inhibition of 11b-HSD1 by Tetracyclic Triterpenoids from Euphorbia kansui
by Jie Guo, Li-Yan Zhou, Hong-Ping He, Ying Leng, Zhen Yang and Xiao-Jiang Hao
Molecules 2012, 17(10), 11826-11838; https://doi.org/10.3390/molecules171011826 - 9 Oct 2012
Cited by 24 | Viewed by 8649
Abstract
The roots of Euphorbia kansui are considered an important traditional folk medicine. In this study the ethanol extracts of E. kansui were investigated. A new tetracyclic triterpenoid, euphane-3b,20-dihydroxy-24-ene, in addition to five known triterpenoids with euphane skeletons were isolated. Their structures were elucidated [...] Read more.
The roots of Euphorbia kansui are considered an important traditional folk medicine. In this study the ethanol extracts of E. kansui were investigated. A new tetracyclic triterpenoid, euphane-3b,20-dihydroxy-24-ene, in addition to five known triterpenoids with euphane skeletons were isolated. Their structures were elucidated on the basis of physical and spectral techniques (1D-, 2D-NMR and MS, respectively). Furthermore, these compounds 16 exhibited strong inhibitory activity against human 11b-hydroxysteroid dehydrogenase type 1 (11b-HSD1), with IC50 values of 34.86 nM, 1.115 mM, 16.08 nM, 2.815 nM, 26.47 nM, 15.99 nM, and 41.86 nM, respectively. The docking results show that the ring part of compounds can insert into the hydrophobic core of h11b-HSD1 and the alkane chain orientates toward the outside. The results presented herein provide a scientific explanation for the usage of the E. kansui in clinical treatment of diabetes. Full article
(This article belongs to the Section Natural Products Chemistry)
Show Figures

Figure 1

13 pages, 356 KB  
Article
Bio-Guided Isolation of the Cytotoxic Terpenoids from the Roots of Euphorbia kansui against Human Normal Cell Lines L-O2 and GES-1
by Li Zhang, Lan Gao, Zhengjun Li, Xiaojing Yan, Yanjing Yang, Yuping Tang, Yudan Cao and Anwei Ding
Int. J. Mol. Sci. 2012, 13(9), 11247-11259; https://doi.org/10.3390/ijms130911247 - 10 Sep 2012
Cited by 62 | Viewed by 8227
Abstract
The dried roots of Euphorbia kansui (kansui) have been used for centuries in China as a herbal medicine for edema, ascites, and asthma. The 95% ethanol extract showed a significant inhibition of cell proliferation against human normal cell lines L-O2 and GES-1. Bioassay-guided [...] Read more.
The dried roots of Euphorbia kansui (kansui) have been used for centuries in China as a herbal medicine for edema, ascites, and asthma. The 95% ethanol extract showed a significant inhibition of cell proliferation against human normal cell lines L-O2 and GES-1. Bioassay-guided separation of the 95% ethanol extract from the roots of E. kansui led to the isolation of 12 diverse terpenoids whose structures were identified by 1H, 13C NMR spectroscopy and ESI-MS as kansuinine A (1), kansuinine B (2), kansuinine C (3), kansuiphorin C (4), 3-O-(2'E,4'Z-decadienoyl)-20-O-acetylingenol (5), 3-O-(2'E,4'E-decadienoyl)-20-O-acetylingenol (6), 3-O-(2'E,4'Z-decadienoyl)-20-deoxyingenol (7), 3-O-benzoyl-20-deoxyingenol (8), 5-O-benzoyl-20-deoxyingenol (9), kansenone (10), epi-kansenone (11), euphol (12). All these 12 terpernoids were evaluated in vitro for cytotoxicity on L-O2 and GES-1 cell lines. Most ingenane-type diterpenoids and 8-ene-7-one triterpenoids (511) exhibited a relatively lower IC50 value; therefore, these compounds had stronger cytotoxicity against human normal cell lines L-O2 and GES-1 with dose-dependent relationships. These results will be significantly helpful to reveal the mechanism of toxicity of kansui and to effectively guide safer clinical application of this herb. Full article
(This article belongs to the Section Biochemistry)
Show Figures

Back to TopTop