Due to scheduled maintenance work on our servers, there may be short service disruptions on this website between 11:00 and 12:00 CEST on March 28th.
Sign in to use this feature.

Years

Between: -

Subjects

remove_circle_outline
remove_circle_outline
remove_circle_outline
remove_circle_outline
remove_circle_outline
remove_circle_outline
remove_circle_outline
remove_circle_outline
remove_circle_outline

Journals

remove_circle_outline
remove_circle_outline

Article Types

Countries / Regions

Search Results (324)

Search Parameters:
Keywords = Cycle GAN

Order results
Result details
Results per page
Select all
Export citation of selected articles as:
26 pages, 9198 KB  
Article
Towards Pseudo-Labeling with Dynamic Thresholds for Cross-View Image Geolocalization
by Yuanyuan Yuan, Jianzhong Guo, Ruoxin Zhu, Ning Li, Ziwei Li and Weiran Luo
Remote Sens. 2026, 18(6), 944; https://doi.org/10.3390/rs18060944 - 20 Mar 2026
Viewed by 133
Abstract
Cross-view image geolocalization aims to achieve accurate localization of geo-tagged images without geo-tagging by matching ground-view images with satellite images. However, there are huge imaging differences between ground and satellite viewpoints, and existing methods usually rely on a large number of accurately labeled [...] Read more.
Cross-view image geolocalization aims to achieve accurate localization of geo-tagged images without geo-tagging by matching ground-view images with satellite images. However, there are huge imaging differences between ground and satellite viewpoints, and existing methods usually rely on a large number of accurately labeled cross-view image pairs. Therefore, to address issues such as significant perspective differences, high annotation costs, and low utilization of unpaired data, this paper proposes a cross-view generation model that integrates multi-scale contrastive learning and dynamic optimization, designs a multi-scale contrast loss function to strengthen the semantic consistency between the generated images and the target domain, adaptively balances the quality and quantity of pseudo-labels according to a dynamic threshold screening mechanism, and introduces a hard-sample triplet loss to enhance the model discriminative ability. Ablation experiments on the CVUSA and CVACT datasets show that the BEV-CycleGAN+CL (Bird’s-Eye View Cycle-Consistent Generative Adversarial Network with Contrastive Learning) model proposed in this paper significantly outperforms the comparative models in PSNR, SSIM, and RMSE metrics. Specifically, on the CVACT dataset, compared with the BEV-CycleGAN, BEV, and CycleGAN baselines, PSNR increased by 2.83%, 16.02%, and 42.30%, SSIM increased by 6.12%, 8.00%, and 18.48%, and RMSE decreased by 9.28%, 15.51%, and 25.35%, respectively. Similar advantages are observed on the CVUSA dataset. Compared with current state-of-the-art models, the dynamic threshold pseudo-label localization method in this paper demonstrates overall superiority in recall metrics such as R@1, R@5, R@10, and R@1%, for example achieving an R@1 of 98.94% on CVUSA, outperforming the best comparative model, Sample4G, which reached 98.68%. This study provides innovative methodological support for disaster emergency response, high-precision map construction for autonomous driving, military reconnaissance, and other applications. Full article
Show Figures

Figure 1

27 pages, 7096 KB  
Article
From Simulation to Reality: GAN-Based Transformation of Pavement Defect Images for YOLO Detection
by Jiangang Yang, Shukai Yu, Yuquan Yao, Shiji Cao and Xiaojuan Ai
Appl. Sci. 2026, 16(6), 2978; https://doi.org/10.3390/app16062978 - 19 Mar 2026
Viewed by 167
Abstract
The application of three-dimensional ground-penetrating radar (3D GPR) for intelligent pavement defect analysis is often constrained by the limited availability of labeled samples. To address this challenge, this study employed Ground Penetrating Radar Maxwell (GprMax) to simulate typical pavement defects, including cracks, loose [...] Read more.
The application of three-dimensional ground-penetrating radar (3D GPR) for intelligent pavement defect analysis is often constrained by the limited availability of labeled samples. To address this challenge, this study employed Ground Penetrating Radar Maxwell (GprMax) to simulate typical pavement defects, including cracks, loose materials, and interlayer debonding. A Cycle-Consistent Generative Adversarial Network (Cycle-GAN) was then introduced to perform style transfer on the simulated images, thereby reducing the domain gap between simulated and real radar images. Furthermore, four You Only Look Once (YOLO) models—YOLO version 5, YOLOX, YOLO version 7, and YOLO version 8—were systematically compared using real datasets to identify the best-performing model, which was subsequently used to evaluate the effect of different proportions of synthetic data on detection performance. The results demonstrated that the moderate inclusion of synthetic data improved the recognition accuracy of loose defects (from 76.7% to 78.9%), whereas its impact on crack and debonding detection was negative. Moreover, excessive reliance on synthetic data led to overfitting, thereby reducing the model’s generalization capability. Among the four models, YOLOv7 achieved the best overall performance, with a mean Average Precision (mAP) of 83.4% and a crack detection rate of 88.2%. This study thus provides a feasible technical pathway and model selection reference for automated GPR-based pavement defect identification, offering practical value for efficient and accurate road maintenance inspections. Full article
Show Figures

Figure 1

30 pages, 1397 KB  
Article
GAN-Based Cross-Modality Brain MRI Synthesis: Paired Versus Unpaired Training and Comparison with Diffusion and Transformer Models
by Behnam Kiani Kalejahi, Sebelan Danishvar and Mohammad Javad Rajabi
Biomimetics 2026, 11(3), 175; https://doi.org/10.3390/biomimetics11030175 - 2 Mar 2026
Viewed by 443
Abstract
Incomplete or faulty MRI sequences are common in clinical practice and can impair AI-based analyses that rely on complete multi-contrast data. The relative effectiveness of classical generative adversarial networks (GANs) versus modern diffusion and transformer-based models for clinically usable MRI synthesis remains unclear. [...] Read more.
Incomplete or faulty MRI sequences are common in clinical practice and can impair AI-based analyses that rely on complete multi-contrast data. The relative effectiveness of classical generative adversarial networks (GANs) versus modern diffusion and transformer-based models for clinically usable MRI synthesis remains unclear. This study evaluates cross-modality MRI synthesis using the BraTS 2019 brain tumour dataset, focusing on T1-to-T2 translation. We assess paired and unpaired CycleGAN models and compare them with two stronger but computationally intensive baselines, a conditional denoising diffusion probabilistic model (DDPM) and a transformer-enhanced GAN, using identical data splits and preprocessing pipelines. Inter-modality correlation was evaluated to estimate the achievable similarity between modalities. Conceptually, modality synthesis may be viewed as a representation-learning approach that compensates for missing imaging information by reconstructing clinically relevant features from available contrasts. Paired CycleGAN achieved correlations of r0.920.93  and SSIM 0.900.92, approaching natural T1–T2 correlation (r0.95) while maintaining very fast inference (<50 ms/slice). Unpaired CycleGAN achieved r0.740.78 and SSIM 0.820.85, producing clinically interpretable reconstructions without voxel-level supervision. DDPM achieved the highest fidelity (SSIM 0.930.95, r0.94) but required substantially greater computational resources, while transformer-enhanced GAN performance was intermediate. Qualitative analysis showed that CycleGAN and DDPM best preserved tumour and tissue boundaries, whereas unpaired CycleGAN occasionally over-smoothed subtle lesions. These findings highlight the trade-off between fidelity and efficiency in cross-modality MRI synthesis, suggesting paired CycleGAN for time-sensitive clinical workflows and diffusion models as a computationally expensive accuracy upper bound. Full article
Show Figures

Figure 1

32 pages, 5122 KB  
Article
3SGAN: Semi-Supervised and Multi-Task GAN for Stain Normalization and Nuclei Segmentation of Histopathological Images
by Yifan Chen, Zhiruo Yang, Guoqing Wu, Qisheng Tang, Kay Ka-Wai Li, Ho-Keung Ng, Zhifeng Shi, Jinhua Yu and Guohui Zhou
Cancers 2026, 18(5), 791; https://doi.org/10.3390/cancers18050791 - 28 Feb 2026
Viewed by 373
Abstract
Background/Objectives: Variations in staining styles—arising from differences in tissue preparation, scanners, and laboratory protocols—severely compromise the robustness of automated cell segmentation algorithms in digital pathology. Moreover, manual nucleus annotation is extremely labor-intensive, leading to a scarcity of large-scale, fully annotated datasets for supervised [...] Read more.
Background/Objectives: Variations in staining styles—arising from differences in tissue preparation, scanners, and laboratory protocols—severely compromise the robustness of automated cell segmentation algorithms in digital pathology. Moreover, manual nucleus annotation is extremely labor-intensive, leading to a scarcity of large-scale, fully annotated datasets for supervised nucleus segmentation. This study proposes a novel framework that simultaneously mitigates staining variability and achieves high-accuracy nucleus segmentation using only minimal annotations. Methods: We present 3SGAN, a multi-task dual-branch generative adversarial network (GAN) that jointly performs stain normalization and nucleus segmentation in a semi-supervised manner. The framework adopts a teacher–student paradigm: a lightweight teacher model (AttCycle) equipped with attention gates generates reliable pseudo-labels, while a high-capacity student model (TransCycle) leveraging a hybrid CNN–Transformer architecture further refines performance. 3SGAN was trained and evaluated on a large dataset of 1408 Whole-Slide Images (WSIs) from two medical institutions, encompassing 101 distinct staining styles, with nucleus-level annotations required for only 5% of the data. Results: 3SGAN significantly outperformed state-of-the-art methods, achieving superior segmentation accuracy with an F1-score of 0.8140, mean IoU of 0.8201, and AJI of 0.6915. Simultaneously, it demonstrated substantial improvements in stain normalization quality, yielding a low RMSE of 0.0908, high PSNR of 21.0615, and SSIM of 0.8556 on the internal test set. External validation on independent MoNuSeg and PanNuke datasets, as well as on previously untested tumor-rich non-ROI regions from our in-house WSIs, confirmed strong generalizability with excellent stain normalization and top-tier segmentation accuracy across diverse staining protocols, tissue types, and pathological patterns. Conclusions: The proposed 3SGAN framework demonstrates that high-performance nucleus segmentation and stain normalization can be achieved with minimal annotation requirements, offering a practical and scalable solution for digital pathology applications across diverse clinical settings and staining protocols. Full article
(This article belongs to the Section Methods and Technologies Development)
Show Figures

Figure 1

36 pages, 124129 KB  
Article
Spatial–Spectral Fusion 3D Signal Compensation for Moon Mineralogy Mapper (M3) Hyperspectral Images in Low-Signal Lunar Polar Regions
by Rui Ni, Tingyu Meng, Fei Zhao, Yanan Dang, Wenbin Zhang and Pingping Lu
Remote Sens. 2026, 18(5), 682; https://doi.org/10.3390/rs18050682 - 25 Feb 2026
Viewed by 332
Abstract
Hyperspectral images (HSIs) from the lunar polar regions are frequently compromised by low signal-to-noise ratio (SNR) under adverse illumination, limiting their utility for scientific analysis. Existing spectral-only compensation approaches operate without spatial context, leading to speckle-like artifacts that degrade spatial consistency and constrain [...] Read more.
Hyperspectral images (HSIs) from the lunar polar regions are frequently compromised by low signal-to-noise ratio (SNR) under adverse illumination, limiting their utility for scientific analysis. Existing spectral-only compensation approaches operate without spatial context, leading to speckle-like artifacts that degrade spatial consistency and constrain subsequent applications. To address this limitation, we propose SSF-3DSC, a spatial–spectral fusion 3D signal-compensation framework tailored for lunar HSIs to simultaneously restore spectral fidelity and spatial consistency under extreme low-illumination conditions. To the best of our knowledge, this represents the first deep learning framework specifically engineered for joint spatial–spectral restoration in the photon-starved regime. SSF-3DSC integrates three specialized components: a spectral compensation module (SCM) for restoring spectral fidelity, a multi-scale spatial attention (MSA) module for capturing hierarchical spatial patterns, and a cascaded 3D residual convolutional module (C3D-RCM) for refining spatial–spectral representations. Trained on paired low- and high-SNR Moon Mineralogy Mapper (M3) data cubes from the lunar south polar region, SSF-3DSC employs synergistic spatial–spectral fusion to achieve high-fidelity reconstruction, significantly outperforming a spectral-only lunar baseline (Paired-CycleGAN). Regional-scale experiments demonstrate its ability to recover both spatially coherent geological structures and spectrally reliable mineral abundance maps. By establishing a new benchmark for lunar HSI restoration under low-illumination conditions, this work enhances the scientific utility of low-signal M3 data and enables robust quantitative investigations into the Moon’s challenging polar regions. Full article
Show Figures

Figure 1

7 pages, 694 KB  
Proceeding Paper
Life Cycle Assessment of Epitaxy of GaN-on-SiC High-Electron-Mobility Transistors for Advanced Radio Frequency Applications
by Max Mosig, Stefan Müller and Rüdiger Quay
Eng. Proc. 2026, 127(1), 2; https://doi.org/10.3390/engproc2026127002 - 24 Feb 2026
Viewed by 235
Abstract
From 4G to 5G to 6G, every few years, a new generation of data transmission technology emerges to meet the growing demand for faster and more efficient communication. Artificial intelligence, the Internet of Things and the increasing need for global connectivity are the [...] Read more.
From 4G to 5G to 6G, every few years, a new generation of data transmission technology emerges to meet the growing demand for faster and more efficient communication. Artificial intelligence, the Internet of Things and the increasing need for global connectivity are the key drivers of this evolution, pushing both research and industry toward ever-higher data rates. These advanced technologies already consume vast amounts of resources and energy, relying on high-tech nano-fabrication processes such as metal–organic chemical vapor deposition, dry etching, deposition and lithography, all of which typically occur in energy-intensive cleanroom environments. This study evaluates the epitaxy process of GaN on SiC for high-electron-mobility transistor (HEMT) devices and integrated circuits using life cycle assessment. GaN HEMTs offer high efficiency and excellent thermal conductivity, paving the way for reduced chip footprints for lower energy consumption. This analysis enables informed decision-making regarding sustainability by providing detailed data and interpretation of Fraunhofer IAF’s GaN-on-SiC HEMT technology. Full article
Show Figures

Figure 1

28 pages, 5365 KB  
Article
Early Remaining Useful Life Prediction of Lithium-Ion Batteries Based on a Hybrid Machine Learning Method with Time Series Augmentation
by Jingwei Zhang, Jian Huang, Taihua Zhang, Erbao He, Sipeng Wang and Liguo Yao
Sensors 2026, 26(4), 1238; https://doi.org/10.3390/s26041238 - 13 Feb 2026
Viewed by 417
Abstract
Early and accurate prediction of the remaining useful life (RUL), defined as the number of operational cycles a battery can continue to function before reaching its end-of-life threshold, is crucial for improving the reliability of new energy vehicles. To address noise contamination, capacity [...] Read more.
Early and accurate prediction of the remaining useful life (RUL), defined as the number of operational cycles a battery can continue to function before reaching its end-of-life threshold, is crucial for improving the reliability of new energy vehicles. To address noise contamination, capacity regeneration effects, and data scarcity in early-stage prognostics, this paper proposes a hybrid framework integrating signal decomposition, time series augmentation, and deep forecasting. The raw capacity sequence is decomposed using Complete Ensemble Empirical Mode Decomposition with Adaptive Noise (CEEMDAN) to separate multi-scale components. A Transformer-enhanced time series generative adversarial network (HyT-GAN) is then employed to augment decomposed components, improving robustness under small-sample conditions. A CNN-BiGRU predictor is trained for capacity forecasting, and key hyperparameters are tuned via the Dung Beetle Optimizer (DBO). Experiments on NASA and CALCE benchmark datasets demonstrate that the proposed method achieves accurate early-stage prediction using only 20% historical data, with R2 ranging from 0.9643 to 0.9972 and RMSE/MAE below 0.0296/0.0198. These results indicate that the proposed framework can deliver reliable RUL estimates under data-limited and noisy measurement conditions. Full article
Show Figures

Figure 1

22 pages, 2506 KB  
Article
CycleGAN-Based Data Augmentation for Scanning Electron Microscope Images to Enhance Integrated Circuit Manufacturing Defect Classification
by Andrew Yen, Nemo Chang, Jean Chien, Lily Chuang and Eric Lee
Electronics 2026, 15(4), 803; https://doi.org/10.3390/electronics15040803 - 13 Feb 2026
Viewed by 337
Abstract
Semiconductor defect inspection is frequently hindered by data scarcity and the resulting class imbalance in supervised learning. This study proposes a CycleGAN-based data augmentation pipeline designed to synthesize realistic defective CD-SEM images from abundant normal patterns, incorporating a quantitative quality control mechanism. Using [...] Read more.
Semiconductor defect inspection is frequently hindered by data scarcity and the resulting class imbalance in supervised learning. This study proposes a CycleGAN-based data augmentation pipeline designed to synthesize realistic defective CD-SEM images from abundant normal patterns, incorporating a quantitative quality control mechanism. Using an ADI CD-SEM dataset, we conducted a sensitivity analysis by cropping original 1024 × 1024 micrographs into 512 × 512 and 256 × 256 inputs. Our results indicate that increasing the effective defect-area ratio is critical for improving generative stability and defect visibility. To ensure data integrity, we applied a screening protocol based on the Structural Similarity Index (SSIM) and a median absolute deviation noise metric to exclude low-fidelity outputs. When integrated into the training of XceptionNet classifiers, this filtered augmentation strategy yielded substantial performance gains on a held-out test set, specifically improving the Recall and F1 score while maintaining a near-ceiling AUC. These results demonstrate that controlled CycleGAN augmentation, coupled with objective quality filtering, effectively mitigates class imbalance constraints and significantly enhances the robustness of automated defect detection. Full article
Show Figures

Figure 1

26 pages, 9177 KB  
Article
DGC_GAN: An Unpaired Method for Cross-Spectral Image Translation from Visible to Thermal Infrared
by Shun Yao, Xiaobing Sun, Bo Song, Yichen Wei, Yuyao Wang, Yiqi Li and Xiao Liu
Remote Sens. 2026, 18(4), 569; https://doi.org/10.3390/rs18040569 - 11 Feb 2026
Viewed by 298
Abstract
Thermal infrared imaging is widely used in applications such as disaster monitoring and target recognition because it remains stable under illumination changes and supports nighttime observation. However, thermal infrared data are expensive to acquire, and the related application scenarios are often sensitive, which [...] Read more.
Thermal infrared imaging is widely used in applications such as disaster monitoring and target recognition because it remains stable under illumination changes and supports nighttime observation. However, thermal infrared data are expensive to acquire, and the related application scenarios are often sensitive, which leads to limited publicly available thermal infrared datasets and restricts the development of relevant research. Cross-spectral image translation from visible to thermal infrared provides a solution for expanding infrared datasets, but accurate mapping remains difficult because visible light reflection and thermal infrared emission follow different physical mechanisms. This paper proposes a Dual Geometric Cycle Generative Adversarial Network (DGC_GAN), for unpaired visible-to-thermal infrared translation. The proposed method improves cross-spectral mapping accuracy by combining geometric-consistency constraints with cycle-consistency constraints. In addition, disentangled representation learning is introduced to decompose cross-spectral images into a domain-invariant semantic structure space and a domain-specific imaging style space, enabling one-to-many synthesis through the cross-combination of structure and style. Experiments on public aerial datasets, including AVIID and Drone Vehicle, demonstrate that DGC_GAN significantly improves the realism and diversity of generated images compared with other popular unpaired translation methods. Specifically, DGC_GAN achieves FID and KID values of 63.727 and 0.008711 on the Day Road dataset (part of Drone Vehicle), 69.419 and 0.019352 on the Night Road dataset (part of Drone Vehicle). Moreover, it outperforms other methods on all four evaluation metrics on the AVIID dataset. Furthermore, real drone data collected using a dual-spectrum platform are used to validate the practical usefulness of the proposed method. We also collected real data using a dual-spectrum drone platform to verify the practical usefulness of the proposed method. Full article
(This article belongs to the Section AI Remote Sensing)
Show Figures

Figure 1

27 pages, 4747 KB  
Article
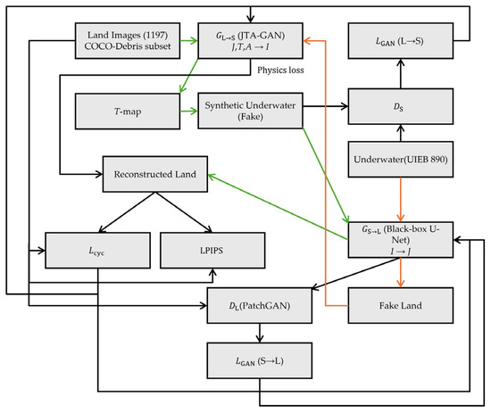
JTA-GAN: A Physics-Informed Framework for Realistic Underwater Image Generation and Improved Object Detection
by Yung-Hsiang Chen, Li-Yen Yu and Yung-Yue Chen
Mathematics 2026, 14(4), 605; https://doi.org/10.3390/math14040605 - 9 Feb 2026
Viewed by 426
Abstract
Accurate object detection in underwater environments is severely challenged by light attenuation, wavelength-dependent color distortion, and scattering-induced turbidity, which create a substantial domain gap between terrestrial and underwater imagery. Conventional Generative Adversarial Network(GAN)-based translation models, such as CycleGAN, attempt to mitigate this gap [...] Read more.
Accurate object detection in underwater environments is severely challenged by light attenuation, wavelength-dependent color distortion, and scattering-induced turbidity, which create a substantial domain gap between terrestrial and underwater imagery. Conventional Generative Adversarial Network(GAN)-based translation models, such as CycleGAN, attempt to mitigate this gap but often suffer from instability and unrealistic color shifts due to their black-box design. To address these limitations, we propose JTA-GAN (Joint Turbidity–Attenuation GAN), a physics-informed generative framework that explicitly disentangles underwater image formation into scene radiance (J, derived from the physical imaging model), transmission (T), and ambient light (A). By enforcing a simplified physical imaging model within the generator architecture, JTA-GAN enables spatially coherent haze and attenuation synthesis without requiring ground-truth depth supervision. An asymmetric architecture stabilizes reverse mapping, while Learned Perceptual Image Patch Similarity(LPIPS)-based perceptual loss further improves reconstruction realism. Using the JTA-GAN network, we generated 65,153 physically plausible synthetic images for training You Only Look Once(YOLO)-based detectors. Evaluation on the SUIM benchmark demonstrates consistent performance improvements; specifically, YOLOv8s trained with synthetic data from JTA-GAN achieves 17.3% mAP(mean Average Precision), outperforming the land-only baseline (13.2%) and CycleGAN-based augmentation (10.8%). These results confirm that physics-informed generative modeling provides a theoretically grounded and effective solution for underwater domain adaptation under the high-turbidity and low-light conditions represented in the study. Full article
(This article belongs to the Special Issue Advances in Machine Learning and Intelligent Systems)
Show Figures

Figure 1

24 pages, 5772 KB  
Article
Method for Generating Pseudo-NDVI from RVI Derived from Satellite-Borne SAR Imagery Data Using CycleGAN and pix2pix Models
by Kohei Arai, Ria Maruta and Hiroshi Okumura
Information 2026, 17(2), 154; https://doi.org/10.3390/info17020154 - 3 Feb 2026
Viewed by 1040
Abstract
Continuous vegetation monitoring is essential for predicting crop varieties and yields; however, optical satellite data are frequently unavailable due to cloud cover. To overcome this limitation, this study proposes a method for generating pseudo-NDVI (Normalized Difference Vegetation Index) imagery from RVI (Radar Vegetation [...] Read more.
Continuous vegetation monitoring is essential for predicting crop varieties and yields; however, optical satellite data are frequently unavailable due to cloud cover. To overcome this limitation, this study proposes a method for generating pseudo-NDVI (Normalized Difference Vegetation Index) imagery from RVI (Radar Vegetation Index) derived from Synthetic Aperture Radar (SAR) data using Generative Adversarial Networks (GANs). Two architectures—pix2pixHD (supervised) and CycleGAN (unsupervised)—were evaluated using Sentinel-1 and Sentinel-2 data under identical conditions. By introducing RVI as an intermediate feature instead of directly converting SAR backscatter to NDVI, the proposed method enhanced physical interpretability and improved correlation with NDVI. Quantitative results show that pix2pix achieved higher accuracy (SSIM = 0.5667, PSNR = 22.24 dB, RMSE = 20.54) than CycleGAN (SSIM = 0.5240, PSNR = 19.54 dB, RMSE = 28.02), with further improvement when combining VV and VH polarization data. Although the absolute accuracy remains moderate, this approach enables continuous annual NDVI time series reconstruction for crop monitoring under persistent cloud conditions, demonstrating clear advantages over conventional direct SAR-to-NDVI conversion methods. Full article
Show Figures

Figure 1

15 pages, 2333 KB  
Article
Prediction of Fatigue Damage Evolution in 3D-Printed CFRP Based on Ultrasonic Testing and LSTM
by Erzhuo Li, Sha Xu, Hongqing Wan, Hao Chen, Yali Yang and Yongfang Li
Appl. Sci. 2026, 16(2), 1139; https://doi.org/10.3390/app16021139 - 22 Jan 2026
Viewed by 226
Abstract
To address the prediction of fatigue damage for 3D-printed Carbon Fiber Reinforced Polymer (CFRP), this study used 3D-printing technology to fabricate CFRP specimens. Through multi-stage fatigue testing, samples with varying porosity levels were obtained. Based on porosity test results and ultrasonic attenuation coefficient [...] Read more.
To address the prediction of fatigue damage for 3D-printed Carbon Fiber Reinforced Polymer (CFRP), this study used 3D-printing technology to fabricate CFRP specimens. Through multi-stage fatigue testing, samples with varying porosity levels were obtained. Based on porosity test results and ultrasonic attenuation coefficient measurements of specimens under different fatigue cycle counts, a quantitative relationship model was established between the porosity and ultrasonic attenuation coefficient of 3D-printed CFRP. According to the porosity and fatigue-loading cycles obtained from tests, the Time-series Generative Adversarial Network (TimeGAN) algorithm was employed for data augmentation to meet the requirements for neural-network training. Subsequently, the Long Short-Term Memory (LSTM) neural network was utilized to predict the fatigue damage evolution of 3D-printed CFRP specimens. Research findings indicate that by integrating the established relationship between porosity and ultrasonic attenuation coefficient, non-destructive testing of material fatigue damage evolution based on ultrasonic attenuation coefficient can be achieved. Full article
Show Figures

Figure 1

14 pages, 1825 KB  
Article
CycleGAN-Based Translation of Digital Camera Images into Confocal-like Representations for Paper Fiber Imaging: Quantitative and Grad-CAM Analysis
by Naoki Kamiya, Kosuke Ashino, Yuto Hosokawa and Koji Shibazaki
Appl. Sci. 2026, 16(2), 814; https://doi.org/10.3390/app16020814 - 13 Jan 2026
Viewed by 302
Abstract
The structural analysis of paper fibers is vital for the noninvasive classification and conservation of traditional handmade paper in cultural heritage. Although digital still cameras (DSCs) offer a low-cost and noninvasive imaging solution, their inferior image quality compared to white-light confocal microscopy (WCM) [...] Read more.
The structural analysis of paper fibers is vital for the noninvasive classification and conservation of traditional handmade paper in cultural heritage. Although digital still cameras (DSCs) offer a low-cost and noninvasive imaging solution, their inferior image quality compared to white-light confocal microscopy (WCM) limits their effectiveness in fiber classification. To address this modality gap, we propose an unpaired image-to-image translation approach using cycle-consistent adversarial networks (CycleGANs). Our study targets a multifiber setting involving kozo, mitsumata, and gampi, using publicly available domain-specific datasets. Generated WCM-style images were quantitatively evaluated using peak signal-to-noise ratio, structural similarity index measure, mean absolute error, and Fréchet inception distance, achieving 8.24 dB, 0.28, 172.50, and 197.39, respectively. Classification performance was tested using EfficientNet-B0 and Inception-ResNet-v2, with F1-scores reaching 94.66% and 98.61%, respectively, approaching the performance of real WCM images (99.50% and 98.86%) and surpassing previous results obtained directly from DSC inputs (80.76% and 84.19%). Furthermore, Grad-CAM visualization confirmed that the translated images retained class-discriminative features aligned with those of the actual WCM inputs. Thus, the proposed CycleGAN-based image conversion effectively bridges the modality gap, enabling DSC images to approximate WCM characteristics and support high-accuracy paper fiber classification, which is a practical alternative for noninvasive material analysis. Full article
Show Figures

Graphical abstract

15 pages, 2072 KB  
Article
A Ceramic Rare Defect Amplification Method Based on TC-CycleGAN
by Zhiqiang Zeng, Changying Dang, Zebing Ma, Jiansu Li and Zhonghua Li
Sensors 2026, 26(2), 395; https://doi.org/10.3390/s26020395 - 7 Jan 2026
Cited by 1 | Viewed by 365
Abstract
The ceramic defect detection technology based on deep learning suffers from the problems of scarce rare defect samples and class imbalance. However, the current deep generative image augmentation techniques are limited when applied to the task of augmenting rare ceramic defects due to [...] Read more.
The ceramic defect detection technology based on deep learning suffers from the problems of scarce rare defect samples and class imbalance. However, the current deep generative image augmentation techniques are limited when applied to the task of augmenting rare ceramic defects due to issues such as uneven image brightness and insufficient features of small-sized defects, resulting in poor image quality and limited improvement in detection results. This paper proposes a ceramic rare defect image augmentation method based on TC-CycleGAN. TC-CycleGAN is based on the CycleGAN framework and optimizes the generator and discriminator structures to make them more suitable for ceramic defect features, thereby improving the quality of generated images. The generator is TC-UNet, which introduces the scSE and DehazeFormer modules on the basis of UNet, effectively enhancing the model’s ability to learn the subtle defect features on the ceramic surface; the discriminator is the TC-PatchGAN architecture, which replaces the original BatchNorm module with the ContraNorm module, effectively increasing the discriminator’s sensitivity to the representation of tiny ceramic defect features and enhancing the diversity of generated images. The image quality assessment experiments show that the method proposed in this paper significantly improves the quality of generated defective images. For the concave type images, the FID and KID values have decreased by 49% and 73%, respectively, while for the smoke stains type images, the FID and KID values have decreased by 57% and 63% respectively. The further defect detection experiments results show that when using the data set expanded by the method in this paper for training, the recognition accuracy of the detection model for rare defects has significantly improved. The detection accuracy of the concave and smoke stains types of defects has increased by 1.2% and 3.9% respectively. Full article
(This article belongs to the Section Sensing and Imaging)
Show Figures

Figure 1

27 pages, 7808 KB  
Article
An Enhanced CycleGAN to Derive Temporally Continuous NDVI from Sentinel-1 SAR Images
by Anqi Wang, Zhiqiang Xiao, Chunyu Zhao, Juan Li, Yunteng Zhang, Jinling Song and Hua Yang
Remote Sens. 2026, 18(1), 56; https://doi.org/10.3390/rs18010056 - 24 Dec 2025
Viewed by 526
Abstract
Frequent cloud cover severely limits the use of optical remote sensing for continuous ecological monitoring. Synthetic aperture radar (SAR) offers an all-weather alternative, but translating SAR data to optical equivalents is challenging, particularly in cloudy regions where paired training data are scarce. To [...] Read more.
Frequent cloud cover severely limits the use of optical remote sensing for continuous ecological monitoring. Synthetic aperture radar (SAR) offers an all-weather alternative, but translating SAR data to optical equivalents is challenging, particularly in cloudy regions where paired training data are scarce. To address this, we developed an enhanced CycleGAN (denoted by SA-CycleGAN) to derive a high-fidelity, temporally continuous normalized difference vegetation index (NDVI) from SAR imagery. The SA-CycleGAN introduces a novel spatiotemporal attention generator that dynamically computes global and local feature relationships to capture long-range spatial dependencies across diverse landscapes. Furthermore, a structural similarity (SSIM) loss function is integrated into the SA-CycleGAN to preserve the structural and textural integrity of the synthesized images. The performance of the SA-CycleGAN and three unsupervised models (DualGAN, GP-UNIT, and DCLGAN) was evaluated by deriving NDVI time series from Sentinel-1 SAR images across four sites with different vegetation types. Ablation experiments were conducted to verify the contributions of the key components in the SA-CycleGAN model. The results demonstrate that the SA-CycleGAN significantly outperformed the comparison models across all four sites. Quantitatively, the proposed method achieved the lowest Root Mean Square Error (RMSE) of 0.0502 and the highest Coefficient of Determination (R2) of 0.88 at the Zhangbei and Xishuangbanna sites, respectively. The ablation experiments confirmed that the attention mechanism and SSIM loss function were crucial for capturing long-range features and maintaining spatial structure. The SA-CycleGAN proves to be a robust and effective solution for overcoming data gaps in optical time series. Full article
Show Figures

Figure 1

Back to TopTop