Sign in to use this feature.

Years

Between: -

Subjects

remove_circle_outline
remove_circle_outline
remove_circle_outline

Journals

Article Types

Countries / Regions

Search Results (2)

Search Parameters:
Keywords = Cordia subcordata

Order results
Result details
Results per page
Select all
Export citation of selected articles as:
13 pages, 773 KB  
Brief Report
Genome Assembly of Cordia subcordata, a Coastal Protection Species in Tropical Coral Islands
by Yi-Lan Chen, Zheng-Feng Wang, Shu-Guang Jian, Hai-Min Liao and Dong-Ming Liu
Int. J. Mol. Sci. 2023, 24(22), 16273; https://doi.org/10.3390/ijms242216273 - 13 Nov 2023
Cited by 9 | Viewed by 2298
Abstract
Cordia subcordata trees or shrubs, belonging to the Boraginaceae family, have strong resistance and have adapted to their habitat on a tropical coral island in China, but the lack of genome information regarding its genetic background is unclear. In this study, the genome [...] Read more.
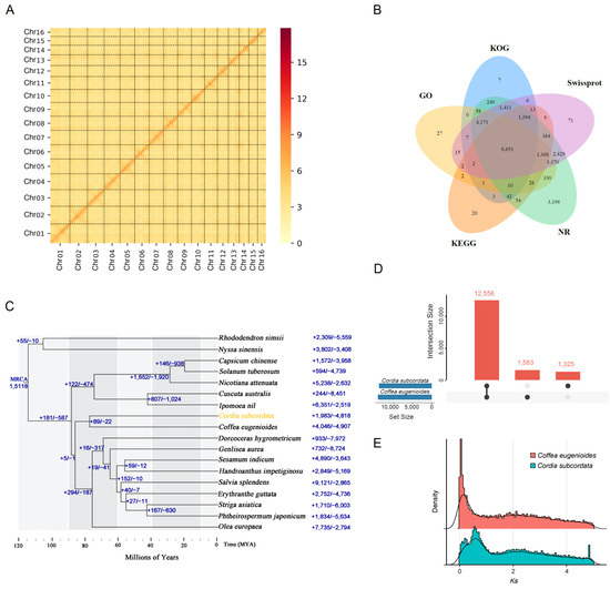
Cordia subcordata trees or shrubs, belonging to the Boraginaceae family, have strong resistance and have adapted to their habitat on a tropical coral island in China, but the lack of genome information regarding its genetic background is unclear. In this study, the genome was assembled using both short/long whole genome sequencing reads and Hi–C reads. The assembled genome was 475.3 Mb, with 468.7 Mb (99.22%) of the sequences assembled into 16 chromosomes. Repeat sequences accounted for 54.41% of the assembled genome. A total of 26,615 genes were predicted, and 25,730 genes were functionally annotated using different annotation databases. Based on its genome and the other 17 species, phylogenetic analysis using 336 single-copy genes obtained from ortholog analysis showed that C. subcordata was a sister to Coffea eugenioides, and the divergence time was estimated to be 77 MYA between the two species. Gene family evolution analysis indicated that the significantly expanded gene families were functionally related to chemical defenses against diseases. These results can provide a reference to a deeper understanding of the genetic background of C. subcordata and can be helpful in exploring its adaptation mechanism on tropical coral islands in the future. Full article
(This article belongs to the Section Molecular Genetics and Genomics)
Show Figures

Figure 1

28 pages, 2317 KB  
Article
Identification of Antioxidant Metabolites from Five Plants (Calophyllum inophyllum, Gardenia taitensis, Curcuma longa, Cordia subcordata, Ficus prolixa) of the Polynesian Pharmacopoeia and Cosmetopoeia for Skin Care
by Marion Chambon, Raimana Ho, Beatrice Baghdikian, Gaëtan Herbette, Sok-Siya Bun-Llopet, Elnur Garayev and Phila Raharivelomanana
Antioxidants 2023, 12(10), 1870; https://doi.org/10.3390/antiox12101870 - 16 Oct 2023
Cited by 15 | Viewed by 3774
Abstract
Oxidative stress contributes to impairment of skin health, the wound healing process, and pathologies such as psoriasis or skin cancer. Five Polynesian medicinal plants, among the most traditionally used for skin care (pimples, wounds, burns, dermatoses) are studied herein for their antioxidant properties: [...] Read more.
Oxidative stress contributes to impairment of skin health, the wound healing process, and pathologies such as psoriasis or skin cancer. Five Polynesian medicinal plants, among the most traditionally used for skin care (pimples, wounds, burns, dermatoses) are studied herein for their antioxidant properties: Calophyllum inophyllum, Gardenia taitensis, Curcuma longa, Cordia subcordata, and Ficus prolixa. Plant extracts were submitted to in vitro bioassays related to antioxidant properties and their bioactive constituents were identified by a metabolomic analytical approach. High performance liquid chromatography with tandem mass spectrometry (HPLC-MS/MS) analysis was performed leading to the characterization of 61 metabolites. Compounds annotated for F. prolixa and C. subcordata extracts were reported for the first time. Antioxidant properties were evaluated by total phenolic content (TPC), free radical scavenging DPPH (1,1-diphenyl-2-picryl-hydrazyl), and Ferric Reducing Antioxidant Power activity (FRAP) assays. F. prolixa extract was the most active one and showed antioxidant intracellular activity on keratinocytes by Anti Oxydant Power 1 assay. Online HPLC-DPPH allowed the identification of phenolic bioactive compounds such as quercetin-O-rhamnoside, rosmarinic acid, chlorogenic acid, procyanidins, epicatechin, 5-O-caffeoylshikimic acid, and curcumin as being responsible for the scavenging properties of these plant extracts. These results highlight the potential of F. prolixa aerial roots as a source of antioxidants for skin care applications. Full article
(This article belongs to the Topic Bioactive Substances, Pharmacognosy and Metabolomics)
Show Figures

Figure 1

Back to TopTop