Sign in to use this feature.

Years

Between: -

Subjects

remove_circle_outline
remove_circle_outline
remove_circle_outline

Journals

Article Types

Countries / Regions

Search Results (4)

Search Parameters:
Keywords = CaCx—cervical cancer

Order results
Result details
Results per page
Select all
Export citation of selected articles as:
17 pages, 1358 KB  
Article
Human Papillomavirus E7 and p16INK4a mRNA Multiplexed Quantification by a QuantiGeneTM Proof-of-Concept Assay Sensitively Detects Infection and Cervical Dysplasia Severity
by Anna Sophie Skof, Lina Rotenberg, Paul Viktor Felix Hannemann, Sarah Thies, Eleonora Boschetti-Grützmacher and Andreas M. Kaufmann
Diagnostics 2023, 13(6), 1135; https://doi.org/10.3390/diagnostics13061135 - 16 Mar 2023
Cited by 3 | Viewed by 2758
Abstract
Background: Persistent infection with human papillomavirus (HPV) can lead to cervical cancer (CxCa). During the progression to CxCa, the expression of HPV oncogenes E6 and E7 is upregulated. In turn, cellular proteins such as p16INK4a are also modulated. The combined detection of [...] Read more.
Background: Persistent infection with human papillomavirus (HPV) can lead to cervical cancer (CxCa). During the progression to CxCa, the expression of HPV oncogenes E6 and E7 is upregulated. In turn, cellular proteins such as p16INK4a are also modulated. The combined detection of HPV oncogenes and cellular biomarkers indicative for dysplasia could be informative and convey better specificity than the current HPV tests that cannot discriminate transient infection from dysplastic changes. Methods: The QuantiGeneTM 2.0 Plex Assay platform was chosen for the effective multiplexing and quantitative detection of seven HPV-E7 mRNA targets (HPV6, 16, 18, 31, 45, 59, and 68) and the cellular mRNA of p16INK4a as a biomarker for HPV-induced transformation. Actin-beta (ACTB) and hypoxanthine-guanine phosphoribosyltransferase 1 (HPRT1) were included as reference markers. Sequences for the specific capture and detector probes were customized and developed by ThermoFisher and formulated as a QuantiGene proof-of-concept (QG-POC) plex-set. The crude lysates of the HPV-positive cervical cancer cell lines CaSki (HPV16), HeLa (HPV18), MRHI-215 (HPV45), Erin59 (HPV59), ME180 (HPV68), and the HPV-negative cell line C33A, as well as liquid-based cytology smear samples (n = 441) were analyzed. The study was a proof-of-concept evaluating the feasibility of the platform. Logistic regression and receiver operating characteristic (ROC) analyses were performed to test for the sensitivity and specificity of HPV detection and dysplastic stage discrimination. Results: A QG-POC assay specifically and sensitively detects the HPV-E7 mRNA of seven different genotypes with an assay linearity between 20 and 13,000 cells. Cellular mRNA was detected from the crude lysates of cell lines and of cellular material from clinical liquid-based cytology smear samples. By combining HPV-E7 and p16INK4a expression normalized to ACTB, high-grade dysplasia (HCIN) and invasive cervical cancer (CxCa) were detectable, discriminable, and correlated to the biomarker expression strength. The ROC analysis from the multivariate logistic regression model including HPV-E7 and p16 INK4a resulted in an AUC of 0.74, at the optimal cut-off (sensitivity: 70.4%; specificity: 66.0%) for HCIN detection. CxCa was detected with an AUC of 0.77 (sensitivity: 81.8%, specificity: 77.4%). Conclusions: The QG-POC assay is sufficiently sensitive to detect and quantify HPV-E7 and cellular mRNA species. Multiplexing allows the specific detection of at least 10 analytes in a single reaction. Determining the abundance of E7 and p16INK4a transcripts when normalized to ACTB is informative about the presence of cervical dysplasia and potentially discriminates between low-grade and high-grade dysplasia and invasive cervical cancer. Further studies including more HPV genotypes and biomarkers are warranted. Full article
(This article belongs to the Section Pathology and Molecular Diagnostics)
Show Figures

Figure 1

21 pages, 4968 KB  
Review
Insights on Proteomics-Driven Body Fluid-Based Biomarkers of Cervical Cancer
by Amrita Mukherjee, Chinmayi Bhagwan Pednekar, Siddhant Sujit Kolke, Megha Kattimani, Subhiksha Duraisamy, Ananya Raghu Burli, Sudeep Gupta and Sanjeeva Srivastava
Proteomes 2022, 10(2), 13; https://doi.org/10.3390/proteomes10020013 - 29 Apr 2022
Cited by 5 | Viewed by 10374
Abstract
Cervical cancer is one of the top malignancies in women around the globe, which still holds its place despite being preventable at early stages. Gynecological conditions, even maladies like cervical cancer, still experience scrutiny from society owing to prevalent taboo and invasive screening [...] Read more.
Cervical cancer is one of the top malignancies in women around the globe, which still holds its place despite being preventable at early stages. Gynecological conditions, even maladies like cervical cancer, still experience scrutiny from society owing to prevalent taboo and invasive screening methods, especially in developing economies. Additionally, current diagnoses lack specificity and sensitivity, which prolong diagnosis until it is too late. Advances in omics-based technologies aid in discovering differential multi-omics profiles between healthy individuals and cancer patients, which could be utilized for the discovery of body fluid-based biomarkers. Body fluids are a promising potential alternative for early disease detection and counteracting the problems of invasiveness while also serving as a pool of potential biomarkers. In this review, we will provide details of the body fluids-based biomarkers that have been reported in cervical cancer. Here, we have presented our perspective on proteomics for global biomarker discovery by addressing several pertinent problems, including the challenges that are confronted in cervical cancer. Further, we also used bioinformatic methods to undertake a meta-analysis of significantly up-regulated biomolecular profiles in CVF from cervical cancer patients. Our analysis deciphered alterations in the biological pathways in CVF such as immune response, glycolytic processes, regulation of cell death, regulation of structural size, protein polymerization disease, and other pathways that can cumulatively contribute to cervical cancer malignancy. We believe, more extensive research on such biomarkers, will speed up the road to early identification and prevention of cervical cancer in the near future. Full article
(This article belongs to the Special Issue Proteomics of Body Fluids: Principles, Methods, and Applications)
Show Figures

Figure 1

22 pages, 5533 KB  
Article
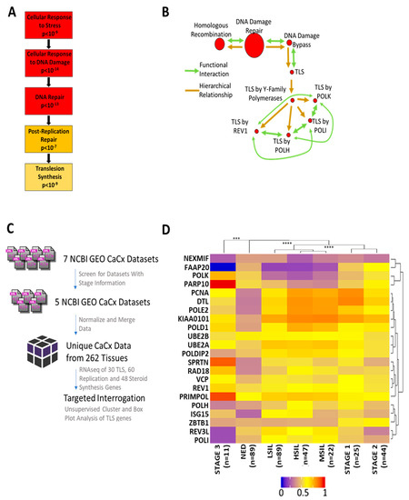
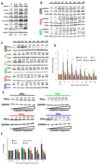
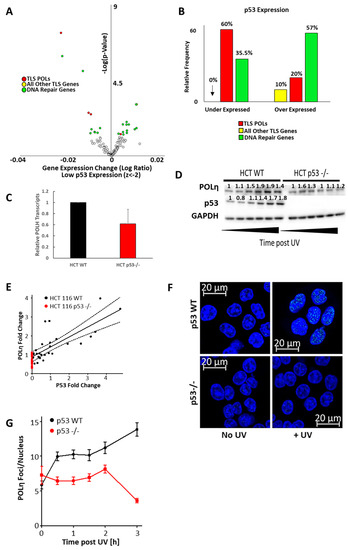
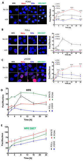
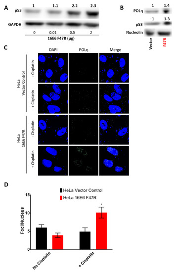
High Risk α-HPV E6 Impairs Translesion Synthesis by Blocking POLη Induction
by Sebastian O. Wendel, Jazmine A. Snow, Tyler Bastian, Laura Brown, Candy Hernandez, Emily Burghardt, Andrew Kahn, Vaibhav Murthy, Daniel Neill, Zachary C. Smith, Kevin Ault, Ossama Tawfik, Cen Wu and Nicholas A. Wallace
Cancers 2021, 13(1), 28; https://doi.org/10.3390/cancers13010028 - 23 Dec 2020
Cited by 11 | Viewed by 4305
Abstract
High risk genus α human papillomaviruses (α-HPVs) express two versatile oncogenes (α-HPV E6 and E7) that cause cervical cancer (CaCx) by degrading tumor suppressor proteins (p53 and RB). α-HPV E7 also promotes replication stress and alters DNA damage responses (DDR). The translesion synthesis [...] Read more.
High risk genus α human papillomaviruses (α-HPVs) express two versatile oncogenes (α-HPV E6 and E7) that cause cervical cancer (CaCx) by degrading tumor suppressor proteins (p53 and RB). α-HPV E7 also promotes replication stress and alters DNA damage responses (DDR). The translesion synthesis pathway (TLS) mitigates DNA damage by preventing replication stress from causing replication fork collapse. Computational analysis of gene expression in CaCx transcriptomic datasets identified a frequent increased expression of TLS genes. However, the essential TLS polymerases did not follow this pattern. These data were confirmed with in vitro and ex vivo systems. Further interrogation of TLS, using POLη as a representative TLS polymerase, demonstrated that α-HPV16 E6 blocks TLS polymerase induction by degrading p53. This doomed the pathway, leading to increased replication fork collapse and sensitivity to treatments that cause replication stress (e.g., UV and Cisplatin). This sensitivity could be overcome by the addition of exogenous POLη. Full article
(This article belongs to the Section Molecular Cancer Biology)
Show Figures

Figure 1

16 pages, 2500 KB  
Article
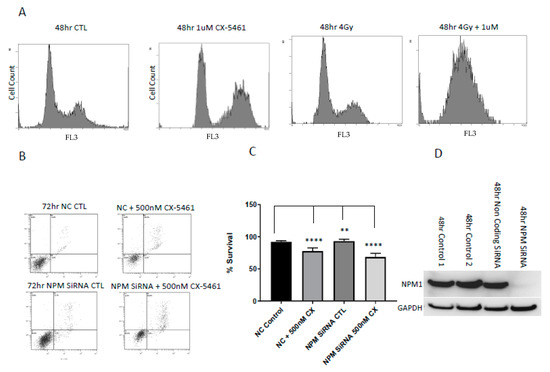
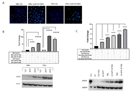
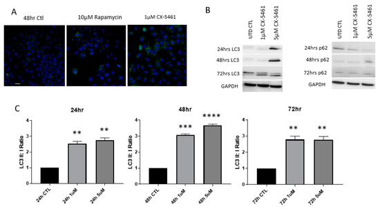
The Targeting of RNA Polymerase I Transcription Using CX-5461 in Combination with Radiation Enhances Tumour Cell Killing Effects in Human Solid Cancers
by Mohammed Ismael, Roger Webb, Mazhar Ajaz, Karen J. Kirkby and Helen M. Coley
Cancers 2019, 11(10), 1429; https://doi.org/10.3390/cancers11101429 - 25 Sep 2019
Cited by 23 | Viewed by 4912
Abstract
An increased rate of cellular proliferation is a hallmark of cancer and may be accompanied by an increase in ribosome biogenesis and dysregulation in rRNA synthesis. In this regard, CX-5461 has been developed as a novel RNA polymerase I inhibitor and is currently [...] Read more.
An increased rate of cellular proliferation is a hallmark of cancer and may be accompanied by an increase in ribosome biogenesis and dysregulation in rRNA synthesis. In this regard, CX-5461 has been developed as a novel RNA polymerase I inhibitor and is currently in Phase I/II clinical trials for solid and hematological malignancies. In the present study, interactions between CX-5461 and single-dose X-ray exposure were assessed using isobologram analysis using MTS assay and drug-induced cell death was assessed using flow cytometric, confocal microscopy and Western blot analysis. Combination treatments involving CX-5461 and single-dose X-ray exposure highlighted increased effectiveness compared to individual treatment alone in the CaSki cervical cancer line, with marked synergistic interaction occurring within the low-drug (50 nM) and low-dose radiation range (2–6 Gy). Cell lines challenged with CX-5461 demonstrated the presence of DNA damage, induction of apoptosis, autophagy and senescence alongside high percentages of G2/M cell cycle arrest. In addition, we report preferential sensitivity of ovarian cancer cells with BRCA2 mutation to this novel agent. Taken together, CX-5461 displayed a broad spectrum of activity in a panel of solid cancer cell lines with IC50 values ranging from 35 nM to >1 µM. The work described herein identifies the synergistic effects of CX-5461 in combination with X-rays in solid cancers and may also aid in the design of clinical trials involving this novel agent. Full article
Show Figures

Figure 1

Back to TopTop