Sign in to use this feature.

Years

Between: -

Subjects

remove_circle_outline
remove_circle_outline
remove_circle_outline
remove_circle_outline
remove_circle_outline

Journals

Article Types

Countries / Regions

Search Results (8)

Search Parameters:
Keywords = CVB3-induced chronic myocarditis

Order results
Result details
Results per page
Select all
Export citation of selected articles as:
17 pages, 8320 KB  
Article
ROS-Mediated Necroptosis Promotes Coxsackievirus B3 Replication and Myocardial Injury
by Junbo Huang, Yanjun Di, Qing Song, Zhiyun Cheng, Hao Wu, Mei Wu, Minjian He, Genrui Zhang, Fucai Wang and Lei Tong
Microorganisms 2025, 13(10), 2389; https://doi.org/10.3390/microorganisms13102389 - 17 Oct 2025
Viewed by 749
Abstract
Coxsackievirus B3 (CVB3) is a primary causative agent of viral myocarditis (VMC), which can lead to both acute and chronic cardiac inflammation accompanied by progressive heart failure and arrhythmias. Although CVB3 has been implicated in various forms of programmed cell death, whether it [...] Read more.
Coxsackievirus B3 (CVB3) is a primary causative agent of viral myocarditis (VMC), which can lead to both acute and chronic cardiac inflammation accompanied by progressive heart failure and arrhythmias. Although CVB3 has been implicated in various forms of programmed cell death, whether it triggers necroptosis and the underlying mechanisms remains unclear. This study aimed to investigate the role and mechanism of CVB3-induced necroptosis and its effect on viral replication. Using both in vitro and in vivo models, we demonstrated that CVB3 infection significantly upregulates the expression of key necroptotic markers RIP1 and RIP3 in HeLa cells and mouse myocardial tissues. This upregulation was accompanied by elevated intracellular reactive oxygen species (ROS) levels and suppression of the Nrf2/HO-1 antioxidant pathway. Intervention with the necroptosis inhibitor Necrostatin-1 (Nec-1) or the ROS scavenger N-acetylcysteine (NAC) markedly attenuated cell death, suppressed viral replication, and ameliorated myocardial injury and inflammatory responses in infected mice. Mechanistically, CVB3 inhibits the Nrf2/HO-1 pathway, thereby inducing substantial ROS accumulation that promotes necroptosis. This effect can be reversed by NAC treatment. Our study reveals a novel mechanism through which CVB3 induces ROS-dependent necroptosis via the suppression of the Nrf2/HO-1 pathway, providing new insights into the pathogenesis of viral myocarditis and suggesting potential therapeutic strategies. Full article
(This article belongs to the Special Issue Viral Proteases in Viral Infection and Drug Development)
Show Figures

Figure 1

14 pages, 3108 KB  
Article
Sex Differences in Expression of Pro-Inflammatory Markers and miRNAs in a Mouse Model of CVB3 Myocarditis
by Misael Estepa, Maximilian H. Niehues, Olesya Vakhrusheva, Natalie Haritonow, Yury Ladilov, Maria Luisa Barcena and Vera Regitz-Zagrosek
Int. J. Mol. Sci. 2024, 25(17), 9666; https://doi.org/10.3390/ijms25179666 - 6 Sep 2024
Cited by 4 | Viewed by 2152
Abstract
Myocarditis is an inflammatory disease that may lead to dilated cardiomyopathy. Viral infection of the myocardium triggers immune responses, which involve, among others, macrophage infiltration, oxidative stress, expression of pro-inflammatory cytokines, and microRNAs (miRNAs). The cardioprotective role of estrogen in myocarditis is well [...] Read more.
Myocarditis is an inflammatory disease that may lead to dilated cardiomyopathy. Viral infection of the myocardium triggers immune responses, which involve, among others, macrophage infiltration, oxidative stress, expression of pro-inflammatory cytokines, and microRNAs (miRNAs). The cardioprotective role of estrogen in myocarditis is well documented; however, sex differences in the miRNA expression in chronic myocarditis are still poorly understood, and studying them further was the aim of the present study. Male and female ABY/SnJ mice were infected with CVB3. Twenty-eight days later, cardiac tissue from both infected and control mice was used for real-time PCR and Western blot analysis. NFκB, IL-6, iNOS, TNF-α, IL-1β, MCP-1, c-fos, and osteopontin (OPN) were used to examine the inflammatory state in the heart. Furthermore, the expression of several inflammation- and remodeling-related miRNAs was analyzed. NFκB, IL-6, TNF-α, IL-1β, iNOS, and MCP-1 were significantly upregulated in male mice with CVB3-induced chronic myocarditis, whereas OPN mRNA expression was increased only in females. Further analysis revealed downregulation of some anti-inflammatory miRNA in male hearts (let7a), with upregulation in female hearts (let7b). In addition, dysregulation of remodeling-related miRNAs (miR27b and mir199a) in a sex-dependent manner was observed. Taken together, the results of the present study suggest a sex-specific expression of pro-inflammatory markers as well as inflammation- and remodeling-related miRNAs, with a higher pro-inflammatory response in male CVB3 myocarditis mice. Full article
(This article belongs to the Section Molecular Immunology)
Show Figures

Figure 1

16 pages, 2380 KB  
Article
NMR-Based Metabolomic Analysis of Sera in Mouse Models of CVB3-Induced Viral Myocarditis and Dilated Cardiomyopathy
by Qing Kong, Jinping Gu, Ruohan Lu, Caihua Huang, Xiaomin Hu, Weifeng Wu and Donghai Lin
Biomolecules 2022, 12(1), 112; https://doi.org/10.3390/biom12010112 - 11 Jan 2022
Cited by 13 | Viewed by 3402
Abstract
Viral myocarditis (VMC) is an inflammatory heart condition which can induce dilated cardiomyopathy (DCM). However, molecular mechanisms underlying the progression of VMC into DCM remain exclusive. Here, we established mouse models of VMC and DCM by infecting male BALB/c mice with Coxsackievirus B3 [...] Read more.
Viral myocarditis (VMC) is an inflammatory heart condition which can induce dilated cardiomyopathy (DCM). However, molecular mechanisms underlying the progression of VMC into DCM remain exclusive. Here, we established mouse models of VMC and DCM by infecting male BALB/c mice with Coxsackievirus B3 (CVB3), and performed NMR-based metabonomic analyses of mouse sera. The mouse models covered three pathological stages including: acute VMC (aVMC), chronic VMC (cVMC) and DCM. We recorded 1D 1H-NMR spectra on serum samples and conducted multivariate statistical analysis on the NMR data. We found that metabolic profiles of these three pathological stages were distinct from their normal controls (CON), and identified significant metabolites primarily responsible for the metabolic distinctions. We identified significantly disturbed metabolic pathways in the aVMC, cVMC and DCM stages relative to CON, including: taurine and hypotaurine metabolism; pyruvate metabolism; glycine, serine and threonine metabolism; glycerolipid metabolism. Additionally, we identified potential biomarkers for discriminating a VMC, cVMC and DCM from CON including: taurine, valine and acetate for aVMC; glycerol, valine and leucine for cVMC; citrate, glycine and isoleucine for DCM. This work lays the basis for mechanistically understanding the progression from acute VMC to DCM, and is beneficial to exploitation of potential biomarkers for prognosis and diagnosis of heart diseases. Full article
Show Figures

Figure 1

17 pages, 2959 KB  
Article
In Vitro Model Systems of Coxsackievirus B3-Induced Myocarditis: Comparison of Commonly Used Cell Lines and Characterization of CVB3-Infected iCell® Cardiomyocytes
by Lisa Kraft, Martina Sauter, Guiscard Seebohm and Karin Klingel
Viruses 2021, 13(9), 1835; https://doi.org/10.3390/v13091835 - 14 Sep 2021
Cited by 12 | Viewed by 4490
Abstract
Coxsackievirus B3 (CVB3) belongs to the enteroviruses, which are a well-known cause of acute and chronic myocarditis, primarily infecting cardiac myocytes. As primary human cardiomyocytes are difficult to obtain, viral myocarditis is quite frequently studied in vitro in different non-cardiac and cardiac-like cell [...] Read more.
Coxsackievirus B3 (CVB3) belongs to the enteroviruses, which are a well-known cause of acute and chronic myocarditis, primarily infecting cardiac myocytes. As primary human cardiomyocytes are difficult to obtain, viral myocarditis is quite frequently studied in vitro in different non-cardiac and cardiac-like cell lines. Recently, cardiomyocytes that have been differentiated from human-induced pluripotent stem cells have been described as a new model system to study CVB3 infection. Here, we compared iCell® Cardiomyocytes with other cell lines that are commonly used to study CVB3 infection regarding their susceptibility and patterns of infection and the mode of cell death. iCell® Cardiomyocytes, HeLa cells, HL-1 cells and H9c2 cells were infected with CVB3 (Nancy strain). The viral load, CVB3 RNA genome localization, VP1 expression (including the intracellular localization), cellular morphology and the expression of cell death markers were compared. The various cell lines clearly differed in their permissiveness to CVB3 infection, patterns of infection, viral load, and mode of cell death. When studying the mode of cell death of CVB3-infected iCell® Cardiomyocytes in more detail, especially regarding the necroptosis key players RIPK1 and RIPK3, we found that RIPK1 is cleaved during CVB3 infection. iCell® Cardiomyocytes represent well the natural host of CVB3 in the heart and are thus the most appropriate model system to study molecular mechanisms of CVB3-induced myocarditis in vitro. Doubts are raised about the suitability of commonly used cell lines such as HeLa cells, HL-1 cells and H9c2 cells to evaluate molecular pathways and processes occurring in vivo in enteroviral myocarditis. Full article
(This article belongs to the Special Issue Virus-Induced Myocarditis)
Show Figures

Figure 1

14 pages, 3256 KB  
Article
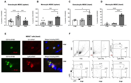
Myeloid-Derived Suppressor Cells Restrain Natural Killer Cell Activity in Acute Coxsackievirus B3-Induced Myocarditis
by Irene Müller, Lisa Janson, Martina Sauter, Kathleen Pappritz, Sophie Van Linthout, Carsten Tschöpe and Karin Klingel
Viruses 2021, 13(5), 889; https://doi.org/10.3390/v13050889 - 12 May 2021
Cited by 11 | Viewed by 3214
Abstract
Murine models of coxsackievirus B3 (CVB3)-induced myocarditis well represent the different outcomes of this inflammatory heart disease. Previously, we found that CVB3-infected A.BY/SnJ mice, susceptible for severe acute and chronic myocarditis, have lower natural killer (NK) cell levels than C57BL/6 mice, with mild [...] Read more.
Murine models of coxsackievirus B3 (CVB3)-induced myocarditis well represent the different outcomes of this inflammatory heart disease. Previously, we found that CVB3-infected A.BY/SnJ mice, susceptible for severe acute and chronic myocarditis, have lower natural killer (NK) cell levels than C57BL/6 mice, with mild acute myocarditis. There is evidence that myeloid-derived suppressor cells (MDSC) may inhibit NK cells, influencing the course of myocarditis. To investigate the MDSC/NK interrelationship in acute myocarditis, we used CVB3-infected A.BY/SnJ mice. Compared to non-infected mice, we found increased cell numbers of MDSC in the spleen and heart of CVB3-infected A.BY/SnJ mice. In parallel, S100A8 and S100A9 were increased in the heart, spleen, and especially in splenic MDSC cells compared to non-infected mice. In vitro experiments provided evidence that MDSC disrupt cytotoxic NK cell function upon co-culturing with MDSC. MDSC-specific depletion by an anti-Ly6G antibody led to a significant reduction in the virus load and injury in hearts of infected animals. The decreased cardiac damage in MDSC-depleted mice was associated with fewer Mac3+ macrophages and CD3+ T lymphocytes and a reduced cardiac expression of S100A8, S100A9, IL-1β, IL-6, and TNF-α. In conclusion, impairment of functional NK cells by MDSC promotes the development of chronic CVB3 myocarditis in A.BY/SnJ mice. Full article
(This article belongs to the Section Animal Viruses)
Show Figures

Figure 1

10 pages, 2303 KB  
Article
Inhibition of RNA Helicase Activity Prevents Coxsackievirus B3-Induced Myocarditis in Human iPS Cardiomyocytes
by Soo-Hyeon Yun, Ha-Hyeon Shin, Eun-Seon Ju, You-Jung Lee, Byung-Kwan Lim and Eun-Seok Jeon
Int. J. Mol. Sci. 2020, 21(9), 3041; https://doi.org/10.3390/ijms21093041 - 25 Apr 2020
Cited by 5 | Viewed by 3688
Abstract
Aims: Coxsackievirus B3 (CVB3) is known to be an important cause of myocarditis and dilated cardiomyopathy. Enterovirus-2C (E2C) is a viral RNA helicase. It inhibits host protein synthesis. Based on these facts, we hypothesize that the inhibition of 2C may suppress virus replication [...] Read more.
Aims: Coxsackievirus B3 (CVB3) is known to be an important cause of myocarditis and dilated cardiomyopathy. Enterovirus-2C (E2C) is a viral RNA helicase. It inhibits host protein synthesis. Based on these facts, we hypothesize that the inhibition of 2C may suppress virus replication and prevent enterovirus-mediated cardiomyopathy. Methods and Results: We generated a chemically modified enterovirus-2C inhibitor (E2CI). From the in vitro assay, E2CI was showed strong antiviral effects. For in vivo testing, mice were treated with E2CI intraperitoneally injected daily for three consecutive days at a dose of 8 mg/kg per day, after CVB3 post-infection (p.i) (CVB3 + E2CI, n = 33). For the infected controls (CVB3 only, n = 35), mice were injected with PBS (phosphate buffered saline) in a DBA/2 strain to establish chronic myocarditis. The four-week survival rate of E2CI-treated mice was significantly higher than that of controls (92% vs. 71%; p < 0.05). Virus titers and myocardial damage were significantly reduced in the E2CI treated group. In addition, echocardiography indicated that E2CI administration dramatically maintained mouse heart function compared to control at day 28 p.i chronic stage (LVIDD, 3.1 ± 0.08 vs. 3.9 ± 0.09, p < 0.01; LVDS, 2.0 ± 0.07 vs. 2.5 ± 0.07, p < 0.001; FS, 34.8 ± 1.6% vs. 28.5 ± 1.5%; EF, 67. 9 ± 2.9% vs. 54.7 ± 4.7%, p < 0.05; CVB3 + E2CI, n = 6 vs. CVB3, n = 4). Moreover, E2CI is effectively worked in human iPS (induced pluripotent stem cell) derived cardiomyocytes. Conclusion: Enterovirus-2C inhibitor (E2CI) was significantly reduced viral replication, chronic myocardium damage, and CVB3-induced mortality in DBA/2 mice. These results suggested that E2CI is a novel therapeutic agent for the treatment of enterovirus-mediated diseases. Full article
(This article belongs to the Special Issue hiPSC-Derived Cells as Models for Drug Discovery)
Show Figures

Figure 1

16 pages, 5374 KB  
Article
Antiviral Effects of Novel 2-Benzoxyl-Phenylpyridine Derivatives
by Yanhong Wei, Haijie Wang, Caili Xi, Ni Li, Dong Li, Chenguang Yao, Ge Sun, Hongmei Ge, Kanghong Hu and Qian Zhang
Molecules 2020, 25(6), 1409; https://doi.org/10.3390/molecules25061409 - 19 Mar 2020
Cited by 15 | Viewed by 3800
Abstract
Coxsackievirus B3 (CVB3) is the most common cause of acute and chronic viral myocarditis, primarily in children, while human adenovirus infections represent a significant cause of morbidity and mortality worldwide, in people of all ages. A series of novel 2-benzoxyl-phenylpyridine derivatives were evaluated [...] Read more.
Coxsackievirus B3 (CVB3) is the most common cause of acute and chronic viral myocarditis, primarily in children, while human adenovirus infections represent a significant cause of morbidity and mortality worldwide, in people of all ages. A series of novel 2-benzoxyl-phenylpyridine derivatives were evaluated for their potential antiviral activities against CVB3 and adenovirus type 7 (ADV7). Preliminary assays indicated that some of these compounds exhibited excellent antiviral effects on both CVB3 and ADV7 viruses; they could effectively inhibit virus-induced cytopathic effects, reduce viral progeny yields, and had similar or superior antiviral activities compared with the control drug, ribavirin. Further, these compounds targeted the early stages of CVB3 replication in cells, including viral RNA replication and protein synthesis, rather than inactivating the virus directly, inhibiting virus adsorption/entry, or affecting viral release from cells. Our data demonstrate that the tested 2-benzoxyl-phenylpyridine derivatives are effective inhibitors of CVB3 and ADV7, raising the possibility that these compounds might be feasible candidates for anti-viral agents. Full article
(This article belongs to the Section Chemical Biology)
Show Figures

Figure 1

29 pages, 998 KB  
Review
Pharmacological and Biological Antiviral Therapeutics for Cardiac Coxsackievirus Infections
by Henry Fechner, Sandra Pinkert, Anja Geisler, Wolfgang Poller and Jens Kurreck
Molecules 2011, 16(10), 8475-8503; https://doi.org/10.3390/molecules16108475 - 11 Oct 2011
Cited by 37 | Viewed by 12078
Abstract
Subtype B coxsackieviruses (CVB) represent the most commonly identified infectious agents associated with acute and chronic myocarditis, with CVB3 being the most common variant. Damage to the heart is induced both directly by virally mediated cell destruction and indirectly due to the immune [...] Read more.
Subtype B coxsackieviruses (CVB) represent the most commonly identified infectious agents associated with acute and chronic myocarditis, with CVB3 being the most common variant. Damage to the heart is induced both directly by virally mediated cell destruction and indirectly due to the immune and autoimmune processes reacting to virus infection. This review addresses antiviral therapeutics for cardiac coxsackievirus infections discovered over the last 25 years. One group represents pharmacologically active low molecular weight substances that inhibit virus uptake by binding to the virus capsid (e.g., pleconaril) or inactivate viral proteins (e.g., NO-metoprolol and ribavirin) or inhibit cellular proteins which are essential for viral replication (e.g., ubiquitination inhibitors). A second important group of substances are interferons. They have antiviral but also immunomodulating activities. The third and most recently discovered group includes biological and cellular therapeutics. Soluble receptor analogues (e.g., sCAR-Fc) bind to the virus capsid and block virus uptake. Small interfering RNAs, short hairpin RNAs and antisense oligonucleotides bind to and led to degradation of the viral RNA genome or cellular RNAs, thereby preventing their translation and viral replication. Most recently mesenchymal stem cell transplantation has been shown to possess antiviral activity in CVB3 infections. Taken together, a number of antiviral therapeutics has been developed for the treatment of myocardial CVB infection in recent years. In addition to low molecular weight inhibitors, biological therapeutics have become promising anti-viral agents. Full article
(This article belongs to the Special Issue Antivirals)
Show Figures

Figure 1

Back to TopTop