Sign in to use this feature.

Years

Between: -

Subjects

remove_circle_outline
remove_circle_outline
remove_circle_outline
remove_circle_outline
remove_circle_outline

Journals

Article Types

Countries / Regions

Search Results (11)

Search Parameters:
Keywords = Brdt1

Order results
Result details
Results per page
Select all
Export citation of selected articles as:
15 pages, 4125 KB  
Article
Fine Mapping and Functional Verification of the Brdt1 Gene Controlling Determinate Inflorescence in Brassica rapa L.
by Cuiping Chen, Xuebing Zhu, Zhi Zhao, Dezhi Du and Kaixiang Li
Agronomy 2024, 14(2), 281; https://doi.org/10.3390/agronomy14020281 - 27 Jan 2024
Cited by 4 | Viewed by 2315
Abstract
Brassica rapa, a major oilseed crop in high-altitude areas, is well known for its indeterminate inflorescences. However, this experiment revealed an intriguing anomaly within the plot: a variant displaying a determinate growth habit (520). Determinate inflorescences have been recognized for their role [...] Read more.
Brassica rapa, a major oilseed crop in high-altitude areas, is well known for its indeterminate inflorescences. However, this experiment revealed an intriguing anomaly within the plot: a variant displaying a determinate growth habit (520). Determinate inflorescences have been recognized for their role in the genetic enhancement of crops. In this study, a genetic analysis in a determinate genotype (520) and an indeterminate genotype (515) revealed that two independently inherited recessive genes (Brdt1 and Brdt2) are responsible for the determinate trait. BSA-seq and SSR markers were employed to successfully locate the Brdt1 gene, which is localized within an approximate region 72.7 kb between 15,712.9 kb and 15,785.6 kb on A10. A BLAST analysis of these candidate intervals revealed that Bra009508 (BraA10.TFL1) shares homology with the A. thaliana TFL1 gene. Then, BraA10.TFL1 (gene from the indeterminate phenotype) and BraA10.tfl1 (gene from the determinate phenotype) were cloned and sequenced, and the results indicated that the open reading frame of the alleles comprises 537 bp. Using qRT-PCR, it was determined that BraA10.TFL1 expression levels in shoot apexes were significantly higher in NIL-520 compared to 520. To verify the function of BraA10.TFL1, the gene was introduced into the determinate A. thaliana tfl1 mutant, resulting in the restoration of indeterminate traits. These findings demonstrate that BraA10.tfl1 is a gene that controls the determinate inflorescence trait. Overall, the results of this study provide a theoretical foundation for the further investigation of determinate inflorescence. Full article
(This article belongs to the Special Issue Advances in Crop Molecular Breeding and Genetics)
Show Figures

Figure 1

15 pages, 659 KB  
Review
Cytoprotective, Cytotoxic and Cytostatic Roles of Autophagy in Response to BET Inhibitors
by Ahmed M. Elshazly and David A. Gewirtz
Int. J. Mol. Sci. 2023, 24(16), 12669; https://doi.org/10.3390/ijms241612669 - 11 Aug 2023
Cited by 10 | Viewed by 2942
Abstract
The bromodomain and extra-terminal domain (BET) family inhibitors are small molecules that target the dysregulated epigenetic readers, BRD2, BRD3, BRD4 and BRDT, at various transcription-related sites, including super-enhancers. BET inhibitors are currently under investigation both in pre-clinical cell culture and tumor-bearing animal models, [...] Read more.
The bromodomain and extra-terminal domain (BET) family inhibitors are small molecules that target the dysregulated epigenetic readers, BRD2, BRD3, BRD4 and BRDT, at various transcription-related sites, including super-enhancers. BET inhibitors are currently under investigation both in pre-clinical cell culture and tumor-bearing animal models, as well as in clinical trials. However, as is the case with other chemotherapeutic modalities, the development of resistance is likely to constrain the therapeutic benefits of this strategy. One tumor cell survival mechanism that has been studied for decades is autophagy. Although four different functions of autophagy have been identified in the literature (cytoprotective, cytotoxic, cytostatic and non-protective), primarily the cytoprotective and cytotoxic forms appear to function in different experimental models exposed to BET inhibitors (with some evidence for the cytostatic form). This review provides an overview of the cytoprotective, cytotoxic and cytostatic functions of autophagy in response to BET inhibitors in various tumor models. Our aim is to determine whether autophagy targeting or modulation could represent an effective therapeutic strategy to enhance the response to these modalities and also potentially overcome resistance to BET inhibition. Full article
(This article belongs to the Special Issue Autophagy and Immunoregulation in Human Diseases)
Show Figures

Figure 1

38 pages, 4546 KB  
Review
BET Bromodomain Inhibitors: Novel Design Strategies and Therapeutic Applications
by Kenneth K. W. To, Enming Xing, Ross C. Larue and Pui-Kai Li
Molecules 2023, 28(7), 3043; https://doi.org/10.3390/molecules28073043 - 29 Mar 2023
Cited by 78 | Viewed by 15937
Abstract
The mammalian bromodomain and extra-terminal domain (BET) family of proteins consists of four conserved members (Brd2, Brd3, Brd4, and Brdt) that regulate numerous cancer-related and immunity-associated genes. They are epigenetic readers of histone acetylation with broad specificity. BET proteins are linked to cancer [...] Read more.
The mammalian bromodomain and extra-terminal domain (BET) family of proteins consists of four conserved members (Brd2, Brd3, Brd4, and Brdt) that regulate numerous cancer-related and immunity-associated genes. They are epigenetic readers of histone acetylation with broad specificity. BET proteins are linked to cancer progression due to their interaction with numerous cellular proteins including chromatin-modifying factors, transcription factors, and histone modification enzymes. The spectacular growth in the clinical development of small-molecule BET inhibitors underscores the interest and importance of this protein family as an anticancer target. Current approaches targeting BET proteins for cancer therapy rely on acetylation mimics to block the bromodomains from binding chromatin. However, bromodomain-targeted agents are suffering from dose-limiting toxicities because of their effects on other bromodomain-containing proteins. In this review, we provided an updated summary about the evolution of small-molecule BET inhibitors. The design of bivalent BET inhibitors, kinase and BET dual inhibitors, BET protein proteolysis-targeting chimeras (PROTACs), and Brd4-selective inhibitors are discussed. The novel strategy of targeting the unique C-terminal extra-terminal (ET) domain of BET proteins and its therapeutic significance will also be highlighted. Apart from single agent treatment alone, BET inhibitors have also been combined with other chemotherapeutic modalities for cancer treatment demonstrating favorable clinical outcomes. The investigation of specific biomarkers for predicting the efficacy and resistance of BET inhibitors is needed to fully realize their therapeutic potential in the clinical setting. Full article
Show Figures

Figure 1

18 pages, 3709 KB  
Article
H4K5 Butyrylation Coexist with Acetylation during Human Spermiogenesis and Are Retained in the Mature Sperm Chromatin
by Alberto de la Iglesia, Paula Jauregi, Meritxell Jodar, Ferran Barrachina, Lukas Ded, Carme Mallofré, Leonardo Rodríguez-Carunchio, Juan Manuel Corral, Josep Lluís Ballescà, Katerina Komrskova, Judit Castillo and Rafael Oliva
Int. J. Mol. Sci. 2022, 23(20), 12398; https://doi.org/10.3390/ijms232012398 - 17 Oct 2022
Cited by 9 | Viewed by 3663
Abstract
Male germ cells experience a drastic chromatin remodeling through the nucleo-histone to nucleo-protamine (NH-NP) transition necessary for proper sperm functionality. Post-translational modifications (PTMs) of H4 Lys5, such as acetylation (H4K5ac), play a crucial role in epigenetic control of nucleosome disassembly facilitating protamine incorporation [...] Read more.
Male germ cells experience a drastic chromatin remodeling through the nucleo-histone to nucleo-protamine (NH-NP) transition necessary for proper sperm functionality. Post-translational modifications (PTMs) of H4 Lys5, such as acetylation (H4K5ac), play a crucial role in epigenetic control of nucleosome disassembly facilitating protamine incorporation into paternal DNA. It has been shown that butyrylation on the same residue (H4K5bu) participates in temporal regulation of NH-NP transition in mice, delaying the bromodomain testis specific protein (BRDT)-dependent nucleosome disassembly and potentially marking retained nucleosomes. However, no information was available so far on this modification in human sperm. Here, we report a dual behavior of H4K5bu and H4K5ac in human normal spermatogenesis, suggesting a specific role of H4K5bu during spermatid elongation, coexisting with H4K5ac although with different starting points. This pattern is stable under different testicular pathologies, suggesting a highly conserved function of these modifications. Despite a drastic decrease of both PTMs in condensed spermatids, they are retained in ejaculated sperm, with 30% of non-colocalizing nucleosome clusters, which could reflect differential paternal genome retention. Whereas no apparent effect of these PTMs was observed associated with sperm quality, their presence in mature sperm could entail a potential role in the zygote. Full article
(This article belongs to the Special Issue Novel Insights into the Biology of Spermatozoa)
Show Figures

Figure 1

16 pages, 3339 KB  
Article
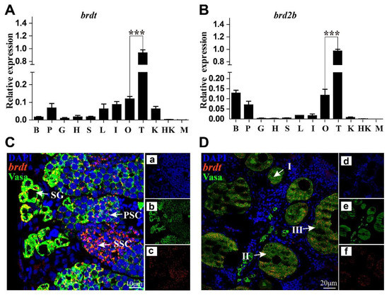
Genome-Wide Identification and Characterization of the BRD Family in Nile Tilapia (Oreochromis niloticus)
by Chunmei Xu, Miao Yu, Qingqing Zhang, Zhisheng Ma, Kang Du, Huiqin You, Jing Wei, Deshou Wang and Wenjing Tao
Animals 2022, 12(17), 2266; https://doi.org/10.3390/ani12172266 - 1 Sep 2022
Cited by 4 | Viewed by 3086
Abstract
The bromodomain (BRD) proteins specifically recognize the N-acetyllysine motifs, which is a key event in the reading process of epigenetic marks. BRDs are evolutionarily highly conserved. Over recent years, BRDs attracted great interest because of their important roles in biological processes. However, the [...] Read more.
The bromodomain (BRD) proteins specifically recognize the N-acetyllysine motifs, which is a key event in the reading process of epigenetic marks. BRDs are evolutionarily highly conserved. Over recent years, BRDs attracted great interest because of their important roles in biological processes. However, the genome-wide identification of this family was not carried out in many animal groups, in particular, in teleosts. Moreover, the expression patterns were not reported for any of the members in this family, and the role of the BRD family was not extensively studied in fish reproduction. In this study, we identified 16 to 120 BRD genes in 24 representative species. BRDs expanded significantly in vertebrates. Phylogenetic analysis showed that the BRD family was divided into eight subfamilies (I–VIII). Transcriptome analysis showed that BRDs in Nile tilapia (Oreochromis niloticus) exhibited different expression patterns in different tissues, suggesting that these genes may play different roles in growth and development. Gonadal transcriptome analysis showed that most of the BRDs display sexually dimorphic expression in the gonads at 90 and 180 dah (days after hatching), including 21 testis-dominated genes (brdt, brd4a and brd2b, etc.), and nine ovary-dominated genes (brd3b, brd2a and kat2a, etc.). Consistent with transcriptomic data, the results of qRT-PCR and fluorescence in situ hybridization showed that brdt expression was higher in the testis than in the ovary, suggesting its critical role in the spermatogenesis of the tilapia. Male fish treated with JQ1 (BET subfamily inhibitor) displayed abnormal spermatogenesis. The numbers of germ cells were reduced, and the expression of steroidogenic enzyme genes was downregulated, while the expression of apoptosis-promoting genes was elevated in the testis tissue of treated fish. Our data provide insights into the evolution and expression of BRD genes, which is helpful for understanding their critical roles in sex differentiation and gonadal development in teleosts. Full article
(This article belongs to the Section Animal Genetics and Genomics)
Show Figures

Figure 1

9 pages, 1035 KB  
Review
NUT Is a Driver of p300-Mediated Histone Hyperacetylation: From Spermatogenesis to Cancer
by Sophie Rousseaux, Nicolas Reynoird and Saadi Khochbin
Cancers 2022, 14(9), 2234; https://doi.org/10.3390/cancers14092234 - 29 Apr 2022
Cited by 11 | Viewed by 3770
Abstract
In maturing sperm cells, a major genome re-organization takes place, which includes a global increase in the acetylation of histones prior to their replacement by protamines, the latter being responsible for the tight packaging of the male genome. Understanding the function of the [...] Read more.
In maturing sperm cells, a major genome re-organization takes place, which includes a global increase in the acetylation of histones prior to their replacement by protamines, the latter being responsible for the tight packaging of the male genome. Understanding the function of the oncogenic BRD4-NUT fusion protein in NUT carcinoma (NC) cells has proven to be essential in uncovering the mechanisms underlying histone hyperacetylation in spermatogenic cells. Indeed, these studies have revealed the mechanism by which a cooperation between BRD4, a bromodomain factor of the BET family, NUT, a normally testis-specific factor, and the histone acetyltransferase p300, induces the generation of hyperacetylated chromatin domains which are present in NC cells. The generation of Nut ko mice enabled us to demonstrate a genetic interaction between Nut and Brdt, encoding BRDT, a testis-specific BRD4-like factor. Indeed, in spermatogenic cells, NUT and p300 interact, which results in an increased acetylation of histone H4 at both positions K5 and K8. These two positions, when both acetylated, are specifically recognized by the first bromodomain of BRDT, which then mediates the removal of histone and their replacement by protamines. Taken together, these investigations show that the fusion of NUT to BRD4 in NUT Carcinoma cells reconstitutes, in somatic cells, a functional loop, which normally drives histone hyperacetylation and chromatin binding by a BET factor in spermatogenic cells. Full article
Show Figures

Figure 1

19 pages, 1488 KB  
Review
The Pathologic and Genetic Characteristics of Extranodal NK/T-Cell Lymphoma
by Hyunsung Kim and Young Hyeh Ko
Life 2022, 12(1), 73; https://doi.org/10.3390/life12010073 - 5 Jan 2022
Cited by 26 | Viewed by 6500
Abstract
Extranodal NK/T-cell lymphoma is a neoplasm of NK cells or cytotoxic T cells presenting in extranodal sites, most often in the nasal cavity. The typical immunophenotypes are cCD3+, sCD3−, CD4−, CD5−, CD8−, CD16−, and CD56+ with the expression of cytotoxic molecules. Tumor subsets [...] Read more.
Extranodal NK/T-cell lymphoma is a neoplasm of NK cells or cytotoxic T cells presenting in extranodal sites, most often in the nasal cavity. The typical immunophenotypes are cCD3+, sCD3−, CD4−, CD5−, CD8−, CD16−, and CD56+ with the expression of cytotoxic molecules. Tumor subsets express NK cell receptors, CD95/CD95L, CD30, MYC, and PDL1. Virtually all the tumor cells harbor the EBV genome, which plays a key role in lymphomagenesis as an epigenetic driver. EBV-encoded oncoproteins modulate the host-cell epigenetic machinery, reprogramming the viral and host epigenomes using host epigenetic modifiers. NGS analysis revealed the mutational landscape of ENKTL, predominantly involving the JAK–STAT pathway, epigenetic modifications, the RNA helicase family, the RAS/MAP kinase pathway, and tumor suppressors, which indicate an important role of these pathways and this group of genes in the lymphomagenesis of ENKTL. Recently, three molecular subtypes were proposed, the tumor-suppressor/immune-modulator (TSIM), MGA-BRDT (MB), and HDAC9-EP300-ARID1A (HEA) subtypes, and they are well-correlated with the cell of origin, EBV pattern, genomic alterations, and clinical outcomes. A future investigation into the function and interaction of discovered genes would be very helpful for better understanding the molecular pathogenesis of ENKTL and establishing better treatment strategies. Full article
(This article belongs to the Special Issue Updates on Natural Killer/T‐cell Lymphomas)
Show Figures

Figure 1

16 pages, 3130 KB  
Article
The Cannabinoid Receptor CB1 Stabilizes Sperm Chromatin Condensation Status During Epididymal Transit by Promoting Disulphide Bond Formation
by Teresa Chioccarelli, Francesco Manfrevola, Veronica Porreca, Silvia Fasano, Lucia Altucci, Riccardo Pierantoni and Gilda Cobellis
Int. J. Mol. Sci. 2020, 21(9), 3117; https://doi.org/10.3390/ijms21093117 - 28 Apr 2020
Cited by 21 | Viewed by 4181
Abstract
The cannabinoid receptor CB1 regulates differentiation of spermatids. We recently characterized spermatozoa from caput epididymis of CB1-knock-out mice and identified a considerable number of sperm cells with chromatin abnormality such as elevated histone content and poorly condensed chromatin. In this paper, we [...] Read more.
The cannabinoid receptor CB1 regulates differentiation of spermatids. We recently characterized spermatozoa from caput epididymis of CB1-knock-out mice and identified a considerable number of sperm cells with chromatin abnormality such as elevated histone content and poorly condensed chromatin. In this paper, we extended our findings and studied the role of CB1 in the epididymal phase of chromatin condensation of spermatozoa by analysis of spermatozoa from caput and cauda epididymis of wild-type and CB1-knock-out mouse in both a homozygous or heterozygous condition. Furthermore, we studied the impact of CB1-gene deletion on histone displacement mechanism by taking into account the hyperacetylation of histone H4 and players of displacement such as Chromodomain Y Like protein (CDYL) and Bromodomain testis-specific protein (BRDT). Our results show that CB1, via local and/or endocrine cell-to-cell signaling, modulates chromatin remodeling mechanisms that orchestrate a nuclear condensation extent of mature spermatozoa. We show that CB1-gene deletion affects the epididymal phase of chromatin condensation by interfering with inter-/intra-protamine disulphide bridges formation, and deranges the efficiency of histone removal by reducing the hyper-acetylation of histone H4. This effect is independent by gene expression of Cdyl and Brdt mRNA. Our results reveal a novel and important role for CB1 in sperm chromatin condensation mechanisms. Full article
Show Figures

Figure 1

15 pages, 5714 KB  
Article
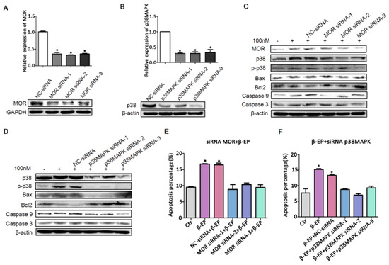
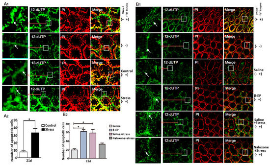
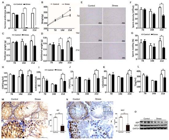
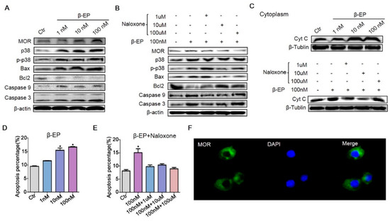
β-Endorphin Induction by Psychological Stress Promotes Leydig Cell Apoptosis through p38 MAPK Pathway in Male Rats
by Xiaofan Xiong, Lingyu Zhang, Meiyang Fan, Lin Han, Qiuhua Wu, Siyuan Liu, Jiyu Miao, Liying Liu, Xiaofei Wang, Bo Guo, Dongdong Tong, Lei Ni, Juan Yang and Chen Huang
Cells 2019, 8(10), 1265; https://doi.org/10.3390/cells8101265 - 16 Oct 2019
Cited by 22 | Viewed by 4806
Abstract
Psychological stress (PS) disturbs the reproductive endocrine system and promotes male infertility, but the underlying pathogenic mechanisms have not been extensively studied. This study aimed to uncover the mechanisms of PS-induced male reproductive related abnormalities subjected to a ‘terrified sound’ exposure. Male rats [...] Read more.
Psychological stress (PS) disturbs the reproductive endocrine system and promotes male infertility, but the underlying pathogenic mechanisms have not been extensively studied. This study aimed to uncover the mechanisms of PS-induced male reproductive related abnormalities subjected to a ‘terrified sound’ exposure. Male rats subjected to PS displayed slow growth, decreased sperm quality, abnormal levels of the reproductive endocrine hormones, decreased expression of the reproductive-related proteins androgen-binding protein (ABP) and bromodomain-containing protein (BRDT), increased apoptosis in the testis, and accompanied by elevated levels of β-endorphin (β-EP). These effects were reversed by naloxone. Furthermore, PS-induced β-EP could promote mu opioid receptor (MOR) activation and ensure intracellular p38 MAPK phosphorylation and then lead to Leydig cells (LCs) apoptosis. The current result showed that β-EP was a key factor to PS-induced male infertility. Full article
(This article belongs to the Section Cell Signaling)
Show Figures

Figure 1

24 pages, 1484 KB  
Review
The Bromodomain and Extra-Terminal Domain (BET) Family: Functional Anatomy of BET Paralogous Proteins
by Yasushi Taniguchi
Int. J. Mol. Sci. 2016, 17(11), 1849; https://doi.org/10.3390/ijms17111849 - 7 Nov 2016
Cited by 277 | Viewed by 20639
Abstract
The Bromodomain and Extra-Terminal Domain (BET) family of proteins is characterized by the presence of two tandem bromodomains and an extra-terminal domain. The mammalian BET family of proteins comprises BRD2, BRD3, BRD4, and BRDT, which are encoded by paralogous genes that may have [...] Read more.
The Bromodomain and Extra-Terminal Domain (BET) family of proteins is characterized by the presence of two tandem bromodomains and an extra-terminal domain. The mammalian BET family of proteins comprises BRD2, BRD3, BRD4, and BRDT, which are encoded by paralogous genes that may have been generated by repeated duplication of an ancestral gene during evolution. Bromodomains that can specifically bind acetylated lysine residues in histones serve as chromatin-targeting modules that decipher the histone acetylation code. BET proteins play a crucial role in regulating gene transcription through epigenetic interactions between bromodomains and acetylated histones during cellular proliferation and differentiation processes. On the other hand, BET proteins have been reported to mediate latent viral infection in host cells and be involved in oncogenesis. Human BRD4 is involved in multiple processes of the DNA virus life cycle, including viral replication, genome maintenance, and gene transcription through interaction with viral proteins. Aberrant BRD4 expression contributes to carcinogenesis by mediating hyperacetylation of the chromatin containing the cell proliferation-promoting genes. BET bromodomain blockade using small-molecule inhibitors gives rise to selective repression of the transcriptional network driven by c-MYC These inhibitors are expected to be potential therapeutic drugs for a wide range of cancers. This review presents an overview of the basic roles of BET proteins and highlights the pathological functions of BET and the recent developments in cancer therapy targeting BET proteins in animal models. Full article
(This article belongs to the Special Issue Advances in Molecular Oncology)
Show Figures

Graphical abstract

15 pages, 5595 KB  
Article
Metabolic Response to XD14 Treatment in Human Breast Cancer Cell Line MCF-7
by Daqiang Pan, Michel Kather, Lucas Willmann, Manuel Schlimpert, Christoph Bauer, Simon Lagies, Karin Schmidtkunz, Steffen U. Eisenhardt, Manfred Jung, Stefan Günther and Bernd Kammerer
Int. J. Mol. Sci. 2016, 17(10), 1772; https://doi.org/10.3390/ijms17101772 - 24 Oct 2016
Cited by 9 | Viewed by 7673
Abstract
XD14 is a 4-acyl pyrrole derivative, which was discovered by a high-throughput virtual screening experiment. XD14 inhibits bromodomain and extra-terminal domain (BET) proteins (BRD2, BRD3, BRD4 and BRDT) and consequently suppresses cell proliferation. In this study, metabolic profiling reveals the molecular effects in [...] Read more.
XD14 is a 4-acyl pyrrole derivative, which was discovered by a high-throughput virtual screening experiment. XD14 inhibits bromodomain and extra-terminal domain (BET) proteins (BRD2, BRD3, BRD4 and BRDT) and consequently suppresses cell proliferation. In this study, metabolic profiling reveals the molecular effects in the human breast cancer cell line MCF-7 (Michigan Cancer Foundation-7) treated by XD14. A three-day time series experiment with two concentrations of XD14 was performed. Gas chromatography-mass spectrometry (GC-MS) was applied for untargeted profiling of treated and non-treated MCF-7 cells. The gained data sets were evaluated by several statistical methods: analysis of variance (ANOVA), clustering analysis, principle component analysis (PCA), and partial least squares discriminant analysis (PLS-DA). Cell proliferation was strongly inhibited by treatment with 50 µM XD14. Samples could be discriminated by time and XD14 concentration using PLS-DA. From the 117 identified metabolites, 67 were significantly altered after XD14 treatment. These metabolites include amino acids, fatty acids, Krebs cycle and glycolysis intermediates, as well as compounds of purine and pyrimidine metabolism. This massive intervention in energy metabolism and the lack of available nucleotides could explain the decreased proliferation rate of the cancer cells. Full article
(This article belongs to the Special Issue Metabolomic Technologies in Medicine)
Show Figures

Graphical abstract

Back to TopTop