Sign in to use this feature.

Years

Between: -

Subjects

remove_circle_outline
remove_circle_outline
remove_circle_outline

Journals

Article Types

Countries / Regions

Search Results (3)

Search Parameters:
Keywords = β-apopicropodophyllin

Order results
Result details
Results per page
Select all
Export citation of selected articles as:
20 pages, 4807 KB  
Article
JNC-1043, a Novel Podophyllotoxin Derivative, Exerts Anticancer Drug and Radiosensitizer Effects in Colorectal Cancer Cells
by Jin-Hee Kwon, Na-Gyeong Lee, A-Ram Kang, In-Ho Ahn, In-Young Choi, Jie-Young Song, Sang-Gu Hwang, Hong-Duck Um, Jong-Ryoo Choi, Joon Kim and Jong Kuk Park
Molecules 2022, 27(20), 7008; https://doi.org/10.3390/molecules27207008 - 18 Oct 2022
Cited by 5 | Viewed by 2412
Abstract
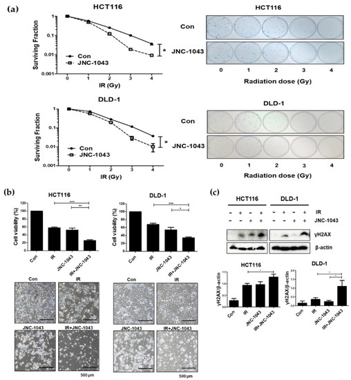
The objective of this study was to determine whether (5S)-5-(4-benzyloxy-3,5-dimethoxy-phenyl)-5,9-dihydro-8H-furo [3’,4’:6,7] naphtho [2,3-d] [1,3]dioxol-6-one (JNC-1043), which is a novel chemical derivative of β-apopicropodophyllin, acts as a novel potential anticancer reagent and radiosensitizer in colorectal cancer (CRC) cells. Firstly, we used MTT assays to [...] Read more.
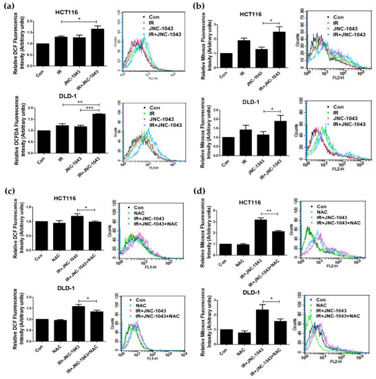
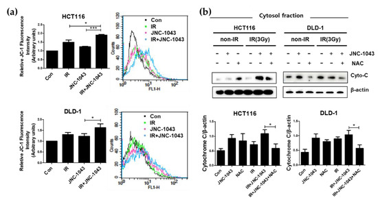
The objective of this study was to determine whether (5S)-5-(4-benzyloxy-3,5-dimethoxy-phenyl)-5,9-dihydro-8H-furo [3’,4’:6,7] naphtho [2,3-d] [1,3]dioxol-6-one (JNC-1043), which is a novel chemical derivative of β-apopicropodophyllin, acts as a novel potential anticancer reagent and radiosensitizer in colorectal cancer (CRC) cells. Firstly, we used MTT assays to assess whether JNC-1043 could inhibit the cell proliferation of HCT116 and DLD-1 cells. The IC50 values of these cell lines were calculated as 114.5 and 157 nM, respectively, at 72 h of treatment. Using doses approximating the IC50 values, we tested whether JNC-1043 had a radiosensitizing effect in the CRC cell lines. Clonogenic assays revealed that the dose-enhancement ratios (DER) of HCT116 and DLD-1 cells were 1.53 and 1.25, respectively. Cell-counting assays showed that the combination of JNC-1043 and γ-ionizing radiation (IR) enhanced cell death. Treatment with JNC-1043 or IR alone induced cell death by 50~60%, whereas the combination of JNC-1043 and IR increased this cell death by more than 20~30%. Annexin V-propidium iodide assays showed that the combination of JNC-1043 and IR increased apoptosis by more 30~40% compared to that induced by JNC-1043 or IR alone. DCFDA- and MitoSOX-based assays revealed that mitochondrial ROS production was enhanced by the combination of JNC-1043 and IR. Finally, we found that suppression of ROS by N-acetylcysteine (NAC) blocked the apoptotic cell death induced by the combination of JNC-1043 and IR. The xenograft model also indicated that the combination of JNC-1043 and IR increased apoptotic cell death in tumor mass. These results collectively suggest that JNC-1043 acts as a radiosensitizer and exerts anticancer effects against CRC cells by promoting apoptosis mediated by mitochondrial ROS. Full article
(This article belongs to the Section Chemical Biology)
Show Figures

Figure 1

14 pages, 3716 KB  
Article
Radiosensitizer Effect of β-Apopicropodophyllin against Colorectal Cancer via Induction of Reactive Oxygen Species and Apoptosis
by Jin-Hee Kwon, Na-Gyeong Lee, A-Ram Kang, Jie-Young Song, Sang-Gu Hwang, Hong-Duck Um, Joon Kim and Jong Kuk Park
Int. J. Mol. Sci. 2021, 22(24), 13514; https://doi.org/10.3390/ijms222413514 - 16 Dec 2021
Cited by 8 | Viewed by 2866
Abstract
β-apopicropodophyllin (APP), a derivative of podophyllotoxin (PPT), has been identified as a potential anti-cancer drug. This study tested whether APP acts as an anti-cancer drug and can sensitize colorectal cancer (CRC) cells to radiation treatment. APP exerted an anti-cancer effect against the CRC [...] Read more.
β-apopicropodophyllin (APP), a derivative of podophyllotoxin (PPT), has been identified as a potential anti-cancer drug. This study tested whether APP acts as an anti-cancer drug and can sensitize colorectal cancer (CRC) cells to radiation treatment. APP exerted an anti-cancer effect against the CRC cell lines HCT116, DLD-1, SW480, and COLO320DM, with IC50 values of 7.88 nM, 8.22 nM, 9.84 nM, and 7.757 nM, respectively, for the induction of DNA damage. Clonogenic and cell counting assays indicated that the combined treatment of APP and γ-ionizing radiation (IR) showed greater retardation of cell growth than either treatment alone, suggesting that APP sensitized CRC cells to IR. Annexin V–propidium iodide (PI) assays and immunoblot analysis showed that the combined treatment of APP and IR increased apoptosis in CRC cells compared with either APP or IR alone. Results obtained from the xenograft experiments also indicated that the combination of APP and IR enhanced apoptosis in the in vivo animal model. Apoptosis induction by the combined treatment of APP and IR resulted from reactive oxygen species (ROS). Inhibition of ROS by N-acetylcysteine (NAC) restored cell viability and decreased the induction of apoptosis by APP and IR in CRC cells. Taken together, these results indicate that a combined treatment of APP and IR might promote apoptosis by inducing ROS in CRC cells. Full article
(This article belongs to the Section Biochemistry)
Show Figures

Figure 1

7 pages, 1343 KB  
Communication
Concise Synthesis of (+)-β- and γ-Apopicropodophyllins, and Dehydrodesoxypodophyllotoxin
by Jian Xiao, Guangming Nan, Ya-Wen Wang and Yu Peng
Molecules 2018, 23(11), 3037; https://doi.org/10.3390/molecules23113037 - 21 Nov 2018
Cited by 17 | Viewed by 3849
Abstract
Herein, we present an expeditous synthesis of bioactive aryldihydronaphthalene lignans (+)-β- and γ-apopicropodophyllins, and arylnaphthalene lignan dehydrodesoxypodophyllotoxin. The key reaction is regiocontrolled oxidations of stereodivergent aryltetralin lactones, which were easily accessed from a nickel-catalyzed reductive cascade approach developed in our group. Full article
(This article belongs to the Special Issue Lignans)
Show Figures

Figure 1

Back to TopTop