Enhanced Antifungal Efficacy of Validamycin A Co-Administered with Bacillus velezensis TCS001 against Camellia anthracnose
Abstract
1. Introduction
2. Results
2.1. In Vitro Inhibitory Activity and Affinity of Colletotrichum siamense
2.2. Three-Dimensional Spatial Structure and Pathogenicity of Co. siamense Mycelium under Different Treatments
2.3. Assembly and Analysis of the Transcriptome of Co. siamense with Different Pathogenicity
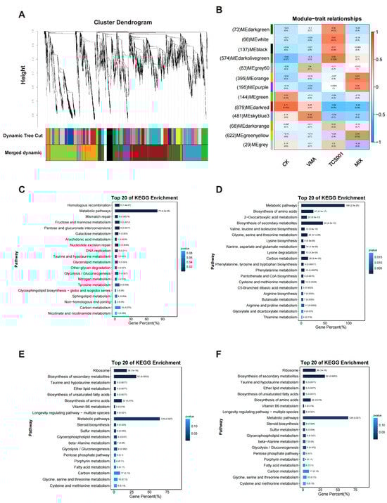
2.4. Analysis of Transcriptome Data Using Weighted Gene Co-Expression Network Analysis (WGCNA)
2.5. Analysis of Differentially Expressed Genes in Co. siamense with Different Pathogenicity
2.6. Analysis of Functional Enrichment of Anthracnose Elements in C. oleifera Treated with Different Chemicals
2.7. Effects of VMA and TCS001 Treatment on C. oleifera and Co. siamense
2.8. The Optimal Control Strategy of Combined Application of Chemicals
2.9. Effects of the Combination of VMA and B. velezensis TCS001 on the Disease Resistance of C. oleifera
3. Discussion
4. Materials and Methods
4.1. Test Fungi and Bacteria Culture Conditions
4.2. Evaluation of the Compatibility between VMA and TCS001
4.3. Assessment of the In Vitro Inhibitory Activity against Co. siamense
4.4. Changes in the Three-Dimensional Spatial Structure of Co. siamense Mycelium
4.5. Assessment of the Pathogenic Potential of Mycelium with Varying Morphologies on C. oleifera
4.6. Transcriptomic Analysis of Pathogens with Diverse Virulence Traits
4.7. Integration of In Vivo and In Vitro Trials: Efficacy Screening for Disease Control
4.8. Study on the Enhancement of Disease Resistance in C. oleifera by Co-Application of VMA and TCS001
5. Conclusions
Supplementary Materials
Author Contributions
Funding
Data Availability Statement
Conflicts of Interest
References
- Bai, Y.; Zhai, Y.; Ji, C.; Zhang, T.; Chen, W.; Shen, X.; Hong, J. Environmental sustainability challenges of China’s edible vegetable oil industry: From farm to factory. Resour. Conserv. Recycl. 2021, 170, 105606. [Google Scholar] [CrossRef]
- Duan, J.; Nie, C.; Wang, Y.; Yan, D.; Xiong, W. Research on global grain trade network pattern and its driving factors. Sustainability 2021, 14, 245. [Google Scholar] [CrossRef]
- Quan, W.; Wang, A.; Gao, C.; Li, C. Applications of Chinese Camellia oleifera and its by-products: A review. Front. Chem. 2022, 10, 921246. [Google Scholar] [CrossRef]
- Gao, L.; Jin, L.; Liu, Q.; Zhao, K.; Lin, L.; Zheng, J.; Li, C.; Chen, B.; Shen, Y. Recent advances in the extraction, composition analysis and bioactivity of Camellia (Camellia oleifera Abel.) oil. Trends Food Sci. Technol. 2024, 143, 104211. [Google Scholar] [CrossRef]
- Cao, L.; Sun, X.; Dong, W.; Ma, L.; Li, H. Detection and quantification of anthracnose pathogen Colletotrichum fructicola in cultivated tea-oil Camellia species from southern China Using a DNA-Based qPCR assay. Plant Dis. 2023, 107, 363–371. [Google Scholar] [CrossRef] [PubMed]
- Peng, X.J.; Wang, Q.C.; Zhang, S.K.; Guo, K.; Zhou, X.D. Colletotrichum species associated with Camellia anthracnose in China. Mycosphere 2023, 14, 130–157. [Google Scholar] [CrossRef]
- Luan, F.; Zeng, J.; Yang, Y.; He, X.; Wang, B.; Gao, Y.; Zeng, N. Recent advances in Camellia oleifera Abel: A review of nutritional constituents, biofunctional properties, and potential industrial applications. J. Funct. Foods 2020, 75, 104242. [Google Scholar] [CrossRef]
- Gao, X.; Liu, Y.; Wang, Q.; Li, B.; Jiang, X. Research of the content of nutrient elements caused by anthracnose to Camellia oleifera using LIBS technology. Appl. Phys. B 2021, 128, 6. [Google Scholar] [CrossRef]
- Lu, Q.; Wang, Y.; Li, N.; Ni, D.; Yang, Y.; Wang, X. Differences in the characteristics and pathogenicity of Colletotrichum camelliae and C. fructicola isolated from the tea plant [Camellia sinensis (L.) O. Kuntze]. Front. Microbiol. 2018, 9, 3060. [Google Scholar] [CrossRef]
- Chen, C.; Chen, H.; Zhang, Y.; Thomas, H.R.; Frank, M.H.; He, Y.; Xia, R. TBtools: An integrative toolkit developed for interactive analyses of big biological Data. Mol. Plant 2020, 13, 1194–1202. [Google Scholar] [CrossRef]
- Zhang, S.; Guo, Y.; Li, S.; Zhou, G.; Liu, J.; Xu, J.; Li, H. Functional analysis of CfSnf1 in the development and pathogenicity of anthracnose fungus Colletotrichum fructicola on tea-oil tree. BMC Genet. 2019, 20, 94. [Google Scholar] [CrossRef] [PubMed]
- Yang, C.; Wu, P.; Yao, X.; Sheng, Y.; Zhang, C.; Lin, P.; Wang, K. Integrated transcriptome and metabolome analysis reveals key metabolites involved in Camellia oleifera defense against Anthracnose. Int. J. Mol. Sci. 2022, 23, 536. [Google Scholar] [CrossRef] [PubMed]
- Meng, J.; Zhang, X.; Han, X.; Fan, B. Application and development of biocontrol agents in China. Pathogens 2022, 11, 1120. [Google Scholar] [CrossRef]
- Ye, H.-L.; Chen, Z.-G.; Jia, T.-T.; Su, Q.-W.; Su, S.-C. Response of different organic mulch treatments on yield and quality of Camellia oleifera. Agric. Water Manag. 2021, 245, 106654. [Google Scholar] [CrossRef]
- Zhang, P.; Cui, Z.; Guo, M.; Xi, R. Characteristics of the soil microbial community in the forestland of Camellia oleifera. PeerJ 2020, 8, e9117. [Google Scholar] [CrossRef]
- Cui, Y.; Xu, Z.; Tang, S.; Wang, Y.; Jiang, G. Organochlorine pesticides and other pesticides in peanut oil: Residue level, source, household processing factor and risk assessment. J. Hazard. Mater. 2022, 429, 128272. [Google Scholar] [CrossRef]
- Rajput, S.; Sharma, R.; Kumari, A.; Kaur, R.; Sharma, G.; Arora, S.; Kaur, R. Pesticide residues in various environmental and biological matrices: Distribution, extraction, and analytical procedures. Environ. Dev. Sustain. 2021, 24, 6032–6052. [Google Scholar] [CrossRef]
- Chen, X.; He, Y.; Wang, Z.; Niu, A.; Xue, Y.; Zhou, D.; Zhou, G.; Liu, J. Research progress and management strategies of fungal diseases in Camellia oleifera. Front. Microbiol. 2023, 14, 1215024. [Google Scholar] [CrossRef] [PubMed]
- Lahlali, R.; Ezrari, S.; Radouane, N.; Kenfaoui, J.; Esmaeel, Q.; El Hamss, H.; Belabess, Z.; Barka, E.A. Biological control of plant pathogens: A global perspective. Microorganisms 2022, 10, 596. [Google Scholar] [CrossRef]
- El-Baky, N.A.; Amara, A. Recent Approaches towards control of fungal diseases in plants: An Updated Review. J. Fungi 2021, 7, 900. [Google Scholar] [CrossRef]
- Pandit, M.A.; Kumar, J.; Gulati, S.; Bhandari, N.; Mehta, P.; Katyal, R.; Rawat, C.D.; Mishra, V.; Kaur, J. Major biological control strategies for plant pathogens. Pathogens 2022, 11, 273. [Google Scholar] [CrossRef]
- Khan, A.R.; Mustafa, A.; Hyder, S.; Valipour, M.; Rizvi, Z.F.; Gondal, A.S.; Yousuf, Z.; Iqbal, R.; Daraz, U. Bacillus spp. as bioagents: Uses and application for sustainable agriculture. Biology 2022, 11, 1763. [Google Scholar] [CrossRef]
- Salwan, R.; Sharma, M.; Sharma, A.; Sharma, V. Insights into plant beneficial microorganism-triggered induced systemic resistance. Plant Stress 2023, 7, 100140. [Google Scholar] [CrossRef]
- Jin, J.; Yang, R.D.; Cao, H.; Song, G.N.; Cui, F.; Zhou, S.; Yuan, J.; Qi, H.; Wang, J.D.; Chen, J. Microscopic and Transcriptomic Analyses to elucidate antifungal mechanisms of Bacillus velezensis TCS001 Lipopeptides against Botrytis cinerea. J. Agric. Food Chem. 2024, 72, 17405–17416. [Google Scholar] [CrossRef] [PubMed]
- Zehra, A.; Raytekar, N.A.; Meena, M.; Swapnil, P. Efficiency of microbial bio-agents as elicitors in plant defense mechanism under biotic stress: A review. Curr. Res. Microb. Sci. 2021, 2, 100054. [Google Scholar] [CrossRef] [PubMed]
- Bian, C.; Duan, Y.; Wang, J.; Xiu, Q.; Wang, J.; Hou, Y.; Song, X.; Zhou, M. Validamycin A Induces Broad-Spectrum Resistance Involving Salicylic Acid and Jasmonic Acid/Ethylene Signaling Pathways. Mol. Plant Microbe Interact. 2020, 33, 1424–1437. [Google Scholar] [CrossRef] [PubMed]
- Ons, L.; Bylemans, D.; Thevissen, K.; Cammue, B.P.A. Combining biocontrol agents with Cchemical Fungicides for integrated plant fungal disease control. Microorganisms 2020, 8, 1930. [Google Scholar] [CrossRef]
- Heo, Y.; Lee, Y.; Balaraju, K.; Jeon, Y. Characterization and evaluation of Bacillus subtilis GYUN-2311 as a biocontrol agent against Colletotrichum spp. on apple and hot pepper in Korea. Front. Microbiol. 2023, 14, 1322641. [Google Scholar] [CrossRef]
- Maral-Gul, D.; Eltem, R. Evaluation of Bacillus isolates as a biological control agents against soilborne phytopathogenic fungi. Int. Microbiol. 2024. [Google Scholar] [CrossRef] [PubMed]
- Poveda, J.; Eugui, D. Combined use of Trichoderma and beneficial bacteria (mainly Bacillus and Pseudomonas): Development of microbial synergistic bio-inoculants in sustainable agriculture. Biological Control 2022, 176, 105100. [Google Scholar] [CrossRef]
- Liu, L.; Liang, M.; Li, L.; Sun, L.; Xu, Y.; Gao, J.; Wang, L.; Hou, Y.; Huang, S. Synergistic effects of the combined application of Bacillus subtilis H158 and strobilurins for rice sheath blight control. Biol. Control 2018, 117, 182–187. [Google Scholar] [CrossRef]
- Naz, M.; Zhang, D.; Liao, K.; Chen, X.; Ahmed, N.; Zhou, J.-J.; Chen, Z. The Past, Present and Future of Plant Activator Targeting Salicylic Acid Signal Pathway. Portico 2024. [Google Scholar] [CrossRef]
- Yan, F.; Ma, J.; Peng, M.; Xi, C.; Chang, S.; Yang, Y.; Tian, S.; Zhou, B.; Liu, T. Lactic acid induced defense responses in tobacco against Phytophthora nicotianae. Sci. Rep. 2024, 14, 9338. [Google Scholar] [CrossRef] [PubMed]
- Yuan, H.; Shi, B.; Wang, L.; Huang, T.; Zhou, Z.; Hou, H.; Tu, H. Isolation and characterization of Bacillus velezensis strain P2-1 for biocontrol of apple postharvest decay caused by botryosphaeria dothidea. Front. Microbiol. 2021, 12, 808938. [Google Scholar] [CrossRef] [PubMed]
- Bu, S.; Munir, S.; He, P.; Li, Y.; Wu, Y.; Li, X.; Kong, B.; He, P.; He, Y. Bacillus subtilis L1-21 as a biocontrol agent for postharvest gray mold of tomato caused by Botrytis cinerea. Biol. Control 2021, 157, 104568. [Google Scholar] [CrossRef]
- Zhao, B.; Li, J.; Zhou, L.; Liu, W.; Geng, S.; Zhao, Y.; Hou, Z.; Zhao, R.; Liu, Y.; Dong, J. Validamycin A inhibited FB(1) biosynthesis by the target FvNth in Fusarium verticillioides. J. Agric. Food Chem. 2024, 72, 15487–15497. [Google Scholar] [CrossRef] [PubMed]
- Lu, Y.; Ye, K.; Zhu, L.; Cai, X.; Yang, S.; Li, J.; Jiang, R.; Fan, Y.; Chen, X. Synthesis of a series of validoxylamine A esters and their biological activities. Pest Manag. Sci. 2021, 77, 5109–5119. [Google Scholar] [CrossRef]
- Bian, C.; Duan, Y.; Xiu, Q.; Wang, J.; Tao, X.; Zhou, M. Mechanism of validamycin A inhibiting DON biosynthesis and synergizing with DMI fungicides against Fusarium graminearum. Mol. Plant Pathol. 2021, 22, 769–785. [Google Scholar] [CrossRef] [PubMed]
- Chaki, M.; Begara-Morales, J.C.; Barroso, J.B. Oxidative stress in plants. Antioxidants 2020, 9, 481. [Google Scholar] [CrossRef] [PubMed]
- Perez-Torres, I.; Castrejon-Tellez, V.; Soto, M.E.; Rubio-Ruiz, M.E.; Manzano-Pech, L.; Guarner-Lans, V. Oxidative stress, plant natural antioxidants, and obesity. Int. J. Mol. Sci. 2021, 22, 1786. [Google Scholar] [CrossRef] [PubMed]
- Cordiano, R.; Di Gioacchino, M.; Mangifesta, R.; Panzera, C.; Gangemi, S.; Minciullo, P.L. Malondialdehyde as a potential oxidative stress marker for allergy-oriented diseases: An update. Molecules 2023, 28, 5979. [Google Scholar] [CrossRef]
- Jin, X.; Liu, Z.; Wu, W. POD, CAT and SOD enzyme activity of corn kernels as affected by low plasma pretreatment. Int. J. Food Prop. 2022, 26, 38–48. [Google Scholar] [CrossRef]
- Che, Y.; Zhang, N.; Zhu, X.; Li, S.; Wang, S.; Si, H. Enhanced tolerance of the transgenic potato plants overexpressing Cu/Zn superoxide dismutase to low temperature. Sci. Hortic. 2020, 261, 108949. [Google Scholar] [CrossRef]
- Liu, H.; Lu, X.; Li, M.; Lun, Z.; Yan, X.; Yin, C.; Yuan, G.; Wang, X.; Liu, N.; Liu, D.; et al. Plant immunity suppression by an exo-beta-1,3-glucanase and an elongation factor 1alpha of the rice blast fungus. Nat. Commun. 2023, 14, 5491. [Google Scholar] [CrossRef]
- Choi, Y.-W.; Hyde, K.D.; Ho, W. Single spore isolation of fungi. Fungal Divers. 1999, 3, 29–38. [Google Scholar]
- Zhe, C.; Jing, H.; Jia, Z.; Hong, L. Screening of the combinations of Bacillus Strains against strawberry Anthracnose. Chin. J. Biol. Control 2018, 34, 582–588. [Google Scholar] [CrossRef]
- Yu, X.; Li, J.; Mu, D.; Zhang, H.; Liu, Q.; Chen, G. Green synthesis and characterizations of silver nanoparticles with enhanced antibacterial properties by secondary metabolites of Bacillus subtilis (SDUM301120). Green. Chem. Lett. Rev. 2021, 14, 190–203. [Google Scholar] [CrossRef]
- Baptista, J.P.; Teixeira, G.M.; de Jesus, M.L.A.; Berte, R.; Higashi, A.; Mosela, M.; da Silva, D.V.; de Oliveira, J.P.; Sanches, D.S.; Brancher, J.D.; et al. Antifungal activity and genomic characterization of the biocontrol agent Bacillus velezensis CMRP 4489. Sci. Rep. 2022, 12, 17401. [Google Scholar] [CrossRef]
- Arias Padro, M.D.; Caboni, E.; Salazar Morin, K.A.; Meraz Mercado, M.A.; Olalde-Portugal, V. Effect of Bacillus subtilis on antioxidant enzyme activities in tomato grafting. PeerJ 2021, 9, e10984. [Google Scholar] [CrossRef] [PubMed]







| Control_vs._Treat | Up | Down | Total |
|---|---|---|---|
| CK_vs._VMA | 126 | 103 | 229 |
| CK_vs._TCS001 | 1172 | 1049 | 2221 |
| CK_vs._MIX | 1310 | 878 | 2188 |
| VMA_vs._TCS001 | 705 | 803 | 1508 |
| VMA_vs._MIX | 793 | 619 | 1412 |
| TCS001_vs._MIX | 359 | 125 | 484 |
| Treatment | Concentration | Average Proportion of Disease Spots | Induction Resistance Effect | |
|---|---|---|---|---|
| 1 | 8% Validamycin Aq.Sol | 200 mg/L | 19.6% | 62.24% |
| 2 | 100 mg/L | 2.4% | 95.29% | |
| 3 | 50 mg/L | 11.4% | 77.98% | |
| 4 | 25 mg/L | 33.9% | 34.67% | |
| 5 | 2 × 109 CFU/mL Bacillus velezensis TCS001 SC | 1 × 107 CFU/mL | 10.2% | 80.30% |
| 6 | 5 × 106 CFU/mL | 9.7% | 81.25% | |
| 7 | 8% Validamycin Aq.Sol + 2 × 109 CFU/mL Bacillus velezensis TCS001 SC | 100 mg/L + 1 × 107 CFU/mL | 10.6% | 79.66% |
| 8 | 100 mg/L + 5 × 106 CFU/mL | 1.8% | 96.47% | |
| 9 | 50 mg/L + 1 × 107 CFU/mL | 14.6% | 71.87% | |
| 10 | 50 mg/L + 5 × 106 CFU/mL | 2.5% | 95.15% | |
| 11 | 25 mg/L + 1 × 107 CFU/mL | 4.2% | 91.89% | |
| 12 | 25 mg/L + 5 × 106 CFU/mL | 2.9% | 94.50% | |
| 13 | 50% Polyoxins W.P. | 1000 mg/L | 19.0% | 63.31% |
| 14 | CK(Control Check) (inoculated) | / | 51.9% | / |
| 15 | CK(Control Check) (un-inoculated) | / | / | / |
| No. | Treatment | Concentration |
|---|---|---|
| 1 | 8% Validamycin Aq.Sol | 200 mg/L |
| 2 | 100 mg/L | |
| 3 | 50 mg/L | |
| 4 | 25 mg/L | |
| 5 | 2 × 109 CFU/mL Bacillus velezensis TCS001 SC | 1 × 107 CFU/mL |
| 6 | 5 × 106 CFU/mL | |
| 7 | 8% Validamycin Aq.Sol + 2 × 109 CFU/mL Bacillus velezensis TCS001 SC | 100 mg/L + 1 × 107 CFU/mL |
| 8 | 100 mg/L + 5 × 106 CFU/mL | |
| 9 | 50 mg/L + 1 × 107 CFU/mL | |
| 10 | 50 mg/L + 5 × 106 CFU/mL | |
| 11 | 25 mg/L + 1 × 107 CFU/mL | |
| 12 | 25 mg/L + 5 × 106 CFU/mL | |
| 13 | 50% Polyoxins W.P. | 1000 mg/L |
| 14 | CK(Control Check) (inoculated) | / |
| 15 | CK(Control Check) (un-inoculated) | / |
Disclaimer/Publisher’s Note: The statements, opinions and data contained in all publications are solely those of the individual author(s) and contributor(s) and not of MDPI and/or the editor(s). MDPI and/or the editor(s) disclaim responsibility for any injury to people or property resulting from any ideas, methods, instructions or products referred to in the content. |
© 2024 by the authors. Licensee MDPI, Basel, Switzerland. This article is an open access article distributed under the terms and conditions of the Creative Commons Attribution (CC BY) license (https://creativecommons.org/licenses/by/4.0/).
Share and Cite
Chen, Z.; Cao, H.; Jin, J.; Li, Z.; Zhang, S.; Chen, J. Enhanced Antifungal Efficacy of Validamycin A Co-Administered with Bacillus velezensis TCS001 against Camellia anthracnose. Plants 2024, 13, 2743. https://doi.org/10.3390/plants13192743
Chen Z, Cao H, Jin J, Li Z, Zhang S, Chen J. Enhanced Antifungal Efficacy of Validamycin A Co-Administered with Bacillus velezensis TCS001 against Camellia anthracnose. Plants. 2024; 13(19):2743. https://doi.org/10.3390/plants13192743
Chicago/Turabian StyleChen, Zhilei, Hao Cao, Jing Jin, Zhong Li, Shouke Zhang, and Jie Chen. 2024. "Enhanced Antifungal Efficacy of Validamycin A Co-Administered with Bacillus velezensis TCS001 against Camellia anthracnose" Plants 13, no. 19: 2743. https://doi.org/10.3390/plants13192743
APA StyleChen, Z., Cao, H., Jin, J., Li, Z., Zhang, S., & Chen, J. (2024). Enhanced Antifungal Efficacy of Validamycin A Co-Administered with Bacillus velezensis TCS001 against Camellia anthracnose. Plants, 13(19), 2743. https://doi.org/10.3390/plants13192743

