Vegetable-Enriched Brownies: A Healthier Twist on a Classic Treat
Abstract
1. Introduction
2. Materials and Methods
2.1. Characteristics of Raw Materials
2.2. Plant-Based Puree Preparation
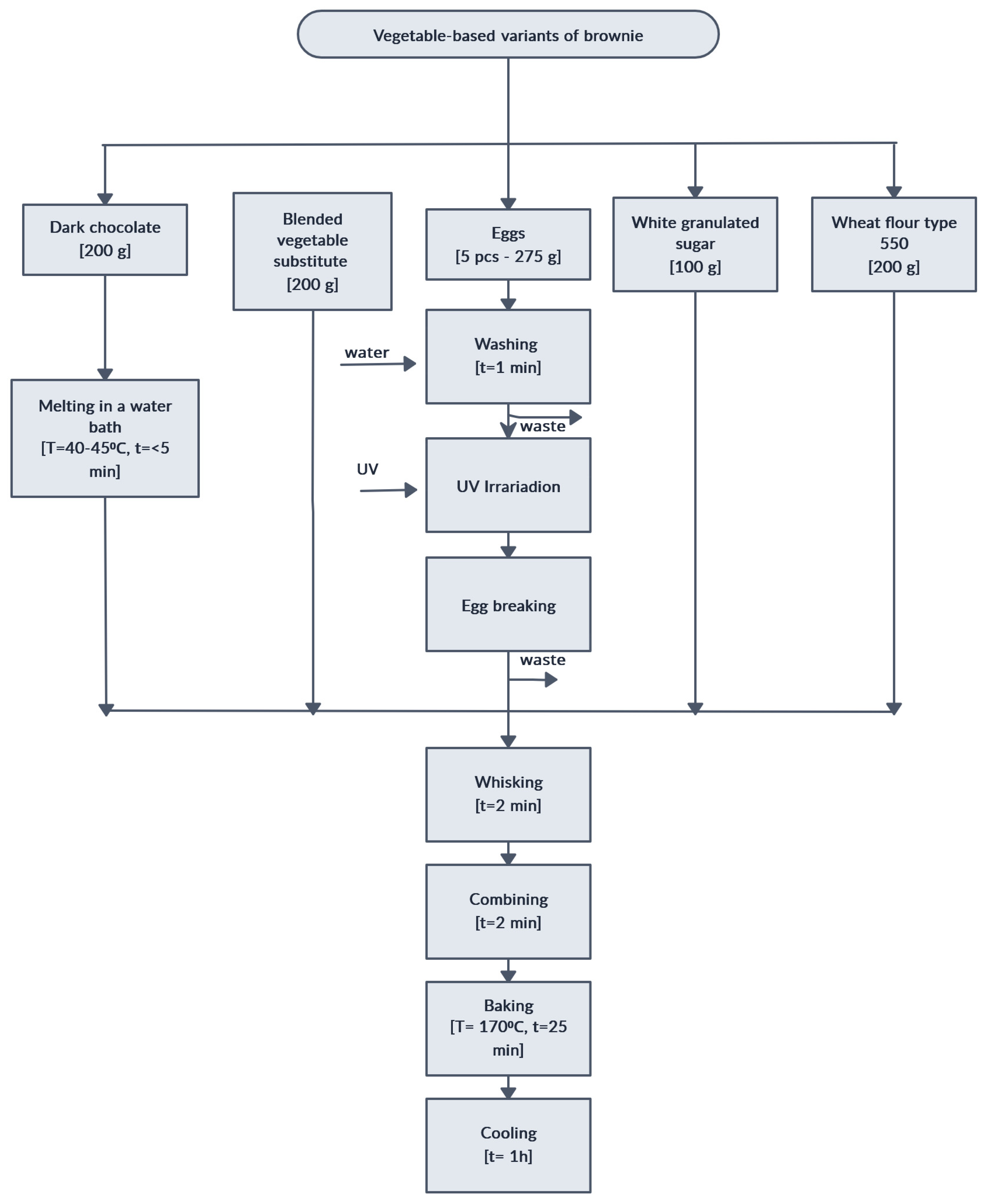
2.3. Cakes Preparation
2.4. Chemical Analysis
2.5. Instrumental Analysis
2.5.1. Texture Analysis
2.5.2. Color Evaluation
2.6. Sensory Evaluation
2.7. Statistical Analysis
3. Results
3.1. The Effect of Recipe Modification on Brownie Chemical Composition
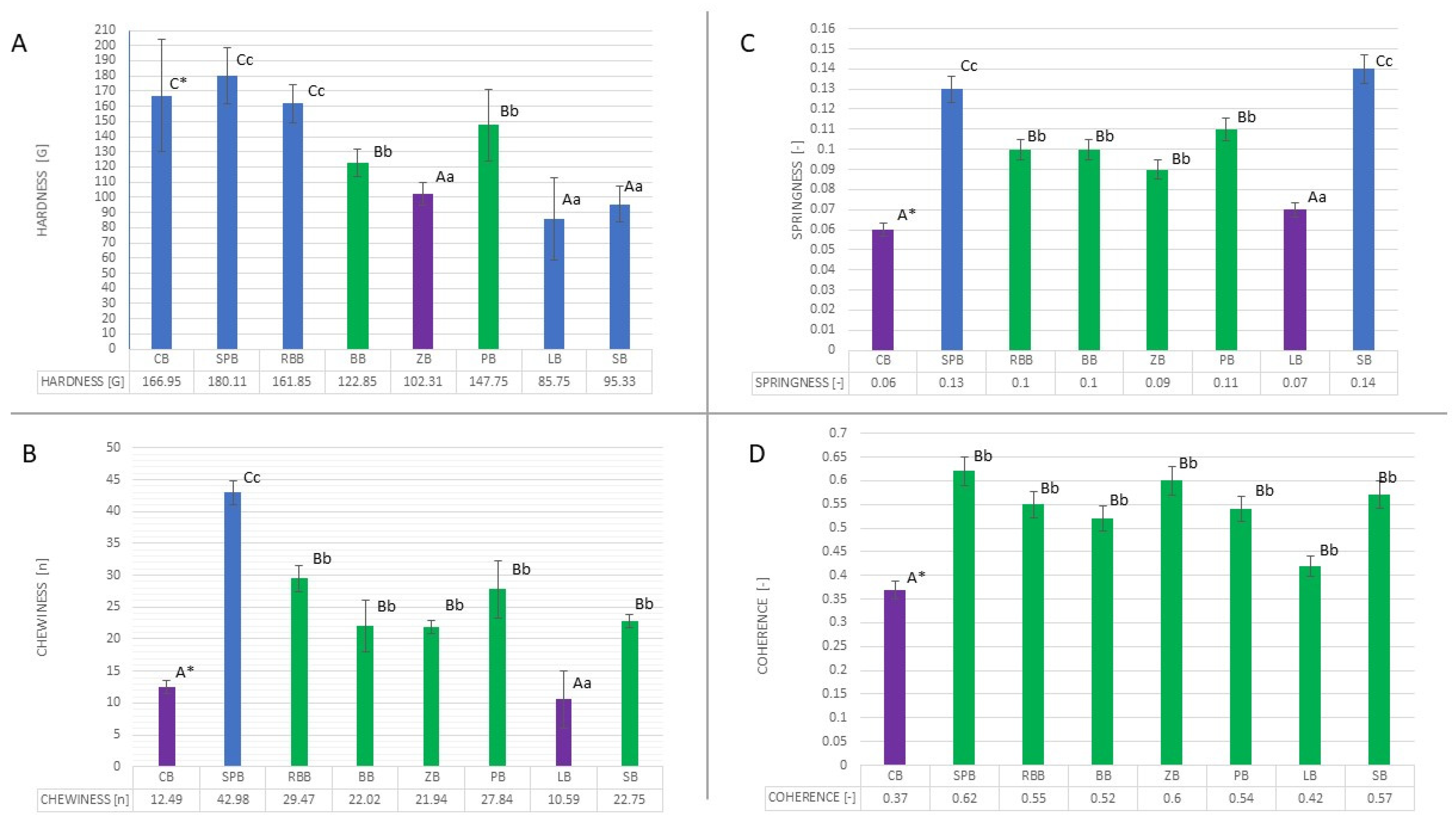
3.2. Texture Analysis
3.3. Color Evaluation of Brownies
3.4. Sensory Evaluation
3.5. Correlations Between Variables in the Evaluation of Brownies
4. Discussion
5. Conclusions
Author Contributions
Funding
Institutional Review Board Statement
Informed Consent Statement
Data Availability Statement
Conflicts of Interest
References
- Ndumwa, H.P.; Amani, D.E.; Ngowi, J.E.; Njiro, B.J.; Munishi, C.; Mboya, E.A.; Mloka, D.; Kikula, A.I.; Balandya, E.; Ruggajo, P.; et al. Mitigating the Rising Burden of Non-Communicable Diseases through Locally Generated Evidence-Lessons from Tanzania. Ann. Glob. Health 2023, 89, 77. [Google Scholar] [CrossRef]
- Lubis, D.R.K.; Nurminah, M.; Nainggolan, R.J. Physicochemical and sensory characteristics of brownies from composite flour (modified breadfruit, purple sweet potato, saga seeds, and mocaf). In Proceedings of the IOP Conference Series: Earth and Environmental Science, Medan, Indonesia, 24–25 August 2020; Volume 713. [Google Scholar]
- Sumartini, S.; Harahap, K.S.; Mujiyanti, A. Brownies from mangrove fruit flour: The use of variation of flours as an alternative to high food nutrition. Indones. Food Nutr. Prog. 2021, 17, 16–22. [Google Scholar] [CrossRef]
- Richards, N.C.; Gouda, H.N.; Durham, J.; Rampatige, R.; Rodney, A.; Whittaker, M. Disability, noncommunicable disease and health information. Bull. World Health Organ. 2016, 94, 230–332. [Google Scholar] [CrossRef] [PubMed]
- World Health Organization (WHO). Noncommunicable Diseases. 16 September 2023. Available online: https://www.who.int/news-room/fact-sheets/detail/noncommunicable-diseases (accessed on 1 October 2024).
- Wei, H.K. Effects of Using Banana Puree as a Fat Replacer on Black Bean Brownie: Sensory Characteristics, Physical and Nutritional Properties. Ph.D. Dissertation, Unku Abdul Rahman University College, Kuala Lumpur, Malaysia, 2019. [Google Scholar]
- Fleischer, A.M. Acceptability of Brownies Supplemented with Black Bean Puree by College Students at Indiana State University. Master’s Dissertation, Indiana State University, Terre Haute, IN, USA, 2013. [Google Scholar]
- Dias, J.S. Nutritional Quality and Health Benefits of Vegetables: A Review. Food Nutr. Sci. 2012, 03, 1354–1374. [Google Scholar] [CrossRef]
- Tejada, L.; Buendía-Moreno, L.; Villegas, A.; Cayuela, J.M.; Bueno-Gavilá, E.; Gómez, P.; Abellán, A. Nutritional and Sensorial Characteristics of Zucchini (Cucurbita pepo L.) as Affected by Freezing and the Culinary Treatment. Int. J. Food Prop. 2020, 23, 1825–1833. [Google Scholar] [CrossRef]
- Thanh, N.C.; Eed, E.M.; Elfasakhany, A.; Brindhadevi, K. Antioxidant, Anti-Inflammatory and Anti-Proliferative Activities of Green and Yellow Zucchini (Courgette). Appl. Nanosci. 2023, 13, 2251–2260. [Google Scholar] [CrossRef]
- Roberts, J.L.; Moreau, R. Functional Properties of Spinach (Spinacia oleracea L.) Phytochemicals and Bioactives. Food Funct. 2016, 7, 3337–3353. [Google Scholar] [CrossRef]
- Salehi, B.; Tumer, T.; Özleyen, A.; Peron, G.; Dall’Acqua, S.; Rajkovic, J.; Naz, R.; Nosheen, A.; Mudau, F.; Labanca, F.; et al. Plants of the Genus Spinacia: From Bioactive Molecules to Food and Phytopharmacological Applications. Trends Food Sci. Technol. 2019, 88, 260–273. [Google Scholar] [CrossRef]
- Laveriano-Santos, E.P.; López-Yerena, A.; Jaime-Rodríguez, C.; González-Coria, J.; Lamuela-Raventós, R.M.; Vallverdú-Queralt, A.; Romanyà, J.; Pérez, M. Sweet Potato Is Not Simply an Abundant Food Crop: A Comprehensive Review of Its Phytochemical Constituents, Biological Activities, and the Effects of Processing. Antioxidants 2022, 11, 1648. [Google Scholar] [CrossRef]
- Luo, D.; Mu, T.; Sun, H. Profiling of Phenolic Acids and Flavonoids in Sweet Potato (Ipomoea batatas L.) Leaves and Evaluation of Their Antioxidant and Hypoglycemic Activities. Food Biosci. 2020, 39, 100801. [Google Scholar] [CrossRef]
- Hughes, J.; Pearson, E.; Grafenauer, S. Legumes—A Comprehensive Exploration of Global Food-Based Dietary Guidelines and Consumption. Nutrients 2022, 14, 3080. [Google Scholar] [CrossRef] [PubMed]
- Mitchell, D.C.; Marinangeli, C.P.F.; Pigat, S.; Bompola, F.; Campbell, J.; Pan, Y.; Curran, J.M.; Cai, D.J.; Jaconis, S.Y.; Rumney, J. Pulse Intake Improves Nutrient Density among US Adult Consumers. Nutrients 2021, 13, 2668. [Google Scholar] [CrossRef]
- Bechthold, A.; Boeing, H.; Schwedhelm, C.; Hoffmann, G.; Knüppel, S.; Iqbal, K.; De Henauw, S.; Michels, N.; Devleesschauwer, B.; Schlesinger, S.; et al. Food Groups and Risk of Coronary Heart Disease, Stroke and Heart Failure: A Systematic Review and Dose-Response Meta-Analysis of Prospective Studies. Crit. Rev. Food Sci. Nutr. 2019, 59, 1071–1090. [Google Scholar] [CrossRef] [PubMed]
- Gavril, R.N.; Stoica, F.; Lipșa, F.D.; Constantin, O.E.; Stănciuc, N.; Aprodu, I.; Râpeanu, G. Pumpkin and Pumpkin By-Products: A Comprehensive Overview of Phytochemicals, Extraction, Health Benefits, and Food Applications. Foods 2024, 13, 2694. [Google Scholar] [CrossRef]
- Derkanosova, N.M.; Vasilenko, O.A.; Peregonchaya, O.V.; Sokolova, S.A.; Zajceva, I.I.; Ponomareva, I.N.; Shelamova, S.A. Research of Composition and Properties of Pumpkin Pomace as Functional Food Ingredient. In Proceedings of the International Scientific and Practical Conference “AgroSMART—Smart Solutions for Agriculture” (AgroSMART 2018), Tyumen, Russia, 16–20 July 2018; Atlantis Press: Paris, France, 2018; pp. 771–775. [Google Scholar]
- Milton-Laskibar, I.; Martínez, J.A.; Portillo, M.P. Current Knowledge on Beetroot Bioactive Compounds: Role of Nitrate and Betalains in Health and Disease. Foods 2021, 10, 1314. [Google Scholar] [CrossRef] [PubMed]
- Lundberg, J.O.; Carlström, M.; Weitzberg, E. Metabolic Effects of Dietary Nitrate in Health and Disease. Cell Metab. 2018, 28, 9–22. [Google Scholar] [CrossRef] [PubMed]
- Van der Avoort, C.M.T.; Van Loon, L.J.C.; Hopman, M.T.E.; Verdijk, L.B. Increasing Vegetable Intake to Obtain the Health-Promoting and Ergogenic Effects of Dietary Nitrate. Eur. J. Clin. Nutr. 2018, 72, 1485–1489. [Google Scholar] [CrossRef]
- PN-ISO 712:2002; Cereals and Cereal Products—Determination of Moisture Content—Routine Reference Method. PNK: Warsaw, Poland, 2002.
- PN-EN ISO 16634-2:2016; Food Products—Determination of the Total Nitrogen Content by Combustion According to the Dumas Principle and Calculation of the Crude Protein Content. Part 2: Cereals, Pulses and Milled Cereal Products. PNK: Warsaw, Poland, 2016.
- PN-EN ISO 2171:2010; Cereals, Pulses and By-Products—Determination of Ash Yield by Incineration. PNK: Warsaw, Poland, 2010.
- AOAC 991.43; AOAC Official Method 991.43 Total, Soluble, and Insoluble Dietary Fibre in Foods. AOAC: Rockville, MD, USA, 1998.
- Kunachowicz, H.; Przygoda, B.; Nadolna, I.; Iwanow, K. Tabele Składu i Wartości Odżywczej Żywności; Księgarnia Medyczna PZWL: Warsaw, Poland, 2017. [Google Scholar]
- Flores, D.G. Effect of Antioxidants, Color and Sensory Attributes of Inclusion of Different Sorghum Brans in Model Baking Systems. Ph.D. Dissertation, A&M University, College Station, TX, USA, 2007. [Google Scholar]
- PN-EN ISO 5492:2009; Sensory Analysis—Vocabulary. PKN: Warsaw, Poland, 2009.
- Lyon, D.H.; Francombe, M.A.; Hasdell, T.A. Guidelines for Sensory Analysis in Food Product Development and Quality Control; Springer-Science + Business Media, B.V.: London, UK, 1992. [Google Scholar]
- Fernandes, S.S.; Salas-Mellado, M.M. Addition of chia seed mucilage for reduction of fat content in bread and cakes. Food Chem. 2017, 227, 237–244. [Google Scholar] [CrossRef] [PubMed]
- World Health Organization (WHO). Available online: https://www.emro.who.int/nutrition/reduce-fat-salt-and-sugar-intake/index.html (accessed on 1 October 2024).
- Rodrigues, N.d.R.; Barbosa Junior, J.L.; Barbosa, M.I.M.J. Determination of physico-chemical composition, nutritional facts and technological quality of organic orange and purple-fleshed sweet potato and its flours. Int. Food Res. J. 2016, 23, 2071–2078. [Google Scholar]
- Okorie, S.U.; Onyeneke, E.N. Production and Quality Evalution of Baked Cake from Blend of Sweet potatoes and Wheat Flour. J. Nat. Appl. Sci. 2012, 3, 171–177. [Google Scholar]
- Samiha, A.A. Chemical, physical and sensory properties of sweet potato cake. Egypt. J. Agric. Res. 2015, 93, 101–115. [Google Scholar]
- Grigelmo-Miguel, N.; Carreras-Boladeras, E.; Martín-Belloso, O. Influence of the addition of peach dietary fiber in composition, physical properties, and acceptability of reduced-fat muffins. Food Sci. Technol. Int. 2001, 7, 425–431. [Google Scholar] [CrossRef]
- Baixauli, R.; Sanz, T.; Salvador, A.; Fiszman, S.M. Muffins with resistant starch: Baking performance in relation to the rheological properties of the batter. J. Cereal Sci. 2008, 47, 502–509. [Google Scholar] [CrossRef]
- Kowalska, M.; Krztoń-Maziopa, A.; Babut, M.; Mitrosz, P. Rheological and physical analysis of oil-water emulsion based on enzymatic structured fat. Rheol. Acta 2020, 59, 717–726. [Google Scholar] [CrossRef]
- Selvakumaran, L.; Shukri, R.; Ramli, N.S.; Dek, M.S.P.; Ibadullah, W.Z.W. Orange sweet potato (Ipomoea batatas) puree improved physicochemical properties and sensory acceptance of brownies. J. Saudi Soc. Agric. Sci. 2019, 18, 332–336. [Google Scholar] [CrossRef]
- Martínez-Cervera, S.; Salvador, A.; Muguerza, B.; Moulay, L.; Fiszman, S.M. Cocoa fibre and its application as a fat replacer in chocolate muffins. LWT 2011, 44, 719–736. [Google Scholar] [CrossRef]
- Mardiana, G.F.; Muhammad, D.R.A.; Affandi, D.R.; Ariviani, S. Sensory profile analysis of steamed brownies using Quantitative Descriptive Analysis (QDA). In Proceedings of the IOP Conference Series: Earth and Environmental Science, Surakarta, Indonesia, 29–30 September 2020; Volume 828. [Google Scholar]
- Setyaningsih, D.; Suwarna, M.A.; Muna, N. The effect of solvent type and temperature on mono-diacylglycerol purification. In Proceedings of the IOP Conference Series: Earth and Environmental Science, West Java, Indonesia, 19–20 August 2019; Volume 460. [Google Scholar]
- Eslava-Zomeño, C.; Quiles, A.; Hernando, I. Designing a Clean Label Sponge Cake with Reduced Fat Content. J. Food Sci. 2016, 81, C2352–C2359. [Google Scholar] [CrossRef] [PubMed]
- Struck, S.; Zahn, S.; Rohm, H. Use of vegetable modifications in cake formulations. Foods 2023, 12, 1123. [Google Scholar]
- Ghosh, S.; Sudha, M.L. A review on polyols: New frontiers for health-based bakery products. Int. J. Food Sci. Nutr. 2012, 63, 372–379. [Google Scholar] [CrossRef] [PubMed]
- Zahn, S.; Rohm, H.; Hammer, A. Sensory evaluation of vegetable-enriched bakery products. Foods 2023, 12, 431. [Google Scholar]
- Colla, K.; Costanzo, A.; Gamlath, S. Fat Replacers in Baked Food Products. Foods 2018, 7, 192. [Google Scholar] [CrossRef]
- Salehi, F.; Kashaninejad, M. Texture profile analysis and stress relaxation characteristics of quince sponge cake. J. Food Meas. Charact. 2018, 12, 1203–1210. [Google Scholar] [CrossRef]
- Spehar, C.R.; Santos, R.L.D.B. Quinoa BRS Piabiru: Alternativa para diversi-ficar os sistemas de produção de grãos. Pesqui. Agropecuária Bras. 2002, 37, 809–893. [Google Scholar] [CrossRef]
- Guiné, R.P.F. Textural Properties of Bakery Products: A Review of Instrumental and Sensory Evaluation Studies. Appl. Sci. 2022, 12, 8628. [Google Scholar] [CrossRef]
- Zou, X.; Wang, X.; Li, L.; Peng, P.; Ma, Q.; Hu, X.; Appels, R. Effects of Composition and Strength of Wheat Gluten on Starch Structure, Digestion Properties and the Underlying Mechanism. Foods 2022, 11, 3432. [Google Scholar] [CrossRef]
- Korese, J.K.; Chikpah, S.K.; Hensel, O.; Pawelzik, E.; Sturm, B. Effect of orange-fleshed sweet potato flour particle size and degree of wheat flour substitution on physical, nutritional, textural and sensory properties of cookies. Eur. Food Res. Technol. 2021, 247, 889–905. [Google Scholar] [CrossRef]
- Kohajdová, Z.; Karovičová, J.; Kuchtová, V.; Lauková, M. Utilisation of beetroot powder for bakery applications. Chem. Pap. 2018, 77, 1507–1515. [Google Scholar] [CrossRef]
- Rahman, M.S.; Al-Attabi, Z.H.; Al-Habsi, N.; Al-Khusaibi, M. Measurement of Instrumental Texture Profile Analysis (TPA) of Foods. In Techniques to Measure Food Safety and Quality; Khan, M.S., Shafiur Rahman, M., Eds.; Springer: Cham, Switzerland, 2021; pp. 427–465. [Google Scholar]
- Marzec, A.; Kowalska, J.; Domian, E.; Galus, S.; Ciurzyńska, A.; Kowalska, H. Characteristics of Dough Rheology and the Structural, Mechanical, and Sensory Properties of Sponge Cakes with Sweeteners. Molecules 2021, 26, 6638. [Google Scholar] [CrossRef]






| Ingredient [g] | Classic Brownie (CB) | Sweet Potatoes Brownie (SPB) | Red Bean Brownie (RBB) | Beetroot Brownie (BB) | Zucchini Brownie (ZB) | Pumpkin Brownie (PB) | Lentil Brownie (LB) | Spinach Brownie (SB) |
|---|---|---|---|---|---|---|---|---|
| Medium-sized chicken eggs | 275 (5 psc) | 275 (5 psc) | 275 (5 psc) | 275 (5 psc) | 275 (5 psc) | 275 (5 psc) | 275 (5 psc) | 275 (5 psc) |
| Dark chocolate 70% cocoa | 200 | 200 | 200 | 200 | 200 | 200 | 200 | 200 |
| Wheat flour (type 550) | 100 | 100 | 100 | 100 | 100 | 100 | 100 | 100 |
| White granulated sugar | 100 | 100 | 100 | 100 | 100 | 100 | 100 | 100 |
| Butter, 82% fat | 200 | - | - | - | - | - | - | - |
| Plant-based puree | - | 200 | 200 | 200 | 200 | 200 | 200 | 200 |
| Cake Variant | Moisture | Protein | Fat | Dietary Fiber | Ash | Total Carbohydrate |
|---|---|---|---|---|---|---|
| CB | 20.65 ± 1.30 A | 7.48 ± 0.03 A | 29.85 ± 0.64 A | 4.22 ± 0.32 A | 0.92 ± 0.02 A | 36.88 ± 0.21 B |
| SPB | 32.95 ± 0.42 Ba | 8.01 ± 0.32 Ba | 13.30 ± 0.42 1 Ba | 8.15 ± 0.05 Bc | 1.25 ± 0.05 Bb | 36.30 ± 0.10 Bb |
| RBB | 32.11 ± 0.42 Ba | 8.26 ± 0.18 Bb | 11.00 ± 0.71 Ba | 7.95 ± 0.12 Bc | 1.23 ± 0.01 Bb | 36.30 ± 0.12 Bb |
| BB | 42.22 ± 1.09 Cb | 7.69 ± 0.24 Ba | 12.10 ± 0.71 Ba | 6.35 ± 1.03 Bb | 1.14 ± 0.05 Bab | 30.50 ± 0.31 Aa |
| ZB | 33.90 ± 0.21 Ba | 7.76 ± 0.18 Ba | 11.10 ± 0.42 Ba | 6.32 ± 1.91 Bb | 0.97 ± 0.03 Ba | 39.95 ± 0.10 Cc |
| PB | 38.87 ± 0.40 Bb | 7.67 ± 0.06 Ba | 8.81 ± 0.25 Bb | 7.78 ± 0.33 Bc | 1.21 ± 0.03 Bb | 35.67 ± 0.20 Bb |
| LB | 35.77 ± 0.57 Bb | 8.39 ± 0.20 Bb | 12.10 ± 0.14 Ba | 7.06 ± 0.12 Bc | 0.94 ± 0.01 Ba | 35.74 ± 0.11 Bb |
| SB | 37.56 ± 0.51 Bb | 7.48 ± 0.10 Aa | 8.83 ± 0.73 Bb | 5.80 ± 0.68 Ba | 1.12 ± 0.02 Bab | 39.21 ± 0.30 Cc |
| Cake Variant | L | a | b | Delta E |
|---|---|---|---|---|
| CB | 26.33 ± 0.7 B | 9.88 ± 0.14 C | 10.15 ± 0.33 B | 0.66 ± 0.33 A |
| SPB | 30.0 ± 2.75 Cc | 9.22 ± 0.56 Cc | 11.38 ± 1.01 Cc | 0.87 ± 0.24 Bb |
| RBB | 25.73 ± 1.18 Bb | 9.53 ± 0.28 Cc | 14.1 ± 0.55 Dd | 0.48 ± 0.41 Aa |
| BB | 25.68 ± 0.64 Bb | 10.53 ± 0.08 Dd | 14.36 ± 0.15 Dd | 0.85 ± 0.65 Bb |
| ZB | 21.98 ± 1.58 Aa | 6.21 ± 0.75 Aa | 9.61 ± 1.8 Bb | 2.37 ± 1.16 Dd |
| PB | 26.32 ± 0.4 Bb | 10.0 ± 0.37 Cc | 13.84 ± 0.82 Dd | 1.03 ± 0.74 Cc |
| LB | 30.2 ± 2.82 Cc | 8.77 ± 0.3 Bb | 12.12 ± 0.17 Cc | 1.97 ± 2.07 Dcd |
| SB | 23.03 ± 1.03 Aa | 6.97 ± 0.29 Aa | 5.69 ± 0.38 Aa | 2.05 ± 1.12 Dd |
| Cake Variant | Overall Desirability | LA [%] |
|---|---|---|
| CB | 8.02 ±0.46 | 89.10 |
| SPB | 5.96 ± 0.66 | 66.20 |
| RBB | 6.96 ± 0.48 | 77.32 |
| BB | 7.85 ± 0.52 | 87.23 |
| ZB | 5.07 ± 0.65 | 56.30 |
| PB | 6.04 ± 0.67 | 67.16 |
| LB | 2.94 ± 0.39 | 32.69 |
| SB | 5.11 ± 0.44 | 56.82 |
| Compared Variables | Correlation Value (r) |
|---|---|
| Moisture—Fiber | 0.489 |
| Moisture—Hardness | −0.482 |
| Moisture—Texture | −0.039 |
| Fat—Hardness | 0.424 |
| Fat—Texture | 0.259 |
| Fiber—Hardness | 0.202 |
| Fiber—Texture | 0.059 |
| Fat—Taste | 0.555 |
| General Appearance—Aroma | 0.359 |
| General Appearance—Color | 0.868 |
| General Appearance—Taste | 0.767 |
| General Appearance—Texture | 0.705 |
Disclaimer/Publisher’s Note: The statements, opinions and data contained in all publications are solely those of the individual author(s) and contributor(s) and not of MDPI and/or the editor(s). MDPI and/or the editor(s) disclaim responsibility for any injury to people or property resulting from any ideas, methods, instructions or products referred to in the content. |
© 2025 by the authors. Licensee MDPI, Basel, Switzerland. This article is an open access article distributed under the terms and conditions of the Creative Commons Attribution (CC BY) license (https://creativecommons.org/licenses/by/4.0/).
Share and Cite
Petka, K.; Topolska, K. Vegetable-Enriched Brownies: A Healthier Twist on a Classic Treat. Nutrients 2025, 17, 184. https://doi.org/10.3390/nu17010184
Petka K, Topolska K. Vegetable-Enriched Brownies: A Healthier Twist on a Classic Treat. Nutrients. 2025; 17(1):184. https://doi.org/10.3390/nu17010184
Chicago/Turabian StylePetka, Katarzyna, and Kinga Topolska. 2025. "Vegetable-Enriched Brownies: A Healthier Twist on a Classic Treat" Nutrients 17, no. 1: 184. https://doi.org/10.3390/nu17010184
APA StylePetka, K., & Topolska, K. (2025). Vegetable-Enriched Brownies: A Healthier Twist on a Classic Treat. Nutrients, 17(1), 184. https://doi.org/10.3390/nu17010184

