Functional Identification of the Terpene Synthase Family Involved in Biosynthesis in Paeonia lactiflora
Abstract
1. Introduction
2. Results
2.1. Metabolomic Analysis of P. lactiflora
2.2. Monoterpenoid and Sesquiterpenoid Biosynthesis Network in P. lactiflora
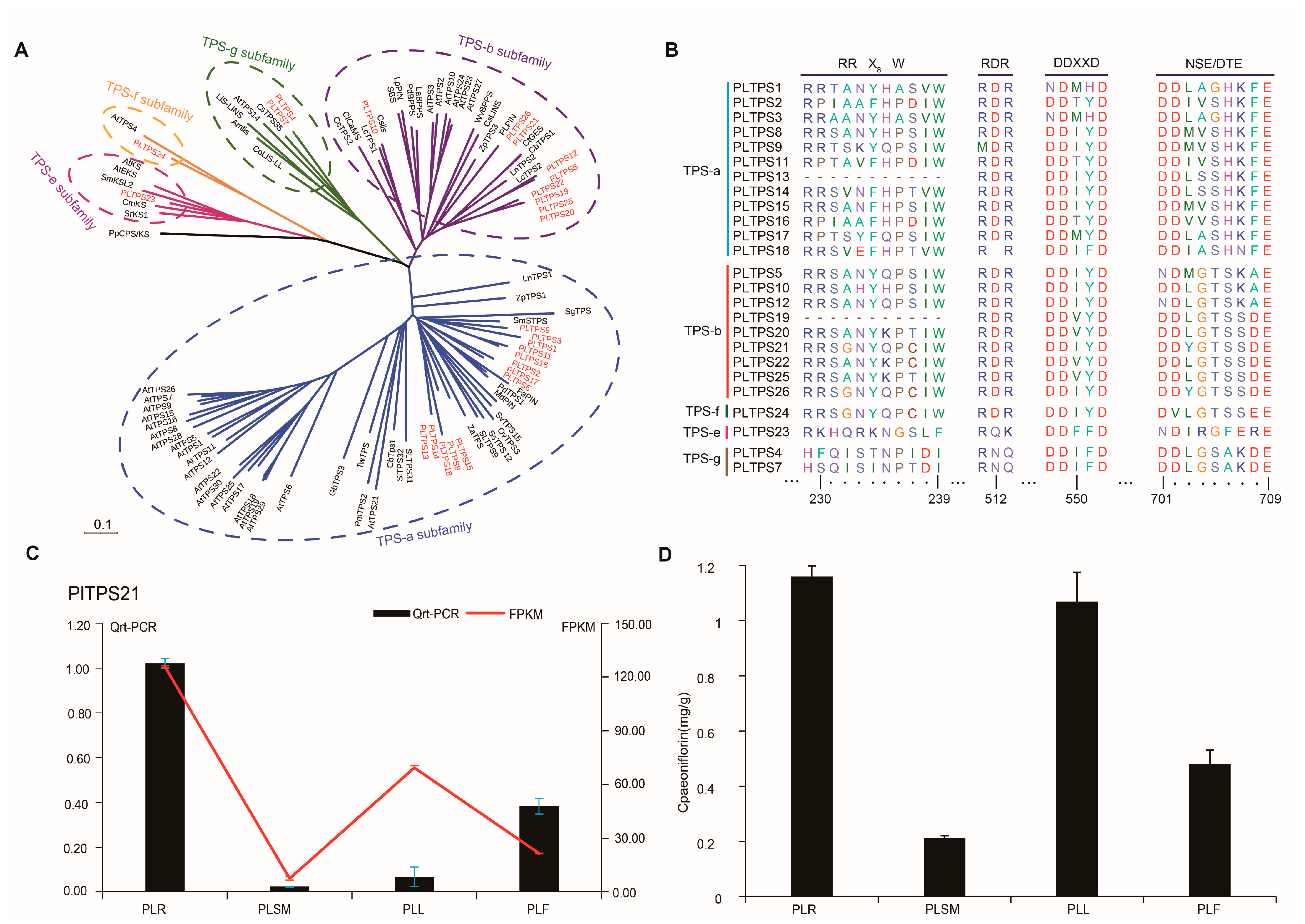
2.3. Identification of Multiple TPSs in an P. lactiflora Transcriptome
2.4. Functional Characterization of Putative PlTPSs
3. Discussion
4. Materials and Methods
4.1. Plant Materials
4.2. Total RNA Isolation and cDNA Synthesis
4.3. Transcriptome Sequencing, De Novo Assembly and Annotation
4.4. Metabolite Analysis of P. lactiflora by UPLC-ESI-Q TRAP-MS/MS
4.5. Content of Paeoniflorin in Different Tissue of P. lactiflora by UPLC-MS
4.6. PlTPSs Screening and Bioinformatic Analysis
4.7. Isolation and Cloning of PlTPSs Coding Sequences
4.8. Functional Characterization of PlTPSs in Yeast
4.9. The Products of PlTPSs Analysis by GC-MS
4.10. Quantitative Real-Time PCR Analysis
5. Conclusions
Supplementary Materials
Author Contributions
Funding
Institutional Review Board Statement
Informed Consent Statement
Data Availability Statement
Conflicts of Interest
References
- Hong, D.Y. Peonies of the World: Polymorphism and Diversity 29; Kew Publishing & Missouri Botanical Garden Press: London, UK; St. Louis, MO, USA, 2011. [Google Scholar]
- Hong, D.Y. Peonies of the World: Taxonomy and Phytogeography 6–9; Kew Publishing & Missouri Botanical Garden Press: St. Louis, MO, USA, 2010. [Google Scholar]
- Chinese Pharmacopoeia Committee. The Pharmacopoeia of the People’s Republic of China, 2015th ed.; China Medical Science Press: Beijing, China, 2015. [Google Scholar]
- He, X.; Luan, F.; Zhao, Z.; Ning, N.; Li, M.; Jin, L.; Huang, L. The Genus Patrinia: A Review of Traditional Uses, Phytochemical and Pharmacological Studies. Am. J. Chin. Med. 2017, 45, 637–666. [Google Scholar] [CrossRef] [PubMed]
- Li, H.; Gao, X.; Xu, F.; Wang, W.; Chen, H. Chemical composition and antioxidant activities of essential oil from Paeonia lactiflora flowers. J. Northwest AF Univ. 2017, 9, 335–344. [Google Scholar]
- Zhang, Y.; Wu, X.; Wang, X.; Zeng, Y.; Liao, Y.; Zhang, R.; Zeng, Z. Grey Relational Analysis Combined with Network Pharma-cology to Identify Antioxidant Components and Uncover Its Mechanism from Moutan Cortex. Front. Pharmacol. 2021, 12, 748501. [Google Scholar] [CrossRef] [PubMed]
- Tan, Y.; Chen, H.; Li, J.; Wu, Q.J. Efficacy, Chemical Constituents, and Pharmacological Actions of Radix Paeoniae Rubra and Radix Paeoniae Alba. Front. Pharmacol. 2020, 11, 1054. [Google Scholar] [CrossRef] [PubMed]
- Li, P.; Shen, J.; Wang, Z.; Liu, S.; Liu, Q.; Li, Y.; Xiao, P. Genus Paeonia: A comprehensive review on traditional uses, phyto-chemistry, pharmacological activities, clinical application, and toxicology. J. Ethnopharmacol. 2020, 269, 113708–113714. [Google Scholar] [CrossRef] [PubMed]
- Horikoshi, T.; Homma, N.; Hatakeyama, Y.; Hemmi, S. Studies on the cultivation of medicinal plants. V. On the growth of Paeonia suffruticosa Andr. especially multiplication and yield. Shikenjo Hokoku Bull. Natl. Inst. Hyg. Sci. 1975, 97, 109–113. [Google Scholar]
- Liu, Y.; Ma, Y.; Yang, B.-W.; Xiao, J.J.; Long, F.; Xu, Z.G.; Lu, G.H. Determination of Bioactive Components in Paeonia lactiflora Roots Cultivated in Various Areas by UHPLC. J. Chin. Med. Mater. 2016, 98, 980–985. [Google Scholar]
- Ma, X.; Guo, J.; Jin, B.; Zhan, Z.; Yuan, Y.; Huang, L. Characterization of a monoterpene synthase from Paeonia lactiflora produc-ing alpha-pinene as its single product. Biotechnol. Lett. 2016, 38, 1213–1219. [Google Scholar] [CrossRef]
- De-Oliveira, A.C.A.X.; Ribeiro-Pinto, L.F.; Paumgartten, J.R. In vitro inhibition of CYP2B1 monooxygenase by beta-myrcene and other monoterpenoid compounds. Toxicol. Lett. 1997, 92, 39–46. [Google Scholar] [CrossRef]
- Zheng, R.; Zhu, Z.; Wang, Y.; Hu, S.; Xi, W.; Xiao, W.; Wang, C. UGT85A84 Catalyzes the Glycosylation of Aromatic Monoter-penes in Osmanthus fragrans Lour. Flowers. Front. Plant Sci. 2019, 10, 1376. [Google Scholar] [CrossRef]
- Jiang, H.; Wang, X. Biosynthesis of monoterpenoid and sesquiterpenoid as natural flavors and fragrances. Biotechnol. Adv. Int. Rev. J. 2023, 65, 108151–108165. [Google Scholar] [CrossRef] [PubMed]
- Snoeren, T.A.L.; Kappers, I.F.; Broekgaarden, C.; Mumm, R.; Dicke, M.; Bouwmeester, H.J. Natural variation in herbivore-in-duced volatiles in Arabidopsis thaliana. J. Exp. Bot. 2010, 61, 3041–3056. [Google Scholar] [CrossRef] [PubMed]
- Yang, T.; Stoopen, G.; Thoen, M.; Wiegers, G.; Jongsma, M.A. Chrysanthemum expressing a linalool synthase gene “smells good”, but “tastes bad” to western flower thrips. Plant Biotechnol. J. 2013, 7, 875–882. [Google Scholar] [CrossRef] [PubMed]
- Huang, M.; Abel, C.; Sohrabi, R.; Petri, J.; Haupt, I.; Cosimano, J.; Tholl, D. Variation of Herbivore-Induced Volatile Terpenes among Arabidopsis Ecotypes Depends on Allelic Differences and Subcellular Targeting of Two Terpene Synthases, TPS02 and TPS03. Plant Physiol. 2010, 153, 1293–1310. [Google Scholar] [CrossRef] [PubMed]
- Chen, F.; Tholl, D.; Bohlmann, J.R.; Pichersky, E. The family of terpene synthases in plants: A mid-size family of genes for specialized metabolism that is highly diversified throughout the kingdom. Plant J. 2011, 66, 212–229. [Google Scholar] [CrossRef]
- Degenhardt, J.; Kllner, T.G.; Gershenzon, J. Monoterpene and sesquiterpene synthases and the origin of terpene skeletal diver-sity in plants. Phytochemistry 2009, 69, 1621–1637. [Google Scholar] [CrossRef]
- Starks, C.M.; Noel, J.P. Structural Basis for Cyclic Terpene Biosynthesis by Tobacco 5-Epi-Aristolochene Synthase. Science 2010, 29, 1815–1820. [Google Scholar] [CrossRef]
- Rynkiewicz, M.J.; Cane, D.E.; Christianson, D.W. From the Cover: Structure of trichodiene synthase from Fusarium sporotrichi-oides provides mechanistic inferences on the terpene cyclization cascade. Proc. Natl. Acad. Sci. USA 2001, 98, 13543–13548. [Google Scholar] [CrossRef]
- Whittington, D.A.; Wise, M.L.; Urbansky, M.; Coates, R.M.; Croteau, R.B.; Christianson, D.W. Nonlinear partial differential equations and applications: Bornyl diphosphate synthase: Structure and strategy for carbocation manipulation by a terpenoid cyclase. Proc. Natl. Acad. Sci. USA 2002, 99, 15375–15380. [Google Scholar]
- Wang, F.; Huang, Y.; Wu, W.; Zhu, C.; Zhang, R.; Chen, J.; Zeng, J. Metabolomics Analysis of the Peels of Different Colored Citrus Fruits (Citrus reticulata cv. ‘Shatangju’) During the Maturation Period Based on UHPLC-QQQ-MS. Molecules 2020, 25, 396. [Google Scholar] [CrossRef]
- Xu, J.; Yan, J.; Li, W.; Wang, Q.; Wang, C.; Guo, J.; Ma, F. Integrative Analyses of Widely Targeted Metabolic Profiling and Transcriptome Data Reveals Molecular Insight into Metabolomic Variations during Apple (Malus domestica) Fruit Development and Ripening. Int. J. Mol. Sci. 2020, 21, 4797. [Google Scholar] [CrossRef] [PubMed]
- Rohdich, F.; Eisenreich, W.; Wungsintaweekul, J.; Hecht, S.; Schuhr, C.A.; Bacher, A. Biosynthesis of terpenoids: 2C-Methyl-D-erythritol 2, 4-cyclodiphosphate synthase (IspF) from Plasmodium falciparum. Eur. J. Biochem. 2001, 268, 3190–3197. [Google Scholar] [CrossRef] [PubMed]
- Phillips, D.R.; Rasbery, J.M.; Bartel, B.; Matsuda, S.P. Biosynthetic diversity in plant triterpene cyclization. Curr. Opin. Plant Biol. 2006, 9, 305–314. [Google Scholar] [CrossRef] [PubMed]
- Wang, J.; Mao, Y.; Ma, Y.; Yang, J.; Jin, B.; Lin, H.; Huang, L. Diterpene synthases from Leonurus japonicus elucidate epoxy-bridge formation of spiro-labdane diterpenoids. Plant Physiol. 2022, 189, 99–111. [Google Scholar] [CrossRef] [PubMed]
- Herde, M.; Gartner, K.; Kollner, T.G.; Fode, B.; Boland, W.; Gershenzon, J.; Tholl, D. Identification and regulation of TPS04/GES, an Arabidopsis geranyllinalool synthase catalyzing the first step in the formation of the insect-induced volatile C16-homoterpene TMTT. Plant Cell 2008, 20, 1152–1168. [Google Scholar] [CrossRef]
- Carla, B.; Masahiro, N.; Takeshi, S.; Garms, S.; Boland, W.; Maffei, M.E.; Arimura, G.I. Metabolic engineering of the C16 ho-moterpene TMTT in Lotus japonicus through overexpression of (E,E)-geranyllinalool synthase attracts generalist and specialist predators in different manners. New Phytol. 2013, 200, 1200–1211. [Google Scholar]
- Falara, V.; Alba, J.M.; Kant, M.R.; Schuurink, R.C.; Pichersky, E. Geranyllinalool Synthases in Solanaceae and Other Angio-sperms Constitute an Ancient Branch of Diterpene Synthases Involved in the Synthesis of Defensive Compounds. Plant Physiol. 2014, 166, 428–441. [Google Scholar] [CrossRef]
- Chen, F.; Tholl, D. Terpenoid synthases in the biosynthesis of plant volatiles and defense compounds. Phytochem. Rev. 2016, 15, 161–177. [Google Scholar]
- Cui, G.; Huang, L.; Zhang, H. Recent advances in the biosynthesis of artemisinin. J. Plant Physiol. 2018, 228, 76–85. [Google Scholar]
- Wang, G.; Tang, W.; Bidigare, R. Paeoniflorin biosynthesis and pharmacological activity. Nat. Prod. Rep. 2019, 36, 1187–1210. [Google Scholar]
- Xu, M.; Zhang, B. Insights into the biosynthesis and pharmacology of tanshinones from Salvia miltiorrhiza. Phytochemistry 2017, 134, 30–36. [Google Scholar]
- Zhou, Y.; Dong, W. Biosynthesis and pharmacological activity of terpenoids in Paeonia lactiflora. J. Plant Biol. 2020, 63, 95–103. [Google Scholar]
- Mafu, S.; Zerbe, P. Biosynthesis of Specialized Terpenoids in Plants: Role of the Triterpene Scaffold. Phytochemistry 2018, 147, 152–166. [Google Scholar]
- Staab, J.E.; Schweiger, R. Genetic and Environmental Factors Influencing Terpene Synthesis in Plants. J. Plant Ecol. 2019, 12, 345–355. [Google Scholar]
- Tholl, D.; Lee, S. Terpene Specialized Metabolism in Arabidopsis thaliana. Arab. Book 2011, 9, e0143. [Google Scholar] [CrossRef]
- Wang, G.; Tang, W.; Bidigare, R.R. Terpenoids as Therapeutic Drugs and Pharmaceutical Agents. Nat. Prod. Rep. 2019, 30, 1572–1610. [Google Scholar]






Disclaimer/Publisher’s Note: The statements, opinions and data contained in all publications are solely those of the individual author(s) and contributor(s) and not of MDPI and/or the editor(s). MDPI and/or the editor(s) disclaim responsibility for any injury to people or property resulting from any ideas, methods, instructions or products referred to in the content. |
© 2024 by the authors. Licensee MDPI, Basel, Switzerland. This article is an open access article distributed under the terms and conditions of the Creative Commons Attribution (CC BY) license (https://creativecommons.org/licenses/by/4.0/).
Share and Cite
Zhao, Y.; Cui, G.; Wang, J.; Ma, Y.; Han, Y.; Su, P.; Guo, J.; Zhang, J.; Huang, L. Functional Identification of the Terpene Synthase Family Involved in Biosynthesis in Paeonia lactiflora. Molecules 2024, 29, 4662. https://doi.org/10.3390/molecules29194662
Zhao Y, Cui G, Wang J, Ma Y, Han Y, Su P, Guo J, Zhang J, Huang L. Functional Identification of the Terpene Synthase Family Involved in Biosynthesis in Paeonia lactiflora. Molecules. 2024; 29(19):4662. https://doi.org/10.3390/molecules29194662
Chicago/Turabian StyleZhao, Yufeng, Guanghong Cui, Jian Wang, Ying Ma, Yang Han, Ping Su, Juan Guo, Jiyu Zhang, and Luqi Huang. 2024. "Functional Identification of the Terpene Synthase Family Involved in Biosynthesis in Paeonia lactiflora" Molecules 29, no. 19: 4662. https://doi.org/10.3390/molecules29194662
APA StyleZhao, Y., Cui, G., Wang, J., Ma, Y., Han, Y., Su, P., Guo, J., Zhang, J., & Huang, L. (2024). Functional Identification of the Terpene Synthase Family Involved in Biosynthesis in Paeonia lactiflora. Molecules, 29(19), 4662. https://doi.org/10.3390/molecules29194662

