Anaerobic Membrane Bioreactors for Municipal Wastewater Treatment: A Literature Review
Abstract
:1. Introduction
2. Anaerobic Degradation and AnMBR Configurations and Bioreactors
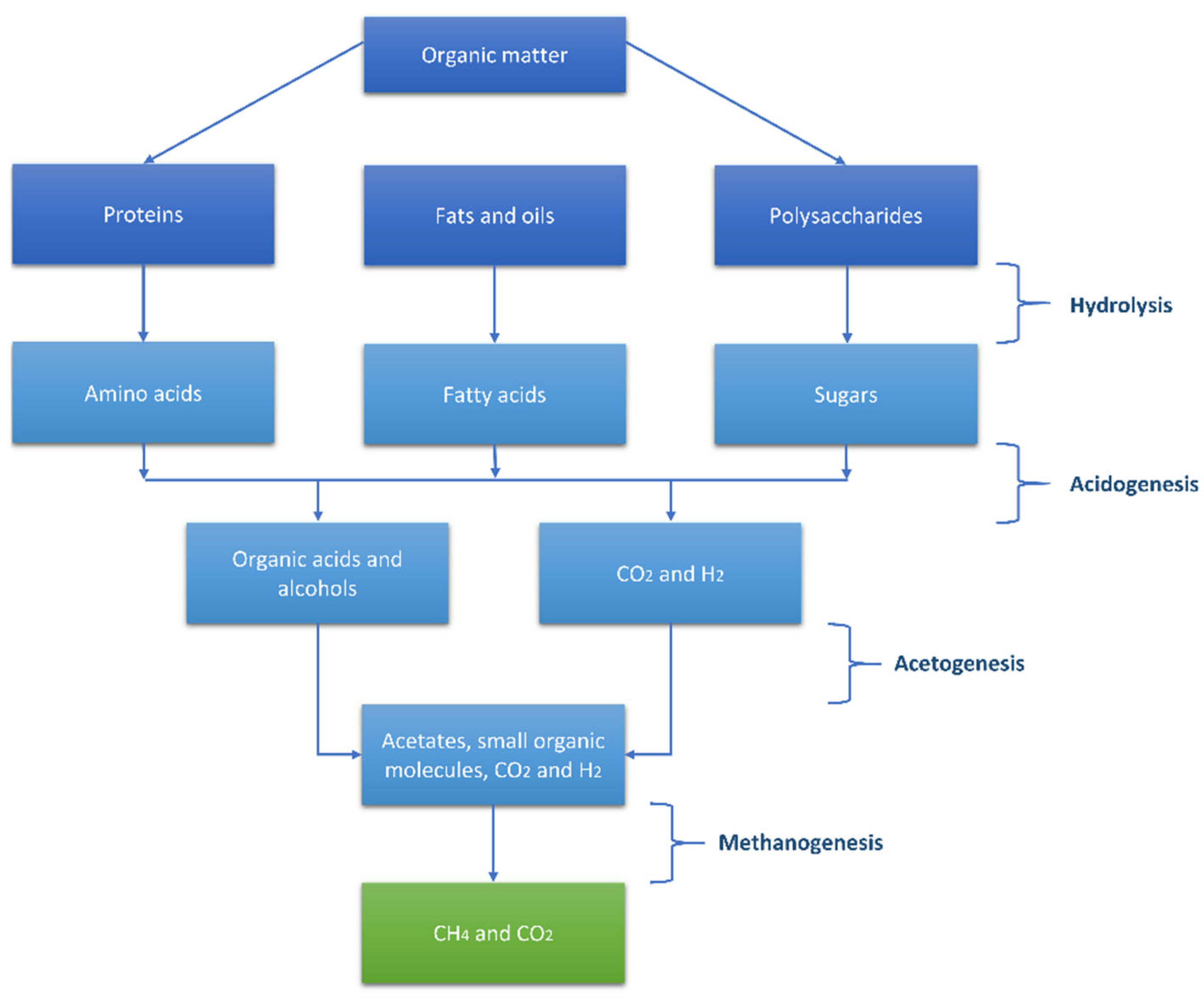
2.1. Anaerobic Degradation
- (i)
- Acidogenesis, during which the products of hydrolysis (sugars, fatty acids, amino acids) are taken up by acidogenic bacteria and are metabolized to short chain fatty acids (lactic acid, propionic acid, butyric acid), ethanol, hydrogen and carbon dioxide;
- (ii)
- Acetogenesis, where the intermediate compounds of acidogenesis are converted through the function of anaerobic bacteria into acetic acid, hydrogen and carbon dioxide.
- (iii)
- Methanogenesis where methanogenic bacteria produce methane and carbon dioxide and therefore biogas.
2.2. AnMBR Configurations
2.3. Bioreactors
3. The Impact of Operating Conditions on the Process
3.1. Temperature
3.2. pH
3.3. Volatile Fatty Acids (VFAs)
3.4. Alkalinity
3.5. Organic Load Rate (OLR)
3.6. Solids Retention Time (SRT) and Hydraulic Retention Time (HRT)
3.7. Toxicity of Free Ammonia, Sulfate Ions and Metals
4. Review of the Performance of AnMBRs in Municipal Wastewater Treatment
- Operating parameters, namely, temperature, pH, HRT and SRT;
- Biogas production;
- Fouling of the membranes;
- Removal of pollutants, such as COD, total organic carbon (TOC) and total suspended solids (TSS);
- The removal of nutrients, such as total nitrogen (TN) and total phosphorus (TP);
- The removal of organic micro-pollutants, such as endocrine disrupters, pharmaceuticals and substances contained in personal care products.
| # | Reactor Type/Membrane Configuration | Type of Membrane | Type of Wastewater | Flux (L/m2 × h) | Inlet COD (mg/L) | Operating Conditions T, pH, HRT | Outlet COD (mg/L) | COD Removal (%) | CH4 Produced | Ref. |
|---|---|---|---|---|---|---|---|---|---|---|
| Year 2009 | ||||||||||
| 1 | Submerged CSTR | Flat sheet Polyethylene Pore size: 0.4 μm Area: 0.1 m2 | Synthetic municipal wastewater | 5–10 | 465 | 35 °C HRT = 8–20 h SRT = 250 d | 99 | [37] | ||
| 2 | UASB External | Tubular Polyacrylonitrile Area: 0.2 m2 | Municipal wastewater | 10.5 | 185.6 | Ambient temp. HRT = 5.5–10 h OLR = 0.3–0.9 kgCOD/m3d | 77–81 | 0.062 m3CH4/kgCOD | [38] | |
| 3 | Submerged UASB | Tubular Polyethylene terephthalate Pore size: 0.64 μm Area: 0.98 m2 | Municipal wastewater | 5 | 259.5 | 15–20 °C HRT = 2.6 h OLR = 2.36 kgCOD/m3d | 77.5 ± 29.5 | [39] | ||
| 4 | UASB External | Flat sheet Polyvinylidene fluoride Pore size: 0.22 μm Area: 0.05 m2 | Synthetic municipal wastewater | 25 | 150 (TOC) | 35 °C HRT = 12 h, 6 h, 4.5 h OLR = 0.3 kgCOD/m3d | [40] | |||
| 5 | External UASB | Hollow fiber Pore size: 0.2 μm Area: 4 m2 | Pre-treated wastewater | 3.75–11.25 | 540 | 25 °C HRT = 5.5–10 h OLR = 1.08–4.32 kgCOD/m3d | 88 | [4] | ||
| 6 | External CSTR | Tubular Ceramic (Al2O3) Pore size: 0.2 μm Area: 0.013 m2 | Synthetic wastewater | 20–40 | 10 | 55 °C SRT = 120 d OLR = 10–55 kgCOD/m3d | [41] | |||
| 7 | External AnMBR | Synthetic wastewater | 500 | 25 °C SRT = 90–360 d OLR = 1 kgCOD/m3d HRT = 12 h OLR = 1.5 kgCOD/m3d HRT = 8 h OLR = 2 kgCOD/m3d HRT = 6 h | 40 | 94 | 0.22 m3CH4/kgCOD 48% CH4 recovered 48–35% CH4 recovered 35% CH4 recovered | [15] | ||
| Year 2010 | ||||||||||
| 8 | External CSTR | Pore size: 0.1 μm Area: 0.1 m2 | Pre-treated diluted municipal wastewater | - | 38–131 | 25 °C pH = 6.4 ± 0.2 HRT = 12–48 h SRT = 19–217 d OLR = 0.03–0.11 kgCOD/m3d | 18–37 | 55–69 | [42] | |
| 9 | External CSTR | Tubular Polytetrafluoroethylene Pore size: 1 μm Area: 0.09 m2 | Pre-treated sludge diluted with tap water | 5 | 500 | 25 °C HRT = 12 h pH = 6.8–7.1 OLR = 1 kgCOD/m3d | 95 | [43] | ||
| External CSTR | Tubular Polytetrafluoroethylene Pore size: 1 μm Area: 0.09 m2 | Pre-treated sludge diluted with tap water | 5 | 500 | 15 °C HRT = 12 h pH = 6.8–7.1 OLR = 1 kgCOD/m3d | 85 | [43] | |||
| 10 | External UASB | Tubular Pore size: 40 kDa Area: 81 cm2 | Municipal wastewater | <7 | 646 ± 103 | 25 °C HRT = 3 h SRT = 100 d | 104 ± 12 | 87 | [44] | |
| 11 | External UASB | Flat sheet Polyvinylidene fluoride Pore size: 100 μm Area: 0.052 m2 | Synthetic wastewater | 8–12 | 500 | 30 °C HRT = 24 h SRT = 50 d OLR = 5 kgCOD/m3d | 96 | [45] | ||
| 12 | External CSTR | Hollow fiber Pore size: 0.2 μm Area: 4 m2 | Municipal wastewater | 7.5 | 540 | 25 °C HRT = 6 h OLR = 2.16 kgCOD/m3d | 65 | 88 | [4] | |
| 13 | External CSTR | Flat sheet Pore size: 0.4 μm Area: 0.12 m2 | Synthetic | 2–5 | 35 ± 1 °C SRT = 30–40 d OLR = 1.5–13 kgCOD/m3d | 53 g/L TSS | 60–80 | [46] | ||
| 14 | Submerged CSTR | Hollow fiber Polypropylene Pore size: 0.45 μm Area: 0.003 m2 | Synthetic | 35 °C SRT = 14 d OLR = 2.5 kgCOD/m3d | 99.6 | [47] | ||||
| Year 2011 | ||||||||||
| 15 | External CSTR | Hollow fiber Area: 5.4 m2 | Pre-treated municipal wastewater | 17 | 224 | 22 °C HRT = 8.5 h SRT = 80–100 d OLR = 0.58 kgCOD/m3d | 47 | 79 | [48] | |
| 16 | External CSTR | Flat sheet Polyethersulfone Pore size: 38 nm Area: 3.5 m2 | Pre-treated municipal wastewater (with glucose addition) | 7 | 630 ± 82 | 35 °C HRT = 19.2 h SRT = 680 d OLR = 0.5–0.9 kgCOD/m3d | 80 | 90 | 0.27 m3CH4/kgCOD | [21] |
| 17 | Submerged CSTR | Flat sheet Polyethersulfone Pore size: 38 nm Area: 3.5 m2 | Pre-treated municipal wastewater (with glucose addition) | 7 | 630 ± 82 | 20 °C HRT = 19.2 h SRT = 680 d OLR = 0.5–0.9 kgCOD/m3d | 82 | 0.23 m3CH4/kgCOD | [21] | |
| 18 | Submerged CSTR | Flat sheet Polyolefin Pore size: 0.4 μm Area: 0.1 m2 | Synthetic wastewater | 10.5 | 425 | HRT = 12 h | 83 | - | [49] | |
| 19 | Submerged CSTR | Hollow fiber Pore size: 0.05 μm Area: 30 m2 | Municipal wastewater | 10 | 445 | HRT = 6–20 h SRT = 70 d | 87 | 0.069 m3CH4/kgCOD | [50] | |
| 20 | Submerged AnMBR | Flat sheet Polyethersulfone Pore size: 0.2 μm | Synthetic municipal wastewater | 440 | 15 °C HRT = 16 h SRT = 300 d | 36 | 92 | [51] | ||
| 21 | Submerged CSTR | Flat sheet Polyvinylidene fluoride Pore size: 140 kDa Area: 0.6 m2 | Municipal wastewater | 12 | 302.1 ± 87.9 | 30 °C pH = 7.6 ± 0.3 HRT = 10 h OLR = 1 kgCOD/m3d | 51 ± 10 | 88 ± 2 | 0.24 m3CH4/kgCOD | [52] |
| 22 | Submerged CSTR | Flat sheet Polyethersulfone Pore size: 0.45 μm Area: 0.118 m2 | Synthetic municipal wastewater | 550 | 25–30 °C SRT = 30–60 d HRT = 8 h | 17 | 97 | [31] | ||
| 23 | External CSTR (two-stage) | Tubular Ceramic Pore size: 0.1 μm | Synthetic wastewater | - | 10,200–23,900 | 55 °C pH = 5.5–7.2 HRT = 48 h OLR = 5.1–12 kgCOD/m3d | 78–81 | [28] | ||
| 24 | External UASB | Tubular Polyvinylidene fluoride Pore size: 100 kDa | Synthetic municipal wastewater | 350 | HRT = 4 h | 70 | 80 | [53] | ||
| 25 | Two-stage fluidized bed submerged membrane | Hollow fiber Polyvinylidene fluoride Pore size: 0.1 μm | Synthetic municipal wastewater | 513 | 35 °C HRT = 4.2–5.9 h | 7 | 99 | [16] | ||
| Year 2012 | ||||||||||
| 26 | Submerged CSTR | Hollow fiber Pore size: 0.05 μm Area: 30 m2 | Pre-treated municipal wastewater | 410 | 33 °C HRT = 6–21 h SRT = 76 d OLR = 0.71 kgCOD/m3d | Recovery 57.4% CH4 | [54] | |||
| 27 | Submerged CSTR | Hollow fiber Pore size: 0.05 μm Area: 30 m2 | Pre-treated municipal wastewater | 720 | 21 °C HRT = 6–21 h SRT = 74 d OLR = 0.64 kgCOD/m3d | Recovery 53.6% CH4 | [54] | |||
| 28 | Gas sparging AnMBR submerged | Hollow fiber Pore size: 0.05 μm Area: 30 m2 | Municipal wastewater | 9–13.3 | 17–33 °C HRT = 6–26 h OLR = 0.3–1.1 kgCOD/m3d pH = 6.5–7.1 | 85 | [55] | |||
| Year 2013 | ||||||||||
| 29 | Submerged UASB | Hollow fiber Polyvinylidene fluoride Pore size: 0.1 μm Area: 1 m2 | Synthetic wastewater | 5 | 500 ± 10 | 27 °C HRT = 2 h 38 gCOD/gMLSSd OLR = 6 kgCOD/m3d | >90 | 0.637 ± 0.213 m3CH4/kgMLSSd | [56] | |
| 30 | Submerged UASB | Hollow fiber Polyvinylidene fluoride Pore size: 0.1 μm Area: 1 m2 | Synthetic wastewater | 5 | 500 ± 10 | 30 °C HRT = 12 h OLR = 0.1 gCOD/gMLSSd OLR = 1 kgCOD/m3d | >90 | 0.406 ± 0.101 m3CH4/kgMLSSd | [56] | |
| 31 | Gas-lift AnMBR submerged | Tubular Polyvinylidene fluoride Pore size: 0.03 μm Area: 0.013 m2 | Synthetic municipal wastewater | 10–15 | COD = 1260 TN = 54 TP = 44 | 95–98 | 4.5 L/d | [57] | ||
| 32 | Bench scale AnMBR submerged | Flat sheet Polyethersulfone Pore size: 0.2 μm Area: 0.0387 m2 | Synthetic municipal wastewater | 7 | 227 (BOD5) | 15 °C | COD = 43 BOD5 = 18 | 92 | 40–50% CH4 recovered | [36] |
| 33 | Bench scale AnMBR submerged | Flat sheet Polyethersulfone Pore size: 0.2 μm Area: 0.0387 m2 | Municipal wastewater | 7 | 15 °C | COD = 76 BOD5 = 24 | 69 | [36] | ||
| Year 2014 | ||||||||||
| 34 | Two-stage fluidized reactor fed with membrane submerged in an external tank | Hollow fiber Polyvinylidene fluoride Pore size: 0.03 μm Area: 0.004 m2 | Municipal wastewater | 1–7.2 | 198–285 TSS: 67 ± 13 | 9–25 °C HRT = 6.1 h | 14–28 | 93 | [58] | |
| 35 | External CSTR | Flat sheet Pore size: 200 μm | Synthetic municipal wastewater (sucrose) | 5000 | 35 °C HRT = 1–7 d OLR = 0.7–5 gCOD/m3d | 300–1800 | 75 | [59] | ||
| 36 | Two-stage fluidized fed with membrane submerged in an external tank | Tubular Polyvinylidene fluoride Pore size: 0.1 μm | Municipal wastewater | 235–300 | 10–25 °C HRT: 2.3 h | 21–37 | >86 | [60] | ||
| 37 | Two-stage AFBR–AFMBR with submerged membranes | Hollow fiber Polyvinylidene fluoride Pore size < 0.1 μm Area: 0.04 m2 | Synthetic wastewater | 250–1000 | 20–25 °C HRT = 1.28 h | 10 | >90 | [34] | ||
| 38 | Submerged UASB | Hollow fiber Pore size: 0.04 μm Area: 0.0245 m2 | Synthetic wastewater | 10 | 240 ± 15 | 30 ± 1 °C pH = 7.5 HRT = 6 h SRT = 60 d | 89 (TOC) | [61] | ||
| 39 | Gas sparging AnMBR submerged | Flat sheet Cellulose triacetate Area: 0.025 m2 | Synthetic municipal wastewater | 3.5–9.5 | 25 °C HRT = 15–40 h | 97 | 0.21 m3CH4/kgCOD | [62] | ||
| 40 | Granular activated carbon AnMBR–UASB submerged | Hollow fiber Pore size: 0.4 μm Area: 0.19 m2 | Synthetic municipal wastewater | 11.3 | 247–449 | 15–35 °C HRT = 6 h OLR = 1.21–1.44 kgCOD/m3d pH = 7.18–7.99 | 51–74 | 0.14–0.19 m3CH4/kgCOD | [63] | |
| 41 | AnMBR side-stream | Hollow fiber Polyvinylidene fluoride Pore size: 0.03 μm Area: 0.031 m2 | Synthetic municipal wastewater | 400 | 35 °C HRT = 6–12 h OLR = 0.8–10 kgCOD/m3d pH = 7 | 97–99 | 0.088–0.393 m3CH4/kgCOD | [64] | ||
| Year 2015 | ||||||||||
| 42 | Submerged AnMBR in an external tank | Hollow fiber Pore size: 0.05 μm Area: 30 m2 | Pre-treated municipal wastewater | 19 | 380 | 15 °C pH = 7 alkalinity = 350 mgCaCO3/L HRT = 14 h SRT = 35 d OLR = 0.5–2 kgCOD/m3d 30 °C pH = 7 Alkalinity = 350 mgCaCO3/L HRT = 7 h SRT = 12 d OLR = 0.5–2 kgCOD/m3d | BOD = 25 | [6] | ||
| 43 | Submerged AnMBR in an external tank | Hollow fiber Pore size: 0.05 μm Area: 30 m2 | Pre-treated municipal wastewater | 19 | 380 | 15 °C pH = 7 350 mgCaCO3/L HRT = 23 h SRT = 60 d OLR = 0.5–2 kgCOD/m3d 30 °C pH = 7 350 mgCaCO3/L HRT = 10 h SRT = 22 d OLR = 0.5–2 kgCOD/m3d | BOD = 25 | [6] | ||
| 44 | CSTR submerged in an external tank | Hollow fiber Polyvinylidene fluoride Pore size: 0.04 μm | Municipal wastewater | 252 ± 59 | 23 ± 1 °C pH = 6.8 HRT = 8.5 h | 17–29 | 90 | [65] | ||
| 45 | External CSTR | Ceramic Pore size: 80, 200, 300 nm | Municipal wastewater | 330.4 ± 89.8 | 25–30 °C HRT = 7.5 h SRT = 60 d | 86–88 | 0.1 ± 0.02 m3CH4/kgCOD | [66] | ||
| 46 | External UASB | Tubular Pore size: 30 μm Area: 0.11 m2 | Synthetic wastewater | 12.3 | 530 ± 30 | 25 °C HRT = 6 h SRT = 126 d OLR = 2 kgCOD/m3d | 42 | 92 | [67] | |
| 47 | External UASB | Tubular Pore size: 30 μm Area: 0.11 m2 | Synthetic wastewater | 12.3 | 530 ± 30 | 15 °C HRT = 6 h SRT = 126 d OLR = 2 kgCOD/m3d | 52 | 90 | [67] | |
| 48 | External UASB | Tubular Pore size: 30 μm Area: 0.0038 m2 | Synthetic wastewater | 12.3 | 530 ± 30 | 15–25 °C HRT = 6 h SRT = 126 d OLR = 2 kgCOD/m3d | 149 ± 5.9 42 ± 4.4 | 92 | - | [68] |
| 49 | External UASB | Tubular Pore size: 0.045 μm Area: 0.93 m2 | Pre-treated municipal wastewater (passing through 1 mm sieve) | 892 ± 271 | 18 ± 2 °C HRT = 7 h | 100–120 | 87 ± 1 | 63.8 ± 15.7 L/d | [69] | |
| 50 | Gas sparging AnMBR–UASB submerged | Hollow fiber Polyvinylidene fluoride Pore size: 0.045 μm Area: 0.93 m2 | Municipal wastewater | 8–15 | 978 | 18 °C HRT = 9.8–20.3 h OLR = 0.6–3.18 kgCOD/m3d pH = 7.2 | 75–90 | 0.26–0.14 m3CH4/kgCOD | [70] | |
| 51 | Gas sparging AnMBR submerged | Flat sheet Cellulose triacetate Surface Area: 0.025 m2 | Synthetic municipal wastewater | 3–10 | 35 °C HRT = 15–40 h pH = 7 | >95 | 0.25–0.3 m3CH4/kgCOD | [71] | ||
| Year 2016 | ||||||||||
| 52 | Semi-fluidized bed membrane submerged in an external tank | Tubular Ceramic Pore size: 0.05 μm Area: 0.05 m2 | Pre-treated synthetic + real municipal watewater | 5.3 | 480 ± 50 | 10–25 °C HRT: 4.2–9.8 h | <26 ± 15 | >94 | [72] | |
| 53 | Downflow floating filter (DFF) membrane submerged in an external tank | Tubular Polyvinylidene fluoride Pore size: 100 kDa Area: 0.059 m2 | Pre-treated synthetic + real municipal watewater | 5.3 | 480 | 10–25 °C HRT = 6–14 h | <25 | >95 | [73] | |
| 54 | Submerged AnMBR | Flat sheet Polyvinylidene fluoride Pore size: 0.2 μm Area: 0.735 m2 | Municipal wastewater | 400 | 25 °C and 35 °C HRT = 5.8–4.8 h HRT = 8–7.1 h SRT = 50 d OLR = 0.43–0.90 kgCOD/m3d | - | 90 | [2] | ||
| 55 | External CSTR | Hollow fiber Polyvinylidene fluoride Pore size: 30 nm Area: 320 cm2 | Synthetic wastewater | 6 | 400 ± 10 | 35 ± 1 °C pH = 7 ± 0.1 HRT = 12 h | 20 | 97 | 0.25 m3CH4/kgCOD | [74] |
| 56 | External CSTR | Flat sheet Polyvinylidene fluoride Pore size: 200 kDa Area: 0.735 m2 | Synthetic wastewater | 6 | 800 | 35 ± 1 °C pH = 7 ± 0.1 HRT = 12 h (addition of 100 mg/L activated carbon) | 99 | [74] | ||
| Year 2017 | ||||||||||
| 57 | External UASB | Hollow fiber Polyvinylidene fluoride Pore size: 0.22 μm | Synthetic municipal wastewater | 330–370 | 20 ± 0.5 °C pH = 7.0 HRT = 12 h | 26.6–30 | 91.9 | [75] | ||
| 58 | Submerged UASB | Hollow fiber Polyvinylidene fluoride Pore size: 0.22 μm | Synthetic municipal wastewater | 330–370 | 20 ± 0.5 °C pH = 7 HRT = 12 h | 28.7–32.2 | 91.3 | [75] | ||
| 59 | Two-stage anaerobic semi-fluidized bed submerged membrane | Hollow fiber Pore size: 0.1 μm Area: 0.022 m2 | Primary effluent (clarifier) | 30 | 70 | 23 ± 1 °C HRT = 4 h pH = 7.2 | 24 | >97 | 2.11 L/d | [76] |
| 60 | One-stage anaerobic semi-fluidized bed submerged membrane | Hollow fiber Pore size: 0.1 μm Area: 0.022 m2 | Primary effluent (clarifier) | 30 | 48 | 23 ± 1 °C HRT = 3 h pH = 7.3 | 18 | >97 | 2.11 L/d | [76] |
| 61 | Submerged UASB | Tubular Polyvinylidene fluoride Area: 0.2375 m2 | Municipal wastewater | 2.5 | 525 ± 174 657 ± 235 | 18–21 °C HRT = 8 h | 222 ± 61 130 ± 55 | 68.6 | - | [77] |
| 62 | Conventional granular AnMBR submerged membrane | Hollow fiber Polyvinylidene fluoride Pore size: 0.22 μm Area: 0.06 m2 | Synthetic wastewater | 5.3 | 330–370 | 20 °C HRT = 12 h SRT = 25–30 d MLSS = 20.50 ± 1.53 g/L | - | 90.8 ± 1.4 | 0.1333 ± 0.0053 m3CH4/kgCOD | [75] |
| 63 | Sponge granular AnMBR submerged membrane | Hollow fiber Polyvinylidene fluoride Pore size: 0.22 μm Area: 0.06 m2 | Synthetic wastewater | 5.3 | 330–370 | 20 °C HRT = 12 h SRT = 25–30 d MLSS = 20.50 ± 1.53 g/L | 93.7 ± 1.7 | 0.1563 ± 0.0058 m3CH4/kgCOD | [78] | |
| 64 | Submerged AnMBR | Flat sheet Ceramic Pore size: 80 nm Area: 0.08 m2 | Municipal wastewater | 8 | 25 °C HRT = 5.8 h SRT = 60 d OLR = 10 kgCOD/m3d | 417 ± 61 | 87 | - | [79] | |
| 65 | Submerged AnMBR | Flat sheet Pore size: 0.2 μm Area: 0.116 m2 | Synthetic municipal wastewater (contains alcohol ethoxylates used as personal care products) | - | 492 ± 112 | 25 ± 1 °C HRT = 42–12 h OLR = 3–6 kgCOD/m3d | 17.1 | 95.5–98.8 | 2.30–4.25 L/d | [80] |
| 66 | Submerged AnMBR | Flat sheet Ceramic (alumina) | Synthetic municipal wastewater | 3.3 ± 0.21 | 600–800 | HRT = 18 ± 1.3 h | - | 96.1 ± 5.1 | [81] | |
| 67 | Submerged AnMBR | Flat sheet Ceramic (pyrophyllite) | Synthetic municipal wastewater | 2.7 ± 0.12 | 600–800 | HRT = 18 ± 1.6 h | - | 42.6 ± 19.2 | 0.16 m3CH4/kgCOD | [81] |
| 68 | CSTR membrane submerged in external tank | Flat sheet Pore size: 0.2 μm Area: 5.4 m2 | Pre-treated municipal wastewater | 6 | 223 ± 111 | 35 °C HRT = 2.2 h SRT = 60 d OLR = 3 kgCOD/m3d | 50 ± 22 | 87 | 0.12 m3CH4/kgCOD | [82] |
| 69 | External CSTR | Hollow fiber Polyvinylidene fluoride Pore size: 0.04 μm Area: 0.9 m2 | Municipal wastewater | 22.5 | 1.462 ± 693 | 18.9 °C HRT = 33 h SRT = 270 d OLR = 1.1 kgCOD/m3d | 129 ± 55 | 91 | 0.012 m3CH4/kgMLVSSd | [35] |
| 70 | Gas-lift AnMBR external | Tubular Polyvinylidene fluoride Pore size: 0.03 μm Area: 0.066 m2 | Synthetic municipal wastewater | 4.22–4.37 | 35 °C + shocks 15 °C | 55 ± 18 | 94 ± 2 | 0.19 m3CH4/kgCOD | [22] | |
| 71 | External AnMBR | Polyvinylidene fluoride Pore size: 0.3 μm | Synthetic enriched with three types of bacteria resistant to antibiotics | 7 | COD = 750 Bacteria = 2.76–3.84 log units | 35 °C pH = 7 HRT = 11 SRT = 700 d OLR = 0.43 kgCOD/m3d | >93 | [83] | ||
| 72 | AnMBR—submerged coupled with activated carbon | Flat sheet Pore size: 0.2 μm Area: 0.11 m2 | Synthetic with five pharmaceutical substances | 5 | COD = 500 | 35 °C HRT = 6 h SRT = 213 d | 93.8 | 1.8 ± 0.3L/d | [33] | |
| 73 | Gas-sparging AnMBR submerged | Flat sheet Polyvinylidene fluoride Pore size: 0.2 μm Area: 0.025 m2 | Synthetic municipal wastewater | 2–6 | 372.6 | 25 °C HRT = 35–60 h | 90–96 | 0.25–0.28 m3CH4/kgCOD | [84] | |
| 74 | Gas-sparging AnMBR submerged | Hollow fiber Pore size: 0.2 μm Area: 5.4 m2 | Municipal wastewater | 6 | 35 °C HRT = 2.2 h OLR = 3 kgCOD/m3d | 87 | 0.12 m3CH4/kgCOD | [82] | ||
| Year 2018 | ||||||||||
| 75 | AnMBR submerged sludge recirculation | Flat sheet Pore size: 75 μm Area: 0.02 m2 | Pretreated (i) municipal (ii) municipal and synthetic (iii) municipal + high strength wastewater | 22.5 | (i) 292 (ii) 516 (iii)1028 | 20 °C HRT = 8 h (i) OLR = 0.88 kgCOD/m3d (ii) OLR = 1.55 kgCOD/m3d (iii) OLR = 3.01 kgCOD/m3d | (i) 77.5 ± 19.2 (ii)108.4 ± 45.9 (iii) 82.5 ± 30.9 | 92 | (Ι) 0.25 ± 0.08 L/d (ΙΙ) 0.37 ± 0.13 L/d (ΙΙΙ) 1.65 ± 0.45 L/d | [85] |
| 76 | AnMBR submerged | Hollow fiber Polyvinylidene fluoride Pore size:0.22 μm Area: 0.04 m2 | Synthetic municipal wastewater | 300 | HRT = 18–12 h SRT = 35 d | - | 95 (TOC) | - | [86] | |
| 77 | Sponge-AnMBR submerged | Hollow fiber Polyvinylidene fluoride Pore size: 0.22 μm Area: 0.04 m2 | Synthetic municipal wastewater | - | 300 | HRT = 18–12 h SRT = 35 d | - | 95 (TOC) | - | [86] |
| 78 | Anaerobic fluidized bed external | Tubular Ceramic Pore size: 0.05 μm | Synthetic | 235–160 | 20 °C HRT = 6 h SRT = 49 d | 10 | >90 | [87] | ||
| 79 | AnMBR external | Tubular Polyvinylidene fluoride Pore size: 20 kDa Area: 0.011 m2 | Synthetic municipal wastewater | 165 | COD = 445 NH4-N = 42 | HRT = 37.5 h OLR = 0.25 kgCOD/m3d | 39 | 91 | [88] | |
| 80 | AnMBR external | Tubular Polyvinylidene fluoride Pore size: 20,000 Area: 0.011 m2 | Synthetic municipal wastewater | 165 | 562 NH4-N = 51 | HRT = 13 h OLR = 0.7 kgCOD/m3d | 31 | 94 | [88] | |
| 81 | AnMBR submerged | Hollow fiber Pore size: 46.5 nm | Municipal | 350 500 650 750 | 25 °C | 110 LCH4/m3 157 LCH4m3 204 LCH4/m3 236 LCH4/m3 | [89] | |||
| 82 | AnMBR submerged | Hollow fiber Pore size: 46.5 nm | Municipal | 7.3 | [90] | |||||
| 83 | Gas-sparging AnMBR–UASB submerged | Hollow fiber Polyvinylidene fluoride Pore Size: 0.04 μm Area: 0.93 m2 | Municipal | 9–15 | 221 | 16.3 °C HRT = 8 h pH = 7.8 | 83 | [91] | ||
| 84 | UASB submerged | Hollow fiber Pore size: 0.045 μm Area: 0.93 m2 | Municipal | 6–7 (10 °C) 10–12 (28 °C) | 372± 149 | 28–10 °C HRT = 8–10 h pH = 8.2 ± 0.3 OLR = 1 kgCOD/m3d | 150 | 89 | 0.09–0.14 Nm3CH4/kgCOD | [92] |
| Year 2019 | ||||||||||
| 85 | Two-stage anaerobic fluidized bed submerged | Polyvinylidene fluoride Pore size: 0.1 μm Area: 0.255 m2 | Synthetic municipal + granular activated carbon | 1.8 | 150 | 25 °C HRT = 8.72 h | 26.5 ± 20.7 | 96.2 ± 1.6 | - | [93] |
| 86 | CSTR external | Hollow fiber Pore size: 0.40 μm Area: 0.073 m2 | Synthetic | (i) 10.3 (ii) 8.8 (iii) 6.0 | 500 | HRT = 26.2 h pH = 6.8–7.2 alkalinity = 2187 mgCaCO3/L OLR = 0.46 kgCOD/m3d | 17.7 | 96.7 | 0.44 m3 biogas/kgCOD | [94] |
| 87 | AnMBR external | Flat sheet Polyvinylidene fluoride Pore size: 0.3 μm | Synthetic | 6 | 800 | 35 °C pH = 7 HRT = 44 h SRT = 1400 d OLR = 0.43 kgCOD/m3d | 96.6 | 0.2313 m3CH4/kgCOD | [95] | |
| 88 | AnMBR external | Flat sheet Polyvinylidene fluoride Pore size: 0.3 μm | Synthetic | 6 | 800 | 35 °C pH = 7 HRT = 22 h SRT = 700 d OLR = 0.86 kgCOD/m3d | 96.2 | 0.2199 m3CH4/kgCOD | [95] | |
| 89 | AnMBR submerged | Hollow fiber Pore size: 0.07–0.1 μm Area: 0.08 m2 | Synthetic | 550 | 22 °C HRT = 8 h (i) pH = 5 (ii) pH = 6 (iii) pH = 7 (iv) pH = 8 (v) pH = 10 (vi) pH = 12 | (i) 60.5 (ii) 63.4 (iii) 79.8 (iv) 76 (v) 75 (vi) 68.5 | [96] | |||
| 90 | AnMBR submerged | Hollow fiber Pore size: 0.07–0.1 μm Area: 0.08 m2 | Synthetic wastewater | 550 | 22 °C pH = 7 (i) HRT = 48 h (ii) HRT = 24 h (iii) HRT = 18 h (iv) HRT = 12 h (v) HRT = 8 h (vi) HRT = 6 h | 70 | [97] | |||
| 91 | AnMBR submerged | Hollow fiber Pore size: 0.07–0.1 μm Area: 0.08 m2 | Synthetic wastewater | (i) 350 (ii) 550 (iii) 715 | 22 °C pH = 7 HRT = 8 h | (i) 70.9 (ii) 70.9 (iii) 65.1 | [97] | |||
| 92 | AnMBR submerged | Flat sheet Polyethersulfone Pore size: 0.2–0.4 μm Area: 0.1 m2 | Synthetic wastewater + antibiotics Ciprofloxacin (CIP) | 500 | HRT = 12 h–6 h SRT = 300 d | 14–24 | >95 | [98] | ||
| 93 | AnMBR submerged | Flat sheet Polyethersulfone Pore size: 0.2–0.4 μm Area: 0.1 m2 | Synthetic wastewater + Ciprofloxacin | 500 | HRT = 12 h–6 h SRT = 300 d | 78 | [98] | |||
| 94 | AnMBR submerged | Flat sheet Polyethylene Pore size: 0.2–0.4 μm Area: 0.1 m2 | Synthetic wastewater | 500 | HRT = 12 h–6 h SRT = 300 d | 89 ± 2 | [98] | |||
| 95 | Gas-sparged AnMBR submerged | Hollow fiber Polyvinylidene fluoride Pore size: 0.04 μm | Municipal wastewater (after screening) | 7.7 | 620 ± 240 | 13–32 °C HRT = 11 ± 3 h OLR = 1.3 kgCOD/m3d | 58 ± 27 | 90 | [99] | |
| 96 | GAC-fluidized AnMBR submerged | Hollow fiber Polyvinylidene fluoride Pore size: 0.03 μm | Municipal wastewater (after screening) | 8 | 210 ± 50 | 13–32 °C HRT = 4 h OLR = 1.4 kgCOD/m3 d | 29 ± 9 | 86 | [99] | |
| 97 | AnMBR submerged | Flat sheet Polyvinylidene fluoride Pore size: 0.1 μm Area 0.08 m2 | Synthetic wastewater | 35 °C HRT = 6 h SRT = 120 d | <20 | 96.4 | 0.36–0.42 m3biogas/kgCOD | [100] | ||
| 98 | AnMBR submerged | Flat sheet Polyvinylidene fluoride Pore size: 0.1 μm Area: 0.08 m2 | Synthetic wastewater + ZnO NPs (0.4 mg/L/d) | 35 °C HRT = 6 h SRT = 120 d | 33 | 81.5 | 0 m3 biogas/kgCOD (Inhibition by Zn+2) | [100] | ||
| 99 | AnMBR submerged | Hollow fiber Polyvinylidene fluoride Pore size: 0.2 μm Area: 0.2 m2 | Synthetic wastewater | 1.68 | (i) 570 (ii) 630 (iii) 578 | 35 °C (i) HRT = 24 h (ii) HRT = 12 h (iii) HRT = 6 h | (i) 50 (ii) 40 (iii) 44 | (i) 91 (ii) 93 (iii) 92 | [101] | |
| 100 | AnMBR submerged | Hollow fiber Polyvinylidene fluoride Pore size: 0.2 μm Area: 0.2 m2 | Synthetic wastewater | 1.68 | (i) 570.41 (ii) 630.49 (iii) 578.15 | 25 °C (i) HRT = 24 h (ii) HRT = 12 h (iii) HRT = 6 h | (i) 137 (ii) 109 (iii) 170 | (i) 91 (ii) 93 (iii) 92 | [101] | |
| 101 | AnMBR external | Hollow fiber Polyvinylidene fluoride Pore size: 0.03 μm Area: 0.031 m2 | Synthetic wastewater + Sulfamethoxazole | 3 | 810 | 35 °C HRΤ = 24 h pH = 7 | 25.2 | 96.9 | 0.0813 m3CH4/kgCOD | [102] |
| 102 | AnMBR submerged | Hollow fiber Pore size: 0.1 μm Area: 0.007 m2 | Synthetic wastewater | 8 | 500 | 35 ± 1 °C HRΤ = 18.5 h | 25 | 96.1 | 0.255–0.318 m3CH4/kgCOD | [103] |
| Year 2020 | ||||||||||
| 103 | Biochar-amended AnMBR | Hollow fiber Polyvinylidene fluoride Pore size: 0.02 μm Area: 0.1 m2 | Pharmaceutical wastewater | 32 °C HRT = 24 h OLR = 7 kgCOD/(m3d) | 93.8 ± 1.7 | [104] | ||||
| 104 | AnMBR submerged | Hollow fiber Polyvinylidene fluoride Pore size: 0.04 μm Area: 0.146 m2 | Municipal wastewater | i. 5.71 ii. 11.42 iii. 9.50 iv. 11.42 | 408 | 25.2 °C pH = 7.3 (i) HRT = 24 h (ii) HRT = 12 h (iii) HRT = 14.4 h (iv) HRT = 12 h | (i) 53.6 (ii) 42.1 (iii) 39.0 (iv) 44.0 | (i) 88.9 (ii) 89.8 (iii) 89.0 (iv) 88.1 | i. 0.15 m3CH4/kgCOD ii. 0.15 m3CH4/kgCOD iii. 0.18 m3CH4/kgCOD iv. 0.19 m3CH4/kgCOD | [105] |
| 105 | AnMBR submerged | Hollow fiber Polyvinylidene fluoride Pore size: 0.05 μm Area: 0.270 m2 | Municipal wastewater | i. 3.08 ii. 5.13 iii. 6.17 | 408 | 25.2 °C pH = 7.3 (i) HRT = 24 h (ii) HRT = 14.4 h (iii) HRT = 12 h | (i) 47.1 (ii) 42.8 (iii) 41.6 | (i) 88.9 (ii) 88.9 (iii) 89.5 | i. 0.16 m3CH4/kgCOD ii. 0.2 m3CH4/kgCOD iii. 0.18 m3CH4/kgCOD | [105] |
| 106 | AnMBR external | Ceramic Pore size: 0.4 μm Area: 0.08 m2 | Synthetic wastewater + 15 trace organic contaminants | 0.94 | 2152.9 (TOC) | 35 °C pH = 6.96 HRT = 48 h | 98 (TOC) | 0.277 m3CH4/kgCOD | [106] | |
| 107 | Anaerobic fluidized bed membrane bioreactor submerged | Flat-tubular Ceramic (Al2O3) Pore size: 0.1 μm Area: 0.09 m2 | Synthetic wastewater | 10.4 | 300.1 | 35 °C pH = 7.5 HRT = 8 h OLR = 0.9 kgCOD/m3d | 30.1 | 90.0 | 0.216 m3CH4/kgCOD | [107] |
| 108 | AnMBR submerged | Low-strength domestic sewage | 269–712 | 32 °C HRT = 6–22 h OLR = 0.29–2.85 kgCOD/m3d pH = 6.98–7.19 | 64.41–83.49 | [108] | ||||
| 109 | AnMBR submerged | Polyvinylidene fluoride Pore size: 0.1 μm Area: 0.1029 m2 | 2-chlorophenol synthetic wastewater | 2.02–4.04 | 560–2200 | 36 °C HRT = 48–96 h OLR = 0.28–1.12 kgCOD/m3d | 93.2 | [109] | ||
| 110 | Sponge-based moving bed-anaerobic osmosis membrane bioreactor/membrane distillation (AnOMBR/MD) system | Tubular forward osmosis membrane Cellulose triacetate Area: 120 cm2 Polyvinylidene fluoride Pore Size: 0.45 μm Membrane distillation Pore Size: 0.45 μm Area: 200 cm2 | Municipal wastewater | 4.01 | 880–1120 | 45 °C HRT = 40–50 h pH = 7.3 | <5 | >99 | 0.11–0.18 m3CH4/kgCOD | [110] |
| 111 | AnMBR submerged | Flat Polyethersulfone Area: 0.034 m2 | Model slurry of garbage waste from the food industry | 23,233 | 35 °C HRT = 4 d OLR = 5.8 kgCOD/m3d pH = 7 | >98 | [111] | |||
| 112 | Two-stage AnMBR | Hollow fiber Polyvinylidene fluoride Pore size: 0.04 μm Area: 0.065 m2 | Sugarcane vinasse pre-treated by ultrafiltration | 18,777 | 22 °C HRT = 11.5 h (acidogenic reactor) HRT = 61.8 h (methanogenic reactor) pH = 5.2 | 2204 | 88.3 | [112] | ||
| 113 | Anaerobic hybrid membrane bioreactor | Ceramic Pore size: 0.1 μm Area: 0.035 m2 | Synthetic leachate | 70–52 | 27,850 | 35 °C HRT = 48 h OLR = 13.9 kgCOD/m3d pH = 6.9 | 3261 | 88 | [113] | |
| Year 2021 | ||||||||||
| 114 | Anaerobic osmotic membrane bioreactor | Forward osmosis Area: 70 cm2 | Synthetic | 5.78 | 4000 | 35 °C pH = 7.48 | 93.4 | 0.21 m3CH4/kgCOD | [114] | |
| 115 | Granular activated carbon-synergized anaerobic membrane bioreactor | Hollow fiber Polyvinylidene fluoride Pore size: 0.1 μm Area: 20 m2 | Municipal | 16 | 277–348 | 5–35 °C HRT = 6–24 h pH = 6.8–7.3 | <50 | >86 | 0.24 m3CH4/kgCOD | [115] |
| 116 | AnMBR submerged | Hollow fiber Polyvinylidene fluoride Pore size: 0.4 μm Area: 72 m2 | Municipal | 2.75–17.83 | 362.2–481.9 | 25 °C HRT = 6–24 h OLR = 1.84 kgCOD/m3d pH = 6.91–7.2 | 29.2–42.9 | 89.5–93.2 | 0.25–0.27 m3biogas/kgCOD CH4 content 75–81% | [116] |
| 117 | AnMBR submerged | Hollow fiber Polyvinylidene fluoride Pore Size: 0.4 μm Area: (i–iii) 0.345 m2 (iv) 0.146 m2 | Municipal | (i) 14.16 (ii) 9.61 (iii) 7.23 (iv) 11.02 | i. 350 ii–iv. 365 | (i–iv) 25 °C (i–iv) pH = 7.16 (i) HRT = 4 h OLR = 2.05 kgCOD/m3d (ii) HRT = 6 h OLR = 1.52 kgCOD/m3d (iii) HRT = 8 h OLR = 1.18 kgCOD/m3d (iv) HRT = 12 h OLR = 0.72 kgCOD/m3d | 89 | (i) 0.16 m3CH4/kgCOD (ii) 0.23 m3CH4/kgCOD (iii) 0.24 m3CH4/kgCOD (iv) 0.21 m3CH4/kgCOD | [117] | |
| 118 | AnMBR submerged | Flat sheet Polyvinylidene fluoride Pore size: < 0.1 μm Area: 0.1 m2 | Municipal | (i) 1.6 (ii) 1.6 (iii) 3.3 (iv) 3.3 (v) 6.6 | (i) 477 (ii) 470 (iii) 456 (iv) 428 (v) 455 | (i–vi) pH = 6.9–7.19 (i) 18 °C HRT = 48 h OLR = 0.225 kgCOD/m3d (ii) 23 °C HRT = 48 h OLR = 0.225 kgCOD/m3d (iii) 19 °C HRT = 24 h OLR = 0.45 kgCOD/m3d (iv) 24 °C HRT = 24 h OLR = 0.45 kgCOD/m3d (v) 19 °C HRT = 12 h OLR = 0.9 kgCOD/m3d | (i) 105 (ii) 51 (iii) 95 (iv) 67 (v) 123 | (i) 76 (ii) 89 (iii) 77 (iv) 85 (v) 69 | (i) 0.75 LCH4/d (ii) 0.56 LCH4/d (iii) 1.57 LCH4/d (iv) 1.12 LCH4/d (v) 3.14 LCH4/d | [118] |
5. Evaluation of Results
5.1. Type of Incoming Wastewater
5.2. Type of Anaerobic Bioreactor
5.3. Membrane Assembly
5.4. Type of Membranes
5.5. Temperature
5.6. COD Removal
5.7. COD Removal–Addition of Activated Carbon
5.8. Production of Methane/Biogas
5.9. Micropollutant Removal
6. Conclusions and Future Research
Author Contributions
Funding
Informed Consent Statement
Data Availability Statement
Acknowledgments
Conflicts of Interest
References
- Liao, B.Q.; Kraemer, J.T.; Bagley, D.M. Anaerobic membrane bioreactors: Applications and research directions. Crit. Rev. Environ. Sci. Technol. 2006, 36, 489–530. [Google Scholar] [CrossRef]
- Mei, X.; Wang, Z.; Miao, Y.; Wu, Z. Recover energy from domestic wastewater using anaerobic membrane bioreactor: Operating parameters optimization and energy balance analysis. Energy 2016, 98, 146–154. [Google Scholar] [CrossRef]
- Guo, W.; Ngo, H.H.; Chen, C.; Pandey, A.; Tung, K.L.; Lee, D.J. Anaerobic membrane bioreactors for future green bioprocesses. Green Technol. Sustain. Water Manag. 2016, 867–902. [Google Scholar] [CrossRef] [Green Version]
- Lew, B.; Tarre, S.; Beliavski, M.; Dosoretz, C.; Green, M. Anaerobic membrane bioreactor (AnMBR) for domestic wastewater treatment. Desalination 2009, 243, 251–257. [Google Scholar] [CrossRef]
- Martin, I.; Pidou, M.; Soares, A.; Judd, S.; Jefferson, B. Modelling the energy demands of aerobic and anaerobic membrane bioreactors for wastewater treatment. Environ. Technol. 2011, 32, 921–932. [Google Scholar] [CrossRef]
- Pretel, R.; Durán, F.; Robles, A.; Ruano, M.V.; Ribes, J.; Serralta, J.; Ferrer, J. Designing an AnMBR-based WWTP for energy recovery from urban wastewater: The role of primary settling and anaerobic digestion. Sep. Purif. Technol. 2015, 156, 132–139. [Google Scholar] [CrossRef]
- Stazi, V.; Tomei, M.C. Enhancing anaerobic treatment of domestic wastewater: State of the art, innovative technologies and future perspectives. Sci. Total Environ. 2018, 635, 78–91. [Google Scholar] [CrossRef]
- Eastman, J.A.; Ferguson, J.F. Solubilization of particulate organic carbon during the acid phase of anaerobic digestion. J. Water Pollut. Control Fed. 1981, 53, 352–366. [Google Scholar]
- Smith, A.L.; Stadler, L.B.; Love, N.G.; Skerlos, S.J.; Raskin, L. Perspectives on anaerobic membrane bioreactor treatment of domestic wastewater: A critical review. Bioresour. Technol. 2012, 122, 149–159. [Google Scholar] [CrossRef]
- De Andrade, L.H.; dos Santos Mendes, F.D.; Espindola, J.C.; Amaral, M.C.S. Internal versus external submerged membrane bioreactor configurations for dairy wastewater treatment. Desalin. Water Treat. 2014, 52, 2920–2932. [Google Scholar] [CrossRef]
- Katsou, E. Wastewater Treatment with the Use of Membranes. Ph.D. Thesis, National Technical University of Athens (NTUA), Athens, Greece, 2011. [Google Scholar]
- Ozgun, H.; Dereli, R.K.; Ersahin, M.E.; Kinaci, C.; Spanjers, H.; Van Lier, J.B. A review of anaerobic membrane bioreactors for municipal wastewater treatment: Integration options, limitations and expectations. Sep. Purif. Technol. 2013, 118, 89–104. [Google Scholar] [CrossRef]
- Aiyuk, S.; Amoako, J.; Raskin, L.; Van Haandel, A.; Verstraete, W. Removal of carbon and nutrients from domestic wastewater using a low investment, integrated treatment concept. Water Res. 2004, 38, 3031–3042. [Google Scholar] [CrossRef]
- Chu, L.B.; Yang, F.L.; Zhang, X.W. Anaerobic treatment of domestic wastewater in a membrane-coupled expended granular sludge bed (EGSB) reactor under moderate to low temperature. Process Biochem. 2005, 40, 1063–1070. [Google Scholar] [CrossRef]
- Ho, J.; Sung, S. Anaerobic Membrane Bioreactor Treatment of Synthetic Municipal Wastewater at Ambient Temperature. Water Environ. Res. 2009, 81, 922–928. [Google Scholar] [CrossRef] [Green Version]
- Kim, J.; Kim, K.; Ye, H.; Lee, E.; Shin, C.; McCarty, P.L.; Bae, J. Anaerobic fluidized bed membrane bioreactor for wastewater treatment. Environ. Sci. Technol. 2011, 45, 576–581. [Google Scholar] [CrossRef] [PubMed]
- Shoener, B.D.; Zhong, C.; Greiner, A.D.; Khunjar, W.O.; Hong, P.Y.; Guest, J.S. Design of anaerobic membrane bioreactors for the valorization of dilute organic carbon waste streams. Energy Environ. Sci. 2016, 9, 1102–1112. [Google Scholar] [CrossRef] [Green Version]
- Lettinga, G.; Rebac, S.; Zeeman, G. Challenge of psychrophilic anaerobic wastewater treatment. Trends Biotechnol. 2001, 19, 363–370. [Google Scholar] [CrossRef]
- Shrestha, B.; Hernandez, R.; Fortela, D.L.B.; Sharp, W.; Chistoserdov, A.; Gang, D.; Revellame, E.; Holmes, W.; Zappi, M.E. A review of pretreatment methods to enhance solids reduction during anaerobic digestion of municipal wastewater sludges and the resulting digester performance: Implications to future urban biorefineries. Appl. Sci. 2020, 10, 9141. [Google Scholar] [CrossRef]
- Skouteris, G.; Hermosilla, D.; López, P.; Negro, C.; Blanco, Á. Anaerobic membrane bioreactors for wastewater treatment: A review. Chem. Eng. J. 2012, 198–199, 138–148. [Google Scholar] [CrossRef]
- Martinez-Sosa, D.; Helmreich, B.; Netter, T.; Paris, S.; Bischof, F.; Horn, H. Anaerobic submerged membrane bioreactor (AnSMBR) for municipal wastewater treatment under mesophilic and psychrophilic temperature conditions. Bioresour. Technol. 2011, 102, 10377–10385. [Google Scholar] [CrossRef]
- Dolejs, P.; Ozcan, O.; Bair, R.; Ariunbaatar, J.; Bartacek, J.; Lens, P.N.L.; Yeh, D.H. Effect of psychrophilic temperature shocks on a gas-lift anaerobic membrane bioreactor (Gl-AnMBR) treating synthetic domestic wastewater. J. Water Process Eng. 2017, 16, 108–114. [Google Scholar] [CrossRef] [Green Version]
- Musa, M.A.; Idrus, S.; Man, H.C.; Daud, N.N.N. Wastewater treatment and biogas recovery using anaerobic membrane bioreactors (AnMBRs): Strategies and achievements. Energies 2018, 11, 1675. [Google Scholar] [CrossRef] [Green Version]
- De Lemos Chernicharo, C.A. Biological Wastewater Treatment Series; IWA Publishing: London, UK, 2007; Volume 4, ISBN 9788578110796. [Google Scholar]
- Procházka, J.; Dolejš, P.; MácA, J.; Dohányos, M. Stability and inhibition of anaerobic processes caused by insufficiency or excess of ammonia nitrogen. Appl. Microbiol. Biotechnol. 2012, 93, 439–447. [Google Scholar] [CrossRef] [PubMed]
- Lei, Z.; Yang, S.; Li, Y.-Y.; Wen, W.; Wang, X.C.; Chen, R. Application of anaerobic membrane bioreactors to municipal wastewater treatment at ambient temperature: A review of achievements, challenges, and perspectives. Bioresour. Technol. 2018, 267, 756–768. [Google Scholar] [CrossRef] [PubMed]
- McDonald, J. Alkalinity & pH relationships. CSTN 2006, 392–394. [Google Scholar]
- Wijekoon, K.C.; Visvanathan, C.; Abeynayaka, A. Effect of organic loading rate on VFA production, organic matter removal and microbial activity of a two-stage thermophilic anaerobic membrane bioreactor. Bioresour. Technol. 2011, 102, 5353–5360. [Google Scholar] [CrossRef]
- Stuckey, D.C. Recent developments in anaerobic membrane reactors. Bioresour. Technol. 2012, 122, 137–148. [Google Scholar] [CrossRef]
- O’Flaherty, V.; Collins, G.; Mahony, T. The microbiology and biochemistry of anaerobic bioreactors with relevance to domestic sewage treatment. Rev. Environ. Sci. Biotechnol. 2006, 5, 39–55. [Google Scholar] [CrossRef]
- Huang, Z.; Ong, S.L.; Ng, H.Y. Submerged anaerobic membrane bioreactor for low-strength wastewater treatment: Effect of HRT and SRT on treatment performance and membrane fouling. Water Res. 2011, 45, 705–713. [Google Scholar] [CrossRef] [PubMed]
- Yoo, H.; Ahn, K.H.; Lee, H.J.; Lee, K.H.; Kwak, Y.J.; Song, K.G.; Yoo, H.; Ahn, K.H.; Lee, H.J.; Lee, K.H.; et al. Nitrogen removal from synthetic wastewater by simultaneous nitrification and denitrification (SND) via nitrite in an intermittently-aerated reactor. Water Res. 1999, 33, 145–154. [Google Scholar] [CrossRef]
- Xiao, Y.; Yaohari, H.; De Araujo, C.; Sze, C.C.; Stuckey, D.C. Removal of selected pharmaceuticals in an anaerobic membrane bioreactor (AnMBR) with/without powdered activated carbon (PAC). Chem. Eng. J. 2017, 321, 335–345. [Google Scholar] [CrossRef]
- Dutta, K.; Lee, M.Y.; Lai, W.W.P.; Lee, C.H.; Lin, A.Y.C.; Lin, C.F.; Lin, J.G. Removal of pharmaceuticals and organic matter from municipal wastewater using two-stage anaerobic fluidized membrane bioreactor. Bioresour. Technol. 2014, 165, 42–49. [Google Scholar] [CrossRef]
- Ruigómez, I.; Vera, L.; González, E.; Rodríguez-Sevilla, J. Pilot plant study of a new rotating hollow fibre membrane module for improved performance of an anaerobic submerged MBR. J. Memb. Sci. 2016, 514, 105–113. [Google Scholar] [CrossRef]
- Adam, L.S.; Skerlos, S.J.; Raskin, L. Psychrophilic anaerobic membrane bioreactor treatment of domestic wastewater. Water Res. 2013, 47, 1655–1665. [Google Scholar] [CrossRef]
- Vyrides, I.; Stuckey, D.C. Saline sewage treatment using a submerged anaerobic membrane reactor (SAMBR): Effects of activated carbon addition and biogas-sparging time. Water Res. 2009, 43, 933–942. [Google Scholar] [CrossRef]
- An, Y.; Yang, F.; Bucciali, B.; Wong, F. Municipal Wastewater Treatment Using a UASB Coupled with Cross-Flow Membrane Filtration. J. Environ. Eng. 2009, 135, 86–91. [Google Scholar] [CrossRef]
- An, Y.; Wang, Z.; Wu, Z.; Yang, D.; Zhou, Q. Characterization of membrane foulants in an anaerobic non-woven fabric membrane bioreactor for municipal wastewater treatment. Chem. Eng. J. 2009, 155, 709–715. [Google Scholar] [CrossRef]
- Wu, H.; Yang, D.; Zhou, Q.; Song, Z. The effect of pH on anaerobic fermentation of primary sludge at room temperature. J. Hazard. Mater. 2009, 172, 196–201. [Google Scholar] [CrossRef]
- Jeison, D.; Telkamp, P.; van Lier, J.B. Thermophilic Sidestream Anaerobic Membrane Bioreactors: The Shear Rate Dilemma. Water Environ. Res. 2009, 81, 2372–2380. [Google Scholar] [CrossRef]
- Baek, S.H.; Pagilla, K.R.; Kim, H.J. Lab-scale study of an anaerobic membrane bioreactor (AnMBR) for dilute municipal wastewater treatment. Biotechnol. Bioprocess Eng. 2010, 15, 704–708. [Google Scholar] [CrossRef]
- Ho, J.; Sung, S. Methanogenic activities in anaerobic membrane bioreactors (AnMBR) treating synthetic municipal wastewater. Bioresour. Technol. 2010, 101, 2191–2196. [Google Scholar] [CrossRef]
- Herrera-Robledo, M.; Morgan-Sagastume, J.M.; Noyola, A. Biofouling and pollutant removal during long-term operation of an anaerobic membrane bioreactor treating municipal wastewater. Biofouling 2010, 26, 23–30. [Google Scholar] [CrossRef]
- Gao, D.W.; Zhang, T.; Tang, C.Y.Y.; Wu, W.M.; Wong, C.Y.; Lee, Y.H.; Yeh, D.H.; Criddle, C.S. Membrane fouling in an anaerobic membrane bioreactor: Differences in relative abundance of bacterial species in the membrane foulant layer and in suspension. J. Memb. Sci. 2010, 364, 331–338. [Google Scholar] [CrossRef]
- Spagni, A.; Casu, S.; Crispino, N.A.; Farina, R.; Mattioli, D. Filterability in a submerged anaerobic membrane bioreactor. Desalination 2010, 250, 787–792. [Google Scholar] [CrossRef]
- Jeong, E.; Kim, H.W.; Nam, J.Y.; Ahn, Y.T.; Shin, H.S. Effects of the hydraulic retention time on the fouling characteristics of an anaerobic membrane bioreactor for treating acidifi ed wastewater. Desalin. Water Treat. 2010, 18, 251–256. [Google Scholar] [CrossRef] [Green Version]
- Dagnew, M.; Parker, W.; Seto, P.; Waldner, K.; Hong, Y.; Bayly, R.; Cumin, J. Pilot Testing of an AnMBR for Municipal Wastewater Treatment. Proc. Water Environ. Fed. 2011, 2011, 4931–4941. [Google Scholar] [CrossRef]
- Achilli, A.; Marchand, E.A.; Childress, A.E. A performance evaluation of three membrane bioreactor systems: Aerobic, anaerobic, and attached-growth. Water Sci. Technol. 2011, 63, 2999–3005. [Google Scholar] [CrossRef]
- Giménez, J.B.; Robles, A.; Carretero, L.; Durán, F.; Ruano, M.V.; Gatti, M.N.; Ribes, J.; Ferrer, J.; Seco, A. Experimental study of the anaerobic urban wastewater treatment in a submerged hollow-fibre membrane bioreactor at pilot scale. Bioresour. Technol. 2011, 102, 8799–8806. [Google Scholar] [CrossRef]
- Smith, A.L.; Love, N.G.; Skerlos, S.J.; Raskin, L. Role of Membrane Biofilm in Psychrophilic Anaerobic Membrane Bioreactor for Domestic Wastewater Treatment. Proc. Water Environ. Fed. 2012, 2011, 4948–4952. [Google Scholar] [CrossRef]
- Lin, H.; Chen, J.; Wang, F.; Ding, L.; Hong, H. Feasibility evaluation of submerged anaerobic membrane bioreactor for municipal secondary wastewater treatment. Desalination 2011, 280, 120–126. [Google Scholar] [CrossRef]
- Salazar-Peláez, M.L.; Morgan-Sagastume, J.M.; Noyola, A. Influence of hydraulic retention time on fouling in a UASB coupled with an external ultrafiltration membrane treating synthetic municipal wastewater. Desalination 2011, 277, 164–170. [Google Scholar] [CrossRef]
- Giménez, J.B.; Martí, N.; Ferrer, J.; Seco, A. Methane recovery efficiency in a submerged anaerobic membrane bioreactor (SAnMBR) treating sulphate-rich urban wastewater: Evaluation of methane losses with the effluent. Bioresour. Technol. 2012, 118, 67–72. [Google Scholar] [CrossRef]
- Robles, A.; Ruano, M.V.; García-Usach, F.; Ferrer, J. Sub-critical filtration conditions of commercial hollow-fibre membranes in a submerged anaerobic MBR (HF-SAnMBR) system: The effect of gas sparging intensity. Bioresour. Technol. 2012, 114, 247–254. [Google Scholar] [CrossRef]
- Liu, Y.; Zhang, K.; Bakke, R.; Li, C.; Liu, H. Membrane installation for enhanced up-flow anaerobic sludge blanket (UASB) performance. J. Biosci. Bioeng. 2013, 116, 357–361. [Google Scholar] [CrossRef] [PubMed]
- Prieto, A.L.; Futselaar, H.; Lens, P.N.L.; Bair, R.; Yeh, D.H. Development and start up of a gas-lift anaerobic membrane bioreactor (Gl-AnMBR) for conversion of sewage to energy, water and nutrients. J. Memb. Sci. 2013, 441, 158–167. [Google Scholar] [CrossRef]
- Shin, C.; McCarty, P.L.; Kim, J.; Bae, J. Pilot-scale temperate-climate treatment of domestic wastewater with a staged anaerobic fluidized membrane bioreactor (SAF-MBR). Bioresour. Technol. 2014, 159, 95–103. [Google Scholar] [CrossRef] [PubMed]
- Alibardi, L.; Cossu, R.; Saleem, M.; Spagni, A. Development and permeability of a dynamic membrane for anaerobic wastewater treatment. Bioresour. Technol. 2014, 161, 236–244. [Google Scholar] [CrossRef] [PubMed]
- Yoo, R.H.; Kim, J.H.; McCarty, P.L.; Bae, J.H. Effect of temperature on the treatment of domestic wastewater with a staged anaerobic fluidized membrane bioreactor. Water Sci. Technol. 2014, 69, 1145–1150. [Google Scholar] [CrossRef] [PubMed]
- Monsalvo, V.M.; McDonald, J.A.; Khan, S.J.; Le-Clech, P. Removal of trace organics by anaerobic membrane bioreactors. Water Res. 2014, 49, 103–112. [Google Scholar] [CrossRef] [PubMed]
- Chen, L.; Gu, Y.; Cao, C.; Zhang, J.; Ng, J.W.; Tang, C. Performance of a submerged anaerobic membrane bioreactor with forward osmosis membrane for low-strength wastewater treatment. Water Res. 2014, 50, 114–123. [Google Scholar] [CrossRef] [PubMed]
- Gao, D.W.; Hu, Q.; Yao, C.; Ren, N.Q. Treatment of domestic wastewater by an integrated anaerobic fluidized-bed membrane bioreactor under moderate to low temperature conditions. Bioresour. Technol. 2014, 159, 193–198. [Google Scholar] [CrossRef]
- Wei, C.H.; Harb, M.; Amy, G.; Hong, P.Y.; Leiknes, T.O. Sustainable organic loading rate and energy recovery potential of mesophilic anaerobic membrane bioreactor for municipal wastewater treatment. Bioresour. Technol. 2014, 166, 326–334. [Google Scholar] [CrossRef] [PubMed]
- Dong, Q.; Parker, W.; Dagnew, M. Impact of FeCl3 dosing on AnMBR treatment of municipal wastewater. Water Res. 2015, 80, 281–293. [Google Scholar] [CrossRef] [PubMed]
- Yue, X.; Koh, Y.K.K.; Ng, H.Y. Effects of dissolved organic matters (DOMs) on membrane fouling in anaerobic ceramic membrane bioreactors (AnCMBRs) treating domestic wastewater. Water Res. 2015, 86, 96–107. [Google Scholar] [CrossRef] [PubMed]
- Ozgun, H.; Tao, Y.; Ersahin, M.E.; Zhou, Z.; Gimenez, J.B.; Spanjers, H.; van Lier, J.B. Impact of temperature on feed-flow characteristics and filtration performance of an upflow anaerobic sludge blanket coupled ultrafiltration membrane treating municipal wastewater. Water Res. 2015, 83, 71–83. [Google Scholar] [CrossRef]
- Ozgun, H.; Gimenez, J.B.; Ersahin, M.E.; Tao, Y.; Spanjers, H.; van Lier, J.B. Impact of membrane addition for effluent extraction on the performance and sludge characteristics of upflow anaerobic sludge blanket reactors treating municipal wastewater. J. Memb. Sci. 2015, 479, 95–104. [Google Scholar] [CrossRef]
- Gouveia, J.; Plaza, F.; Garralon, G.; Fdz-Polanco, F.; Peña, M. Long-term operation of a pilot scale anaerobic membrane bioreactor (AnMBR) for the treatment of municipal wastewater under psychrophilic conditions. Bioresour. Technol. 2015, 185, 225–233. [Google Scholar] [CrossRef] [PubMed]
- Gouveia, J.; Plaza, F.; Garralon, G.; Fdz-Polanco, F.; Peña, M. A novel configuration for an anaerobic submerged membrane bioreactor (AnSMBR). Long-term treatment of municipal wastewater under psychrophilic conditions. Bioresour. Technol. 2015, 198, 510–519. [Google Scholar] [CrossRef] [PubMed]
- Gu, Y.; Chen, L.; Ng, J.W.; Lee, C.; Chang, V.W.C.; Tang, C.Y. Development of anaerobic osmotic membrane bioreactor for low-strength wastewater treatment at mesophilic condition. J. Memb. Sci. 2015, 490, 197–208. [Google Scholar] [CrossRef]
- Seib, M.D.; Berg, K.J.; Zitomer, D.H. Reduced energy demand for municipal wastewater recovery using an anaerobic floating filter membrane bioreactor. Environ. Sci. Water Res. Technol. 2016, 2, 290–297. [Google Scholar] [CrossRef]
- Seib, M.D.; Berg, K.J.; Zitomer, D.H. Low energy anaerobic membrane bioreactor for municipal wastewater treatment. J. Memb. Sci. 2016, 514, 450–457. [Google Scholar] [CrossRef]
- Wei, C.H.; Hoppe-Jones, C.; Amy, G.; Leiknes, T.O. Organic micro-pollutants’ removal via anaerobic membrane bioreactor with ultrafiltration and nanofiltration. J. Water Reuse Desalin. 2016, 6, 362–370. [Google Scholar] [CrossRef] [Green Version]
- Chen, C.; Guo, W.; Ngo, H.H.; Chang, S.W.; Duc Nguyen, D.; Dan Nguyen, P.; Bui, X.T.; Wu, Y. Impact of reactor configurations on the performance of a granular anaerobic membrane bioreactor for municipal wastewater treatment. Int. Biodeterior. Biodegrad. 2017, 121, 131–138. [Google Scholar] [CrossRef]
- Wu, B.; Li, Y.; Lim, W.; Lee, S.L.; Guo, Q.; Fane, A.G.; Liu, Y. Single-stage versus two-stage anaerobic fluidized bed bioreactors in treating municipal wastewater: Performance, foulant characteristics, and microbial community. Chemosphere 2017, 171, 158–167. [Google Scholar] [CrossRef] [PubMed]
- Cerón-Vivas, A.; Noyola, A. Fouling membrane in an anaerobic membrane bioreactor treating municipal wastewater. Water Pract. Technol. 2017, 12, 314–321. [Google Scholar] [CrossRef]
- Chen, C.; Guo, W.S.; Ngo, H.H.; Liu, Y.; Du, B.; Wei, Q.; Wei, D.; Nguyen, D.D.; Chang, S.W. Evaluation of a sponge assisted-granular anaerobic membrane bioreactor (SG-AnMBR) for municipal wastewater treatment. Renew. Energy 2017, 111, 620–627. [Google Scholar] [CrossRef]
- Mei, X.; Quek, P.J.; Wang, Z.; Ng, H.Y. Alkali-assisted membrane cleaning for fouling control of anaerobic ceramic membrane bioreactor. Bioresour. Technol. 2017, 240, 25–32. [Google Scholar] [CrossRef] [PubMed]
- Nie, Y.; Tian, X.; Zhou, Z.; Li, Y.Y. Impact of food to microorganism ratio and alcohol ethoxylate dosage on methane production in treatment of low-strength wastewater by a submerged anaerobic membrane bioreactor. Front. Environ. Sci. Eng. 2017, 11, 6. [Google Scholar] [CrossRef]
- Jeong, Y.; Cho, K.; Kwon, E.E.; Tsang, Y.F.; Rinklebe, J.; Park, C. Evaluating the feasibility of pyrophyllite-based ceramic membranes for treating domestic wastewater in anaerobic ceramic membrane bioreactors. Chem. Eng. J. 2017, 328, 567–573. [Google Scholar] [CrossRef]
- Mei, X.; Wang, Z.; Miao, Y.; Wu, Z. A pilot-scale anaerobic membrane bioreactor under short hydraulic retention time for municipal wastewater treatment: Performance and microbial community identification. J. Water Reuse Desalin. 2017, 8, 58–67. [Google Scholar] [CrossRef] [Green Version]
- Cheng, H.; Hong, P.Y. Removal of antibiotic-resistant bacteria and antibiotic resistance genes affected by varying degrees of fouling on anaerobic microfiltration membranes. Environ. Sci. Technol. 2017, 51, 12200–12209. [Google Scholar] [CrossRef] [Green Version]
- Wang, X.; Wang, C.; Tang, C.Y.; Hu, T.; Li, X.; Ren, Y. Development of a novel anaerobic membrane bioreactor simultaneously integrating microfiltration and forward osmosis membranes for low-strength wastewater treatment. J. Memb. Sci. 2017, 527, 1–7. [Google Scholar] [CrossRef]
- Hu, Y.; Yang, Y.; Yu, S.; Wang, X.C.; Tang, J. Psychrophilic anaerobic dynamic membrane bioreactor for domestic wastewater treatment: Effects of organic loading and sludge recycling. Bioresour. Technol. 2018, 270, 62–69. [Google Scholar] [CrossRef]
- Liu, Y.; Zhang, X.; Hao Ngo, H.; Guo, W.; Wen, H.; Deng, L.; Li, Y.; Guo, J. Specific approach for membrane fouling control and better treatment performance of an anaerobic submerged membrane bioreactor. Bioresour. Technol. 2018, 268, 658–664. [Google Scholar] [CrossRef] [PubMed]
- Kappell, A.D.; Kimbell, L.K.; Seib, M.D.; Carey, D.E.; Choi, M.J.; Kalayil, T.; Fujimoto, M.; Zitomer, D.H.; McNamara, P.J. Removal of antibiotic resistance genes in an anaerobic membrane bioreactor treating primary clarifier effluent at 20 °C. Environ. Sci. Water Res. Technol. 2018, 4, 1783–1793. [Google Scholar] [CrossRef] [Green Version]
- Vincent, N.M.; Tong, J.; Yu, D.; Zhang, J.; Wei, Y. Membrane fouling characteristics of a side-stream tubular anaerobic membrane bioreactor (AnMBR) treating domestic wastewater. Processes 2018, 6, 50. [Google Scholar] [CrossRef] [Green Version]
- Rongwong, W.; Goh, K.; Bae, T.H. Energy analysis and optimization of hollow fiber membrane contactors for recovery of dissolve methane from anaerobic membrane bioreactor effluent. J. Memb. Sci. 2018, 554, 184–194. [Google Scholar] [CrossRef]
- Rongwong, W.; Wongchitphimon, S.; Goh, K.; Wang, R.; Bae, T.H. Transport properties of CO2 and CH4 in hollow fiber membrane contactor for the recovery of biogas from anaerobic membrane bioreactor effluent. J. Memb. Sci. 2017, 541, 62–72. [Google Scholar] [CrossRef]
- Wang, K.M.; Cingolani, D.; Eusebi, A.L.; Soares, A.; Jefferson, B.; McAdam, E.J. Identification of gas sparging regimes for granular anaerobic membrane bioreactor to enable energy neutral municipal wastewater treatment. J. Memb. Sci. 2018, 555, 125–133. [Google Scholar] [CrossRef] [Green Version]
- Peña, M.; do Nascimento, T.; Gouveia, J.; Escudero, J.; Gómez, A.; Letona, A.; Arrieta, J.; Fdz-Polanco, F. Anaerobic submerged membrane bioreactor (AnSMBR) treating municipal wastewater at ambient temperature: Operation and potential use for agricultural irrigation. Bioresour. Technol. 2019, 282, 285–293. [Google Scholar] [CrossRef] [PubMed]
- Lim, M.; Ahmad, R.; Guo, J.; Tibi, F.; Kim, M.; Kim, J. Removals of micropollutants in staged anaerobic fluidized bed membrane bioreactor for low-strength wastewater treatment. Process Saf. Environ. Prot. 2019, 127, 162–170. [Google Scholar] [CrossRef]
- Aslam, A.; Khan, S.J.; Shahzad, H.M.A. Impact of sludge recirculation ratios on the performance of anaerobic membrane bioreactor for wastewater treatment. Bioresour. Technol. 2019, 288, 121473. [Google Scholar] [CrossRef] [PubMed]
- Cheng, H.; Cheng, D.; Mao, J.; Lu, T.; Hong, P.Y. Identification and characterization of core sludge and biofilm microbiota in anaerobic membrane bioreactors. Environ. Int. 2019, 133, 105165. [Google Scholar] [CrossRef] [PubMed]
- Khan, M.A.; Ngo, H.H.; Guo, W.; Chang, S.W.; Nguyen, D.D.; Varjani, S.; Liu, Y.; Deng, L.; Cheng, C. Selective production of volatile fatty acids at different pH in an anaerobic membrane bioreactor. Bioresour. Technol. 2019, 283, 120–128. [Google Scholar] [CrossRef]
- Khan, M.A.; Ngo, H.H.; Guo, W.; Liu, Y.; Nghiem, L.D.; Chang, S.W.; Nguyen, D.D.; Zhang, S.; Luo, G.; Jia, H. Optimization of hydraulic retention time and organic loading rate for volatile fatty acid production from low strength wastewater in an anaerobic membrane bioreactor. Bioresour. Technol. 2019, 271, 100–108. [Google Scholar] [CrossRef] [PubMed]
- Do, M.T.; Stuckey, D.C. Fate and removal of Ciprofloxacin in an anaerobic membrane bioreactor (AnMBR). Bioresour. Technol. 2019, 289, 121683. [Google Scholar] [CrossRef]
- Evans, P.J.; Parameswaran, P.; Lim, K.; Bae, J.; Shin, C.; Ho, J.; McCarty, P.L. A comparative pilot-scale evaluation of gas-sparged and granular activated carbon-fluidized anaerobic membrane bioreactors for domestic wastewater treatment. Bioresour. Technol. 2019, 288, 120949. [Google Scholar] [CrossRef]
- Chen, L.; Hu, Q.; Zhang, X.; Cai, Z.; Wang, Y. Effects of ZnO nanoparticles on the performance of anaerobic membrane bioreactor: An attention to the characteristics of supernatant, effluent and biomass community. Environ. Pollut. 2019, 248, 743–755. [Google Scholar] [CrossRef] [PubMed]
- Ding, Y.; Liang, Z.; Guo, Z.; Li, Z.; Hou, X.; Jin, C. The performance and microbial community identification in mesophilic and atmospheric anaerobic membrane bioreactor for municipal wastewater treatment associated with different hydraulic retention times. Water 2019, 11, 160. [Google Scholar] [CrossRef] [Green Version]
- Wei, C.H.; Sanchez-Huerta, C.; Leiknes, T.O.; Amy, G.; Zhou, H.; Hu, X.; Fang, Q.; Rong, H. Removal and biotransformation pathway of antibiotic sulfamethoxazole from municipal wastewater treatment by anaerobic membrane bioreactor. J. Hazard. Mater. 2019, 380, 120894. [Google Scholar] [CrossRef]
- Liu, J.; Eng, C.Y.; Ho, J.S.; Chong, T.H.; Wang, L.; Zhang, P.; Zhou, Y. Quorum quenching in anaerobic membrane bioreactor for fouling control. Water Res. 2019, 156, 159–167. [Google Scholar] [CrossRef]
- Chen, L.; Cheng, P.; Ye, L.; Chen, H.; Xu, X.; Zhu, L. Biological performance and fouling mitigation in the biochar-amended anaerobic membrane bioreactor (AnMBR) treating pharmaceutical wastewater. Bioresour. Technol. 2020, 302, 122805. [Google Scholar] [CrossRef] [PubMed]
- Ji, J.; Sakuma, S.; Ni, J.; Chen, Y.; Hu, Y.; Ohtsu, A.; Chen, R.; Cheng, H.; Qin, Y.; Hojo, T.; et al. Application of two anaerobic membrane bioreactors with different pore size membranes for municipal wastewater treatment. Sci. Total Environ. 2020, 745, 140903. [Google Scholar] [CrossRef] [PubMed]
- Liu, W.; Song, X.; Huda, N.; Xie, M.; Li, G.; Luo, W. Comparison between aerobic and anaerobic membrane bioreactors for trace organic contaminant removal in wastewater treatment. Environ. Technol. Innov. 2020, 17, 100564. [Google Scholar] [CrossRef]
- Kim, M.; Lam, T.Y.C.; Tan, G.Y.A.; Lee, P.H.; Kim, J. Use of polymeric scouring agent as fluidized media in anaerobic fluidized bed membrane bioreactor for wastewater treatment: System performance and microbial community. J. Memb. Sci. 2020, 606, 118121. [Google Scholar] [CrossRef]
- Liu, J.; Kang, X.; Luan, X.; Gao, L.; Tian, H.; Liu, X. Performance and membrane fouling behaviors analysis with SVR-LibSVM model in a submerged anaerobic membrane bioreactor treating low-strength domestic sewage. Environ. Technol. Innov. 2020, 19, 100844. [Google Scholar] [CrossRef]
- Zhu, M.; Li, N.; Lu, Y.; Hu, Z.; Chen, S.; Zeng, R.J. The performance and microbial communities of an anaerobic membrane bioreactor for treating fluctuating 2-chlorophenol wastewater. Bioresour. Technol. 2020, 317, 124001. [Google Scholar] [CrossRef] [PubMed]
- Cong Nguyen, N.; Cong Duong, H.; Chen, S.S.; Thi Nguyen, H.; Hao Ngo, H.; Guo, W.; Quang Le, H.; Cong Duong, C.; Thuy Trang, L.; Hoang Le, A.; et al. Water and nutrient recovery by a novel moving sponge—Anaerobic osmotic membrane bioreactor—Membrane distillation (AnOMBR-MD) closed-loop system. Bioresour. Technol. 2020, 312, 123573. [Google Scholar] [CrossRef] [PubMed]
- Inaba, T.; Su, T.; Aoyagi, T.; Aizawa, H.; Sato, Y.; Suh, C.; Lee, J.H.; Hori, T.; Ogata, A.; Habe, H. Microbial community in an anaerobic membrane bioreactor and its performance in treating organic solid waste under controlled and deteriorated conditions. J. Environ. Manag. 2020, 269, 110786. [Google Scholar] [CrossRef] [PubMed]
- Magalhães, N.C.; Silva, A.F.R.; Cunha, P.V.M.; Drewes, J.E.; Amaral, M.C.S. Role of nanofiltration or reverse osmosis integrated to ultrafiltration-anaerobic membrane bioreactor treating vinasse for the conservation of water and nutrients in the ethanol industry. J. Water Process Eng. 2020, 36, 101338. [Google Scholar] [CrossRef]
- Burman, I.; Sinha, A. Anaerobic hybrid membrane bioreactor for treatment of synthetic leachate: Impact of organic loading rate and sludge fractions on membrane fouling. Waste Manag. 2020, 108, 41–50. [Google Scholar] [CrossRef] [PubMed]
- Gao, T.; Zhang, H.; Xu, X.; Teng, J. Integrating microbial electrolysis cell based on electrochemical carbon dioxide reduction into anaerobic osmosis membrane reactor for biogas upgrading. Water Res. 2021, 190, 116679. [Google Scholar] [CrossRef] [PubMed]
- Chen, C.; Sun, M.; Liu, Z.; Zhang, J.; Xiao, K.; Zhang, X.; Song, G.; Chang, J.; Liu, G.; Wang, H.; et al. Robustness of granular activated carbon-synergized anaerobic membrane bioreactor for pilot-scale application over a wide seasonal temperature change. Water Res. 2021, 189, 116552. [Google Scholar] [CrossRef]
- Kong, Z.; Wu, J.; Rong, C.; Wang, T.; Li, L.; Luo, Z.; Ji, J.; Hanaoka, T.; Sakemi, S.; Ito, M.; et al. Large pilot-scale submerged anaerobic membrane bioreactor for the treatment of municipal wastewater and biogas production at 25 °C. Bioresour. Technol. 2021, 319, 124123. [Google Scholar] [CrossRef]
- Ji, J.; Chen, Y.; Hu, Y.; Ohtsu, A.; Ni, J.; Li, Y.; Sakuma, S.; Hojo, T.; Chen, R.; Li, Y.-Y. One-year operation of a 20-L submerged anaerobic membrane bioreactor for real domestic wastewater treatment at room temperature: Pursuing the optimal HRT and sustainable flux. Sci. Total Environ. 2021, 775, 145799. [Google Scholar] [CrossRef] [PubMed]
- Argyro, P.; Daniel, M.; Constantinos, N. Anaerobic MBR technology for treating municipal wastewater at ambient temperatures. Chemosphere 2021, 275, 129961. [Google Scholar] [CrossRef]
- Vinardell, S.; Astals, S.; Peces, M.; Cardete, M.A.; Fernández, I.; Mata-Alvarez, J.; Dosta, J. Advances in anaerobic membrane bioreactor technology for municipal wastewater treatment: A 2020 updated review. Renew. Sustain. Energy Rev. 2020, 130, 109936. [Google Scholar] [CrossRef]
- Ruigómez, I.; Vera, L.; González, E.; González, G.; Rodríguez-Sevilla, J. A novel rotating HF membrane to control fouling on anaerobic membrane bioreactors treating wastewater. J. Memb. Sci. 2016, 501, 45–52. [Google Scholar] [CrossRef]
- Bacaksiz, A.M.; Kaya, Y.; Aydiner, C. Techno-economic preferability of cost-performance effective draw solutions for forward osmosis and osmotic anaerobic bioreactor applications. Chem. Eng. J. 2021, 410, 127535. [Google Scholar] [CrossRef]
- Doran, P.M. Bioprocess Engineering Principles, 2nd ed.; Elsevier: Cambridge, MA, USA, 2013; ISBN 9780080970851. [Google Scholar]
- Turker, M.; Dereli, R.K. Long term performance of a pilot scale anaerobic membrane bioreactor treating beet molasses based industrial wastewater. J. Environ. Manag. 2021, 278, 111403. [Google Scholar] [CrossRef] [PubMed]
- Parades-Aguilar, J.; Reyes-Martínez, V.; Bustamante, G.; Almendáriz-Tapia, F.J.; Martínez-Meza, G.; Vílchez-Vargas, R.; Link, A.; Certucha-Barragán, M.T.; Calderón, K. Removal of nickel(II) from wastewater using a zeolite-packed anaerobic bioreactor: Bacterial diversity and community structure shifts. J. Environ. Manag. 2021, 279, 111558. [Google Scholar] [CrossRef]
- Duong, C.C.; Chen, S.S.; Le, H.Q.; Chang, H.M.; Nguyen, N.C.; Cao, D.T.N. A novel self-buffering membrane distillation-based thermophilic anaerobic bioreactor. Environ. Technol. Innov. 2020, 20, 101077. [Google Scholar] [CrossRef]
- Ho, J.; Sung, S. Effects of solid concentrations and cross-flow hydrodynamics on microfiltration of anaerobic sludge. J. Memb. Sci. 2009, 345, 142–147. [Google Scholar] [CrossRef]
- Noyola, A.; Morgan-Sagastume, J.M.; López-Hernández, J.E. Treatment of biogas produced in anaerobic reactors for domestic wastewater: Odor control and energy/resource recovery. Rev. Environ. Sci. Biotechnol. 2006, 5, 93–114. [Google Scholar] [CrossRef]
- Ferreira, T.B.; Rego, G.C.; Ramos, L.R.; Soares, L.A.; Sakamoto, I.K.; de Oliveira, L.L.; Varesche, M.B.A.; Silva, E.L. Selection of metabolic pathways for continuous hydrogen production under thermophilic and mesophilic temperature conditions in anaerobic fluidized bed reactors. Int. J. Hydrogen Energy 2018, 43, 18908–18917. [Google Scholar] [CrossRef]










Publisher’s Note: MDPI stays neutral with regard to jurisdictional claims in published maps and institutional affiliations. |
© 2021 by the authors. Licensee MDPI, Basel, Switzerland. This article is an open access article distributed under the terms and conditions of the Creative Commons Attribution (CC BY) license (https://creativecommons.org/licenses/by/4.0/).
Share and Cite
Kanafin, Y.N.; Kanafina, D.; Malamis, S.; Katsou, E.; Inglezakis, V.J.; Poulopoulos, S.G.; Arkhangelsky, E. Anaerobic Membrane Bioreactors for Municipal Wastewater Treatment: A Literature Review. Membranes 2021, 11, 967. https://doi.org/10.3390/membranes11120967
Kanafin YN, Kanafina D, Malamis S, Katsou E, Inglezakis VJ, Poulopoulos SG, Arkhangelsky E. Anaerobic Membrane Bioreactors for Municipal Wastewater Treatment: A Literature Review. Membranes. 2021; 11(12):967. https://doi.org/10.3390/membranes11120967
Chicago/Turabian StyleKanafin, Yerkanat N., Dinara Kanafina, Simos Malamis, Evina Katsou, Vassilis J. Inglezakis, Stavros G. Poulopoulos, and Elizabeth Arkhangelsky. 2021. "Anaerobic Membrane Bioreactors for Municipal Wastewater Treatment: A Literature Review" Membranes 11, no. 12: 967. https://doi.org/10.3390/membranes11120967
APA StyleKanafin, Y. N., Kanafina, D., Malamis, S., Katsou, E., Inglezakis, V. J., Poulopoulos, S. G., & Arkhangelsky, E. (2021). Anaerobic Membrane Bioreactors for Municipal Wastewater Treatment: A Literature Review. Membranes, 11(12), 967. https://doi.org/10.3390/membranes11120967

