A Lucknolide Derivative Induces Mitochondrial ROS-Mediated G2/M Arrest and Apoptotic Cell Death in B16F10 Mouse Melanoma Cells
Abstract
1. Introduction
2. Results
2.1. Isolation and Structural Elucidation of Lucknolide A (LA)
2.2. Structural Modification of LA: Synthesis of LA-UC
2.3. LA-UC Preferentially Decreases Cell Proliferation of Melanoma Cells
2.4. LA-UC Induces G2/M Phase Arrest and Caspase-Dependent Apoptosis in B16F10 Cells
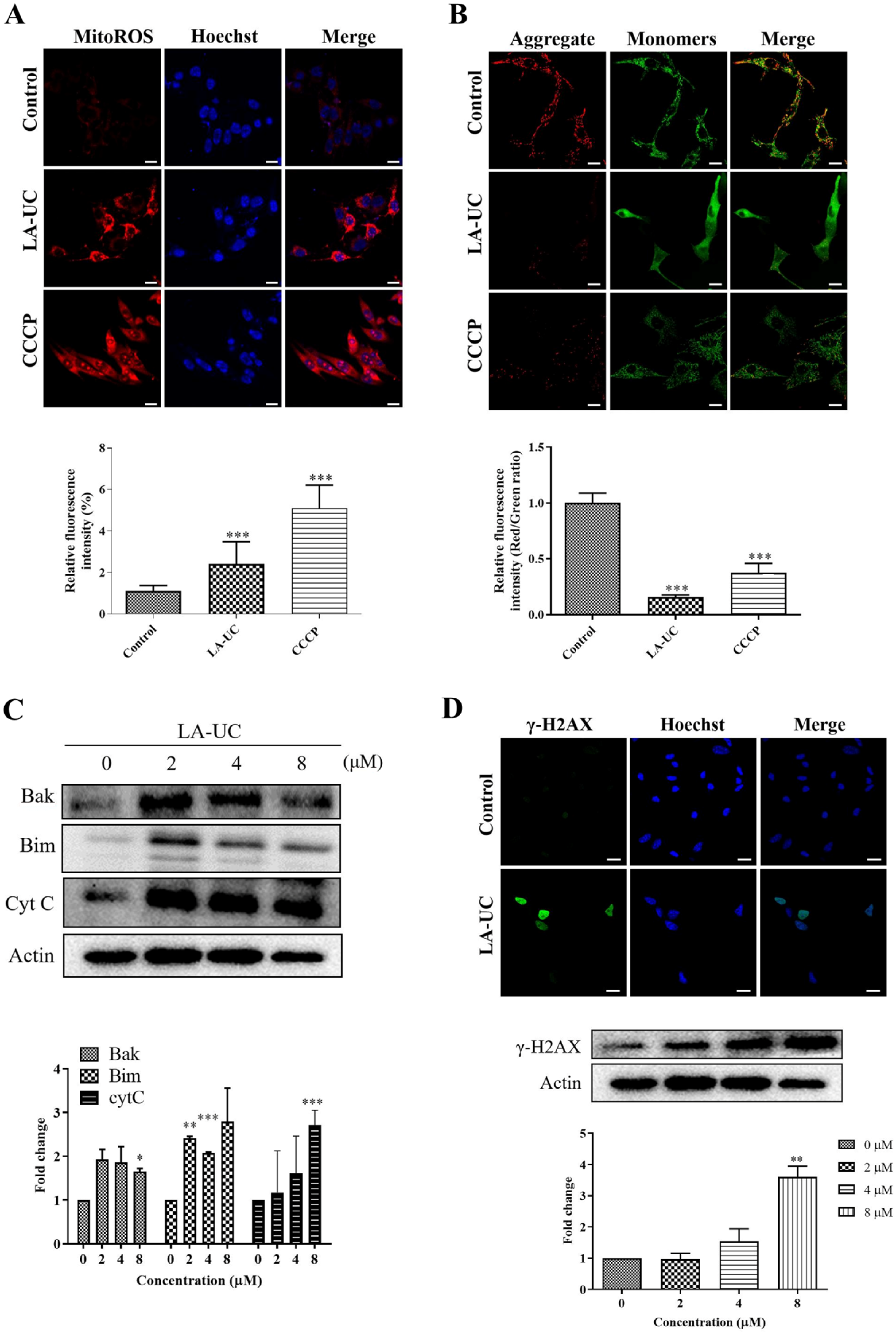
2.5. LA-UC Causes Excessive Mitochondrial ROS Production, Loss of Mitochondrial Membrane Potential, and DNA Damage in B16F10 Cells
2.6. Mitochondrial ROS Increase Contributes to LA-UC-Induced Cell Cycle Arrest and Apoptosis in B16F10 Cells
3. Discussion
4. Materials and Methods
4.1. Chemicals and Reagents
4.2. Extraction and Isolation of LA
4.3. Semi-Synthesis of LA-UC
4.4. Cell Culture and MTT Assay
4.5. Apoptosis Assay (Fluorescence-Activated Cell Sorting [FACS]: Flow Cytometry)
4.6. Immunofluorescence
4.7. Mitochondrial Membrane Potential Assay
4.8. ROS Detection
4.9. Western Blot Analysis
4.10. Statistical Analysis
5. Conclusions
Supplementary Materials
Author Contributions
Funding
Institutional Review Board Statement
Informed Consent Statement
Data Availability Statement
Conflicts of Interest
References
- Ugurel, S.; Tilgen, W.; Reinhold, U. Chemosensitivity testing in malignant melanoma. In Chemosensitivity Testing in Oncology; Springer: Berlin/Heidelberg, Germany, 2003; pp. 81–92. [Google Scholar]
- Mohana-Kumaran, N.; Hill, D.S.; Allen, J.D.; Haass, N.K. Targeting the intrinsic apoptosis pathway as a strategy for melanoma therapy. Pigment. Cell Melanoma Res. 2014, 27, 525–539. [Google Scholar] [CrossRef] [PubMed]
- Flaherty, K.T.; Hodi, F.S.; Fisher, D.E. From genes to drugs: Targeted strategies for melanoma. Nat. Rev. Cancer 2012, 12, 349–361. [Google Scholar] [CrossRef] [PubMed]
- Singh, P.; Lim, B. Targeting Apoptosis in Cancer. Curr. Oncol. Rep. 2022, 24, 273–284. [Google Scholar] [CrossRef] [PubMed]
- Senft, D.; Berking, C.; Graf, S.A.; Kammerbauer, C.; Ruzicka, T.; Besch, R. Selective induction of cell death in melanoma cell lines through targeting of Mcl-1 and A1. PLoS ONE 2012, 7, e30821. [Google Scholar] [CrossRef] [PubMed]
- Plati, J.; Bucur, O.; Khosravi-Far, R. Apoptotic cell signaling in cancer progression and therapy. Integr. Biol. 2011, 3, 279–296. [Google Scholar] [CrossRef]
- Hotchkiss, R.S.; Strasser, A.; McDunn, J.E.; Swanson, P.E. Cell death. N. Engl. J. Med. 2009, 361, 1570–1583. [Google Scholar] [CrossRef]
- Trachootham, D.; Alexandre, J.; Huang, P. Targeting cancer cells by ROS-mediated mechanisms: A radical therapeutic approach? Nat. Rev. Drug Discov. 2009, 8, 579–591. [Google Scholar] [CrossRef]
- Simon, H.-U.; Haj-Yehia, A.; Levi-Schaffer, F. Role of reactive oxygen species (ROS) in apoptosis induction. Apoptosis 2000, 5, 415–418. [Google Scholar] [CrossRef]
- Düßmann, H.; Rehm, M.; Kögel, D.; Prehn, J.H. Outer mitochondrial membrane permeabilization during apoptosis triggers caspase-independent mitochondrial and caspase-dependent plasma membrane potential depolarization: A single-cell analysis. J. Cell Sci. 2003, 116, 525–536. [Google Scholar] [CrossRef] [PubMed]
- Jiang, X.; Wang, X. Cytochrome C-mediated apoptosis. Annu. Rev. Biochem. 2004, 73, 87–106. [Google Scholar] [CrossRef] [PubMed]
- Creagh, E.M.; Conroy, H.; Martin, S.J. Caspase-activation pathways in apoptosis and immunity. Immunol. Rev. 2003, 193, 10–21. [Google Scholar] [CrossRef] [PubMed]
- Hu, Y.; Chen, J.; Hu, G.; Yu, J.; Zhu, X.; Lin, Y.; Chen, S.; Yuan, J. Statistical research on the bioactivity of new marine natural products discovered during the 28 years from 1985 to 2012. Mar. Drugs 2015, 13, 202–221. [Google Scholar] [CrossRef]
- Blunt, J.W.; Carroll, A.R.; Copp, B.R.; Davis, R.A.; Keyzers, R.A.; Prinsep, M.R. Marine natural products. Nat. Prod. Rep. 2018, 35, 8–53. [Google Scholar] [CrossRef] [PubMed]
- Agena, R.; de Jesús Cortés-Sánchez, A.; Hernández-Sánchez, H.; Jaramillo-Flores, M.E. Pro-apoptotic activity of bioactive compounds from seaweeds: Promising sources for developing novel anticancer drugs. Mar. Drugs 2023, 21, 182. [Google Scholar] [CrossRef] [PubMed]
- Khalifa, S.A.; Elias, N.; Farag, M.A.; Chen, L.; Saeed, A.; Hegazy, M.-E.F.; Moustafa, M.S.; Abd El-Wahed, A.; Al-Mousawi, S.M.; Musharraf, S.G. Marine natural products: A source of novel anticancer drugs. Mar. Drugs 2019, 17, 491. [Google Scholar] [CrossRef] [PubMed]
- Harvey, A.L. Natural products in drug discovery. Drug Discov. Today 2008, 13, 894–901. [Google Scholar] [CrossRef] [PubMed]
- Newman, D.J.; Cragg, G.M. Natural products as sources of new drugs from 1981 to 2014. J. Nat. Prod. 2016, 79, 629–661. [Google Scholar] [CrossRef] [PubMed]
- Yadav, P.P.; Nair, V.; Dittrich, B.; Schüffler, A.; Laatsch, H. Lucknolides A and B, tricyclic ketal-lactone metabolites from a terrestrial Streptomyces sp. Org. Lett. 2010, 12, 3800–3803. [Google Scholar] [CrossRef] [PubMed]
- Sartori, S.K.; Diaz, M.A.N.; Diaz-Muñoz, G. Lactones: Classification, synthesis, biological activities, and industrial applications. Tetrahedron 2021, 84, 132001. [Google Scholar] [CrossRef]
- Jonnalagadda, S.K.; Huwaimel, B.I.; Jonnalagadda, S.; Garrison, J.C.; Trippier, P.C. Access to highly strained tricyclic ketals derived from coumarins. J. Org. Chem. 2022, 87, 4476–4482. [Google Scholar] [CrossRef] [PubMed]
- Kotha, S.; Reddy Keesari, R.; Ravikumar, O. Synthesis of 1, 3-cis-Fused Tricyclic System through Regio-and Stereoselective Epoxidation and Ring-Rearrangement Metathesis: Access to Basic Core of Presilphiperfolanols. Eur. J. Org. Chem. 2023, 26, e202201448. [Google Scholar] [CrossRef]
- Doležalová, M.; Janiš, R.; Svobodová, H.; Kašpárková, V.; Humpolíček, P.; Krejčí, J. Antimicrobial properties of 1-monoacylglycerols prepared from undecanoic (C11: 0) and undecenoic (C11: 1) acid. Eur. J. Lipid Sci. Technol. 2010, 112, 1106–1114. [Google Scholar] [CrossRef]
- Tokiwa, Y.; Kitagawa, M.; Raku, T.; Yanagitani, S.; Yoshino, K. Enzymatic synthesis of arbutin undecylenic acid ester and its inhibitory effect on melanin synthesis. Bioorganic Med. Chem. Lett. 2007, 17, 3105–3108. [Google Scholar] [CrossRef] [PubMed]
- Venepally, V.; Nethi, S.; Pallavi, K.; Patra, C.; Jala, R. Synthesis and Cytotoxic Studies of Undecenoic Acid-based Schiff’s Base Derivatives Bearing 1, 2, 4-Triazole Moiety. Indian J. Pharm. Sci. 2019, 81, 737–746. [Google Scholar] [CrossRef]
- Iqbal, M.J.; Kabeer, A.; Abbas, Z.; Siddiqui, H.A.; Calina, D.; Sharifi-Rad, J.; Cho, W.C. Interplay of oxidative stress, cellular communication and signaling pathways in cancer. Cell Commun. Signal. 2024, 22, 7. [Google Scholar] [CrossRef] [PubMed]
- El-Osta, H.; Circu, M.L. Mitochondrial ROS and apoptosis. In Mitochondrial Mechanisms of Degeneration and Repair in Parkinson’s Disease; Springer: Cham, Switzerland, 2016; pp. 1–23. [Google Scholar]
- Meyskens, F.L., Jr.; Farmer, P.; Fruehauf, J.P. Redox regulation in human melanocytes and melanoma. Pigment. Cell Res. 2001, 14, 148–154. [Google Scholar] [CrossRef] [PubMed]
- Hodis, E.; Watson, I.R.; Kryukov, G.V.; Arold, S.T.; Imielinski, M.; Theurillat, J.-P.; Nickerson, E.; Auclair, D.; Li, L.; Place, C. A landscape of driver mutations in melanoma. Cell 2012, 150, 251–263. [Google Scholar] [CrossRef] [PubMed]
- Emanuelli, M.; Sartini, D.; Molinelli, E.; Campagna, R.; Pozzi, V.; Salvolini, E.; Simonetti, O.; Campanati, A.; Offidani, A. The double-edged sword of oxidative stress in skin damage and melanoma: From physiopathology to therapeutical approaches. Antioxidants 2022, 11, 612. [Google Scholar] [CrossRef] [PubMed]
- Davies, H.; Bignell, G.R.; Cox, C.; Stephens, P.; Edkins, S.; Clegg, S.; Teague, J.; Woffendin, H.; Garnett, M.J.; Bottomley, W. Mutations of the BRAF gene in human cancer. Nature 2002, 417, 949–954. [Google Scholar] [CrossRef] [PubMed]
- Ball, N.J.; Yohn, J.J.; Morelli, J.G.; Norris, D.A.; Golitz, L.E.; Hoeffler, J.P. Ras mutations in human melanoma: A marker of malignant progression. J. Investig. Dermatol. 1994, 102, 285–290. [Google Scholar] [CrossRef] [PubMed]
- Liou, G.-Y.; Storz, P. Reactive oxygen species in cancer. Free. Radic. Res. 2010, 44, 479–496. [Google Scholar] [CrossRef] [PubMed]
- Wittgen, H.G.; van Kempen, L.C. Reactive oxygen species in melanoma and its therapeutic implications. Melanoma Res. 2007, 17, 400–409. [Google Scholar] [CrossRef] [PubMed]
- Lim, J.-H.; Luo, C.; Vazquez, F.; Puigserver, P. Targeting mitochondrial oxidative metabolism in melanoma causes metabolic compensation through glucose and glutamine utilization. Cancer Res. 2014, 74, 3535–3545. [Google Scholar] [CrossRef] [PubMed]






Disclaimer/Publisher’s Note: The statements, opinions and data contained in all publications are solely those of the individual author(s) and contributor(s) and not of MDPI and/or the editor(s). MDPI and/or the editor(s) disclaim responsibility for any injury to people or property resulting from any ideas, methods, instructions or products referred to in the content. |
© 2024 by the authors. Licensee MDPI, Basel, Switzerland. This article is an open access article distributed under the terms and conditions of the Creative Commons Attribution (CC BY) license (https://creativecommons.org/licenses/by/4.0/).
Share and Cite
Lee, J.H.; Choi, B.-K.; Kim, M.; Shin, H.J.; Park, S.J. A Lucknolide Derivative Induces Mitochondrial ROS-Mediated G2/M Arrest and Apoptotic Cell Death in B16F10 Mouse Melanoma Cells. Mar. Drugs 2024, 22, 533. https://doi.org/10.3390/md22120533
Lee JH, Choi B-K, Kim M, Shin HJ, Park SJ. A Lucknolide Derivative Induces Mitochondrial ROS-Mediated G2/M Arrest and Apoptotic Cell Death in B16F10 Mouse Melanoma Cells. Marine Drugs. 2024; 22(12):533. https://doi.org/10.3390/md22120533
Chicago/Turabian StyleLee, Jae Hyeop, Byeoung-Kyu Choi, Minsoo Kim, Hee Jae Shin, and Sun Joo Park. 2024. "A Lucknolide Derivative Induces Mitochondrial ROS-Mediated G2/M Arrest and Apoptotic Cell Death in B16F10 Mouse Melanoma Cells" Marine Drugs 22, no. 12: 533. https://doi.org/10.3390/md22120533
APA StyleLee, J. H., Choi, B.-K., Kim, M., Shin, H. J., & Park, S. J. (2024). A Lucknolide Derivative Induces Mitochondrial ROS-Mediated G2/M Arrest and Apoptotic Cell Death in B16F10 Mouse Melanoma Cells. Marine Drugs, 22(12), 533. https://doi.org/10.3390/md22120533

