Using Analytic Hierarchy Process to Assess Beekeeping Suitability in Portuguese Controlled Areas: A First Approach
Abstract
Simple Summary
Abstract
1. Introduction
- (i)
- First of all, it is necessary to extend the number of studies to EU member countries, thus corroborating with the Pollinators Initiative;
- (ii)
- When determining priority areas (i.e., with the highest suitability classes) not only should the preservation of pollinating insect densities be considered, but also the satisfaction of crop pollination needs;
- (iii)
- In addition to identifying priority areas for apiary locations, land suitability maps should provide information on prohibited areas for beekeeping in accordance with legal constraints;
- (iv)
- Finally, for greater accuracy in the resulting suitability maps, a broad knowledge of the target regions is essential to identify the criteria to be used and their relative importance.
2. Materials and Methods
2.1. Study Areas
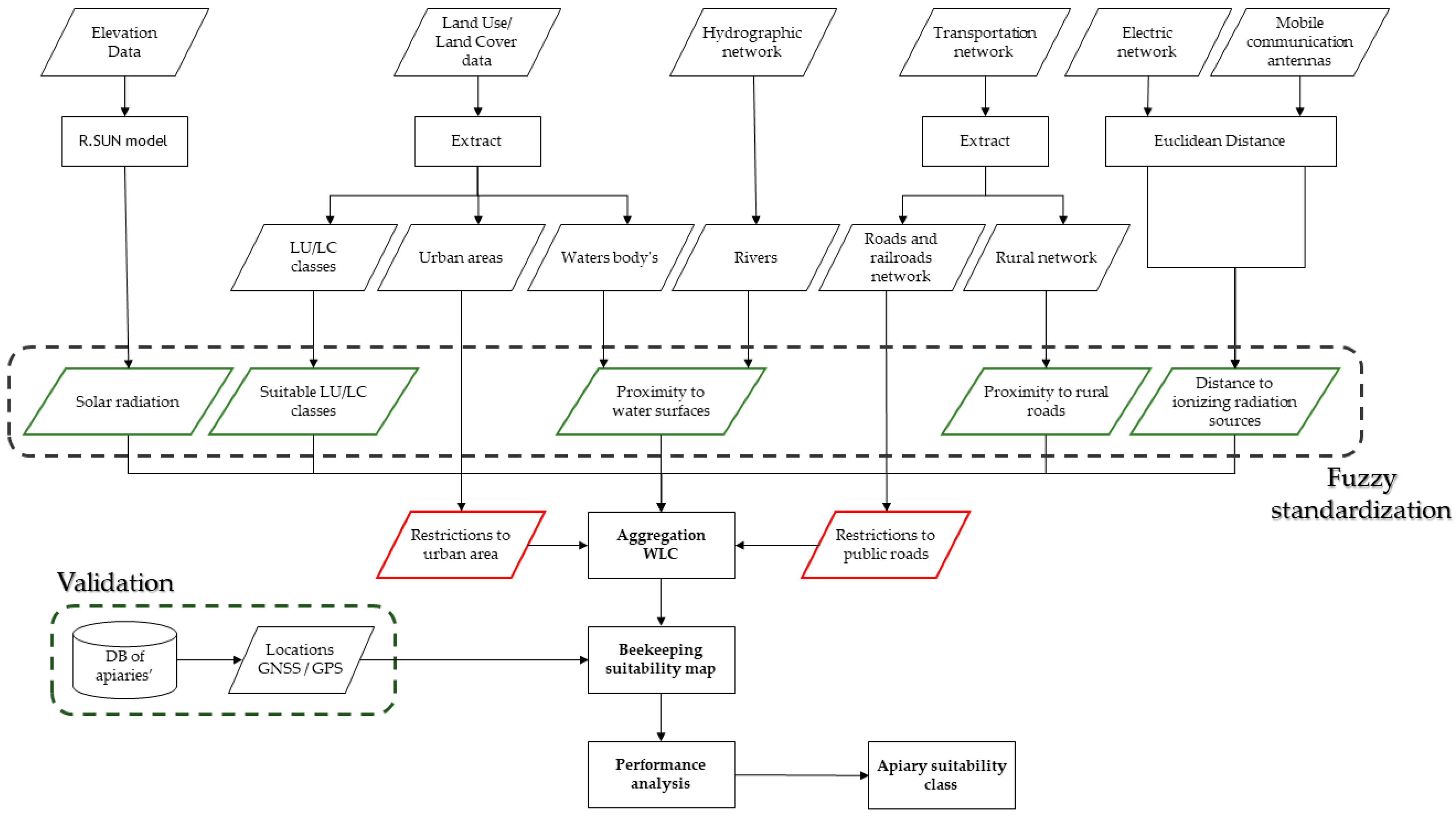
2.2. GIS Multi-Criteria Decision Analysis Approach
- (i)
- Factors—orography (elevation, slope, and aspect), land use/land cover (agriculture, forestry, and shrubs), meteorological conditions (solar radiation, air temperature, and precipitation), road and hydrographic networks, proximity to water, and apiary locations [46];
- (ii)
- Orographic characteristics, which are related to flora and meteorological conditions, were derived from the Digital Terrain Model (DTM) with a 25 m spatial resolution [49];
- Meteorological variables were retrieved from Monteiro-Henriques et al. [51];
- Electromagnetic radiation sources, in relation to electric power transmission and distribution towers, were provided by the power distributor on its open data platform [55];
- The solar radiation mapping over the terrain was based on the DTM, following the radiation model developed by Hofierka and Súri (2002) [56];
- Apiary locations were established using a portable Global Navigation Satellite System (GNSS) receiver, Trimble JUNO 5 Series, with sub-metric accuracy (Trimble, Sunnyvale, CA, USA). This geospatial survey with GNSS receiver also served to collect information on the existing flora near the apiaries.
- Apiaries should be located in rural areas with a high diversity of bee flora, thus ensuring the well-being and health of bees and the consequent increase in honey production;
- For their survival and productivity, bees must have a clean water source, so it is considered beneficial that beehives are located less than 500 m from this natural resource [42];
- Beehives located in areas with solar radiation between 500 and 1200 W.m−2 show an increase in bee activity, which is more pronounced on slopes with greater and more prolonged sun exposure [12];
- In terms of accessibility, the proximity to rural roads is considered the most advantageous option for the implantation of apiaries, while safeguarding the legal distances [48];
- Finally, to avoid possible issues with the beekeeper’s activity, the effect of electromagnetic radiation sources was taken into consideration. Some research suggests a possible effect on the orientation abilities of the bees, as well as other animals and humans [47,57]. Therefore, in our study, it was defined that beekeeping activity should be established with a 250 m radius from the medium- and high-voltage power networks, and a 500 m radius from the very high voltage power networks and mobile communication antennas [58].
2.3. Data Analysis
- Availability of bee flora;
- History of bee diseases;
- Solar radiation;
- Slope orientation;
- Wildfire risk index;
- Proximity to rural roads;
- Proximity to water surfaces;
- Distance to ionizing radiation sources (e.g., mobile communication antennas);
- Proximity to landfills.
2.3.1. Experts’ Opinions
2.3.2. Analytic Hierarchy Process AHP-GIS Data Model
2.3.3. Beekeeping Suitability
- (i)
- Hierarchical structure of the beekeeping potential model
- (ii)
- Standardization of the criteria
- (iii)
- Criteria weighting
- (iv) Aggregation and mapping
3. Results and Discussion
4. Conclusions
Supplementary Materials
Author Contributions
Funding
Institutional Review Board Statement
Informed Consent Statement
Data Availability Statement
Acknowledgments
Conflicts of Interest
References
- Chauzat, M.P.; Cauquil, L.; Roy, L.; Franco, S.; Hendrikx, P.; Ribière-Chabert, M. Demographics of the European Apicultural Industry. PLoS ONE 2013, 8, e79018. [Google Scholar] [CrossRef]
- Stange, E.E.; Zulian, G.; Rusch, G.M.; Barton, D.N.; Nowell, M. Ecosystem Services Mapping for Municipal Policy: ESTIMAP and Zoning for Urban Beekeeping. One Ecosyst. 2017, 2, e14014. [Google Scholar] [CrossRef]
- Gilioli, G.; Simonetto, A.; Hatjina, F.; Sperandio, G. Multi-Dimensional Modelling Tools Supporting Decision-Making for the Beekeeping Sector. IFAC-PapersOnLine 2018, 51, 144–149. [Google Scholar] [CrossRef]
- Novelli, S.; Vercelli, M.; Ferracini, C. An Easy Mixed-Method Analysis Tool to Support Rural Development Strategy Decision-Making for Beekeeping. Land 2021, 10, 675. [Google Scholar] [CrossRef]
- Klein, A.M.; Vaissière, B.E.; Cane, J.H.; Steffan-Dewenter, I.; Cunningham, S.A.; Kremen, C.; Tscharntke, T. Importance of Pollinators in Changing Landscapes for World Crops. Proc. R. Soc. B Biol. Sci. 2007, 274, 303–313. [Google Scholar] [CrossRef]
- Gallai, N.; Salles, J.-M.; Settele, J.; Vaissière, B.E. Economic Valuation of the Vulnerability of World Agriculture Confronted with Pollinator Decline. Ecol. Econ. 2009, 68, 810–821. [Google Scholar] [CrossRef]
- Marnasidis, S.; Kantartzis, A.; Malesios, C.; Hatjina, F.; Arabatzis, G.; Verikouki, E. Mapping Priority Areas for Apiculture Development with the Use of Geographical Information Systems. Agriculture 2021, 11, 182. [Google Scholar] [CrossRef]
- Kumar, P.B.; Prasad, T.K. Application of Multi-Criteria Decision Analysis (MCDA) to Apiculture Potential Assessment: A Case Study of Thiruvananthapuram Corporation, Kerala, India. Trans. Inst. Indian Geogr. 2021, 43, 215–226. [Google Scholar] [CrossRef]
- Maris, N.M.N.; Mansor, S.; Shafri, H.Z.M. Apicultural Site Zonation Using GIS and Multi-Criteria Decision Analysis. Pertanika J. Trop. Agric. Sci. 2008, 31, 147–162. [Google Scholar]
- Oldroyd, B.P.; Nanork, P. Conservation of Asian Honey Bees. Apidologie 2009, 40, 296–312. [Google Scholar] [CrossRef]
- Kremen, C.; Williams, N.M.; Thorp, R.W. Crop Pollination from Native Bees at Risk from Agricultural Intensification. Proc. Natl. Acad. Sci. USA 2002, 99, 16812–16816. [Google Scholar] [CrossRef] [PubMed]
- Kovac, H.; Stabentheiner, A. Thermoregulation of Foraging Honeybees on Flowering Plants: Seasonal Variability and Influence of Radiative Heat Gain. Ecol. Entomol. 2011, 36, 686–699. [Google Scholar] [CrossRef] [PubMed]
- Abou-Shaara, H.F.; Al-Ghamdi, A.A.; Mohamed, A.A. A Suitability Map for Keeping Honey Bees under Harsh Environmental Conditions Using Geographical Information System. World Appl. Sci. J. 2013, 22, 1099–1105. [Google Scholar]
- Zoccali, P.; Malacrinò, A.; Campolo, O.; Laudani, F.; Algeri, G.M.; Giunti, G.; Strano, C.P.; Benelli, G.; Palmeri, V. A Novel GIS-Based Approach to Assess Beekeeping Suitability of Mediterranean Lands. Saudi J. Biol. Sci. 2017, 24, 1045–1050. [Google Scholar] [CrossRef] [PubMed]
- Hosni, E.M.; Al-Khalaf, A.A.; Nasser, M.G.; Abou-Shaara, H.F.; Radwan, M.H. Modeling the Potential Global Distribution of Honeybee Pest, Galleria Mellonella under Changing Climate. Insects 2022, 13, 484. [Google Scholar] [CrossRef] [PubMed]
- Otto, C.R.V.; Roth, C.L.; Carlson, B.L.; Smart, M.D. Land-Use Change Reduces Habitat Suitability for Supporting Managed Honey Bee Colonies in the Northern Great Plains. Proc. Natl. Acad. Sci. USA 2016, 113, 10430–10435. [Google Scholar] [CrossRef]
- Sari, F. Assessment of Land—Use Change Effects on Future Beekeeping Suitability via CA-Markov Prediction Model. J. Apic. Sci. 2020, 64, 263–276. [Google Scholar] [CrossRef]
- Landaverde, R.; Rodriguez, M.T.; Parrella, J.A. Honey Production and Climate Change: Beekeepers’ Perceptions, Farm Adaptation Strategies, and Information Needs. Insects 2023, 14, 493. [Google Scholar] [CrossRef]
- Kagiali, E.; Kokoli, M.; Vardakas, P.; Goras, G.; Hatjina, F.; Patalano, S. Four-Year Overview of Winter Colony Losses in Greece: Citizen Science Evidence That Transitioning to Organic Beekeeping Practices Reduces Colony Losses. Insects 2023, 14, 193. [Google Scholar] [CrossRef]
- Goulson, D.; Nicholls, E.; Botías, C.; Rotheray, E.L. Bee Declines Driven by Combined Stress from Parasites, Pesticides, and Lack of Flowers. Science (1979) 2015, 347, 1255957. [Google Scholar] [CrossRef] [PubMed]
- Klein, S.; Cabirol, A.; Devaud, J.M.; Barron, A.B.; Lihoreau, M. Why Bees Are So Vulnerable to Environmental Stressors. Trends Ecol. Evol. 2017, 32, 268–278. [Google Scholar] [CrossRef]
- European Commission Revision of the EU Pollinators Initiative. Available online: https://eur-lex.europa.eu/legal-content/EN/TXT/?uri=COM%3A2023%3A35%3AFIN&qid=1674555285177 (accessed on 9 February 2023).
- Pantoja, G.; Gómez, M.; Contreras, C.; Grimau, L.; Montenegro, G. Determination of Suitable Zones for Apitourism Using Multi-Criteria Evaluation in Geographic Information Systems: A Case Study in the O’Higgins Region, Chile. Cienc. Investig. Agrar. 2017, 44, 139–153. [Google Scholar] [CrossRef]
- Anjos, O.; Marques, J.; Fernandez, P.; Neto, J.; Alves, D. Desenvolvimento de Uma Metodologia SIG Para Ordenamento Apícola. O Apic. 2013, 80, 2–9. [Google Scholar]
- Camargo, S.C.; Garcia, R.C.; Feiden, A.; De Vasconcelos, E.S.; Pires, B.G.; Hartleben, A.M.; De Moraes, F.J.; De Oliveira, L.; Giasson, J.; Mittanck, E.S.; et al. Implementation of a Geographic Information System (GIS) for the Planning of Beekeeping in the West Region of Paraná. An. Acad. Bras. Cienc. 2014, 86, 955–971. [Google Scholar] [CrossRef]
- Triantomo, V.; Widiatmaka, W.; Fuah, A.M. Land Use Planning for Beekeeping Using Geographic Information System in Sukabumi Regency, West Java. J. Nat. Resour. Environ. Manag. 2016, 6, 168–177. [Google Scholar] [CrossRef]
- Abou-Shaara, H.F. Geographical Information System for Beekeeping Development. J. Apic. Sci. 2019, 63, 5–16. [Google Scholar] [CrossRef]
- Rogers, S.R.; Staub, B. Standard Use of Geographic Information System (GIS) Techniques in Honey Bee Research. J. Apic. Res. 2013, 52, 1–48. [Google Scholar] [CrossRef]
- Rahmawaty; Marpaung, R.M.E.; Batubara, R.; Rauf, Z. Analytical Hierarchy Process (Ahp) Application in the Selection of Plant Types on the Community’s Agroforestry Land. In IOP Conference Series: Earth and Environmental Science; IOP Publishing Ltd.: Bristol, UK, 2022; Volume 959. [Google Scholar]
- Veisi, H.; Deihimfard, R.; Shahmohammadi, A.; Hydarzadeh, Y. Application of the Analytic Hierarchy Process (AHP) in a Multi-Criteria Selection of Agricultural Irrigation Systems. Agric. Water Manag. 2022, 267, 107619. [Google Scholar] [CrossRef]
- Hilman, R.; Abot, A.R.; Garcia, F.R.M. Prioritization of Absent Quarantine Pests in Brazil through the Analytical Hierarchy Process. Braz. J. Biol. 2023, 83, e274333. [Google Scholar] [CrossRef] [PubMed]
- Elmastaş, N.; Ölmez, İ.; Vural, E. Suitability Analysis of Apiculture (Beekeeping) Activity Areas with Multi-Criteria Method: A Case Study of Adıyaman. Coğraf. Derg./J. Geogr. 2022, 44, 19–30. [Google Scholar] [CrossRef]
- Estoque, R.C.; Murayama, R.C.E. Suitability Analysis for Beekeeping Sites in La Union, Philippines, Using GIS and Multi-Criteria Evaluation Techniques. Res. J. Appl. Sci. 2010, 5, 242–253. [Google Scholar] [CrossRef]
- Gavina, M.K.A.; Rabajante, J.F.; Cervancia, C.R. Mathematical Programming Models for Determining the Optimal Location of Beehives. Bull. Math. Biol. 2014, 76, 997–1016. [Google Scholar] [CrossRef] [PubMed]
- Sarl, F.; Ceylan, D.A. Site Suitability Analysis for Beekeeping via Analythical Hyrearchy Process, Konya Example. ISPRS Ann. Photogramm. Remote Sens. Spat. Inf. Sci. 2017, 4, 345–350. [Google Scholar] [CrossRef]
- Sari, F.; Kandemir, İ.; Ceylan, D.A.; Gül, A. Using AHP and PROMETHEE Multi-Criteria Decision Making Methods to Define Suitable Apiary Locations. J. Apic. Res. 2020, 59, 546–557. [Google Scholar] [CrossRef]
- Sari, F.; Kandemir, I.; Ceylan, D.A. Integration of Ndvi Imagery and Crop Coverage Registration System for Apiary Schedule. J. Apic. Sci. 2020, 64, 105–121. [Google Scholar] [CrossRef]
- Abou-Shaara, H. Suitability of Current and Future Conditions to Apiculture in Egypt Using Geographical Information System. J. Agric. Inform. 2015, 6, 12–22. [Google Scholar] [CrossRef]
- Ministério da Agricultura, do D.R. e das P. Decreto-Lei n.o 18/1995 de 27 de Janeiro. Available online: https://www.igf.gov.pt/leggeraldocs/DL_018_95.htm (accessed on 6 March 2023).
- Barceló, A.M.; Nunes, L.F. Atlas Climático Ibérico—Iberian Climate Atlas 1971–2000; Agencia Estatal de Meteorología, Ministerio de Medio Ambiente y Medio Rural y Marino; Instituto Português do Mar e da Atmosfera: Lisbon, Portugal, 2009; ISBN 9788478370795. [Google Scholar]
- Capelo, J.; Aguiar, C. A Vegetação de Portugal; Câmara Municipal de Lisboa: Lisboa, Portugal, 2021. [Google Scholar]
- Cramp, D. A Practical Manual of Beekeeping: How to Keep Bees and Develop Your Full Potential as an Apiarist; Spring Hill: Mount Vernon, MO, USA, 2008; 304p. [Google Scholar]
- Maire, E.; Laffly, D. Abeilles et Paysages Enjeux Apicoles et Agricoles; Éditions Quæ: Versailles, France, 2015; ISBN 978-2-7592-2359-6. [Google Scholar]
- Le Conte, Y.; Albouy, V. Nos Abeilles en Péril; Éditions Quae: Versailles, France, 2014; ISBN 978-2-7592-2178-3. [Google Scholar]
- Flora-On. Flora de Portugal Interactiva; Flora-On: Lisbon, Portugal, 2016. [Google Scholar]
- Wolff, F.; Lopes, M.T.d.R.; Pereira, F.d.M.; de Camargo, R.C.R.; Neto, J.M.V.; Teresina, L. Localizacão do Apiário e Instalacão das Colméias; Embrapa Meio-Norte: Tereseinha, Brazil, 2006. [Google Scholar]
- Odemer, R.; Odemer, F. Effects of Radiofrequency Electromagnetic Radiation (RF-EMF) on Honey Bee Queen Development and Mating Success. Sci. Total Environ. 2019, 661, 553–562. [Google Scholar] [CrossRef]
- Ministério da Agricultura, do D.R. e das P. Decreto-Lei n.o 203/2005 de 25 de Novembro. Available online: https://diariodarepublica.pt/dr/detalhe/decreto-lei/203-2005-481729 (accessed on 6 March 2023).
- ASTER Science Team ASTER Global Digital Elevation Model. Available online: https://doi.org/10.5067/ASTER/ASTGTM.002 (accessed on 6 March 2023).
- DGT Especificações Técnicas da Carta de Uso e Ocupação do Solo (COS) de Portugal Continental Para. 2018. Available online: http://mapas.dgterritorio.pt/atom-dgt/pdf-cous/COS2018/ET-COS-2018_v1.pdf (accessed on 6 March 2023).
- Monteiro-Henriques, T.; Martins, M.J.; Cerdeira, J.O.; Silva, P.; Arsénio, P.; Silva; Bellu, A.; Costa, J.C. Bioclimatological Mapping Tackling Uncertainty Propagation: Application to Mainland Portugal. Int. J. Climatol. 2016, 36, 400–411. [Google Scholar] [CrossRef]
- Environmental Atlas Railway Network—Dados.Gov.Pt—Public Administration Open Data Portal. Available online: https://dados.gov.pt/pt/datasets/atlas-do-ambiente-rede-ferroviaria-1/ (accessed on 7 March 2023).
- Environmental Atlas Hydrographic Chart of Rivers—Dados.Gov.Pt—Open Data Portal of the Public Administration. Available online: https://dados.gov.pt/pt/datasets/atlas-do-ambiente-carta-hidrografica-rios/ (accessed on 7 March 2023).
- Portal de dados abertos da Administração Pública. Rede Rodoviária Nacional (RRN)—Dados.Gov.Pt. Available online: https://dados.gov.pt/pt/datasets/rede-rodoviaria-nacional/ (accessed on 7 March 2023).
- E-REDES Opendata Portal: E-REDES. Available online: https://e-redes.opendatasoft.com/pages/homepage/ (accessed on 8 March 2023).
- Hofierka, J.; Súri, M. The Solar Radiation Model for Open Source GIS: Implementation and Applications. In Proceedings of the Open Source GIS-GRASS Users Conference, Trento, Italy, 11–13 September 2002; pp. 11–13. [Google Scholar]
- Bodewein, L.; Schmiedchen, K.; Dechent, D.; Stunder, D.; Graefrath, D.; Winter, L.; Kraus, T.; Driessen, S. Systematic Review on the Biological Effects of Electric, Magnetic and Electromagnetic Fields in the Intermediate Frequency Range (300 Hz to 1 MHz). Environ. Res. 2019, 171, 247–259. [Google Scholar] [CrossRef]
- Dittmar, L.; Stürzl, W.; Jetzschke, S.; Mertes, M.; Boeddeker, N. Out of the Box: How Bees Orient in an Ambiguous Environment. Anim. Behav. 2014, 89, 13–21. [Google Scholar] [CrossRef]
- Saaty, T.L. Decision Making with the Analytic Hierarchy Process. Sci. Iran. 2002, 9, 215–229. [Google Scholar] [CrossRef]
- Boroushaki, S.; Malczewski, J. Implementing an Extension of the Analytical Hierarchy Process Using Ordered Weighted Averaging Operators with Fuzzy Quantifiers in ArcGIS. Comput. Geosci. 2008, 34, 399–410. [Google Scholar] [CrossRef]
- Schmoldt, D.L.; Kangas, J.; Mendoza, G.A.; Pesonen, M. The Analytic Hierarchy Process in Natural Resource and Environmental Decision Making; Kluwer Academic Publishers: Dordrecht, The Netherlands, 2001; Volume 3, ISBN 978-90-481-5735-8. [Google Scholar]
- Rahemtulla, H. Regional and Urban Gis: A Decision Support Approach; The Guilford Press: New York, NY, USA, 2011; Volume 38, ISBN 1606239066. [Google Scholar]







| Area A | Area B | Area C |
|---|---|---|
| Quercus pyrenaica | Scirpoides holoschoenus | Quercus suber |
| Andryala integrifolia | Cyperus longus | Cistus ladanifer subsp. ladanifer |
| Lavandula pedunculata subsp. pedunculata | Briza maxima | Quercus pyrenaica |
| Quercus rotundifolia | Cistus ladanifer subsp. ladanifer | Pinus pinaster |
| Convolvulus arvensis | Quercus rotundifolia | Arbutus unedo |
| Fraxinus angustifolia subsp. angustifolia | Oenanthe crocata | Urginea maritima |
| Crataegus monogyna | Bromus hordeaceus | Cistus salviifolius |
| Cistus ladanifer subsp. ladanifer | Mentha suaveolens | Narcissus bulbocodium subsp. bulbocodium |
| Rubus ulmifolius var. ulmifolius | Lavandula pedunculata subsp. pedunculata | Ruscus aculeatus |
| Chondrilla juncea | Agrostis castellana | Alnus glutinosa |
| Daphne gnidium | Pinus pinaster | Andryala integrifolia |
| Sedum forsterianum | Rumex induratus | Aristolochia paucinervis |
| Cytisus multiflorus | Chamaemelum mixtum | Briza maxima |
| Olea europaea var. europaea | Dittrichia viscosa subsp. viscosa | Pteridium aquilinum subsp. aquilinum |
| Ornithopus compressus | Plantago lanceolata | Trifolium stellatum |
| Trifolium campestre | Iris xiphium var. lusitanica | Anarrhinum bellidifolium |
| Hypochaeris radicata | Quercus suber | Arenaria montana subsp. montana |
| Achillea millefolium | Mentha pulegium | Carduus tenuiflorus |
| Trifolium glomeratum | Brachypodium phoenicoides | Cistus crispus |
| Hypericum perforatum | Hymenocarpos lotoides | Cistus psilosepalus |
| Trifolium pratense subsp. pratense | Ornithopus compressus | Crataegus monogyna |
| Briza maxima | Silene gallica | Digitalis thapsi |
| Sanguisorba verrucosa | Andryala integrifolia | Geranium molle |
| Clinopodium vulgare | Adenocarpus lainzii | Narcissus triandrus |
| Pteridium aquilinum subsp. aquilinum | Tuberaria guttata | Origanum vulgare subsp. virens |
| Petrorhagia nanteuilii | Anarrhinum bellidifolium | Quercus rotundifolia |
| Jasione montana | Trifolium angustifolium | Rubus ulmifolius var. ulmifolius |
| Leontodon taraxacoides subsp. longirostris | Fraxinus angustifolia subsp. angustifolia | Cephalanthera longifólia |
| Rumex acetosella subsp. Angiocarpos | Lythrum salicaria | Ceterach officinarum subsp. officinarum |
| Trifolium angustifolium | Echium plantagineum | Ferula communis subsp. catalaunica |
| Criteria | Land Use/Land Cover | Proximity to Water | Solar Radiation | Proximity to Rural Roads | Distance to Ionizing Radiation Sources |
|---|---|---|---|---|---|
| Land use/Land cover | 1 | 3 | 3 | 5 | 7 |
| Proximity to water | 1/3 | 1 | 1 | 5 | 7 |
| Solar radiation | 1/3 | 1 | 1 | 7 | 7 |
| Proximity to rural roads | 1/5 | 1/5 | 1/7 | 1 | 3 |
| Distance to ionizing radiation sources | 1/7 | 1/7 | 1/7 | 1/3 | 1 |
| Criteria | Weight (%) |
|---|---|
| Land use/Land cover | 43.5 |
| Proximity to rivers and water bodies | 24.1 |
| Solar radiation | 21.9 |
| Proximity to rural roads | 6.8 |
| Distance to electromagnetic radiation sources | 3.7 |
| Beekeeping Suitability Classes | Total Area | Potential Suitability | Restricted Areas | |||
|---|---|---|---|---|---|---|
| (ha) | (%) | (ha) | (%) | (ha) | (%) | |
| No potential [0–0.26] | 202,508 | 23.6 | 173,851 | 20.3 | 28,657 | 3.3 |
| Low [0.26–0.45] | 9191 | 1.1 | 8616 | 1.0 | 575 | 0.1 |
| Medium [0.45–0.65] | 28,193 | 3.3 | 26,040 | 3.2 | 2153 | 0.1 |
| High [0.65–0.80] | 204,266 | 23.8 | 191,738 | 22.3 | 12,528 | 1.5 |
| Very high [0.80–1] | 415,553 | 48.2 | 397,048 | 46.0 | 18,505 | 2.2 |
| Total | 859,713 | 100 | 797,287 | 92.7 | 62,418 | 7.3 |
Disclaimer/Publisher’s Note: The statements, opinions and data contained in all publications are solely those of the individual author(s) and contributor(s) and not of MDPI and/or the editor(s). MDPI and/or the editor(s) disclaim responsibility for any injury to people or property resulting from any ideas, methods, instructions or products referred to in the content. |
© 2024 by the authors. Licensee MDPI, Basel, Switzerland. This article is an open access article distributed under the terms and conditions of the Creative Commons Attribution (CC BY) license (https://creativecommons.org/licenses/by/4.0/).
Share and Cite
Roque, N.; Fernandez, P.; Silveira, C.; Vilas-Boas, M.; Anjos, O. Using Analytic Hierarchy Process to Assess Beekeeping Suitability in Portuguese Controlled Areas: A First Approach. Insects 2024, 15, 91. https://doi.org/10.3390/insects15020091
Roque N, Fernandez P, Silveira C, Vilas-Boas M, Anjos O. Using Analytic Hierarchy Process to Assess Beekeeping Suitability in Portuguese Controlled Areas: A First Approach. Insects. 2024; 15(2):91. https://doi.org/10.3390/insects15020091
Chicago/Turabian StyleRoque, Natália, Paulo Fernandez, Carlos Silveira, Miguel Vilas-Boas, and Ofélia Anjos. 2024. "Using Analytic Hierarchy Process to Assess Beekeeping Suitability in Portuguese Controlled Areas: A First Approach" Insects 15, no. 2: 91. https://doi.org/10.3390/insects15020091
APA StyleRoque, N., Fernandez, P., Silveira, C., Vilas-Boas, M., & Anjos, O. (2024). Using Analytic Hierarchy Process to Assess Beekeeping Suitability in Portuguese Controlled Areas: A First Approach. Insects, 15(2), 91. https://doi.org/10.3390/insects15020091

