Differential Expression of Peroxisomal Proteins in Distinct Types of Parotid Gland Tumors
Abstract
:1. Introduction
2. Results
2.1. Pathology of Parotid Tumor Entities Using HE Staining
2.2. Myoepithelial and Acinar Cell Markers in Parotid Tumor Entities
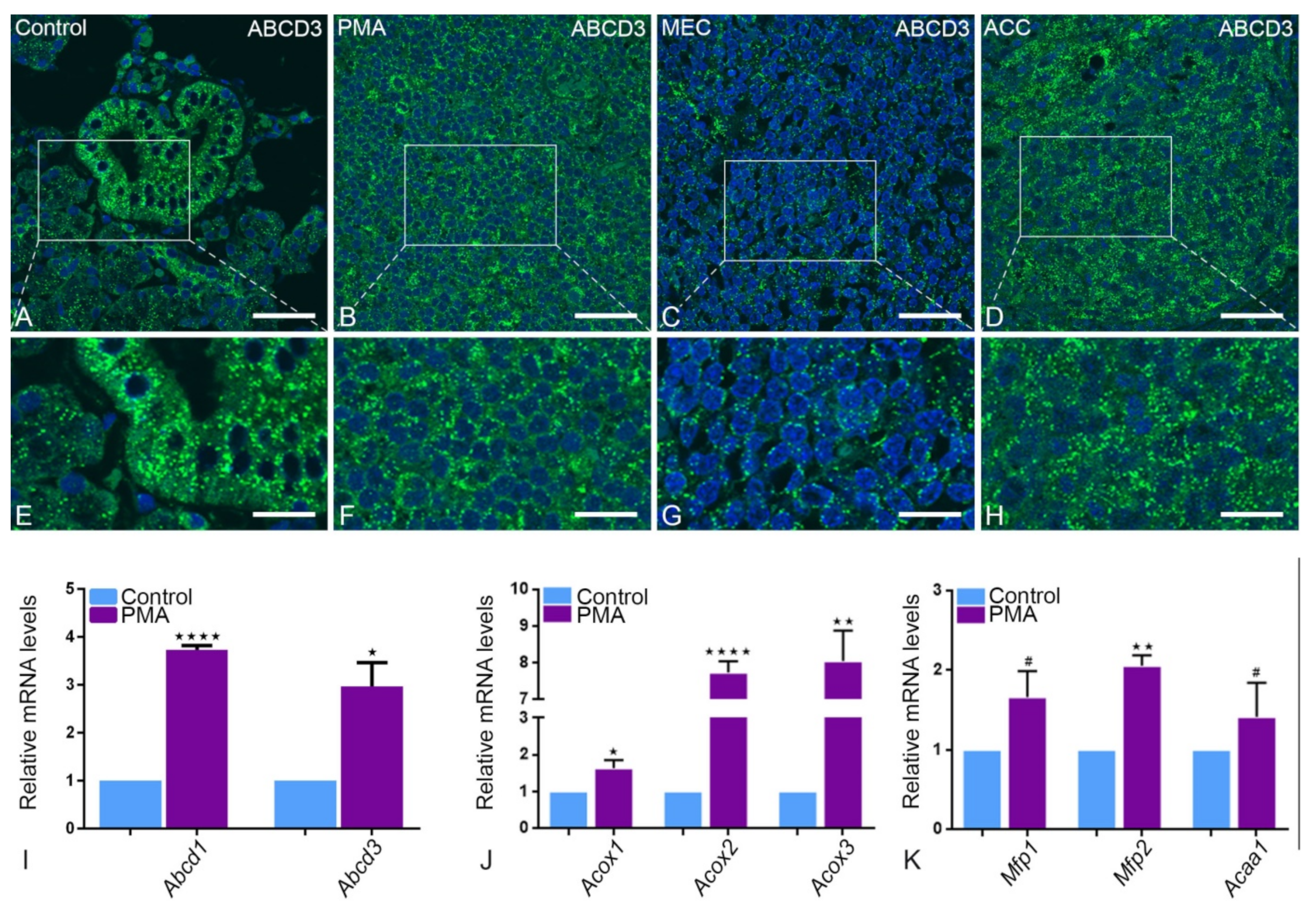
2.3. Differential Expression of Peroxisomal Biogenesis, Matrix Proteins and Enzymes in Parotid Tumors
2.3.1. Peroxisomal Biogenesis Proteins
2.3.2. Peroxisomal β-Oxidation Enzymes of Pathway 1 and 2
2.3.3. Plasmalogen and Cholesterol Synthesis Enzymes
2.3.4. Catalase, Superoxide Dismutase and Extra-Peroxisomal Antioxidative Enzymes
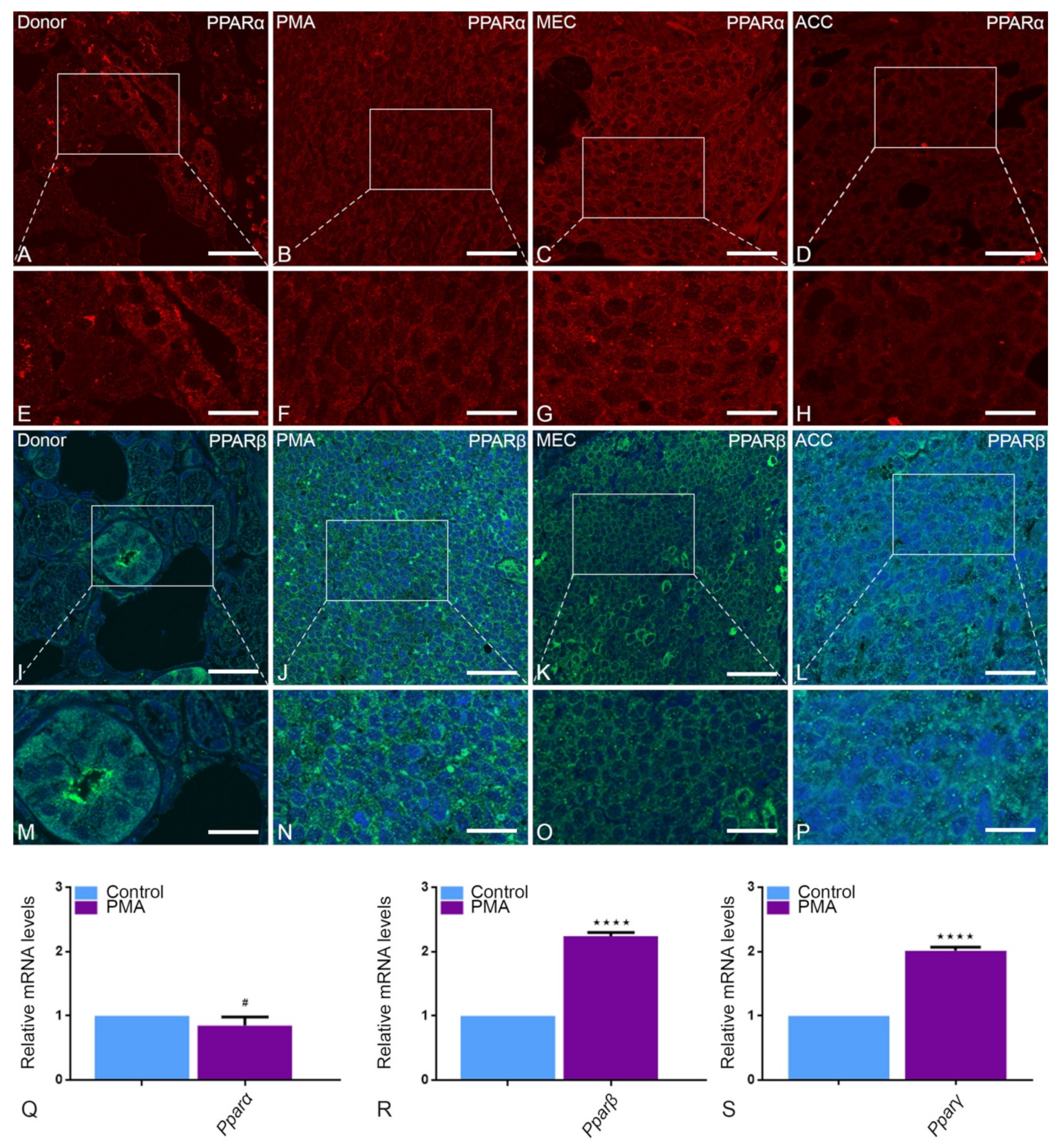
2.4. Peroxisome Proliferator-Activated Receptors (PPARs)
3. Discussion
4. Materials and Methods
4.1. Tissue Harvesting and Preparation
4.2. Paraffin Embedding and Antigen Retrieval
4.3. Hematoxylin and Eosin (HE) Staining
4.4. Immunofluorescence (IF) Staining
4.5. RNA Extraction and Isolation
4.6. Quantitative Reverse Transcriptase Polymerase Chain Reaction (qPCR)
4.7. Statistical Methods and Tools
5. Conclusions
Author Contributions
Funding
Institutional Review Board Statement
Informed Consent Statement
Data Availability Statement
Acknowledgments
Conflicts of Interest
References
- Suh, J.D.; Cho, J.H. Trends in Head and Neck Cancer in South Korea Between 1999 and 2012. Clin. Exp. Otorhinolaryngol. 2016, 9, 263–269. [Google Scholar] [CrossRef] [Green Version]
- Del Signore, A.G.; Megwalu, U.C. The Rising Incidence of Major Salivary Gland Cancer in the United States. Ear Nose Throat J. 2017, 96, E13–E16. [Google Scholar] [CrossRef]
- Howlader, N.; Noone, A.M.; Krapcho, M.; Garshell, J.; Miller, D.; Altekruse, S.F.; Kosary, C.L.; Yu, M.; Ruhl, J.; Tatalovich, Z.; et al. SEER Cancer Statistics Review, 1975–2013; National Cancer Institute: Bethesda, MD, USA, 2013; Volume 21, p. 12.
- Lee, S.C.; Johnson, J. Salivary Glands Neoplasms. Medscape, Update Mar, 2013. Available online: http://www.giovannimariagaeta.it/Salivary%20Gland%20Neoplasms.pdf (accessed on 21 July 2021).
- Rousseau, A.; Badoual, C. Head and neck: Salivary gland tumors: An overview. Atlas Genet. Cytogenet. Oncol. Haematol. 2011. [Google Scholar] [CrossRef]
- Subhashraj, K. Salivary gland tumors: A single institution experience in India. Br. J. Oral Maxillofac. Surg. 2008, 46, 635–638. [Google Scholar] [CrossRef]
- Islinger, M.; Voelkl, A.; Fahimi, H.D.; Schrader, M. The peroxisome: An update on mysteries 2. Histochem. Cell Biol. 2018, 150, 443–471. [Google Scholar] [CrossRef] [Green Version]
- Delille, H.K.; Bonekamp, N.A.; Schrader, M. Peroxisomes and Disease—An Overview. Int. J. Biomed. Sci. 2006, 2, 308–314. [Google Scholar] [PubMed]
- Lazarow, P.B. Peroxisome Structure, Function, and Biogenesis—Human Patients and Yeast Mutants Show Strikingly Similar Defects in Peroxisome Biogenesis. J. Neuropathol. Exp. Neurol. 1995, 54, 720–725. [Google Scholar] [CrossRef]
- Waterham, H.R.; Ferdinandusse, S.; Wanders, R.J. Human disorders of peroxisome metabolism and biogenesis. Biochim. Biophys. Acta (BBA)-Bioenerg. 2016, 1863, 922–933. [Google Scholar] [CrossRef] [PubMed]
- Pavlova, N.N.; Thompson, C.B. The Emerging Hallmarks of Cancer Metabolism. Cell Metab. 2016, 23, 27–47. [Google Scholar] [CrossRef] [PubMed] [Green Version]
- Masters, C.J. Cellular signalling: The role of the peroxisome. Cell. Signal. 1996, 8, 197–208. [Google Scholar] [CrossRef]
- Ferreira, A.R.; Marques, M.; Ribeiro, D. Peroxisomes and Innate Immunity: Antiviral Response and Beyond. Int. J. Mol. Sci. 2019, 20, 3795. [Google Scholar] [CrossRef] [Green Version]
- Burdick, A.D.; Kim, D.J.; Peraza, M.A.; Gonzalez, F.J.; Peters, J.M. The role of peroxisome proliferator-activated receptor-beta/delta in epithelial cell growth and differentiation. Cell. Signal. 2006, 18, 9–20. [Google Scholar] [CrossRef]
- Berger, J.; Dorninger, F.; Forss-Petter, S.; Kunze, M. Peroxisomes in brain development and function. Biochim. Biophys. Acta (BBA)-Bioenerg. 2016, 1863, 934–955. [Google Scholar] [CrossRef] [Green Version]
- Schrader, M.; Fahimi, H.D. The peroxisome: Still a mysterious organelle. Histochem. Cell Biol. 2008, 129, 421–440. [Google Scholar] [CrossRef] [PubMed] [Green Version]
- Platta, H.; Erdmann, R. Peroxisomal dynamics. Trends Cell Biol. 2007, 17, 474–484. [Google Scholar] [CrossRef] [PubMed]
- Pascual-Ahuir, A.; Manzanares-Estreder, S.; Proft, M. Pro- and Antioxidant Functions of the Peroxisome-Mitochondria Connection and Its Impact on Aging and Disease. Oxidative Med. Cell. Longev. 2017, 2017, 1–17. [Google Scholar] [CrossRef] [PubMed] [Green Version]
- Wanders, R.J.; Waterham, H.R.; Ferdinandusse, S. Metabolic interplay between peroxisomes and other subcellular orga-nelles including mitochondria and the endoplasmic reticulum. Front. Cell Dev. Biol. 2016, 3, 83. [Google Scholar] [CrossRef] [PubMed] [Green Version]
- Cipolla, C.M.; Lodhi, I.J. Peroxisomal Dysfunction in Age-Related Diseases. Trends Endocrinol. Metab. 2017, 28, 297–308. [Google Scholar] [CrossRef] [Green Version]
- Diano, S.; Liu, Z.-W.; Jeong, J.K.; Dietrich, M.; Ruan, H.-B.; Kim, E.; Suyama, S.; Kelly, K.; Gyengesi, E.; Arbiser, J.L.; et al. Peroxisome proliferation–associated control of reactive oxygen species sets melanocortin tone and feeding in diet-induced obesity. Nat. Med. 2011, 17, 1121–1127. [Google Scholar] [CrossRef] [Green Version]
- Hanahan, D.; Weinberg, R.A. Hallmarks of Cancer: The Next Generation. Cell 2011, 144, 646–674. [Google Scholar] [CrossRef] [Green Version]
- Kim, J.-A. Peroxisome Metabolism in Cancer. Cells 2020, 9, 1692. [Google Scholar] [CrossRef] [PubMed]
- Dahabieh, M.S.; Di Pietro, E.; Jangal, M.; Goncalves, C.; Witcher, M.; Braverman, N.E.; del Rincón, S.V. Peroxisomes and cancer: The role of a metabolic specialist in a disease of aberrant metabolism. Biochim. Biophys. Acta (BBA)-Bioenerg. 2018, 1870, 103–121. [Google Scholar] [CrossRef]
- Bouhtoury, F.E.; Keller, J.M.; Colin, S.; Parache, R.M.; Dauça, M. Peroxisomal enzymes in normal and tumoral human breast. J. Pathol. 1992, 166, 27–35. [Google Scholar] [CrossRef]
- Cablé, S.; Keller, J.M.; Colin, S.; Haffen, K.; Kédinger, M.; Parache, R.M.; Dauça, M. Peroxisomes in human colon carcinomas. Virchows Arch. B Cell Pathol. Incl. Mol. Pathol. 1992, 62, 221–226. [Google Scholar] [CrossRef]
- Litwin, J.A.; Beier, K.; Völkl, A.; Hofmann, W.J.; Fahimi, H.D. Immunocytochemical investigation of catalase and peroxisomal lipid β-oxidation enzymes in human hepatocellular tumors and liver cirrhosis. Virchows Archiv 1999, 435, 486–495. [Google Scholar] [CrossRef]
- Keller, J.-M.; Cablé, S.; El Bouhtoury, F.; Heusser, S.; Scotto, C.; Armbruster, L.; Ciolek, E.; Colin, S.; Schilt, J.; Dauça, M. Peroxisome through cell differentiation and neoplasia. Biol. Cell 1993, 77, 77–88. [Google Scholar] [CrossRef]
- Benjamin, D.I.; Cozzo, A.; Ji, X.; Roberts, L.S.; Louie, S.M.; Mulvihill, M.M.; Luo, K.; Nomura, D.K. Ether lipid generating enzyme AGPS alters the balance of structural and signaling lipids to fuel cancer pathogenicity. Proc. Natl. Acad. Sci. USA 2013, 110, 14912–14917. [Google Scholar] [CrossRef] [PubMed] [Green Version]
- Shukla, N.; Adhya, A.K.; Rath, J. Expression of Alpha-Methylacyl-Coenzyme A Racemase (AMACR) in Colorectal Neoplasia. J. Clin. Diagn. Res. 2017, 11, EC35–EC38. [Google Scholar] [CrossRef]
- Zhou, M.; Chinnaiyan, A.M.; Kleer, C.G.; Lucas, P.C.; Rubin, M.A. Alpha-Methylacyl-CoA racemase: A novel tumor marker over-expressed in several human cancers and their precursor lesions. Am. J. Surg. Pathol. 2002, 26, 926–931. [Google Scholar] [CrossRef]
- Benedetti, E.; Galzio, R.; Laurenti, G.; D’Angelo, B.; Melchiorre, E.; Cifone, M.; Fanelli, F.; Muzi, P.; Coletti, G.; Alecci, M.; et al. Lipid Metabolism Impairment in Human Gliomas: Expression of Peroxisomal Proteins in Human Gliomas at Different Grades of Malignancy. Int. J. Immunopathol. Pharmacol. 2010, 23, 235–246. [Google Scholar] [CrossRef] [PubMed]
- Cai, M.; Sun, X.; Wang, W.; Lian, Z.; Wu, P.; Han, S.; Chen, H.; Zhang, P. Disruption of peroxisome function leads to metabolic stress, mTOR inhibition, and lethality in liver cancer cells. Cancer Lett. 2018, 421, 82–93. [Google Scholar] [CrossRef] [PubMed]
- Watermann, C.; Meyer, M.; Wagner, S.; Wittekindt, C.; Klussmann, P.; Ergün, S.; Baumgart-Vogt, E.; Karnati, S. Peroxisomes are highly abundant and heterogeneous in human parotid glands. Original Paper in Press.
- Mast, F.D.; Fagarasanu, A.; Knoblach, B.; Rachubinski, R.A. Peroxisome Biogenesis: Something Old, Something New, Something Borrowed. Physiology 2010, 25, 347–356. [Google Scholar] [CrossRef] [Green Version]
- Tower, R.J.; Fagarasanu, A.; Aitchison, J.D.; Rachubinski, R.A. The peroxin Pex34p functions with the Pex11 family of peroxisomal divisional proteins to regulate the pe-roxisome population in yeast. Mol. Biol. Cell 2011, 22, 1727–1738. [Google Scholar] [CrossRef] [PubMed]
- Shimozawa, N.; Nagase, T.; Takemoto, Y.; Funato, M.; Kondo, N.; Suzuki, Y. Topical Review: Molecular and Neurologic Findings of Peroxisome Biogenesis Disorders. J. Child Neurol. 2005, 20, 326–329. [Google Scholar] [CrossRef]
- Shimozawa, N.; Imamura, A.; Zhang, Z.; Suzuki, Y.; Orii, T.; Tsukamoto, T.; Osumi, T.; Fujiki, Y.; Wanders, R.J.A.; Besley, G.; et al. Defective PEX gene products correlate with the protein import, biochemical abnormalities, and phe-notypic heterogeneity in peroxisome biogenesis disorders. J. Med. Genet. 1999, 36, 779–781. [Google Scholar] [CrossRef]
- Bakkeren, J.; Monnens, L.; Trijbels, J.; Maas, J. Serum very long chain fatty acid pattern in Zellweger syndrome. Clin. Chim. Acta 1984, 138, 325–331. [Google Scholar] [CrossRef]
- Lodhi, I.J.; Semenkovich, C.F. Peroxisomes: A Nexus for Lipid Metabolism and Cellular Signaling. Cell Metab. 2014, 19, 380–392. [Google Scholar] [CrossRef] [Green Version]
- Tarling, E.J.; Vallim, T.Q.D.A.; Edwards, P.A. Role of ABC transporters in lipid transport and human disease. Trends Endocrinol. Metab. 2013, 24, 342–350. [Google Scholar] [CrossRef] [Green Version]
- Van Roermund, C.W.; Visser, W.F.; Ijlst, L.; van Crutchen, A.; Boek, M.; Kulik, W.; Waterham, H.R.; Wanders, R.J.A. The human peroxisomal ABC half transporter ALDP functions as a homodimer and accepts acyl-CoA esters. FASEB J. 2008, 22, 4201–4208. [Google Scholar] [CrossRef] [PubMed] [Green Version]
- Watkins, P.A.; Ellis, J.M. Peroxisomal acyl-CoA synthetases. Biochim. Biophys. Acta 2012, 1822, 1411–1420. [Google Scholar] [CrossRef] [PubMed] [Green Version]
- Vluggens, A.; Andreoletti, P.; Viswakarma, N.; Jia, Y.; Matsumoto, K.; Kulik, W.; Khan, M.; Huang, J.; Guo, D.; Yu, S.; et al. Reversal of mouse Acyl-CoA oxidase 1 (ACOX1) null phenotype by human ACOX1b isoform [corrected]. Lab. Investig. J. Tech. Methods Pathol. 2010, 90, 696–708. [Google Scholar] [CrossRef] [Green Version]
- Ferdinandusse, S.; Denis, S.; van Roermund, C.W.T.; Preece, M.A.; Koster, J.; Ebberink, M.S.; Waterham, H.R.; Wanders, R.J.A. A novel case of ACOX2 deficiency leads to recognition of a third human peroxisomal acyl-CoA oxi-dase. Biochim. Biophys. Acta (BBA)-Mol. Basis Dis. 2018, 1864, 952–958. [Google Scholar] [CrossRef]
- Baes, M.; Huyghe, S.; Carmeliet, P.; Declercq, P.E.; Collen, D.; Mannaerts, G.P.; Van Veldhoven, P.P. Inactivation of the Peroxisomal Multifunctional Protein-2 in Mice Impedes the Degradation of Not Only 2-Methyl-branched Fatty Acids and Bile Acid Intermediates but Also of Very Long Chain Fatty Acids. J. Biol. Chem. 2000, 275, 16329–16336. [Google Scholar] [CrossRef] [Green Version]
- Haga, S.; Hinoshita, E.; Ikezaki, K.; Fukui, M.; Scheffer, G.L.; Uchiumi, T.; Kuwano, M. Involvement of the Multidrug Resistance Protein 3 in Drug Sensitivity and Its Expression in Human Glioma. Jpn. J. Cancer Res. 2001, 92, 211–219. [Google Scholar] [CrossRef] [PubMed]
- Muriithi, W.; Macharia, L.W.; Heming, E.A.C.P.; Echevarria, J.L.; Nyachieo, A.; Filho, P.N.; Neto, V.M. ABC transporters and the hallmarks of cancer: Roles in cancer aggressiveness beyond multidrug resistance. Cancer Biol. Med. 2020, 17, 253–269. [Google Scholar] [CrossRef] [PubMed]
- Demidenko, R.; Razanauskas, D.; Daniūnaitė, K.; Lazutka, J.R.; Jankevicius, F.; Jarmalaite, S. Frequent down-regulation of ABC transporter genes in prostate cancer. BMC Cancer 2015, 15, 683. [Google Scholar] [CrossRef] [PubMed] [Green Version]
- Kim, S.; Lee, Y.; Koo, J.S. Differential Expression of Lipid Metabolism-Related Proteins in Different Breast Cancer Subtypes. PLoS ONE 2015, 10, e0119473. [Google Scholar] [CrossRef] [PubMed] [Green Version]
- Schwanhäusser, B.; Busse, D.; Li, N.; Dittmar, G.; Schuchhardt, J.; Wolf, J.; Chen, W.; Selbach, M. Global quantification of mammalian gene expression control. Nature 2011, 473, 337–342. [Google Scholar] [CrossRef] [PubMed] [Green Version]
- Dean, J.M.; Lodhi, I.J. Structural and functional roles of ether lipids. Protein Cell 2018, 9, 196–206. [Google Scholar] [CrossRef]
- Fransen, M.; Nordgren, M.; Wang, B.; Apanasets, O. Role of peroxisomes in ROS/RNS-metabolism: Implications for human disease. Biochim. Biophys. Acta (BBA)-Mol. Basis Dis. 2012, 1822, 1363–1373. [Google Scholar] [CrossRef] [Green Version]
- Glorieux, C.; Calderon, P.B. Catalase down-regulation in cancer cells exposed to arsenic trioxide is involved in their in-creased sensitivity to a pro-oxidant treatment. Cancer Cell Int. 2018, 18, 1–9. [Google Scholar] [CrossRef] [PubMed]
- Dahabieh, M.S.; Ha, Z.; Di Pietro, E.; Nichol, J.N.; Bolt, A.M.; Goncalves, C.; Dupéré-Richer, D.; Pettersson, F.; Mann, K.K.; Braverman, N.; et al. Peroxisomes protect lymphoma cells from HDAC inhibitor-mediated apoptosis. Cell Death Differ. 2017, 24, 1912–1924. [Google Scholar] [CrossRef] [PubMed] [Green Version]
- Michalik, L.; Desvergne, B.; Wahli, W. Peroxisome-proliferator-activated receptors and cancers: Complex stories. Nat. Rev. Cancer 2004, 4, 61–70. [Google Scholar] [CrossRef] [PubMed]
- Wee, D.T.H.; A Thomas, A.; Bradley, P.J. Salivary duct carcinoma: What is already known, and can we improve survival? J. Laryngol. Otol. 2012, 126, S2–S7. [Google Scholar] [CrossRef] [PubMed]
- Elrod, H.A.; Sun, S.Y. PPARgamma and Apoptosis in Cancer. PPAR Res. 2008, 2008, 704165. [Google Scholar] [CrossRef] [Green Version]
- Karnati, S.; Baumgart-Vogt, E. Peroxisomes in mouse and human lung: Their involvement in pulmonary lipid metabolism. Histochem. Cell Biol. 2008, 130, 719–740. [Google Scholar] [CrossRef]
- Karnati, S.; Baumgart-Vogt, E. Peroxisomes in airway epithelia and future prospects of these organelles for pulmonary cell biology. Histochem. Cell Biol. 2009, 131, 447–454. [Google Scholar] [CrossRef]
- Ahlemeyer, B.; Neubert, I.; Kovacs, W.; Baumgart-Vogt, E. Differential expression of peroxisomal matrix and membrane proteins during postnatal development of mouse brain. J. Comp. Neurol. 2007, 505, 1–17. [Google Scholar] [CrossRef]
- Nenicu, A.; Lüers, G.H.; Kovacs, W.; Bergmann, M.; Baumgart-Vogt, E. Peroxisomes in Human and Mouse Testis: Differential Expression of Peroxisomal Proteins in Germ Cells and Distinct Somatic Cell Types of the Testis. Biol. Reprod. 2007, 77, 1060–1072. [Google Scholar] [CrossRef] [Green Version]
- Maxwell, M.; Bjorkman, J.; Nguyen, T.; Sharp, P.; Finnie, J.; Paterson, C.; Tonks, I.; Paton, B.C.; Kay, G.F.; Crane, D.I. Pex13 Inactivation in the Mouse Disrupts Peroxisome Biogenesis and Leads to a Zellweger Syndrome Phenotype. Am. Soc. Microbiol. Mol. Cell. Biol. 2003, 23, 5947–5957. [Google Scholar] [CrossRef] [Green Version]
- Fang, Y.; Morrell, J.C.; Jones, J.M.; Gould, S.J. PEX3 functions as a PEX19 docking factor in the import of class I peroxisomal membrane proteins. J. Cell. Biol. 2004, 164, 863–875. [Google Scholar] [CrossRef] [PubMed] [Green Version]
- Huyghe, S.; Casteels, M.; Janssen, A.; Meulders, L.; Mannaerts, G.P.; Declercq, P.E.; Van Veldhoven, P.P.; Baes, M. Prenatal and postnatal development of peroxisomal lipid-metabolizing pathways in the mouse. Biochem. J. 2001, 353 Pt 3, 673–680. [Google Scholar] [CrossRef]








| Primary Antibody | Host | Target Molecular Weight | Dilution (IF) | Dilution (WB) | Supplier |
|---|---|---|---|---|---|
| Cell type specific antigens | |||||
| Parotid secretory Protein, mouse (SPLUNC2) | Goat, polyclonal | 25 kDa | - | 1:3000 | Acris Antibodies, Inc. Cat. no.: AP31965PU-N |
| Parotid secretory Protein, human (SPLUNC2) | Mouse, monoclonal | 25 kDa | 1:1000 | Abbexa, Cat. no.: abx11413 | |
| Peroxisomal biogenesis and metabolic proteins | |||||
| Peroxin 6 (PEX6p), | Rabbit, polyclonal | 104 kDa | 1:1000 | Novus Biologicals, cat. no.: NBP1-80955 | |
| Peroxin 7 (PEX7p), | Mouse, monoclonal | 40 kDa | 1:1000 | UC Davis/NIH NeuroMab Facility | |
| Peroxin 13 (PEX13p), mouse | Rabbit, polyclonal | 44 kDa | 1:1000 | 1:6000 | Gift from Denis I. Crane; School of Biomol. Biophys. Sci., Griffith Univ., Nathan, Brisbane, Australia; see reference: [63] |
| Peroxin 14 (PEX14p), mouse | Rabbit, polyclonal | 42 kDa | 1:1000 | 1:3000 | Gift from Denis I. Crane; see reference: [63] |
| Catalase (CAT), mouse | Rabbit, polyclonal | 60 kDa | 1:2000 | 1:5000 | Gift from Denis I. Crane, see reference: [63] |
| ABC-transporter D3 (ABCD3/PMP70), mouse | Sheep, polyclonal | 75 kDa | 1:1000 | 1:3000 | Gift from Stephen Gould, Johns Hopkins Univ., Dept. Biol. Chem., Baltimore, MD, USA; see reference: [64] |
| Acyl-CoA oxidase (ACOX 1), mouse | Rabbit, polyclonal | 51 kDa | 1:5000 | Gift from Paul P. van Veldhoven, Dept. of Molecular Cell Biology, Pharmacology, Catholic University Leuven, Belgium; see reference: [65] | |
| Peroxiredoxin 1 | Rabbit, polyclonal | 22 kDa | 1:1000 | Abcam, Cambridge, UK, Cat. no: ab59538 | |
| “SKL”, mouse peptide | Rabbit, polyclonal | 1:5000 | Gift from Denis I. Crane, see reference: [63] | ||
| Thiolase | Rabbit, polyclonal | 51 kDa | 1:1000 | 1:5000 | Gift from Nancy E Bravermann; Depts. of Human Genetics and Pediatrics, McGill University-Montreal Montreal, QC, Canada. |
| Alkylglycerone-phosphate synthase (AGPS) | Mouse, monoclonal | 78 kDa | 1:1000 | 1:500 | Santa cruz, Cat no: sc-374201 |
| Glyceronephosphate O-Acyltransferase(GNPAT) | Rabbit, polyclonal | 70 kDa | 1:500 | 1:5000 | Proteintech, Cat no: 14931-1-AP |
| Nuclear receptors and cell signalling molecules | |||||
| PPAR α, rabbit | Rabbit, polyclonal | 52 kDa | 1:1000 | Santa cruz, Cat no: sc-9000 | |
| PPAR α | Mouse, monoclonal | 52 kDa | 1:1000 | Millipore, Cat. no.: MAB3890 | |
| PPAR α | Mouse, monoclonal | 52 kDa | 1:1000 | Pierce Biotechnology, Cat. no.: MA 1--822 | |
| PPAR β, rabbit | Rabbit, polyclonal | 52 kDa | 1:50 | 1:1000 | Santa cruz, Cat no: sc-7197 |
| PPAR δ | Rabbit, polyclonal | 50 kDa | 1:1000 | Abiocode, Cat. no.: R2295-1 | |
| PPAR γ, rabbit | Rabbit, polyclonal | 55 kDa | 1:50 | 1:1000 | Santa cruz, Cat no: sc-7196 |
| Antioxidative enzymes from other cell compartments | |||||
| Glutathione reductase | Rabbit, polyclonal | 56 kDa | 1:1000 | Abcam, Cambridge, UK, Cat. no: ab16801 | |
| Oxidative phosphorylation complex III (OxPhosIII), human | Mouse, monoclonal | 1:1000 | Molecular Probes/Invitrogen, Carlsbad, USA, Cat. no.: A11143 | ||
| Thioredoxin-1 (TrxR1) | Mouse, monoclonal | 55 kDa | 1:1000 | Santa cruz, Cat no: sc-28321 | |
| Superoxide dismutase 1 (SOD-1), | Goat; polyclonal | 17 kDa | 1:5000 | R&D Systems, Cat. no.; AF3787 | |
| Superoxide dismutase 2 (SOD-2) | Rabbit, polyclonal | 25 kDa | 1:1000 | 1:1000 | Research diagnostics, Inc., NJ, USA, Cat no: RDI-RTSODMabR |
| HO-1 | Rabbit, polyclonal | 32 kDa | 1:1000 | 1:1000 | Stressgen, Cat no: SPA-895 |
| Other marker proteins of different cell compartments | |||||
| β-tubulin, | Mouse, monoclonal | 55 kDa | 1:10,000 | Sigma Aldrich, Inc., Cat. no.: T8328 | |
| β-actin | Mouse, monoclonal | 45 kDa | 1:10,000 | Cell Signaling Technology, Inc.#3700 | |
| Glyceraldehyde-3-phosphate dehydrogenase (GAPDH) | Mouse, monoclonal | 36 kDa | 1:60,000 | Hy Test Ltd., Cat. no.:5G4 | |
| Secondary Antibodies | |||||
| HRP-rabbit | 1:6000 | Cell Signaling Technology, Inc.# | |||
| HRP-mouse | 1:6000 | Cell Signaling Technology, Inc.# | |||
| Bovine anti goat HRP | 1:5000 | Santa cruz, Cat. no: sc-2378 | |||
| Gene Target | Gene Bank Accession No. | Sence Primer (5′-3′) | Antisense Primer (5′-3′) | Annealing Temp °C | PCR Product (bp) |
|---|---|---|---|---|---|
| ABCD1 | NM_000033.3 | GTGGAGGACATGCAAAGGAA | TCACACATAGCCTCCCAACC | 58.1 | 113 |
| ABCD3 | NM_002858.3 | ATGACCCTTGGAACACTTCG | TGCCATCCATATGCAGGTAG | 57.8 | 385 |
| ACOX1 | NM_004035.6 | ATTTCCTTCAGGGGAGCATC | GCCAAGTGTCACATCCTGAA | 57.3 | 137 |
| ACOX2 | NM_003500.3 | CAAATTGTCGGCCTCCTGTA | GAGATCTCTGTGGCGTGGAG | 57.9 | 125 |
| ACOX3 | NM_003501.2 | GGAGTGTGTGGGCTCTTATC | CTCTTGCTCGGTAGGCATC | 57.7 | 107 |
| ACTB | NM_001101.3 | TCCCTGGAGAAGAGCTACGA | AGCACTGTGTTGGCGTACAG | 59.4 | 194 |
| AGPS | NM_003659.3 | AGGGGGATCGTGAGAAGGT | CCAAAGCCAAGTCTCGAATG | 59.6 | 147 |
| CAT | NM_001752.3 | CGTGCTGAATGAGGAACAGA | TTGTCCAGAAGAGCCTGGAT | 57.9 | 150 |
| FDPS | NM_001135821.1 | CAAGGAGGTCCTGGAGTACAA | GGAGACTATCAGCATCCTGTTTC | 58.7 | 113 |
| GAPDH | NM_002046.5 | GTCAACGGATTTGGTCGTATT | TGTAGTTGAGGTCAATGAAGGG | 56.6 | 106 |
| GNPAT | NM_014236.3 | GTGCAGAAAAACGCCTTAGC | GGCTGGTTTTCCTATTGGTG | 58.3 | 150 |
| GPX1 | NM_000581.2 | CAGTTTGGGCATCAGGAGAA | TCGAAGAGCATGAAGTTGGG | 57.8 | 101 |
| GR1/GSR | NM_000637.3 | GTGGCCTCCTATGACTACCT | CATCCAACATTCACGCAAGTG | 57.9 | 137 |
| HMGCR | NM_000859.2 | CGATGCATAGCCATCCTGTAT | GCTGGAATGACAGCTTCACA | 57.7 | 87 |
| HMGCS | NM_001098272.2 | TCTATCCTTCACACAGCTCTTTC | GGCAACAATTCCCACATCTTT | 57.9 | 89 |
| HO-1 | NM_002133.2 | CGGCTTCAAGCTGGTGAT | AGCTCTTCTGGGAAGTAGACA | 57.7 | 114 |
| HPRT | NM_000194.2 | CACTGGCAAAACAATGCAGACT | GTCTGGCTTATATCCAACACTTCGT | 60.2 | 118 |
| IDI | NM_004969.3 | TCTCATTGGGCATGAAGGTC | CATAAAACCTCGGGCTCCTT | 57.6 | 106 |
| MFP1 | NM_001966.3 | ATGGATATGGATGGCCAAGG | GCTCCAGTTGGGGAATATCA | 57.1 | 126 |
| MFP2 | NM_000414.3 | TGTCGTTGCAGGCCTTATT | CCTCCCAAATCATTCACAACAAC | 57.4 | 148 |
| MVD | NM_002461.2 | GGTGGCACCTGTTCTTCTCTCT | CTGATGAGCAGCTGTCTGGAGT | 56.5 | 82 |
| MVK | NM_000431.3 | CTGGACACAAGCTTTCTGGA | AAGCCTGCAACCTCCTTTAG | 57.7 | 83 |
| PMVK | NM_006556.3 | GCCTTTCGGAAGGACATGAT | GTCACTCACCAGCCAGATG | 58 | 114 |
| PPARalpha | NM_005036.4 | CTGGCCAAGAGAATCTACGAG | ACTGGTTCCATGTTGCCAAG | 57.9 | |
| PPARbeta | NM_177435.2 | AACATGCAAGGCACTGACTG | CTGCCAAAGTGCTGGGATT | 59 | 129 |
| PPARgamma | NM_138712.3 | ATCTTTCAGGGCTGCCAGT | TCGTGGACTCCATATTTGAGG | 58.9 | 131 |
| PRDX6 | NM_004905.2 | TTAGTGCCATGTGCCTTTCA | TAGCAACCCACTGCAAGAAG | 57.7 | 144 |
| MVD | NM_002461.2 | GGTGGCACCTGTTCTTCTCTCT | CTGATGAGCAGCTGTCTGGAGT | 56.5 | 82 |
| MVK | NM_000431.3 | CTGGACACAAGCTTTCTGGA | AAGCCTGCAACCTCCTTTAG | 57.7 | 83 |
| PMVK | NM_006556.3 | GCCTTTCGGAAGGACATGAT | GTCACTCACCAGCCAGATG | 58 | 114 |
| PPARalpha | NM_005036.4 | CTGGCCAAGAGAATCTACGAG | ACTGGTTCCATGTTGCCAAG | 57.9 | |
| PPARbeta | NM_177435.2 | AACATGCAAGGCACTGACTG | CTGCCAAAGTGCTGGGATT | 59 | 129 |
| PPARgamma | NM_138712.3 | ATCTTTCAGGGCTGCCAGT | TCGTGGACTCCATATTTGAGG | 58.9 | 131 |
| PRDX6 | NM_004905.2 | TTAGTGCCATGTGCCTTTCA | TAGCAACCCACTGCAAGAAG | 57.7 | 144 |
| PSP/SPLUNC2 | NM_001319164.1 | GAAGTCTGAGGTGGTGTCAAG | TGCCAAGATTGTCAAGAAGAGA | 58.2 | 107 |
| RPL13 | NM_000977. | CGGAATGGCATGGTCTTGA | CCTTACGTCTGCGGATCTTAC | 57.8 | 100 |
| SOD1 | NM_000454.4 | AGGATGAAGAGAGGCATGTTG | ATGGTCTCCTGAGAGTGAGAT | 57.7 | 107 |
| SOD2 | NM_000636.2 | GTTGGCCAAGGGAGATGTTA | CGTTAGGGCTGAGGTTTGT | 57.5 | 110 |
| SQS | NM_001287742.1 | GAAGTCAGTGAGACCAAGAACC | CGCTCTCTGTAGAGCCTTAGA | 58.6 | 76 |
| TBP | NM_003194.4 | TGACCCAGCATCACTGTTTC | GCTGGAACTCGTCTCACTATTC | 58.1 | 118 |
| Thiolase | NM_001607.3 | GATGCCTTCTTACCCCAACA | CCCAACCACTGCATAAGACC | 57.5 | |
| TRX1 | NM_001244938.1 | GGACGCTGCAGGTGATAAA | CACTCTGAAGCAACATCATGAAAG | 57.9 | 102 |
| TRX2 | NM_012473.3 | GTTAGAGAAGATGGTGGCCAAG | GCTGACACCTCATACTCAATGG | 58.7 | 99 |
Publisher’s Note: MDPI stays neutral with regard to jurisdictional claims in published maps and institutional affiliations. |
© 2021 by the authors. Licensee MDPI, Basel, Switzerland. This article is an open access article distributed under the terms and conditions of the Creative Commons Attribution (CC BY) license (https://creativecommons.org/licenses/by/4.0/).
Share and Cite
Meyer, M.T.; Watermann, C.; Dreyer, T.; Wagner, S.; Wittekindt, C.; Klussmann, J.P.; Ergün, S.; Baumgart-Vogt, E.; Karnati, S. Differential Expression of Peroxisomal Proteins in Distinct Types of Parotid Gland Tumors. Int. J. Mol. Sci. 2021, 22, 7872. https://doi.org/10.3390/ijms22157872
Meyer MT, Watermann C, Dreyer T, Wagner S, Wittekindt C, Klussmann JP, Ergün S, Baumgart-Vogt E, Karnati S. Differential Expression of Peroxisomal Proteins in Distinct Types of Parotid Gland Tumors. International Journal of Molecular Sciences. 2021; 22(15):7872. https://doi.org/10.3390/ijms22157872
Chicago/Turabian StyleMeyer, Malin Tordis, Christoph Watermann, Thomas Dreyer, Steffen Wagner, Claus Wittekindt, Jens Peter Klussmann, Süleyman Ergün, Eveline Baumgart-Vogt, and Srikanth Karnati. 2021. "Differential Expression of Peroxisomal Proteins in Distinct Types of Parotid Gland Tumors" International Journal of Molecular Sciences 22, no. 15: 7872. https://doi.org/10.3390/ijms22157872
APA StyleMeyer, M. T., Watermann, C., Dreyer, T., Wagner, S., Wittekindt, C., Klussmann, J. P., Ergün, S., Baumgart-Vogt, E., & Karnati, S. (2021). Differential Expression of Peroxisomal Proteins in Distinct Types of Parotid Gland Tumors. International Journal of Molecular Sciences, 22(15), 7872. https://doi.org/10.3390/ijms22157872

