Transcriptome Analysis of Protocatechualdehyde against Listeria monocytogenes and Its Effect on Chicken Quality Characteristics
Abstract
1. Introduction
2. Materials and Methods
2.1. Reagents
2.2. Bacterial Strain and Culture Conditions
2.3. Cooked Chicken Breast Pretreat Ment
2.4. Minimum Inhibitory Concentration Determinations
2.5. Growth Curves
2.6. Membrane Integrity and Membrane Potential
2.7. Determination of Intracellular ATP
2.8. Intracellular pHin Measurements
2.9. Confocal Laser Scanning Microscopy (CLSM) Examinations
2.10. Field Emission Gun Scanning Electron Microscopy (FEG-SEM) Analysis
2.11. RNA Sequence and Bioinformatics Analysis
2.12. Simulation Study of PCA on the Growth Inhibition of L. monocytogenes in the Cooked Chicken Breast Meat
2.13. Color Measurement
2.14. Determination of Texture Profile Analysis (TPA)
2.15. Determination of Thiobarbituric Acid Reactive Substances (TBARS)
2.16. Sensory Evaluation
2.17. Statistical Analysis
3. Results and Discussion
3.1. MIC and Growth Curves of PCA to L. monocytogenes
3.2. Membrane Potential
3.3. Intracellular ATP Concentrations
3.4. Intracellular pHin Measurements
3.5. CLSM Observation
3.6. FEG-SEM Observation
3.7. Transcriptome Analysis
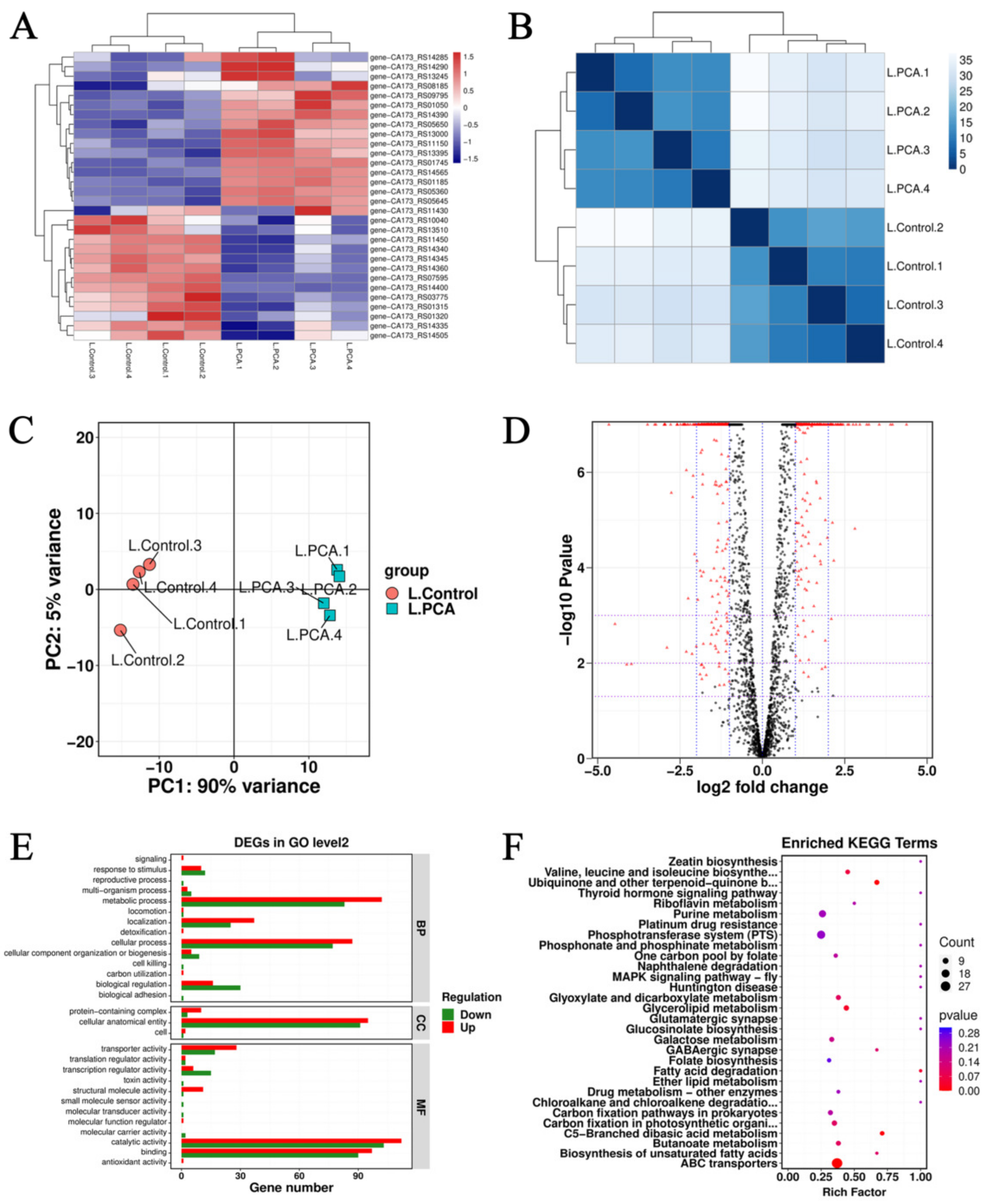
3.7.1. Global Analysis of Transcriptome Data
3.7.2. GO and KEGG Analysis of DEGs
3.7.3. DEGs Associated with Amino Acid Metabolism
3.7.4. DEGs Associated with Nucleotide Metabolism
3.7.5. DEGs Associated with Membrane Transport
3.7.6. DEGs Associated with Two-Component Systems
3.7.7. DEGs in Other Key Metabolic Pathways
3.8. Simulation Study of PCA on the Growth Inhibition of L. monocytogenes in the Cooked Chicken Breast Meat
3.9. Effect of PCA on the Color of the Cooked Chicken Breast Meat
3.10. Effects of PCA on TBARS in the Cooked Chicken Breast Meat
3.11. Effects of PCA on TPA in the Cooked Chicken Breast Meat
3.12. Effects of PCA on Sensory Characteristics in the Cooked Chicken Breast Meat
4. Conclusions
Author Contributions
Funding
Data Availability Statement
Conflicts of Interest
References
- Zhang, S.; Shen, Y.R.; Wu, S.; Xiao, Y.Q.; He, Q.; Shi, S.R. The dietary combination of essential oils and organic acids reduces Salmonella enteritidis in challenged chicks. Poult. Sci. 2019, 98, 6349–6355. [Google Scholar] [CrossRef]
 - Buchanan, R.L.; Gorris, L.; Hayman, M.M.; Jackson, T.C.; Whiting, R.C. A review of Listeria monocytogenes: An update on outbreaks, virulence, dose-response, ecology, and risk assessments. Food Control 2017, 75, 1–13. [Google Scholar] [CrossRef]
 - Jordan, K.; McAuliffe, O. Listeria monocytogenes in Foods. Adv. Food Nutr. Res. 2018, 86, 181–213. [Google Scholar]
 - Thomas, J.; Govender, N.; McCarthy, K.M.; Erasmus, L.K.; Doyle, T.J.; Allam, M.; Ismail, A.; Ramalwa, N.; Sekwadi, P.; Ntshoe, G.; et al. Outbreak of Listeriosis in south africa associated with processed meat. N. Engl. J. Med. 2020, 382, 632–643. [Google Scholar] [CrossRef]
 - EFSA. The European Union one health 2019 zoonoses report. EFSA J. 2021, 19, e06406. [Google Scholar]
 - Mireles-Arriaga, A.I.; Ruiz-Nieto, J.E.; Juárez-Abraham, M.R.; Mendoza-Carrillo, M.; Martínez-Loperena, R. Functional restructured meat: Applications of ingredients derived from plants. Vitae 2017, 24, 196–204. [Google Scholar] [CrossRef]
 - Ferysiuk, K.; Wójciak, K.M. Reduction of nitrite in meat products through the application of various plant-based Ingredients. Antioxidants 2020, 9, 711. [Google Scholar] [CrossRef] [PubMed]
 - Wang, Y.H.; Li, W.H.; Du, G.H. Protocatechualdehyde. In Natural Small Molecule Drugs from Plants; Springer Nature Singapore Pte Ltd.: Singapore; People’s Medical Publishing House: Beijing, China, 2018. [Google Scholar]
 - Chang, Z.Q.; Gebru, E.; Lee, S.P.; Rhee, M.H.; Kim, J.C.; Cheng, H.; Park, S.C. In vitro antioxidant and anti-inflammatory activities of protocatechualdehyde isolated from Phellinus gilvus. J. Nutr. Sci. Vitaminol. 2011, 57, 118–122. [Google Scholar] [CrossRef]
 - Kim, K.J.; Kim, M.A.; Jung, J.H. Antitumor and antioxidant activity of protocatechualdehyde produced from Streptomyces lincolnensis M-20. Arch. Pharm. Res. 2008, 31, 1572–1577. [Google Scholar] [CrossRef]
 - Wei, G.; Guan, Y.; Yin, Y.; Duan, J.; Zhou, D.; Zhu, Y.; Quan, W.; Xi, M.; Wen, A. Anti-inflammatory effect of protocatechuic aldehyde on myocardial ischemia/reperfusion injury in vivo and in vitro. Inflammation 2013, 36, 592–602. [Google Scholar] [CrossRef]
 - Tian, L.; Wang, X.; Zhang, D.; Wu, M.; Xue, Z.; Liu, Z.; Yang, S.; Li, H.; Gong, G. Evaluation of the membrane damage mechanism of protocatechualdehyde against Yersinia enterocolitica and simulation of growth inhibition in pork. Food Chem. 2021, 363, 130340. [Google Scholar] [CrossRef]
 - Gutiérrez-Larraínzar, M.; Rúa, J.; Caro, I.; Castro, C.D.; Arriaga, D.D.; García-Armesto, M.; Valle, P.D. Evaluation of antimicrobial and antioxidant activities of natural phenolic compounds against foodborne pathogens and spoilage bacteria. Food Control 2012, 26, 555–563. [Google Scholar] [CrossRef]
 - Li, S.; Yu, Y.; Chen, J.; Guo, B.; Yang, L.; Ding, W. Evaluation of the antibacterial effects and mechanism of action of protocatechualdehyde against Ralstonia solanacearum. Molecules 2016, 21, 754. [Google Scholar] [CrossRef] [PubMed]
 - Shi, C.; Guo, D.; Zhang, W.T.; Liu, Z.Y.; Xia, X.D. Antibacterial activity of protocatechualdehyde against Cronobacter sakazakii and its possible mechanism of action. Food Sci. Technol. Res. 2017, 33, 105–111. [Google Scholar]
 - Yadav, D.; Tanveer, A.; Malviya, N.; Yadav, S. Chapter 1—Overview and principles of bioengineering: The drivers of omics technologies. In Omics Technologies and Bio-Engineering; Barh, D., Azevedo, V., Eds.; Academic Press: San Diego, CA, USA, 2018; pp. 3–23. [Google Scholar]
 - Domínguez, Á.; Muñoz, E.; López, M.C.; Cordero, M.; Martínez, J.P.; Viñas, M. Transcriptomics as a tool to discover new antibacterial targets. Biotechnol. Lett. 2017, 39, 819–828. [Google Scholar] [CrossRef]
 - Li, Y.; Ren, F.; Chen, D.; Chen, H.; Chen, W. Antibacterial mechanism of linalool against Pseudomonas fragi: A transcriptomic study. Foods 2022, 11, 2058. [Google Scholar] [CrossRef]
 - Wiegand, I.; Hilpert, K.; Hancock, R.E.W. Agar and broth dilution methods to determine the minimal inhibitory concentration (MIC) of antimicrobial substances. Nat. Protoc. 2008, 3, 163–175. [Google Scholar] [CrossRef]
 - Guo, L.; Gong, S.; Wang, Y.; Sun, Q.; Duo, K.; Fei, P. Antibacterial activity of olive oil polyphenol extract against Salmonella Typhimurium and Staphylococcus aureus: Possible mechanisms. Foodborne Pathog. Dis. 2020, 17, 396–403. [Google Scholar] [CrossRef]
 - Bajpai, V.K.; Sharma, A.; Baek, K.H. Antibacterial mode of action of Cudrania tricuspidata fruit essential oil, affecting membrane permeability and surface characteristics of food-borne pathogens. Food Control 2013, 32, 582–590. [Google Scholar] [CrossRef]
 - Su, P.W.; Yang, C.H.; Yang, J.F.; Su, P.Y.; Chuang, L.Y. Antibacterial activities and antibacterial mechanism of polygonum cuspidatum extracts against nosocomial drug-resistant pathogens. Molecules 2015, 20, 11119–11130. [Google Scholar] [CrossRef] [PubMed]
 - Zhang, N.; Pu, Y.; Sun, L.; Wang, Y.; Deng, Q.; Xu, D.; Liu, Y.; Hussain, M.; Gooneratne, R. Modeling the effects of different conditions on the inhibitory activity of antimicrobial lipopeptide (AMPNT-6) against Staphylococcus aureus growth and enterotoxin production in shrimp meat. Aquac. Int. 2017, 25, 57–70. [Google Scholar] [CrossRef]
 - Cachaldora, A.; Garcia, G.; Lorenzo, J.M.; Garcia-Fontan, M.C. Effect of modified atmosphere and vacuum packaging on some quality characteristics and the shelf-life of ‘morcilla’, a typical cooked blood sausage. Meat Sci. 2013, 93, 220–225. [Google Scholar] [CrossRef]
 - Novakovi, S.; Tomaevi, I. A comparison between Warner-Bratzler shear force measurement and texture profile analysis of meat and meat products: A review. IOP Conf. Ser. Earth Environ. Sci. 2017, 85, 012063. [Google Scholar] [CrossRef]
 - Al-Hijazeen, M.; Mendonca, A.; Lee, E.J.; Ahn, D.U. Effect of oregano oil and tannic acid combinations on the quality and sensory characteristics of cooked chicken meat—ScienceDirect. Poult. Sci. 2018, 97, 676–683. [Google Scholar] [CrossRef]
 - Liao, S.; Gong, G.; Wang, X.; Tian, L. Membrane damage mechanism of protocatechualdehyde against Micrococcus luteus and its effect on pork quality characteristics. Sci. Rep. 2022, 12, 18856. [Google Scholar] [CrossRef] [PubMed]
 - Prachayasittikul, S.; Buraparuangsang, P.; Worachartcheewan, A.; Isarankura-Na-Ayudhya, C.; Ruchirawat, S.; Prachayasittikul, V. Antimicrobial and antioxidative activities of bioactive constituents from Hydnophytum formicarum Jack. Molecules 2008, 13, 904–921. [Google Scholar] [CrossRef]
 - Bot, C.; Prodan, C. Probing the membrane potential of living cells by dielectric spectroscopy. Eur. Biophys. J. 2009, 38, 1049–1059. [Google Scholar] [CrossRef]
 - Nguyen, H.V.; Meile, J.C.; Lebrun, M.; Caruso, D.; Chu-Ky, S.; Sarter, S. Litsea cubeba leaf essential oil from Vietnam: Chemical diversity and its impacts on antibacterial activity. Lett. Appl. Microbiol. 2018, 66, 207–214. [Google Scholar] [CrossRef]
 - Ke, R.; Xu, Q.; Li, C.; Luo, L.; Huang, D. Mechanisms of AMPK in the maintenance of ATP balance during energy metabolism. Cell Biol. Int. 2018, 42, 384–392. [Google Scholar] [CrossRef]
 - Sánchez, E.; García, S.; Heredia, N. Extracts of edible and medicinal plants damage membranes of Vibrio cholerae. Appl. Environ. Microbiol. 2010, 76, 6888–6894. [Google Scholar] [CrossRef] [PubMed]
 - Golda-VanEeckhoutte, R.L.; Roof, L.T.; Needoba, J.A.; Peterson, T.D. Determination of intracellular pH in phytoplankton using the fluorescent probe, SNARF, with detection by fluorescence spectroscopy. J. Microbiol. Methods 2018, 152, 109–118. [Google Scholar] [CrossRef] [PubMed]
 - Liu, G.; Song, Z.; Yang, X.; Gao, Y.; Sun, B. Antibacterial mechanism of bifidocin A, a novel broad-spectrum bacteriocin produced by Bifidobacterium animalis BB04. Food Control 2016, 62, 309–316. [Google Scholar] [CrossRef]
 - Sun, Z.; Zhang, X.; Wu, H.; Wang, H.; Bian, H.; Zhu, Y.; Xu, W.; Liu, F.; Wang, D.; Fu, L. Antibacterial activity and action mode of chlorogenic acid against Salmonella Enteritidis, a foodborne pathogen in chilled fresh chicken. World J. Microbiol. Biotechnol. 2020, 36, 24–33. [Google Scholar] [CrossRef]
 - Planson, A.-G.; Sauveplane, V.; Dervyn, E.; Jules, M. Bacterial growth physiology and RNA metabolism. BBA Gene Regul. Mech. 2020, 1863, 194502. [Google Scholar] [CrossRef] [PubMed]
 - Horinouchi, T.; Tamaoka, K.; Furusawa, C.; Ono, N.; Suzuki, S.; Hirasawa, T.; Yomo, T.; Shimizu, H. Transcriptome analysis of parallel-evolved Escherichia coli strains under ethanol stress. BMC Genom. 2010, 11, 579–589. [Google Scholar] [CrossRef] [PubMed]
 - Siddiqui, M.; Ceppi, P. A non-proliferative role of pyrimidine metabolism in cancer. Mol. Metab. 2020, 35, 100962. [Google Scholar] [CrossRef]
 - Wang, H.; Xu, F.; Zhang, X.; Shao, X.; Wei, Y.; Wang, H. Transcriptomic analysis reveals antibacterial mechanism of flavonoids from Sedum aizoon L. against Pseudomonas fragi. Food Control 2021, 134, 108755. [Google Scholar] [CrossRef]
 - Goncheva, M.; Chin, D.; Heinrichs, D. Nucleotide biosynthesis: The base of bacterial pathogenesis. Trends Microbiol. 2022, 30, 793–804. [Google Scholar] [CrossRef]
 - Katragkou, A.; Williams, M.; Sternberg, S.; Pantazatos, D.; Roilides, E.; Walsh, T.J. Micafungin alters the amino acid, nucleic acid and central carbon metabolism of Candida albicans at subinhibitory concentrations: Novel insights into mechanisms of action. J. Antimicrob. Chemother. 2017, 72, 712–716. [Google Scholar]
 - Svetlov, M.S.; Syroegin, E.A.; Aleksandrova, E.V.; Atkinson, G.C.; Gregory, S.T.; Mankin, A.S.; Polikanov, Y.S. Structure of Erm-modified 70S ribosome reveals the mechanism of macrolide resistance. Nat. Chem. Biol. 2021, 17, 412–420. [Google Scholar] [CrossRef]
 - Rogers, S.O. Evolution of the genetic code based on conservative changes of codons, amino acids, and aminoacyl tRNA synthetases. J. Theor. Biol. 2019, 466, 1–10. [Google Scholar] [CrossRef]
 - Gan, C.; Huang, X.; Wu, Y.; Zhan, J.; Zhang, X.; Liu, Q.; Huang, Y. Untargeted metabolomics study and pro-apoptotic properties of B-norcholesteryl benzimidazole compounds in ovarian cancer SKOV3 cells. J. Steroid Biochem. 2020, 202, 105709. [Google Scholar] [CrossRef]
 - Hayrapetyan, H.; Tempelaars, M.; Nierop Groot, M.; Abee, T. Bacillus cereus ATCC 14579 RpoN (Sigma 54) is a pleiotropic regulator of growth, carbohydrate metabolism, motility, biofilm formation and toxin production. PLoS ONE 2015, 10, e0134872. [Google Scholar] [CrossRef] [PubMed]
 - Gao, T.; Ding, M.; Yang, C.H.; Fan, H.; Chai, Y.; Li, Y. The phosphotransferase system gene ptsH plays an important role in MnSOD production, biofilm formation, swarming motility, and root colonization in Bacillus cereus 905. Res. Microbiol. 2019, 170, 86–96. [Google Scholar] [CrossRef] [PubMed]
 - Zhang, P.; Chen, X.B.; Ding, B.Q.; Liu, H.L.; He, T. Down-regulation of ABCE1 inhibits temozolomide resistance in glioma through the PI3K/Akt/NF-κB signaling pathway. Biosci. Rep. 2018, 38, BSR20181711. [Google Scholar] [CrossRef] [PubMed]
 - Liao, H.Y.; Chien, C.C.; Tang, P.; Chen, C.C.; Chen, C.Y.; Chen, S.C. The integrated analysis of transcriptome and proteome for exploring the biodegradation mechanism of 2, 4, 6-trinitrotoluene by Citrobacter sp. J. Hazard. 2018, 349, 79–90. [Google Scholar] [CrossRef]
 - Schaeffer, R.D.; Kinch, L.; Medvedev, K.E.; Pei, J.; Cheng, H.; Grishin, N. ECOD: Identification of distant homology among multidomain and transmembrane domain proteins. BMC Mol. Cell Biol. 2019, 20, 18–28. [Google Scholar] [CrossRef]
 - Akhtar, A.A.; Turner, D.P. The role of bacterial ATP-binding cassette (ABC) transporters in pathogenesis and virulence: Therapeutic and vaccine potential. Microb. Pathog. 2022, 171, 105734. [Google Scholar] [CrossRef]
 - Kumari, N.; Chandrasekharan, N.; Wijayarathna, C. Characterization of a multi-metal resistant Bacillus cereus strain TWSL_5 and it’s bioremediation potential for Cr, Pb, Zn and Fe. Am. J. Environ. Sci. 2021, 17, 49–62. [Google Scholar] [CrossRef]
 - Marmion, M.; Macori, G.; Ferone, M.; Whyte, P.; Scannell, A. Survive and thrive: Control mechanisms that facilitate bacterial adaptation to survive manufacturing-related stress. Int. J. Food Microbiol. 2022, 368, 109612. [Google Scholar] [CrossRef]
 - Wang, C.; Wang, Z.; You, Y.; Xu, W.; Lv, Z.; Liu, Z.; Chen, W.; Shi, Y. Response of Arthrobacter QD 15-4 to dimethyl phthalate by regulating energy metabolism and ABC transporters. Ecotoxicol. Environ. Saf. 2019, 174, 146–152. [Google Scholar] [CrossRef] [PubMed]
 - Vuppada, R.K.; Hansen, C.R.; Strickland, K.A.P.; Kelly, K.M.; McCleary, W.R. Phosphate signaling through alternate conformations of the PstSCAB phosphate transporter. BMC Microbiol. 2018, 18, 8–16. [Google Scholar] [CrossRef] [PubMed]
 - Beis, K.; Rebuffat, S. Multifaceted ABC transporters associated to microcin and bacteriocin export. Res. Microbiol. 2019, 170, 399–406. [Google Scholar] [CrossRef] [PubMed]
 - Wang, Y.; Gao, L.; Rao, X.; Wang, J.; Yu, H.; Jiang, J.; Zhou, W.; Wang, J.; Xiao, Y.; Li, M.; et al. Characterization of lasR-deficient clinical isolates of Pseudomonas aeruginosa. Sci. Rep. 2018, 8, 13344–13353. [Google Scholar] [CrossRef]
 - Xu, X.; Li, H.; Qi, X.; Chen, Y.; Qin, Y.; Zheng, J.; Jiang, X. cheA, cheB, cheR, cheV, and cheY are involved in regulating the adhesion of Vibrio harveyi. Front. Cell. Infect. Microbiol. 2020, 10, 591751. [Google Scholar] [CrossRef]
 - Papenfort, K.; Bassler, B.L. Quorum sensing signal-response systems in Gram-negative bacteria. Nat. Rev. Microbiol. 2016, 14, 576–588. [Google Scholar] [CrossRef]
 - Redman, W.K.; Welch, G.S.; Rumbaugh, K.P. Differential efficacy of glycoside hydrolases to disperse biofilms. Front. Cell. Infect. Microbiol. 2020, 10, 379–385. [Google Scholar] [CrossRef]
 - Tamkutė, L.; Gil, B.M.; Carballido, J.R.; Pukalskienė, M.; Venskutonis, P.R. Effect of cranberry pomace extracts isolated by pressurized ethanol and water on the inhibition of food pathogenic/spoilage bacteria and the quality of pork products. FoodRes.Int. 2019, 120, 38–51. [Google Scholar] [CrossRef]
 - Šojić, B.; Pavlić, B.; Ikonić, P.; Tomović, V.; Ikonić, B.; Zeković, Z.; Kocić-Tanackov, S.; Jokanović, M.; Škaljac, S.; Ivić, M. Coriander essential oil as natural food additive improves quality and safety of cooked pork sausages with different nitrite levels. Meat Sci. 2019, 157, 107879. [Google Scholar] [CrossRef]
 - Wang, W.; Zhao, D.; Xiang, Q.; Li, K.; Bai, Y. Effect of cinnamon essential oil nanoemulsions on microbiological safety and quality properties of chicken breast fillets during refrigerated storage. LWT Food Sci. Technol. 2021, 152, 112376. [Google Scholar] [CrossRef]
 - Amaral, A.B.; Silva, M.V.D.; Lannes, S.C.D.S. Lipid oxidation in meat: Mechanisms and protective factors—A review. Cienc. Tecnol. Aliment. 2018, 38, 1–15. [Google Scholar] [CrossRef]
 - Munekata, P.; Rocchetti, G.; Pateiro, M.; Lucini, L.; Domínguez, R.; Lorenzo, J.M. Addition of plant extracts to meat and meat products to extend shelf-life and health-promoting attributes: An overview. Curr. Opin. Food Sci. 2020, 31, 81–87. [Google Scholar] [CrossRef]
 - Guillén-Sans, R.; Guzmán-Chozas, M. The thiobarbituric acid (TBA) reaction in foods: A review. Crit. Rev. Food Sci. Nutr. 1998, 38, 315–350. [Google Scholar] [CrossRef]
 - Schreuders, F.; Schlangen, M.; Kyriakopoulou, K.; Boom, R.M.; Goot, A. Texture methods for evaluating meat and meat analogue structures: A review. Food Control 2021, 127, 108103. [Google Scholar] [CrossRef]
 - Mahdavi-Roshan, M.; Gheibi, S.; Pourfarzad, A. Effect of propolis extract as a natural preservative on quality and shelf life of marinated chicken breast (chicken Kebab). LWT Food Sci. Technol. 2022, 155, 112942. [Google Scholar] [CrossRef]
 - Dominguez-Hernandez, E.; Salaseviciene, A.; Ertbjerg, P. Low-temperature long-time cooking of meat: Eating quality and underlying mechanisms. Meat Sci. 2018, 143, 104–113. [Google Scholar] [CrossRef]
 






| Trials | A (Day) | B (°C) | C (mg/mL) | log10 (N/(CFU/g)) | 
|---|---|---|---|---|
| 1 | 1 | 4 | 0.625 | 5.06 | 
| 2 | 5 | 4 | 0.625 | 5.35 | 
| 3 | 1 | 37 | 0.625 | 5.23 | 
| 4 | 5 | 37 | 0.625 | 5.58 | 
| 5 | 1 | 20.5 | 0 | 5.54 | 
| 6 | 5 | 20.5 | 0 | 6.11 | 
| 7 | 1 | 20.5 | 1.25 | 5.02 | 
| 8 | 5 | 20.5 | 1.25 | 5.26 | 
| 9 | 3 | 4 | 0 | 5.75 | 
| 10 | 3 | 37 | 0 | 5.93 | 
| 11 | 3 | 4 | 1.25 | 5.09 | 
| 12 | 3 | 37 | 1.25 | 5.13 | 
| 13 | 3 | 20.5 | 0.625 | 5.29 | 
| 14 | 3 | 20.5 | 0.625 | 5.32 | 
| 15 | 3 | 20.5 | 0.625 | 5.38 | 
| 16 | 3 | 20.5 | 0.625 | 5.43 | 
| 17 | 3 | 20.5 | 0.625 | 5.47 | 
| Gene | ko_Annotation | Log2 FC | p-Value | Description | 
|---|---|---|---|---|
| CA173_RS11265 | Alanine, aspartate, and glutamate metabolism | 1.081957 | 1.18 × 10−7 | argininosuccinate synthase | 
| argH | Alanine, aspartate, and glutamate metabolism | 1.061599 | 2.35 × 10−12 | argininosuccinate lyase | 
| purF | Alanine, aspartate, and glutamate metabolism | 1.019488 | 6.40 × 10−17 | amidophosphoribosyltransferase | 
| CA173_RS13115 | Alanine, aspartate, and glutamate metabolism | 1.097684 | 4.90 × 10−17 | glutamate decarboxylase | 
| CA173_RS14770 | Glycine, serine, and threonine metabolism | 1.275227 | 1.94 × 10−15 | glycerate kinase | 
| trpA | Glycine, serine, and threonine metabolism | 1.184578 | 3.52 × 10−5 | tryptophan synthase subunit alpha | 
| trpB | Glycine, serine, and threonine metabolism | 1.191056 | 8.71 × 10−6 | tryptophan synthase subunit beta | 
| leuB | Valine, leucine, and isoleucine biosynthesis | 1.971215 | 2.36 × 10−5 | 3-isopropylmalate dehydrogenase | 
| leuC | Valine, leucine, and isoleucine biosynthesis | 1.206237 | 1.43 × 10−11 | 3-isopropylmalate dehydratase large subunit | 
| leuD | Valine, leucine, and isoleucine biosynthesis | 1.905842 | 5.80 × 10−13 | 3-isopropylmalate dehydratase small subunit | 
| ilvB | Valine, leucine, and isoleucine biosynthesis | 1.172642 | 0.000109 | biosynthetic-type acetolactate synthase large subunit | 
| ilvC | Valine, leucine, and isoleucine biosynthesis | 1.858133 | 4.95 × 10−13 | ketol-acid reductoisomerase | 
| CA173_RS08780 | Phenylalanine, tyrosine, and tryptophan biosynthesis | 1.401025 | 1.79 × 10−5 | phosphoribosylanthranilate isomerase | 
| CA173_RS07790 | Lysine biosynthesis | -1.21078 | 2.38 × 10−8 | aspartate-semialdehyde dehydrogenase | 
| rpmC | Ribosome | 1.016667 | 1.16 × 10−5 | 50S ribosomal protein L29 | 
| rpmI | Ribosome | 1.297633 | 1.50 × 10−7 | 50S ribosomal protein L35 | 
| rplB | Ribosome | 1.016719 | 5.72 × 10−6 | 50S ribosomal protein L2 | 
| rplO | Ribosome | 1.079427 | 1.03 × 10−21 | 50S ribosomal protein L15 | 
| rplQ | Ribosome | 1.083072 | 1.17 × 10−19 | 50S ribosomal protein L17 | 
| rplX | Ribosome | 1.072298 | 9.74 × 10−11 | 50S ribosomal protein L24 | 
| rpsJ | Ribosome | 1.017788 | 1.12 × 10−7 | 30S ribosomal protein S10 | 
| rpsN | Ribosome | 1.75559 | 7.29 × 10−5 | 30S ribosomal protein S14 | 
| rpsP | Ribosome | 1.414987 | 9.13 × 10−17 | 30S ribosomal protein S16 | 
| rpsQ | Ribosome | 1.181848 | 1.02 × 10−7 | 30S ribosomal protein S17 | 
| CA173_RS14110 | Ribosome | 1.295859 | 3.94 × 10−6 | type Z 30S ribosomal protein S14 | 
| pheS | Aminoacyl-tRNA biosynthesis | 1.742778 | 7.10 × 10−46 | phenylalanine--tRNA ligase subunit alpha | 
| pheT | Aminoacyl-tRNA biosynthesis | 1.571565 | 6.94 × 10−40 | phenylalanine--tRNA ligase subunit beta | 
| glyQ | Aminoacyl-tRNA biosynthesis | 1.176408 | 6.23 × 10−16 | glycine--tRNA ligase subunit alpha | 
| glyS | Aminoacyl-tRNA biosynthesis | 1.309933 | 1.64 × 10−18 | glycine--tRNA ligase subunit beta | 
| thrS | Aminoacyl-tRNA biosynthesis | 1.117751 | 8.79 × 10−17 | threonine--tRNA ligase | 
| sipY | Protein export | −1.48206 | 9.88 × 10−17 | type I signal peptidase SipY | 
| yidC | Protein export | −1.01195 | 4.81 × 10−14 | membrane protein insertaseYidC | 
| CA173_RS08830 | Base excision repair | −2.94502 | 6.17 × 10−50 | DNA-3-methyladenine glycosylase I | 
| CA173_RS02040 | Phosphotransferase system (PTS) | −1.12959 | 0.013481 | PTS fructose transporter subunit IIB | 
| CA173_RS10815 | PTS | −1.60707 | 6.74 × 10−16 | PTS sugar transporter subunit IIB | 
| CA173_RS11305 | PTS | −3.27105 | 2.50 × 10−11 | PTS sugar transporter subunit IIA | 
| CA173_RS02610 | PTS | −1.13536 | 2.40 × 10−14 | PTS galactitol transporter subunit IIC | 
| CA173_RS01540 | PTS | −2.96986 | 7.42 × 10−8 | PTS lactose/cellobiose transporter subunit IIA | 
| CA173_RS01825 | PTS | −1.31607 | 0.011838 | PTS sugar transporter subunit IIA | 
| CA173_RS11300 | PTS | −2.76471 | 2.69 × 10−6 | PTS sugar transporter subunit IIB | 
| CA173_RS14630 | PTS | −1.9508 | 2.59 × 10−23 | PTS sugar transporter subunit IIC | 
| CA173_RS02605 | PTS | −1.79285 | 0.003955 | PTS sugar transporter subunit IIB | 
| CA173_RS04710 | PTS | −1.8375 | 0.021573 | PTS sugar transporter subunit IIB | 
| CA173_RS14910 | PTS | −1.30713 | 0.010148 | PTS sugar transporter subunit IIB | 
| CA173_RS02585 | PTS | −1.41589 | 1.57 × 10−6 | PTS sugar transporter subunit IIA | 
| CA173_RS11295 | PTS | −2.5824 | 1.23 × 10−42 | PTS galactitol transporter subunit IIC | 
| CA173_RS00135 | PTS | −1.22299 | 1.57 × 10−16 | beta-glucoside-specific PTS transporter subunit IIABC | 
| CA173_RS00170 | PTS | 1.335248 | 0.000102 | PTS sugar transporter subunit IIC | 
| CA173_RS15010 | PTS | 1.22531 | 3.64 × 10−6 | PTS lactose/cellobiose transporter subunit IIA | 
| CA173_RS15095 | PTS | 1.323207 | 5.42 × 10−12 | PTS sugar transporter subunit IIA | 
| CA173_RS12525 | PTS | 2.010962 | 1.56 × 10−34 | fructose-specific PTS transporter subunit EIIC | 
| CA173_RS15020 | PTS | 1.404133 | 0.000196 | PTS sugar transporter subunit IIB | 
| PstA | ABC transporters | 2.070414 | 2.26 × 10−12 | phosphate ABC transporter permeasePstA | 
| PstB | ABC transporters | 1.519848 | 3.54 × 10−13 | phosphate ABC transporter ATP-binding protein PstB | 
| PstC | ABC transporters | 1.375445 | 1.20 × 10−7 | phosphate ABC transporter permease subunit PstC | 
| fliI | Flagellar assembly | 1.501106 | 2.54 × 10−9 | flagellar protein export ATPaseFliI | 
| CA173_RS03900 | Flagellar assembly | 1.149952 | 3.41 × 10−13 | FliH/SctL family protein | 
| CA173_RS03940 | Bacterial chemotaxis | −1.35731 | 4.07 × 10−29 | methyl-accepting chemotaxis protein | 
| CA173_RS13115 | Quorum sensing | 1.097684 | 4.90 × 10−17 | glutamate decarboxylase | 
| CA173_RS00240 | Quorum sensing | 1.205978 | 2.72 × 10−15 | accessory gene regulator ArgB-like protein | 
| CA173_RS00250 | Quorum sensing | −1.09844 | 8.53 × 10−13 | sensor histidine kinase | 
| CA173_RS12515 | Quorum sensing | −1.87055 | 3.90 × 10−7 | competence protein ComK | 
| plcB | Quorum sensing | −1.00494 | 3.00 × 10−8 | phosphatidylcholine phospholipase C | 
| hly | Quorum sensing | −1.42193 | 1.39 × 10−25 | cholesterol-dependent cytolysin listeriolysin O | 
| Source | Sum of Squares | df | Mean Square | F-Value | p-Value | 
|---|---|---|---|---|---|
| Model | 1.43 | 9 | 0.1591 | 35.98 | <0.0001 | 
| A-A | 0.2628 | 1 | 0.2628 | 59.43 | 0.0001 | 
| B-B | 0.0481 | 1 | 0.0481 | 10.87 | 0.0132 | 
| C-C | 1 | 1 | 1 | 226.39 | <0.0001 | 
| AB | 0.0009 | 1 | 0.0009 | 0.2035 | 0.6655 | 
| AC | 0.0272 | 1 | 0.0272 | 6.16 | 0.0421 | 
| BC | 0.0049 | 1 | 0.0049 | 1.11 | 0.3275 | 
| A2 | 0.0045 | 1 | 0.0045 | 1.02 | 0.3459 | 
| B2 | 0.0068 | 1 | 0.0068 | 1.54 | 0.2542 | 
| C2 | 0.0793 | 1 | 0.0793 | 17.94 | 0.0039 | 
| Residual | 0.031 | 7 | 0.0044 | ||
| Lack of Fit | 0.0087 | 3 | 0.0029 | 0.5192 | 0.6915 | 
| Pure Error | 0.0223 | 4 | 0.0056 | ||
| Cor Total | 1.46 | 16 | 
| TPA | Time/d | Positive Control | 2 × MIC | MIC | Control | 
|---|---|---|---|---|---|
| Hardness | 1 | 4837.5 ± 53.09 c | 4649.28 ± 195.73 c | 4320.58 ± 239.06 d | 4013.82 ± 96.83 d | 
| 3 | 6231.74 ± 236.2 b | 7002.53 ± 112.7 a | 6678.25 ± 196.37 b | 7097.74 ± 244.8 b | |
| 5 | 7068.13 ± 102.94 a | 7574.16 ± 398.98 a | 7605.47 ± 32.98 a | 7999.56 ± 110.85 a | |
| 7 | 6514.4 ± 186.08 b | 6289.94 ± 219.33 b | 6011.5 ± 63.03 c | 6585.17 ± 225.27 c | |
| Springiness | 1 | 0.94 ± 0.01 | 0.97 ± 0.01 | 0.97 ± 0.01 | 0.95 ± 0.02 | 
| 3 | 0.94 ± 0.02 | 0.95 ± 0.01 | 0.97 ± 0.02 | 0.98 ± 0.01 | |
| 5 | 0.94 ± 0.02 | 0.97 ± 0.01 | 0.96 ± 0.01 | 0.98 ± 0.01 | |
| 7 | 0.96 ± 0.01 | 0.97 ± 0.01 | 0.97 ± 0.01 | 0.97 ± 0.01 | |
| Cohesiveness | 1 | 0.75 ± 0.01 | 0.77 ± 0.01 | 0.8 ± 0.02 | 0.8 ± 0.05 | 
| 3 | 0.77 ± 0.06 | 0.75 ± 0.01 | 0.79 ± 0.1 | 0.77 ± 0.02 | |
| 5 | 0.76 ± 0.09 | 0.79 ± 0.06 | 0.76 ± 0.09 | 0.76 ± 0.01 | |
| 7 | 0.78 ± 0.02 | 0.8 ± 0.07 | 0.76 ± 0.06 | 0.74 ± 0.01 | |
| Chewiness | 1 | 3434.17 ± 52.46 c | 3604.26 ± 227.76 b | 3452.85 ± 112.93 b | 2928.25 ± 116.22 c | 
| 3 | 4310.81 ± 101.25 b | 5037.57 ± 133.96 a | 4908.74 ± 294.64 a | 4934.46 ± 148.19 b | |
| 5 | 4492.62 ± 75.85 b | 5461.53 ± 321.74 a | 5267.5 ± 87.36 a | 6614.91 ± 329.4 a | |
| 7 | 4888.11 ± 235.65 a | 5581.4 ± 327.7 a | 5016.59 ± 81.48 a | 5902.15 ± 451.93 a | |
| Resilience | 1 | 0.36 ± 0.01 | 0.37 ± 0.04 | 0.37 ± 0.02 | 0.37 ± 0.01 | 
| 3 | 0.36 ± 0.03 | 0.34 ± 0.01 | 0.36 ± 0.05 | 0.37 ± 0.04 | |
| 5 | 0.34 ± 0.04 | 0.34 ± 0.03 | 0.34 ± 0.05 | 0.35 ± 0.02 | |
| 7 | 0.36 ± 0.02 | 0.37 ± 0.03 | 0.33 ± 0.03 | 0.32 ± 0.02 | 
Disclaimer/Publisher’s Note: The statements, opinions and data contained in all publications are solely those of the individual author(s) and contributor(s) and not of MDPI and/or the editor(s). MDPI and/or the editor(s) disclaim responsibility for any injury to people or property resulting from any ideas, methods, instructions or products referred to in the content.  | 
© 2023 by the authors. Licensee MDPI, Basel, Switzerland. This article is an open access article distributed under the terms and conditions of the Creative Commons Attribution (CC BY) license (https://creativecommons.org/licenses/by/4.0/).
Share and Cite
Liao, S.; Tian, L.; Qi, Q.; Hu, L.; Wang, M.; Gao, C.; Cui, H.; Gai, Z.; Gong, G. Transcriptome Analysis of Protocatechualdehyde against Listeria monocytogenes and Its Effect on Chicken Quality Characteristics. Foods 2023, 12, 2625. https://doi.org/10.3390/foods12132625
Liao S, Tian L, Qi Q, Hu L, Wang M, Gao C, Cui H, Gai Z, Gong G. Transcriptome Analysis of Protocatechualdehyde against Listeria monocytogenes and Its Effect on Chicken Quality Characteristics. Foods. 2023; 12(13):2625. https://doi.org/10.3390/foods12132625
Chicago/Turabian StyleLiao, Sichen, Lu Tian, Qi Qi, Lemei Hu, Minmin Wang, Chang Gao, Haoyue Cui, Zhongchao Gai, and Guoli Gong. 2023. "Transcriptome Analysis of Protocatechualdehyde against Listeria monocytogenes and Its Effect on Chicken Quality Characteristics" Foods 12, no. 13: 2625. https://doi.org/10.3390/foods12132625
APA StyleLiao, S., Tian, L., Qi, Q., Hu, L., Wang, M., Gao, C., Cui, H., Gai, Z., & Gong, G. (2023). Transcriptome Analysis of Protocatechualdehyde against Listeria monocytogenes and Its Effect on Chicken Quality Characteristics. Foods, 12(13), 2625. https://doi.org/10.3390/foods12132625
        
