Molecular Regulation of Yak Preadipocyte Differentiation and Proliferation by LncFAM200B and ceRNA Regulatory Network Analysis
Abstract
:1. Introduction
2. Materials and Methods
2.1. Adenovirus Generation and Cell Culture
2.2. Total RNA Extraction, Sequencing, and Data Processing
2.3. DEG Analysis and Novel Transcript Prediction
2.4. DEM Analyses and Target Gene Prediction
2.5. Gene Ontology and Kyoto Encyclopedia of Genes and Genomes Analyses
2.6. LncFAM200B-miRNA–mRNA Interaction Network Construction
2.7. Quantitative Recerce-Transcription PCR
2.8. Cell Transfection, Proliferation Detection, and Flow Cytometry
2.9. Cell Differentiation Induction and Oil Red O Staining
2.10. Statistical Analysis
3. Results
3.1. DEGs Analysis after lncFAM200B Overexpression in Preadipocytes
3.2. Differentially Expressed miRNAs after lncFAM200B Overexpression in Preadipocytes
3.3. LncFAM200B as a Core of the Regulatory Network Construction
3.4. RT-qPCR Results
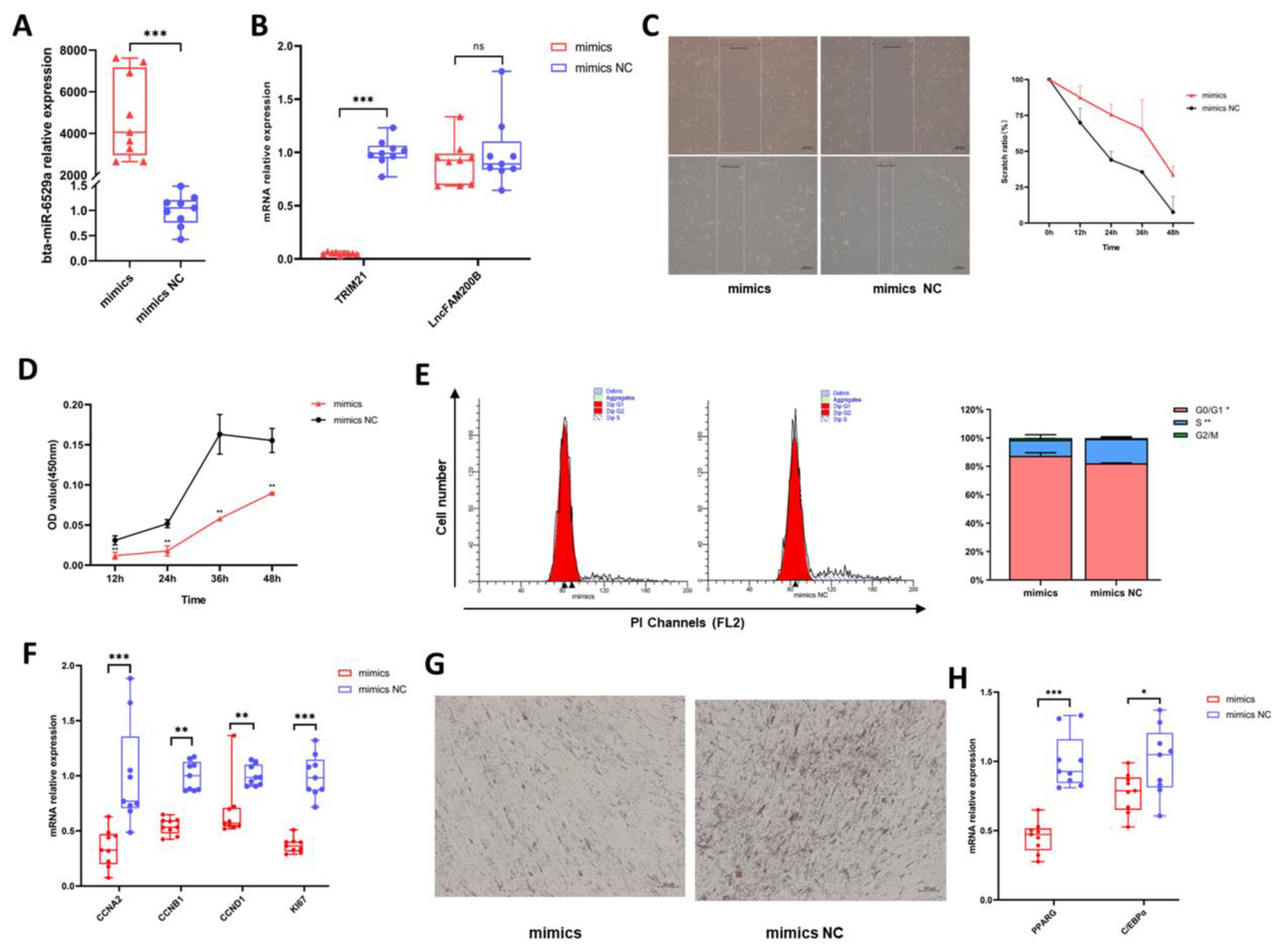
3.5. Effects of miR-6529a on Preadipocytes Differentiation and Proliferation
4. Discussion
Supplementary Materials
Author Contributions
Funding
Institutional Review Board Statement
Data Availability Statement
Conflicts of Interest
References
- Ji, Q.M.; Xin, J.W.; Chai, Z.X.; Zhang, C.F.; Dawa, Y.; Luo, S.; Zhang, Q.; Pingcuo, Z.; Peng, M.; Zhu, Y.; et al. A chromosome-scale reference genome and genome-wide genetic variations elucidate adaptation in yak. Mol. Ecol. Resour. 2021, 21, 201–211. [Google Scholar] [CrossRef] [PubMed]
- Frank, D.; Ball, A.; Hughes, J.; Krishnamurthy, R.; Piyasiri, U.; Stark, J.; Watkins, P.; Warner, R. Sensory and Flavor Chemistry Characteristics of Australian Beef: Influence of Intramuscular Fat, Feed, and Breed. J. Agric. Food Chem. 2016, 64, 4299–4311. [Google Scholar] [CrossRef] [PubMed]
- Wang, H.; Zhong, J.; Zhang, C.; Chai, Z.; Cao, H.; Wang, J.; Zhu, J.; Wang, J.; Ji, Q. The whole-transcriptome landscape of muscle and adipose tissues reveals the ceRNA regulation network related to intramuscular fat deposition in yak. BMC Genom. 2020, 21, 347. [Google Scholar] [CrossRef] [PubMed]
- Zhang, S.; Kang, Z.; Cai, H.; Jiang, E.; Pan, C.; Dang, R.; Lei, C.; Chen, H.; Lan, X. Identification of novel alternative splicing of bovine lncRNA lncFAM200B and its effects on preadipocyte proliferation. J. Cell. Physiol. 2021, 236, 601–611. [Google Scholar] [CrossRef] [PubMed]
- Khan, R.; Raza, S.H.A.; Junjvlieke, Z.; Wang, H.; Cheng, G.; Smith, S.B.; Jiang, Z.; Li, A.; Zan, L. RNA-seq reveal role of bovine TORC2 in the regulation of adipogenesis. Arch. Biochem. Biophys. 2020, 680, 108236. [Google Scholar] [CrossRef]
- Du, J.; Zhang, P.; Gan, M.; Zhao, X.; Xu, Y.; Li, Q.; Jiang, Y.; Tang, G.; Li, M.; Wang, J.; et al. MicroRNA-204-5p regulates 3T3-L1 preadipocyte proliferation, apoptosis and differentiation. Gene 2018, 668, 1–7. [Google Scholar] [CrossRef]
- Ma, X.; Sun, J.; Zhu, S.; Du, Z.; Li, D.; Li, W.; Li, Z.; Tian, Y.; Kang, X.; Sun, G. MiRNAs and mRNAs Analysis during Abdominal Preadipocyte Differentiation in Chickens. Animals 2020, 10, 468. [Google Scholar] [CrossRef] [Green Version]
- Bai, Y.; Li, X.; Chen, Z.; Li, J.; Tian, H.; Ma, Y.; Raza, S.H.A.; Shi, B.; Han, X.; Luo, Y.; et al. Interference with ACSL1 Gene in Bovine Adipocytes: Transcriptome Profiling of mRNA and lncRNA Related to Unsaturated Fatty Acid Synthesis. Front. Vet. Sci. 2021, 8, 788316. [Google Scholar] [CrossRef]
- Wang, L.X.; Wan, C.; Dong, Z.B.; Wang, B.H.; Liu, H.Y.; Li, Y. Integrative Analysis of Long Noncoding RNA (lncRNA), microRNA (miRNA) and mRNA Expression and Construction of a Competing Endogenous RNA (ceRNA) Network in Metastatic Melanoma. Med. Sci. Monit. 2019, 25, 2896–2907. [Google Scholar] [CrossRef]
- Zhang, S.; Kang, Z.; Sun, X.; Cao, X.; Pan, C.; Dang, R.; Lei, C.; Chen, H.; Lan, X. Novel lncRNA lncFAM200B: Molecular Characteristics and Effects of Genetic Variants on Promoter Activity and Cattle Body Measurement Traits. Front. Genet. 2019, 10, 968. [Google Scholar] [CrossRef]
- Guo, Z.; Cao, Y. An lncRNA miRNA mRNA ceRNA network for adipocyte differentiation from human adipose derived stem cells. Mol. Med. Rep. 2019, 19, 4271–4287. [Google Scholar] [CrossRef] [PubMed] [Green Version]
- Zhao, L.L.; Wang, H.; Chai, Z.X.; Wang, J.K.; Wang, J.B.; Wu, Z.J.; Xin, J.W.; Zhong, J.C.; Ji, Q.M. Cloning, Expression and Bioinformatics Analysis of Yak lncFAM200B. Acta Agric. Boreali-Sin. 2020, 35, 220–230. [Google Scholar] [CrossRef]
- Ran, H.B.; Zhao, L.L.; Wang, H.; Chai, Z.X.; Wang, J.K.; Wang, J.B.; Wu, Z.J.; Zhong, J.C. Effects of lncFAM200B on the Lipid Deposition in Intramuscular Preadipocytes of Yak. Sci. Agric. Sin. 2022, 55, 2654–2666. [Google Scholar] [CrossRef]
- Castéra, L.; Krieger, S.; Rousselin, A.; Legros, A.; Baumann, J.J.; Bruet, O.; Brault, B.; Fouillet, R.; Goardon, N.; Letac, O.; et al. Next-generation sequencing for the diagnosis of hereditary breast and ovarian cancer using genomic capture targeting multiple candidate genes. Eur. J. Hum. Genet. 2014, 11, 1305–1313. [Google Scholar] [CrossRef] [Green Version]
- Wang, D. hppRNA-a Snakemake-based handy parameter-free pipeline for RNA-Seq analysis of numerous samples. Brief. Bioinform. 2018, 4, 622–626. [Google Scholar] [CrossRef] [PubMed]
- Wen, M.; Shen, Y.; Shi, S.; Tang, T. miREvo: An integrative microRNA evolutionary analysis platform for next-generation sequencing experiments. BMC Bioinform. 2012, 13, 140. [Google Scholar] [CrossRef] [Green Version]
- Chen, C.; Ridzon, D.A.; Broomer, A.J.; Zhou, Z.; Lee, D.H.; Nguyen, J.T.; Barbisin, M.; Xu, N.L.; Mahuvakar, V.R.; Andersen, M.R.; et al. Real-time quantification of microRNAs by stem-loop RT-PCR. Nucleic Acids Res. 2005, 20, e179. [Google Scholar] [CrossRef]
- Chen, Z.S.; Wong, A.K.Y.; Cheng, T.C.; Koon, A.C.; Chan, H.Y.E. FipoQ/FBXO33, a Cullin-1-based ubiquitin ligase complex component modulates ubiquitination and solubility of polyglutamine disease protein. J. Neurochem. 2019, 149, 781–798. [Google Scholar] [CrossRef] [PubMed]
- Rossetti, C.; Picardi, E.; Ye, M.; Camilli, G.; D’Erchia, A.M.; Cucina, L.; Locatelli, F.; Fianchi, L.; Teofili, L.; Pesole, G.; et al. RNA editing signature during myeloid leukemia cell differentiation. Leukemia 2017, 31, 2824–2832. [Google Scholar] [CrossRef] [PubMed]
- Lv, X.; Gu, C.; Guo, S. Activation of BDNF-AS/ADAR/p53 Positive Feedback Loop Inhibits Glioblastoma Cell Proliferation. Neurochem. Res. 2020, 45, 508–518. [Google Scholar] [CrossRef] [PubMed]
- Wang, Z.Q.; Sun, X.L.; Wang, Y.L.; Miao, Y.L. Agrin promotes the proliferation, invasion and migration of rectal cancer cells via the WNT signaling pathway to contribute to rectal cancer progression. J. Recept. Signal Transduct. Res. 2021, 41, 363–370. [Google Scholar] [CrossRef] [PubMed]
- Liu, M.C.; Logan, H.; Newman, J.J. Distinct roles for Notch1 and Notch3 in human adipose-derived stem/stromal cell adipogenesis. Mol. Biol. Rep. 2020, 47, 8439–8450. [Google Scholar] [CrossRef] [PubMed]
- Auguet, T.; Bertran, L.; Binetti, J.; Aguilar, C.; Martínez, S.; Guiu-Jurado, E.; Sabench, F.; Adalid, L.; Porras, J.A.; Riesco, D.; et al. Hepatocyte Notch Signaling Deregulation Related to Lipid Metabolism in Women with Obesity and Nonalcoholic Fatty Liver. Obesity 2020, 28, 1487–1493. [Google Scholar] [CrossRef] [PubMed]
- Sandel, D.A.; Liu, M.; Ogbonnaya, N.; Newman, J.J. Notch3 is involved in adipogenesis of human adipose-derived stromal/stem cells. Biochimie 2018, 150, 31–36. [Google Scholar] [CrossRef]
- De Decker, M.; Lavaert, M.; Roels, J.; Tilleman, L.; Vandekerckhove, B.; Leclercq, G.; Van Nieuwerburgh, F.; Van Vlierberghe, P.; Taghon, T. HES1 and HES4 have non-redundant roles downstream of Notch during early human T-cell development. Haematologica 2021, 106, 130–141. [Google Scholar] [CrossRef] [PubMed] [Green Version]
- Coomer, C.E.; Wilson, S.G.; Titialii-Torres, K.F.; Bills, J.D.; Krueger, L.A.; Petersen, R.A.; Turnbaugh, E.M.; Janesch, E.L.; Morris, A.C. Her9/Hes4 is required for retinal photoreceptor development, maintenance, and survival. Sci. Rep. 2020, 10, 11316. [Google Scholar] [CrossRef] [PubMed]
- Li, B.; Huang, X.; Yang, C.; Ge, T.; Zhao, L.; Zhang, X.; Tian, L.; Zhang, E. miR-27a Regulates Sheep Adipocyte Differentiation by Targeting CPT1B Gene. Animals 2021, 12, 28. [Google Scholar] [CrossRef]
- Fan, Y.; Gan, M.; Tan, Y.; Chen, L.; Shen, L.; Niu, L.; Liu, Y.; Tang, G.; Jiang, Y.; Li, X.; et al. Mir-152 Regulates 3T3-L1 Preadipocyte Proliferation and Differentiation. Molecules 2019, 24, 3379. [Google Scholar] [CrossRef] [Green Version]
- Zhao, Z.; Wang, Y.; Yun, D.; Huang, Q.; Meng, D.; Li, Q.; Zhang, P.; Wang, C.; Chen, H.; Lu, D. TRIM21 overexpression promotes tumor progression by regulating cell proliferation, cell migration and cell senescence in human glioma. Am. J. Cancer Res. 2020, 10, 114–130. [Google Scholar]
- Gu, L.; Zhu, Y.; Lin, X.; Tan, X.; Lu, B.; Li, Y. Stabilization of FASN by ACAT1-mediated GNPAT acetylation promotes lipid metabolism and hepatocarcinogenesis. Oncogene 2020, 39, 2437–2449. [Google Scholar] [CrossRef] [PubMed]
- Cheng, J.; Huang, Y.; Zhang, X.; Yu, Y.; Wu, S.; Jiao, J.; Tran, L.; Zhang, W.; Liu, R.; Zhang, L.; et al. TRIM21 and PHLDA3 negatively regulate the crosstalk between the PI3K/AKT pathway and PPP metabolism. Nat. Commun. 2020, 11, 1880. [Google Scholar] [CrossRef] [PubMed]
- Sun, J.; Chen, X.; Ji, X.; Meng, S.; Wang, W.; Wang, P.; Bai, J.; Li, Z.; Chen, Y. TRIM21 deficiency promotes cell proliferation and tumorigenesis via regulating p21 expression in ovarian cancer. Bioengineered 2022, 13, 6024–6035. [Google Scholar] [CrossRef] [PubMed]
- Vermeulen, K.; Berneman, Z.N.; Van Bockstaele, D.R. Cell cycle and apoptosis. Cell Prolif. 2003, 36, 165–175. [Google Scholar] [CrossRef] [PubMed]
- Bellayr, I.H.; Marklein, R.A.; Lo Surdo, J.L.; Bauer, S.R.; Puri, R.K. Identification of Predictive Gene Markers for Multipotent Stromal Cell Proliferation. Stem Cells Dev. 2016, 25, 861–873. [Google Scholar] [CrossRef] [PubMed]
- Li, X.; Ma, X.L.; Tian, F.J.; Wu, F.; Zhang, J.; Zeng, W.H.; Lin, Y.; Zhang, Y. Downregulation of CCNA2 disturbs trophoblast migration, proliferation, and apoptosis during the pathogenesis of recurrent miscarriage. Am. J. Reprod. Immunol. 2019, 82, e13144. [Google Scholar] [CrossRef] [PubMed]
- Yang, Z.; Wu, X.; Li, J.; Zheng, Q.; Niu, J.; Li, S. CCNB2, CDC20, AURKA, TOP2A, MELK, NCAPG, KIF20A, UBE2C, PRC1, and ASPM May Be Potential Therapeutic Targets for Hepatocellular Carcinoma Using Integrated Bioinformatic Analysis. Int. J. Gen. Med. 2021, 14, 10185–10194. [Google Scholar] [CrossRef]
- Zhu, L.J.; Pan, Y.; Chen, X.Y.; Hou, P.F. BUB1 promotes proliferation of liver cancer cells by activating SMAD2 phosphorylation. Oncol. Lett. 2020, 19, 3506–3512. [Google Scholar] [CrossRef] [PubMed]
- Shen, Y.; Sun, Y.; Zhang, L.; Liu, H. Effects of DTX3L on the cell proliferation, adhesion, and drug resistance of multiple myeloma cells. Tumour. Biol. 2017, 39, 1010428317703941. [Google Scholar] [CrossRef] [Green Version]
- Wang, L.; Sun, X.; He, J.; Liu, Z. Functions and Molecular Mechanisms of Deltex Family Ubiquitin E3 Ligases in Development and Disease. Front. Cell Dev. Biol. 2021, 9, 706997. [Google Scholar] [CrossRef] [PubMed]
- Bachmann, S.B.; Frommel, S.C.; Camicia, R.; Winkler, H.C.; Santoro, R.; Hassa, P.O. DTX3L and ARTD9 inhibit IRF1 expression and mediate in cooperation with ARTD8 survival and proliferation of metastatic prostate cancer cells. Mol. Cancer 2014, 13, 125. [Google Scholar] [CrossRef] [Green Version]
- Yang, C.S.; Jividen, K.; Spencer, A.; Dworak, N.; Ni, L.; Oostdyk, L.T.; Chatterjee, M.; Kuśmider, B.; Reon, B.; Parlak, M.; et al. Ubiquitin Modification by the E3 Ligase/ADP-Ribosyltransferase Dtx3L/Parp9. Mol. Cell 2017, 66, 503–516.e5. [Google Scholar] [CrossRef] [PubMed] [Green Version]
- Cantó, C.; Sauve, A.A.; Bai, P. Crosstalk between poly(ADP-ribose) polymerase and sirtuin enzymes. Mol. Asp. Med. 2013, 34, 1168–1201. [Google Scholar] [CrossRef] [Green Version]
- O’Connor, M.J.; Thakar, T.; Nicolae, C.M.; Moldovan, G.L. PARP14 regulates cyclin D1 expression to promote cell-cycle progression. Oncogene 2021, 40, 4872–4883. [Google Scholar] [CrossRef] [PubMed]
- Szántó, M.; Gupte, R.; Kraus, W.L.; Pacher, P.; Bai, P. PARPs in lipid metabolism and related diseases. Prog. Lipid Res. 2021, 84, 101117. [Google Scholar] [CrossRef]
- Cappadocia, L.; Lima, C.D. Ubiquitin-like Protein Conjugation: Structures, Chemistry, and Mechanism. Chem. Rev. 2018, 118, 889–918. [Google Scholar] [CrossRef] [PubMed]
- Hein, J.B.; Nilsson, J. Interphase APC/C-Cdc20 inhibition by cyclin A2-Cdk2 ensures efficient mitotic entry. Nat. Commun. 2016, 7, 10975. [Google Scholar] [CrossRef] [Green Version]
- Zhang, S.; Tischer, T.; Barford, D. Cyclin A2 degradation during the spindle assembly checkpoint requires multiple binding modes to the APC/C. Nat. Commun. 2019, 10, 3863. [Google Scholar] [CrossRef]
- Schrock, M.S.; Stromberg, B.R.; Scarberry, L.; Summers, M.K. APC/C ubiquitin ligase: Functions and mechanisms in tumorigenesis. Semin. Cancer Biol. 2020, 67, 80–91. [Google Scholar] [CrossRef]
- Wang, H.; Liu, Z.; Wu, P.; Wang, H.; Ren, W. NUSAP1 Accelerates Osteosarcoma Cell Proliferation and Cell Cycle Progression via Upregulating CDC20 and Cyclin A2. OncoTargets Ther. 2021, 14, 3443–3454. [Google Scholar] [CrossRef]
- Fu, H.; Zhang, Y.; Chen, Y.; Chen, J.; Chen, P. CSN1 facilitates proliferation and migration of hepatocellular carcinoma cells by upregulating cyclin A2 expression. Mol. Med. Rep. 2021, 23, 46. [Google Scholar] [CrossRef]








| Gene ID | Gene Name | log2FC | padj |
|---|---|---|---|
| ENSBGRG00000001303 | DDX58 | 3.527 | 1.64 × 10−20 |
| ENSBGRG00000017758 | IFIT2 | 3.927 | 3.38 × 10−19 |
| ENSBGRG00000007487 | DTX3L | 2.906 | 1.05 × 10−18 |
| ENSBGRG00000002173 | IFI44L | 3.643 | 7.02 × 10−18 |
| ENSBGRG00000022760 | SLFN11 | 3.444 | 5.33 × 10−13 |
| ENSBGRG00000015652 | CMPK2 | 6.067 | 1.06 × 10−11 |
| ENSBGRG00000010858 | RRM2 | −1.706 | 1.46 × 10−9 |
| ENSBGRG00000004611 | EPSTI1 | 2.798 | 1.47 × 10−9 |
| ENSBGRG00000012893 | TRIM21 | 1.922 | 1.23 × 10−7 |
| ENSBGRG00000018577 | CMTR2 | 1.552 | 6.83 × 10−7 |
| ENSBGRG00000026316 | CHI3L1 | −1.107 | 9.32 × 10−7 |
| ENSBGRG00000019358 | CENPF | −2.395 | 1.05 × 10−6 |
| ENSBGRG00000000221 | F3 | −1.110 | 3.73 × 10−5 |
| ENSBGRG00000015397 | AGRN | 1.251 | 0.0004 |
| ENSBGRG00000003840 | TNFSF10 | 6.983 | 0.0004 |
| ENSBGRG00000017269 | TRIM25 | 1.286 | 0.0007 |
| ENSBGRG00000008643 | ADAR | 1.461 | 0.0016 |
| ENSBGRG00000020999 | KIF11 | −1.743 | 0.0016 |
| ENSBGRG00000019090 | PARM1 | 1.795 | 0.0026 |
| ENSBGRG00000017633 | TOP2A | −1.268 | 0.0028 |
| ENSBGRG00000007011 | FBXO33 | 1.202 | 0.0034 |
| ENSBGRG00000016906 | CDCA2 | −1.407 | 0.0043 |
| ENSBGRG00000012371 | MYBL2 | −1.010 | 0.0091 |
| ENSBGRG00000020219 | KIF23 | −1.146 | 0.0110 |
| ENSBGRG00000018066 | NOTCH3 | 1.277 | 0.0142 |
| ENSBGRG00000020652 | SHCBP1 | −2.452 | 0.0173 |
| ENSBGRG00000004593 | FBXO5 | −2.635 | 0.0187 |
| ENSBGRG00000001616 | TROAP | −2.112 | 0.0196 |
| ENSBGRG00000016269 | HES4 | 3.434 | 0.0332 |
Publisher’s Note: MDPI stays neutral with regard to jurisdictional claims in published maps and institutional affiliations. |
© 2022 by the authors. Licensee MDPI, Basel, Switzerland. This article is an open access article distributed under the terms and conditions of the Creative Commons Attribution (CC BY) license (https://creativecommons.org/licenses/by/4.0/).
Share and Cite
Ran, H.; Yang, Y.; Luo, M.; Liu, X.; Yue, B.; Chai, Z.; Zhong, J.; Wang, H. Molecular Regulation of Yak Preadipocyte Differentiation and Proliferation by LncFAM200B and ceRNA Regulatory Network Analysis. Cells 2022, 11, 2366. https://doi.org/10.3390/cells11152366
Ran H, Yang Y, Luo M, Liu X, Yue B, Chai Z, Zhong J, Wang H. Molecular Regulation of Yak Preadipocyte Differentiation and Proliferation by LncFAM200B and ceRNA Regulatory Network Analysis. Cells. 2022; 11(15):2366. https://doi.org/10.3390/cells11152366
Chicago/Turabian StyleRan, Hongbiao, Youzhualamu Yang, Mengning Luo, Xinrui Liu, Binglin Yue, Zhixin Chai, Jincheng Zhong, and Hui Wang. 2022. "Molecular Regulation of Yak Preadipocyte Differentiation and Proliferation by LncFAM200B and ceRNA Regulatory Network Analysis" Cells 11, no. 15: 2366. https://doi.org/10.3390/cells11152366
APA StyleRan, H., Yang, Y., Luo, M., Liu, X., Yue, B., Chai, Z., Zhong, J., & Wang, H. (2022). Molecular Regulation of Yak Preadipocyte Differentiation and Proliferation by LncFAM200B and ceRNA Regulatory Network Analysis. Cells, 11(15), 2366. https://doi.org/10.3390/cells11152366

