Gastric Neuroendocrine Tumors (g-NETs): A Systematic Review of the Management and Outcomes of Type 3 g-NETs
Abstract
Simple Summary
Abstract
1. Introduction
2. Materials and Methods
3. Results
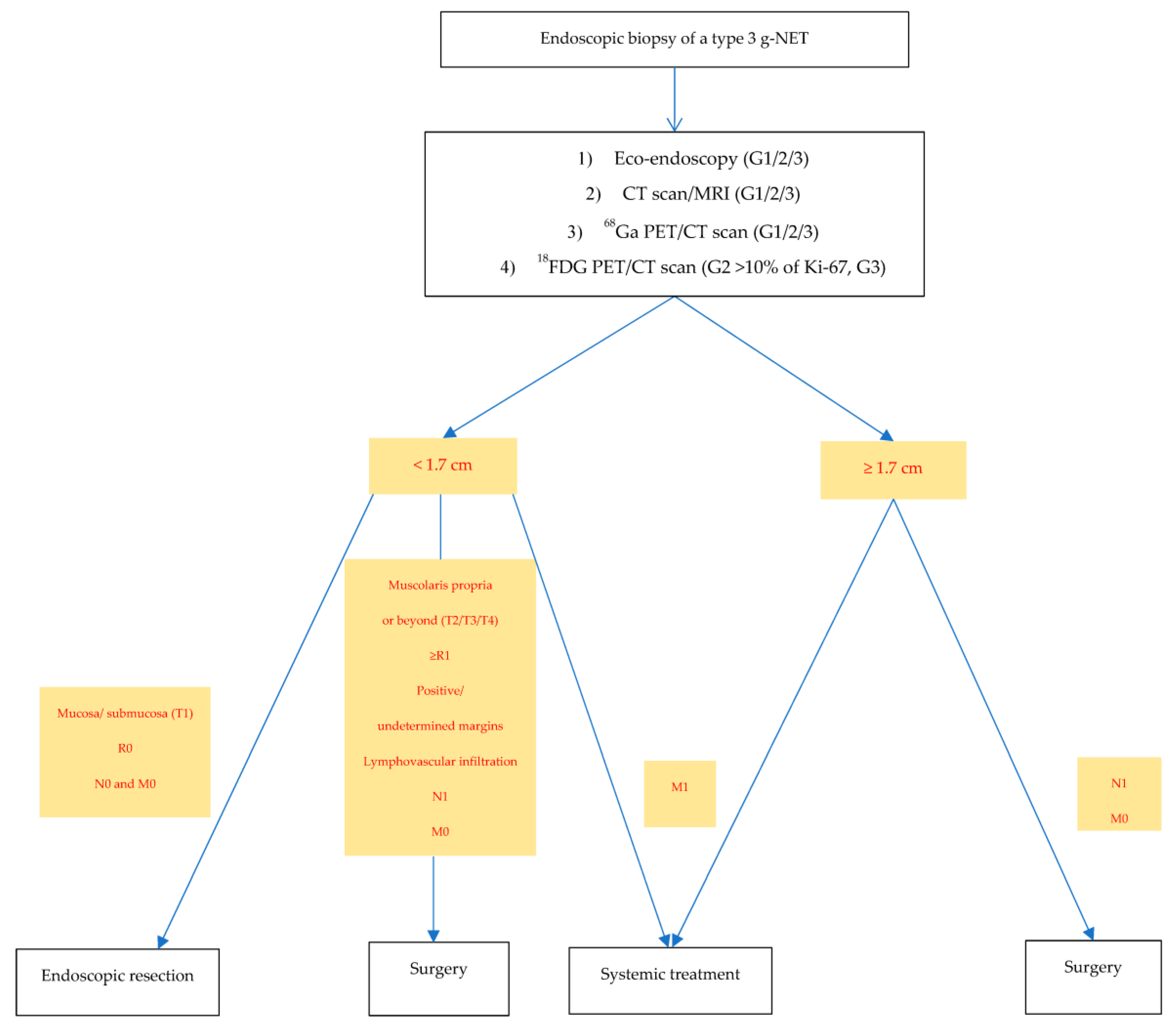
4. Discussion
5. Conclusions
Supplementary Materials
Author Contributions
Funding
Acknowledgments
Conflicts of Interest
References
- Fraenkel, M.; Kim, M.K.; Faggiano, A.; Valk, G.D. Epidemiology of gastroenteropancreatic neuroendocrine tumours. Best Pract. Res. Clin. Gastroenterol. 2012, 26, 691–703. [Google Scholar] [CrossRef]
- Scherubl, H.; Cadiot, G.; Jensen, R.T.; Rosch, T.; Stolzel, U.; Kloppel, G. Neuroendocrine tumors of the stomach (gastric carcinoids) are on the rise: Small tumors, small problems? Endoscopy 2010, 42, 664–671. [Google Scholar] [CrossRef] [PubMed]
- Nagtegaal, I.D.; Odze, R.D.; Klimstra, D.; Paradis, V.; Rugge, M.; Schirmacher, P.; Washington, K.M.; Carneiro, F.; Cree, I.A.; The WHO Classification of Tumours Editorial Board. The 2019 WHO classification of tumours of the digestive system. Histopathology 2020, 76, 182–188. [Google Scholar] [CrossRef]
- Rindi, G.; Luinetti, O.; Cornaggia, M.; Capella, C.; Solcia, E. Three subtypes of gastric argyrophil carcinoid and the gastric neuroendocrine carcinoma: A clinicopathologic study. Gastroenterology 1993, 104, 994–1006. [Google Scholar] [CrossRef] [PubMed]
- Burkitt, M.D.; Pritchard, D.M. Review article: Pathogenesis and management of gastric carcinoid tumours. Aliment. Pharmacol. Ther. 2006, 24, 1305–1320. [Google Scholar] [CrossRef]
- Thomas, D.; Tsolakis, A.V.; Grozinsky-Glasberg, S.; Fraenkel, M.; Alexandraki, K.; Sougioultzis, S.; Gross, D.J.; Kaltsas, G. Long-term follow-up of a large series of patients with type 1 gastric carcinoid tumors: Data from a multicenter study. Eur. J. Endocrinol. 2013, 168, 185–193. [Google Scholar] [CrossRef] [PubMed]
- Merola, E.; Sbrozzi-Vanni, A.; Panzuto, F.; D’Ambra, G.; Di Giulio, E.; Pilozzi, E.; Capurso, G.; Lahner, E.; Bordi, C.; Annibale, B.; et al. Type I gastric carcinoids: A prospective study on endoscopic management and recurrence rate. Neuroendocrinology 2012, 95, 207–213. [Google Scholar] [CrossRef]
- Sato, Y.; Hashimoto, S.; Mizuno, K.; Takeuchi, M.; Terai, S. Management of gastric and duodenal neuroendocrine tumors. World J. Gastroenterol. 2016, 22, 6817–6828. [Google Scholar] [CrossRef]
- Kunz, P.L.; Reidy-Lagunes, D.; Anthony, L.B.; Bertino, E.M.; Brendtro, K.; Chan, J.A.; Chen, H.; Jensen, R.T.; Kim, M.K.; Klimstra, D.S.; et al. Consensus guidelines for the management and treatment of neuroendocrine tumors. Pancreas 2013, 42, 557–577. [Google Scholar] [CrossRef]
- Delle Fave, G.; O’Toole, D.; Sundin, A.; Taal, B.; Ferolla, P.; Ramage, J.K.; Ferone, D.G.; Ito, T.H.; Weber, W.I.; Zheng-Pei, Z.; et al. ENETS Consensus Guidelines Update for Gastroduodenal Neuroendocrine Neoplasms. Neuroendocrinology 2016, 103, 119–124. [Google Scholar] [CrossRef]
- Saund, M.S.; Al Natour, R.H.; Sharma, A.M.; Huang, Q.; Boosalis, V.A.; Gold, J.S. Tumor size and depth predict rate of lymph node metastasis and utilization of lymph node sampling in surgically managed gastric carcinoids. Ann. Surg. Oncol. 2011, 18, 2826–2832. [Google Scholar] [CrossRef]
- Delle Fave, G.; Kwekkeboom, D.J.; Van Cutsem, E.; Rindi, G.; Kos-Kudla, B.; Knigge, U.; Sasano, H.; Tomassetti, P.; Salazar, R.; Ruszniewski, P. ENETS Consensus Guidelines for the management of patients with gastroduodenal neoplasms. Neuroendocrinology 2012, 95, 74–87. [Google Scholar] [CrossRef]
- Moher, D.; Liberati, A.; Tetzlaff, J.; Altman, D.G.; Group, P. Preferred reporting items for systematic reviews and meta-analyses: The PRISMA statement. BMJ 2009, 339, b2535. [Google Scholar] [CrossRef] [PubMed]
- Kurtulan, O.; Turhan, N.; Gedikoglu, G.; Akyol, A.; Sokmensuer, C. Defining prognostic parameters of well-differentiated gastric neuroendocrine tumors based on metastatic potential: A two-center experience. Acta Gastroenterol. Belg. 2022, 85, 339–345. [Google Scholar] [CrossRef] [PubMed]
- Sato, A.; Sato, Y.; Oka, H.; Honda, Y.; Terai, S. Small G1 type III gastric neuroendocrine cell tumor showing scirrhous invasion and lymph node metastasis. Gastrointest. Endosc. 2022, 95, 192–194. [Google Scholar] [CrossRef]
- Zhu, C.; Kawachi, H.; Lu, X. A rare gastric lesion: Diminutive, well-differentiated, Grade 3, type 3 gastric neuroendocrine tumor with extremely high ki-67 index removed en bloc under endoscopy. Gastric Cancer 2022, 25, 659–664. [Google Scholar] [CrossRef]
- Boeriu, A.; Dobru, D.; Fofiu, C.; Brusnic, O.; Onisor, D.; Mocan, S. Gastric neuroendocrine neoplasms and precursor lesions: Case reports and literature review. Medicine 2022, 101, e28550. [Google Scholar] [CrossRef]
- Exarchou, K.; Kamieniarz, L.; Tsoli, M.; Victor, A.; Oleinikov, K.; Khan, M.S.; Srirajaskanthan, R.; Mandair, D.; Grozinsky-Glasberg, S.; Kaltsas, G.; et al. Is local excision sufficient in selected grade 1 or 2 type III gastric neuroendocrine neoplasms? Endocrine 2021, 74, 421–429. [Google Scholar] [CrossRef]
- Hirasawa, T.; Yamamoto, N.; Sano, T. Is endoscopic resection appropriate for type 3 gastric neuroendocrine tumors? Retrospective multicenter study. Dig. Endosc. 2021, 33, 408–417. [Google Scholar] [CrossRef] [PubMed]
- Trinh, V.Q.; Shi, C.; Ma, C. Gastric neuroendocrine tumours from long-term proton pump inhibitor users are indolent tumours with good prognosis. Histopathology 2020, 77, 865–876. [Google Scholar] [CrossRef] [PubMed]
- Jiao, X.; Wang, Z.; Peng, X.; Zhang, L.; Zhou, L. Effects of tumor types on treatment strategy formulation and prognostic evaluation of gastric neuroendocrine tumors. Future Oncol. 2020, 16, 2197–2207. [Google Scholar] [CrossRef]
- Li, Y.L.; Qiu, X.D.; Chen, J.; Zhang, Y.; Li, J.; Xu, J.M.; Wang, C.; Qi, Z.-R.; Luo, J.; Tan, H.-Y. Clinicopathological characteristics and prognosis of 77 cases with type 3 gastric neuroendocrine tumours. World J. Gastrointest. Oncol. 2020, 12, 1416–1427. [Google Scholar] [CrossRef]
- Min, B.H.; Hong, M.; Lee, J.H.; Rhee, P.L.; Sohn, T.S.; Kim, S.; Kim, K.; Kim, J.J. Clinicopathological features and outcome of type 3 gastric neuroendocrine tumours. Br. J. Surg. 2018, 105, 1480–1486. [Google Scholar] [CrossRef]
- Vanoli, A.; La Rosa, S.; Miceli, E.; Klersy, C.; Maragliano, R.; Capuano, F.; Persichella, A.; Martino, M.; Inzani, F.; Luinetti, O.; et al. Prognostic Evaluations Tailored to Specific Gastric Neuroendocrine Neoplasms: Analysis Of 200 Cases with Extended Follow-Up. Neuroendocrinology 2018, 107, 114–126. [Google Scholar] [CrossRef]
- Kawasaki, K.; Nakamura, S.; Sugai, T.; Matsumoto, T. Type 3 gastric neuroendocrine tumor with unique endoscopic features. Dig. Liver Dis. 2016, 48, 1264. [Google Scholar] [CrossRef]
- Cavallaro, A.; Zanghi, A.; Cavallaro, M.; Lo Menzo, E.; Di Carlo, I.; Di Vita, M.; Cardì, F.; Piccolo, G.; Di Mattia, P.; Cappellani, A. The role of 68-Ga-DOTATOC CT-PET in surgical tactic for gastric neuroendocrine tumors treatment: Our experience: A case report. Int. J. Surg. 2014, 12 (Suppl. 1), S225–S231. [Google Scholar] [CrossRef] [PubMed]
- Louthan, O. Neuroendocrine neoplasms of the stomach. Biomed. Pap. Med. Fac. Univ. Palacky Olomouc Czech Repub. 2014, 158, 455–460. [Google Scholar] [CrossRef] [PubMed]
- Kwon, Y.H.; Jeon, S.W.; Kim, G.H.; Kim, J.I.; Chung, I.K.; Jee, S.R.; Kim, H.U.; Seo, G.S.; Baik, G.H.; Choi, K.D.; et al. Long-term follow up of endoscopic resection for type 3 gastric, N.E.T. World J. Gastroenterol. 2013, 19, 8703–8708. [Google Scholar] [CrossRef]
- Bariani, G.M.; Carvalheira, J.B.; Riechelmann, R.P. Antitumor effect of everolimus in a patient with type 3 gastric neuroendocrine tumor. Onkologie 2013, 36, 502–504. [Google Scholar] [CrossRef]
- Chen, W.F.; Zhou, P.H.; Li, Q.L.; Xu, M.D.; Yao, L.Q. Clinical impact of endoscopic submucosal dissection for gastric neuroendocrine tumors: A retrospective study from mainland China. Sci. World J. 2012, 2012, 869769. [Google Scholar] [CrossRef] [PubMed]
- Li, Q.L.; Zhang, Y.Q.; Chen, W.F.; Xu, M.D.; Zhong, Y.S.; Ma, L.L.; Qin, W.-Z.; Hu, J.-W.; Cai, M.-Y.; Yao, L.-Q.; et al. Endoscopic submucosal dissection for foregut neuroendocrine tumors: An initial study. World J. Gastroenterol. 2012, 18, 5799–5806. [Google Scholar] [CrossRef] [PubMed]
- Kim, B.S.; Oh, S.T.; Yook, J.H.; Kim, K.C.; Kim, M.G.; Jeong, J.W.; Kim, B.S. Typical carcinoids and neuroendocrine carcinomas of the stomach: Differing clinical courses and prognoses. Am. J. Surg. 2010, 200, 328–333. [Google Scholar] [CrossRef] [PubMed]
- Safatle-Ribeiro, A.V.; Ribeiro, U., Jr.; Corbett, C.E.; Iriya, K.; Kobata, C.H.; Sakai, P.; Yagi, O.K.; Pinto, P.E., Jr.; Zilberstein, B.; Gama-Rodrigues, J. Prognostic value of immunohistochemistry in gastric neuroendocrine (carcinoid) tumors. Eur. J. Gastroenterol. Hepatol. 2007, 19, 21–28. [Google Scholar] [CrossRef] [PubMed]
- Schindl, M.; Kaserer, K.; Niederle, B. Treatment of gastric neuroendocrine tumors: The necessity of a type-adapted treatment. Arch. Surg. 2001, 136, 49–54. [Google Scholar] [CrossRef]
- Sekar, A.; Vaiphei, K. Clinical and pathological profile of gastric neuroendocrine tumors. Indian J. Pathol. Microbiol. 2022, 65, 551–557. [Google Scholar]
- Lee, H.E.; Mounajjed, T.; Erickson, L.A.; Wu, T.T. Sporadic Gastric Well-Differentiated Neuroendocrine Tumors Have a Higher Ki-67 Proliferative Index. Endocr. Pathol. 2016, 27, 259–267. [Google Scholar] [CrossRef] [PubMed]
- Endo, S.; Dousei, T.; Yoshikawa, Y.; Hatanaka, N.; Taniyama, K.; Yamauchi, A.; Kamiike, W.; Nishijima, J. Gastric neuroendocrine tumors in our institutions according to the WHO 2010 classification. Int. Surg. 2012, 97, 335–339. [Google Scholar] [CrossRef] [PubMed]
- Borch, K.; Ahren, B.; Ahlman, H.; Falkmer, S.; Granerus, G.; Grimelius, L. Gastric carcinoids: Biologic behavior and prognosis after differentiated treatment in relation to type. Ann. Surg. 2005, 242, 64–73. [Google Scholar] [CrossRef]
- Hanna, A.; Kim-Kiselak, C.; Tang, R.; Metz, D.C.; Yang, Z.; DeMatteo, R.; Fraker, D.L.; Roses, R.E. Gastric Neuroendocrine Tumors: Reappraisal of Type in Predicting Outcome. Ann. Surg. Oncol. 2021, 28, 8838–8846. [Google Scholar] [CrossRef]
- Ellis, V.M.; Walmsley, R.N. A comparison of plasma magnesium values in patients with acute myocardial infarction and patients with chest pain due to other causes. Med. J. Aust. 1988, 148, 14–16. [Google Scholar] [CrossRef] [PubMed]
- Panzuto, F.; Campana, D.; Massironi, S.; Faggiano, A.; Rinzivillo, M.; Lamberti, G.; Sciola, V.; Lahner, E.; Manuzzi, L.; Colao, A.; et al. Tumour type and size are prognostic factors in gastric neuroendocrine neoplasia: A multicentre retrospective study. Dig. Liver Dis. 2019, 51, 1456–1460. [Google Scholar] [CrossRef] [PubMed]
- Crown, A.; Kennecke, H.; Kozarek, R.; Lopez-Aguiar, A.G.; Dillhoff, M.; Beal, E.W.; Poultsides, G.A.; Makris, E.; Idrees, K.; Smith, P.M.; et al. Gastric carcinoids: Does type of surgery or tumor affect survival? Am. J. Surg. 2019, 217, 937–942. [Google Scholar] [CrossRef] [PubMed]
- Manfredi, S.; Walter, T.; Baudin, E.; Coriat, R.; Ruszniewski, P.; Lecomte, T.; Laurenty, A.-P.; Goichot, B.; Rohmer, V.; Roquin, G.; et al. Management of gastric neuro-endocrine tumours in a large French national cohort (GTE). Endocrine 2017, 57, 504–511. [Google Scholar] [CrossRef]
- Postlewait, L.M.; Baptiste, G.G.; Ethun, C.G.; Le, N.; Cardona, K.; Russell, M.C.; Willingham, F.F.; Kooby, D.A.; Staley, C.A.; Maithel, S.K. A 15-year experience with gastric neuroendocrine tumors: Does type make a difference? J. Surg. Oncol. 2016, 114, 576–580. [Google Scholar] [CrossRef]
- Improving communications can prevent malpractice. Indiana Med. 1990, 83, 272–273.
- Schmidt, D.; Wiedenmann, B. Extremely Long Survival under Combined Immunotherapy in a Metastatic Functional Neuroendocrine Neoplasia Patient. Neuroendocrinology 2018, 106, 381–388. [Google Scholar] [CrossRef] [PubMed]
- Hu, P.; Bai, J.; Liu, M.; Xue, J.; Chen, T.; Li, R.; Kuai, X.; Zhao, H.; Li, X.; Tian, Y.; et al. Trends of incidence and prognosis of gastric neuroendocrine neoplasms: A study based on SEER and our multicenter research. Gastric Cancer 2020, 23, 591–599. [Google Scholar] [CrossRef] [PubMed]
- Koseoglu, H.; Duzenli, T.; Sezikli, M. Gastric neuroendocrine neoplasms: A review. World J. Clin. Cases 2021, 9, 7973–7985. [Google Scholar] [CrossRef]


| Year | First Author | Patients (n) | Sex (M = Male; F= Female) | Mean Age (y) | Site (A = Antrum; C = Corpus; F = Fundus) | Endoscopic Appearance (P = Polyp; U = Ulcer) | Depth of Invasion (M = Mucosa; MP = Muscularis Propria; S = Serosa; SM = Submucosa; SS= Subserosa) | Grading | ki-67 (%) | Stage T | Stage N | Stage M | Median Size (mm) |
|---|---|---|---|---|---|---|---|---|---|---|---|---|---|
| 2022 | Sekar A. | 23 | 16M-7F | 47.4 | NA | NA | 1MP-2S-20 NA | G1 (n = 11), G2 (n = 5), G3 (n = 7) | NA | NA | N1 (n = 9) | M1 (n = 6) | NA |
| 2022 | Kurtulan O. | 14 | 10M-4F | 64.5 | NA | NA | NA | G2 (n = 3), G3 (n = 11) | NA | T3-4 (n = 14) | N1 (n = 9) | M1 (n = 5) | 62.5 |
| 2022 | Sato A. | 1 | F | 42 | C | P | 1SM | G1 | 2 | T1 | N1 | M0 | 8 |
| 2022 | Zhu C. | 1 | M | 34 | C | P | 1M | G3 | 80 | T1 | N0 | M0 | 4 |
| 2022 | Boeriu A. | 1 | M | 56 | A | P | NA | G2 | 5 | T2 | NA | M1 | 20 |
| 2021 | Hanna A. | 47 | 20M-27F | 56.6 | NA | NA | NA | G1 (n = 22), G2/3 (n = 25) | 16 | T1 (n = 29), T2 (n = 18) | NA | NA | 10 |
| 2021 | Exarchou K. | 45 | 24M-21F | 56 | 3A-36C-6F | NA | NA | G1 (n = 22), G2/3 (n = 22) NA (n = 1) | NA | NA | NA | NA | 12 |
| 2021 | Hirasawa T. | 144 | 88M-56F | 62 | 20A-81C-43F | NA | 13 M-114SM-11 MM-5 SS-1 S | G1 (n = 90), G2 (n = 54) | NA | T1 (n = 127), T2 (n = 11), T3 (n=5), T4 (n=1) | N1 (n = 15) | NA | 8 |
| 2020 | Trinh V.Q. | 66 | 33 M-33F | 60 | 6A-60C/F | 42P-6U-18 others | 23 M-31 SM-5 MP-1 SS-6 S | G1 (n = 34), G2 (n = 28), G3 (n = 4) | NA | T1 (n = 38), T2 (n = 21), T3 (n = 1), T4 (n = 6) | N1 (n = 12) | M1 (n = 4) | 16 |
| 2020 | Jiao X. | 25 | 20M-5F | 60 | 3A-3C-10F-9 others | 14P-6U- | 2 M/SM-10 MP/S-15 NA | G1 (n = 2), G2 (n = 7), G3 (n = 16) | 34 | T1 (n = 2), T2 (n = 4), T3 (n = 8) NA (n = 11) | N1 (n = 4) | M1 (n = 13) | 35 |
| 2020 | Li Y.L. | 77 | 34M-43F | 48 | 3A-64C/F-10 others | 45P-17U | 22M/SM-5 MP-7 beyond MP | G1 (n = 37), G2 (n = 31), G3 (n = 9) | 3 | NA | N1 (n = 10) | M1 (n = 24) | 15 |
| 2019 | Panzuto F. | 19 | 6M-13F | 59 | NA | NA | NA | G1 (n = 8), G2 (n = 10), G3 (n = 1) | 3 | NA | NA | M1 (n = 7) | 15 |
| 2018 | Crown A. | 37 | NA | NA | NA | NA | NA | NA | NA | T1 (n = 12), T2 (n = 14), T3 (n = 4), NA (n = 7) | N1 (n = 9) | M1 (n = 5) | 28 |
| 2018 | Min B.H. | 32 | 23M-9F | 52 | 7A-25C/F | 32P | 31M/SM-1MP | G1 (n = 25), G2 (n = 5), G3 (n = 2) | NA | NA | N1 (n = 2) | M1 (n = 1) | 9.5 |
| 2018 | Vanoli A. | 34 | 24M-10F | 59 | 2A-32C/F | NA | 13SM-21MP | G1 (n = 15), G2 (n = 10), G3 (n = 9) | 5% (median G2) 39% (median G3) | NA | N1 (n = 11) | M1 (n = 10) | 20 |
| 2017 | Manfredi S. | 52 | 33M-19F | 58 | NA | NA | NA | G1 (n = 10), G2 (n = 26), NA (n = 16) | NA | NA | N1 (n = 9) | M1 (n = 27) | 20 |
| 2017 | Schmidt D. | 1 | M | 68 | NA | NA | NA | G2 | 5 | T4 | N1 | M1 | NA |
| 2016 | Kawasaki K. | 1 | M | 69 | C | P | SM | G2 | 4,8 | T1 | N0 | M0 | NA |
| 2016 | Lee H.E. | 22 | 11M-11F | 6.2 | NA | NA | 13M/SM-2MP-7 SS/S | G1 (n = 3), G2 (n = 15), G3 (n = 4) | 13 | T1 (n = 13), T2 (n = 2), T3 (n = 6), T4 (n = 1) | N1 (n = 7) | M1 (n = 3) | 23 |
| 2016 | Postlewait L.M. | 10 | 5M-5F | 58.8 | NA | NA | NA | NA | NA | T1 (n = 2), T2 (n = 1), T3 (n = 2), T4 (n = 3) NA (n = 2) | N1 (n = 5) | M1 (n = 4) | 32 |
| 2014 | Cavallaro A. | 1 | M | 66 | C | SM | NA | G1 | <2% | T2 | N1 | M0 | 8 |
| 2014 | Louthan O. | 7 | 5M-2F | 66 | 4F-3C | NA | NA | G2 (n = 3), G3 (n = 4) | NA | NA | N1 (n = 2) | M1 (n = 6) | NA |
| 2013 | Kwon Y.H. | 50 | 28M-22F | 58.6 | 4A-38C-8F-7 other | 48P | 49M/SM-1MP | NA | NA | T1 (n = 49), T2 (n = 1) | N0 (n = 50) | M0 (n = 50) | ≤10 (n = 33) >10 (n = 17) |
| 2013 | Bariani G.M. | 1 | M | 64 | C | U | NA | G1 | 1 | NA | NA | M1 | NA |
| 2012 | Chen W. | 10 | 3M-7F | 53.5 | 1A-7C-1F-1 other | 1U-9 other | 10SM | G1 (n = 7), G2 (n = 3) | NA | NA | NA | NA | 16.5 |
| 2012 | Endo S. | 8 | 5M-3F | 67 | NA | NA | 1M-3SM-3S-2NA | G1 (n = 3), G2 (n = 2), G3 (n = 3) | 3.5 | Tis (n = 1), T1 (n = 2), T2 (n = 2), T3 (n = 3) | N1 (n = 2) | M1 (n = 1) | 20 |
| 2012 | Li Q.L. | 8 | 3M-5F | 56 | 5C-1A-1F-1 other | 8 SM | NA | G1 (n = 6), G2 (n = 2) | NA | NA | NA | M0 | 16.5 |
| 2010 | Kim B.S. | 16 | 10M-6F | 51.1 | 8F-6C-2A | NA | 13SM-1MP-1NA | NA | NA | NA | NA | NA | 11.7 |
| 2007 | Safatle-Ribeiro A.V. | 8 | 4M-4F | 60.5 | 5C-3A | NA | NA | G2 (n = 1), G3 (n = 7) | 45 | NA | NA | M1 (n = 5) | NA |
| 2005 | Borch K. | 4 | 1M-3F | 71 | NA | NA | 2MP-2S | NA | NA | T2 (n = 2), T4 (n = 2) | N0 (n = 4) | M1 (n = 3) | 19 |
| 2001 | Schindl M. | 11 | NA | NA | 5A-6C/F | NA | 2M/SM-2MP-2 SS/S | NA | NA | T1 (n = 2), T2 (n = 2), T4 (n = 7) | N1 (n = 9) | M1 (n = 4) | 41.6 |
| Year | First Author | Patients (n) | Local Treatment (E = Endoscopy; S = Surgery) | Systemic Treatment (C = Chemotherapy; R = Radionuclide Therapy; S = Somatostatin Analogues) | Median Follow-Up (Months) | Relapse (D = Distant; L = Local; LR = Loco-Regional) | Site of Distant Relapse | Survival | Deceased due to NET |
|---|---|---|---|---|---|---|---|---|---|
| 2022 | Sekar A. | 23 | NA | NA | NA | NA | NA | NA | NA |
| 2022 | Kurtulan O. | 14 | 14S | NA | NA | NA | NA | NA | NA |
| 2022 | Sato A. | 1 | E-S | NA | NA | NA | NA | NA | NA |
| 2022 | Zhu C. | 1 | E | No | 12 | No | No | NA | NA |
| 2022 | Boeriu A. | 1 | No | NA | NA | NA | NA | NA | NA |
| 2021 | Hanna A. | 47 | 13E-26S-8NA | NA | 62.7 | 11LR/D | NA | 5y-OS 81% | 7 |
| 2021 | Exarchou K. | 45 | 16E-26S-3NA | NA | 56 | 2 | Liver | NA | 0 |
| 2021 | Hirasawa T. | 144 | 63E (15 with subsequent S)-81S | No | 32 (endoscopic group) 51 (surgery group) | 7D (2 in endoscopic group, 5 in surgery group) | Liver (n = 6), bone (n = 2), LN (n = 1) | OS 100% (endoscopic group) OS 91.8% (surgery group) | 5 |
| 2020 | Trinh V.Q. | 66 | NA | NA | 49 | 5L-3D | NA | NA | 3 |
| 2020 | Jiao X. | 25 | 2E-11S-12NA | 2S-14C-9NA | NA | NA | NA | 3y-OS 29.9% | NA |
| 2020 | Li Y.L. | 77 | 33E-17S-27NA | 6S-21C-50NA | 35 | NA | NA | 3y-TSS 75% | NA |
| 2019 | Panzuto F. | 19 | 6E-9S-4NA | 3S-2R-14NA | 24 | 3 | NA | 5y-OS 75% | 2 |
| 2018 | Crown A. | 37 | 8E-29S | 1C-36NA | NA | NA | NA | NA | NA |
| 2018 | Min B.H. | 32 | 22E-10S | 1C-31NA | 59 | 1LR-1D | Liver (n = 1) | 5y-OS 96% | 1 |
| 2018 | Vanoli A. | 34 | 8E-26S | NA | 93 | NA | NA | NA | 13 |
| 2017 | Manfredi S. | 52 | 15E-17S-20NA | 3S-2C-47NA | 24 | NA | NA | 5y-OS 63.2% | NA |
| 2017 | Schmidt D. | 1 | S | S-R-C | 79 | L-D | Liver, bone, LN | NA | No |
| 2016 | Kawasaki K. | 1 | E | No | NA | NA | NA | NA | NA |
| 2016 | Lee H.E. | 22 | NA | NA | 14 | 1LR-3D | Liver (n = 3), omentum (n = 1) | NA | 1 |
| 2016 | Postlewait L.M. | 10 | 2E-8S | NA | 30.7 | 1LR-1D | Liver | 3y-TSS 75% | 2 |
| 2014 | Cavallaro A. | 1 | S | No | NA | NA | NA | NA | |
| 2014 | Louthan O. | 7 | 1S | 3S-3C-1NA | 46.8 | NA | NA | Median OS 3 months | 6 |
| 2013 | Kwon Y.H. | 50 | 50E-39S (previous endosocpic treatment) | No | 46 | 4 | NA | NA | 3 |
| 2013 | Bariani G.M. | 1 | No | S-C | 34 | NA | NA | NA | Yes |
| 2012 | Chen W. | 10 | 10E-1S (previous endoscopic treatment) | No | 27.5 | No | NA | OS 100% | No |
| 2012 | Endo S. | 8 | 1E-6S-1NA | 3C-5 NA | 42.5 | 1 | Liver | 3.5 ys survival 87.5% | 1 |
| 2012 | Li Q.L. | 8 | 8E-1S (previous endoscopic treatment) | No | 27 | No | NA | NA | |
| 2010 | Kim B.S. | 16 | 7E-7S-2NA | NA | 68 | No | NA | OS 100% | No |
| 2007 | Safatle-Ribeiro A.V. | 8 | 5S-3NA | NA | 12 | NA | NA | OS 28.6% | 5 |
| 2005 | Borch K. | 4 | 4S | 4C | 95 | NA | NA | NA | 1 |
| 2001 | Schindl M. | 11 | 2E-4S | No | 19.1 | 1 | NA | 5y-OS estimation 54.5% | 7 |
Disclaimer/Publisher’s Note: The statements, opinions and data contained in all publications are solely those of the individual author(s) and contributor(s) and not of MDPI and/or the editor(s). MDPI and/or the editor(s) disclaim responsibility for any injury to people or property resulting from any ideas, methods, instructions or products referred to in the content. |
© 2023 by the authors. Licensee MDPI, Basel, Switzerland. This article is an open access article distributed under the terms and conditions of the Creative Commons Attribution (CC BY) license (https://creativecommons.org/licenses/by/4.0/).
Share and Cite
Laffi, A.; Lania, A.G.A.; Ragni, A.; Di Vito, V.; Liccardi, A.; Rubino, M.; Sesti, F.; Colao, A.; Faggiano, A.; on behalf of the NIKE Group. Gastric Neuroendocrine Tumors (g-NETs): A Systematic Review of the Management and Outcomes of Type 3 g-NETs. Cancers 2023, 15, 2202. https://doi.org/10.3390/cancers15082202
Laffi A, Lania AGA, Ragni A, Di Vito V, Liccardi A, Rubino M, Sesti F, Colao A, Faggiano A, on behalf of the NIKE Group. Gastric Neuroendocrine Tumors (g-NETs): A Systematic Review of the Management and Outcomes of Type 3 g-NETs. Cancers. 2023; 15(8):2202. https://doi.org/10.3390/cancers15082202
Chicago/Turabian StyleLaffi, Alice, Andrea Gerardo Antonio Lania, Alberto Ragni, Valentina Di Vito, Alessia Liccardi, Manila Rubino, Franz Sesti, Annamaria Colao, Antongiulio Faggiano, and on behalf of the NIKE Group. 2023. "Gastric Neuroendocrine Tumors (g-NETs): A Systematic Review of the Management and Outcomes of Type 3 g-NETs" Cancers 15, no. 8: 2202. https://doi.org/10.3390/cancers15082202
APA StyleLaffi, A., Lania, A. G. A., Ragni, A., Di Vito, V., Liccardi, A., Rubino, M., Sesti, F., Colao, A., Faggiano, A., & on behalf of the NIKE Group. (2023). Gastric Neuroendocrine Tumors (g-NETs): A Systematic Review of the Management and Outcomes of Type 3 g-NETs. Cancers, 15(8), 2202. https://doi.org/10.3390/cancers15082202

