Exploring the Active Constituents of Andrographis paniculata in Protecting the Skin Barrier and the Synergistic Effects with Collagen XVII
Abstract
1. Introduction
2. Materials and Methods
2.1. Chemicals and Reagents
2.2. Sample Preparation
2.3. Sample Analysis
2.4. Epidermal Stem Cells Culture and Characterization
2.5. Cell Viability Assay
2.6. Measurement of Intracellular Production of ROS
2.7. Reverse Transcription Quantitative Polymerase Chain Reaction (RT-qPCR)
2.8. Western Blot
2.9. Statistical Analysis
3. Results
3.1. The Protective Effects of AHE on UVB-Damaged HaCat Cells
3.2. Chemical Compositions Identification of AH
3.3. Isolation and Analysis of AHDL
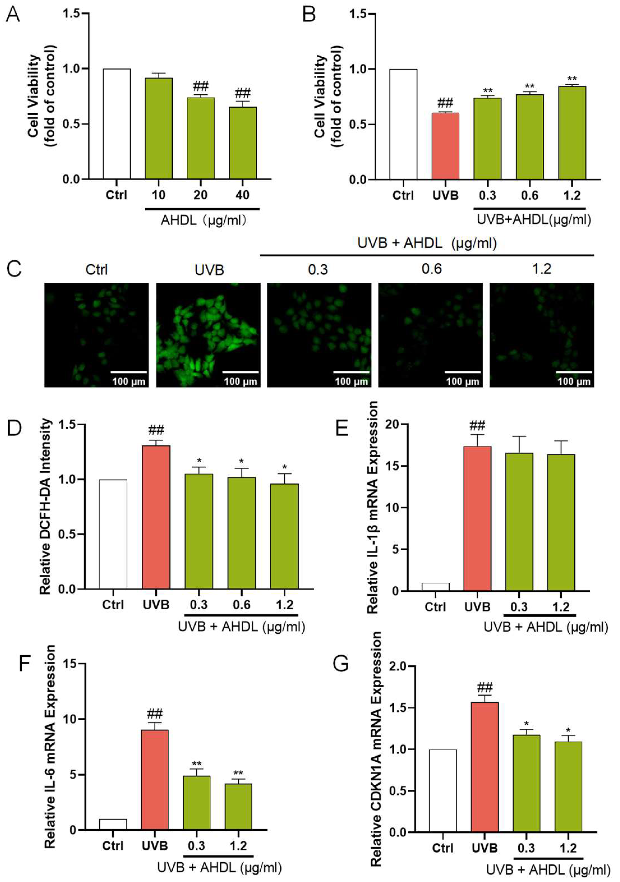
3.4. The Protective Effects of AHDL on UVB-Damaged HaCat Cells
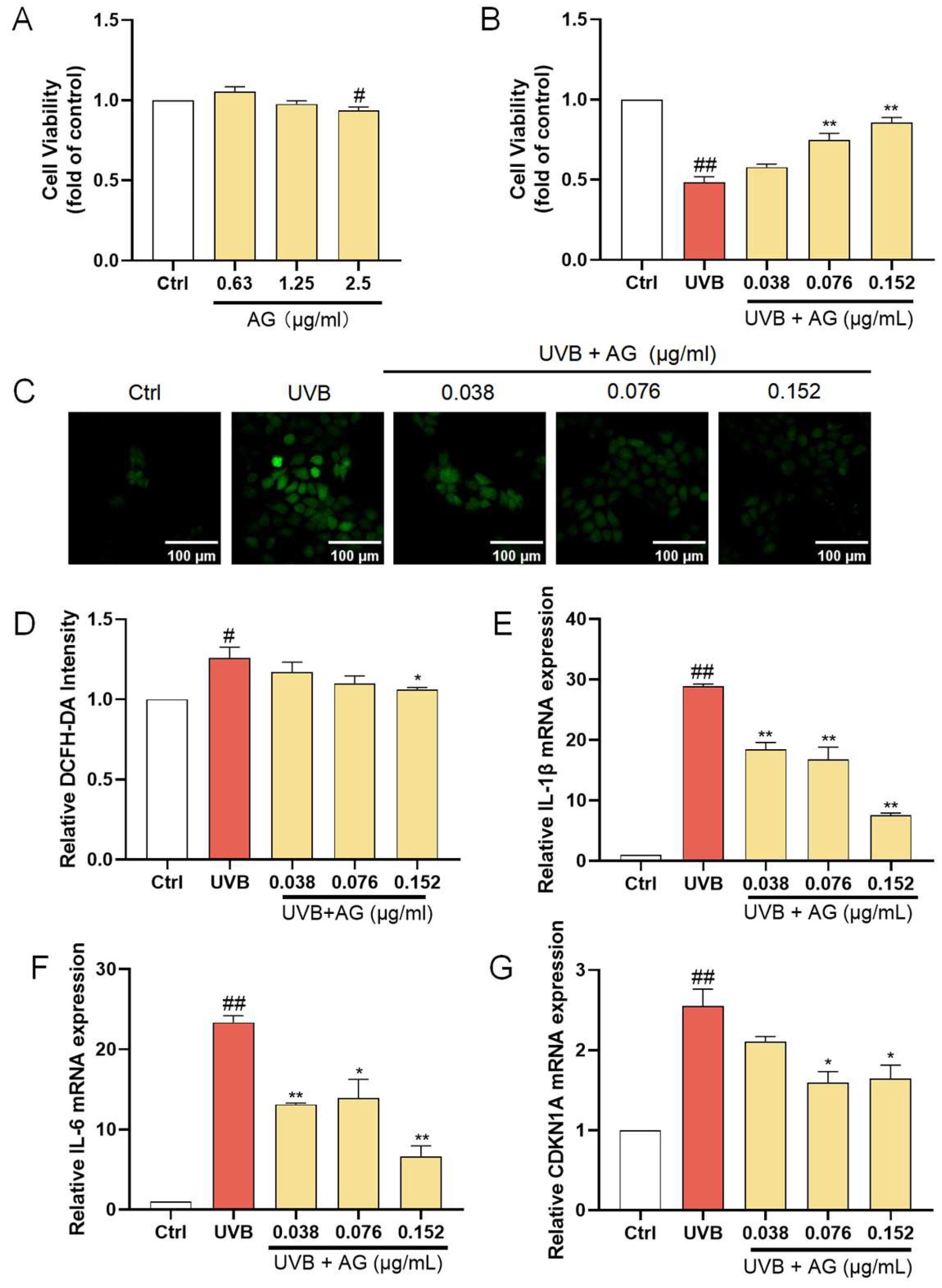
3.5. The Protective Effects of AG on UVB-Damaged HaCat Cells
3.6. Identification of ESCs
3.7. The Effects of AHE, AHDL, AG, and COL XVII on the Survival Rate of UVB-Damaged ESCs
3.8. The Synergistic Effects of AG and COL XVII on UVB-Damaged ESCs
4. Discussion
5. Conclusions
Author Contributions
Funding
Institutional Review Board Statement
Informed Consent Statement
Data Availability Statement
Conflicts of Interest
References
- Lee, H.J.; Kim, M. Skin barrier function and the microbiome. Int. J. Mol. Sci. 2022, 23, 13071. [Google Scholar] [CrossRef] [PubMed]
- Barnes, P.W.; Williamson, C.E.; Lucas, R.M.; Robinson, S.A.; Madronich, S.; Paul, N.D.; Bornman, J.F.; Bais, A.F.; Sulzberger, B.; Wilson, S.R.; et al. Ozone depletion, ultraviolet radiation, climate change and prospects for a sustainable future. Nat. Sustain. 2019, 2, 569–579. [Google Scholar] [CrossRef]
- Ichihashi, M.; Ueda, M.; Budiyanto, A.; Bito, T.; Oka, M.; Fukunaga, M.; Tsuru, K.; Horikawa, T. UV-induced skin damage. Toxicology 2003, 189, 21–39. [Google Scholar] [CrossRef] [PubMed]
- Jiao, Q.; Zhi, L.; You, B.; Wang, G.; Wu, N.; Jia, Y. Skin homeostasis: Mechanism and influencing factors. J. Cosmet. Dermatol. 2024, 23, 1518–1526. [Google Scholar] [CrossRef]
- Marichal, T.; Gaudenzio, N.; El Abbas, S.; Sibilano, R.; Zurek, O.; Starkl, P.; Reber, L.L.; Pirottin, D.; Kim, J.; Chambon, P.; et al. Guanine nucleotide exchange factor RABGEF1 regulates keratinocyte-intrinsic signaling to maintain skin homeostasis. J. Clin. Investig. 2016, 126, 4497–4515. [Google Scholar] [CrossRef]
- Cangkrama, M.; Ting, S.B.; Darido, C. Stem cells behind the barrier. Int. J. Mol. Sci. 2013, 14, 13670–13686. [Google Scholar] [CrossRef]
- Blanpain, C.; Fuchs, E. Epidermal homeostasis: A balancing act of stem cells in the skin. Nat. Rev. Mol. Cell Biol. 2009, 10, 207–217. [Google Scholar] [CrossRef]
- Lawrence, K.P.; Douki, T.; Sarkany, R.P.E.; Acker, S.; Herzog, B.; Young, A.R. The UV visible radiation boundary region (385–405 nm) damages skin cells and induces “dark” cyclobutane pyrimidine dimers in human skin in vivo. Sci. Rep. 2018, 8, 12722. [Google Scholar] [CrossRef]
- Li, X.Q.; Cai, L.M.; Liu, J.; Ma, Y.L.; Kong, Y.H.; Li, H.; Jiang, M. Liquiritin suppresses UVB-induced skin injury through prevention of inflammation, oxidative stress and apoptosis through the TLR4/MyD88/NF-kappaB and MAPK/caspase signaling pathways. Int. J. Mol. Med. 2018, 42, 1445–1459. [Google Scholar] [CrossRef]
- Li, Z.; Jiang, R.; Wang, M.; Zhai, L.; Liu, J.; Xu, X.; Sun, L.; Zhao, D. Ginsenosides repair UVB-induced skin barrier damage in BALB/c hairless mice and HaCaT keratinocytes. J. Ginseng Res. 2022, 46, 115–125. [Google Scholar] [CrossRef]
- Tu, Y. The discovery of artemisinin (qinghaosu) and gifts from Chinese medicine. Nat. Med. 2011, 17, 1217–1220. [Google Scholar] [CrossRef] [PubMed]
- Gu, X.; Hao, D.; Xiao, P. Research progress of Chinese herbal medicine compounds and their bioactivities: Fruitful 2020. Chin. Herb. Med. 2022, 14, 171–186. [Google Scholar] [CrossRef] [PubMed]
- Su, D.; Xu, S.; Ji, K.; Xu, H.; Li, Y.; Zhang, Z.; Shen, Y.; Chen, G. Pterostilbene supresses inflammation-induced melanoma metastasis by impeding neutrophil elastase-mediated thrombospondin-1 degradation. Chin. Herb. Med. 2023, 15, 94–101. [Google Scholar] [CrossRef] [PubMed]
- Wei, Z.; Ni, X.; Cui, H.; Shu, C.; Peng, Y.; Liu, J.; Li, Y. Engeletin attenuates the inflammatory response via inhibiting TLR4-NFkappaB signaling pathway in Crohn’s disease-like colitis. J. Ethnopharmacol. 2025, 336, 118733. [Google Scholar] [CrossRef]
- Yang, Z.; Li, Z.; Li, Z. DPPH-HPLC-MS assisted rapid identification of endothelial protective substances from Xiao-Ke-An. J. Ethnopharmacol. 2018, 211, 188–196. [Google Scholar] [CrossRef]
- Wang, Y.; Chen, Y.; Zhang, X.; Lu, Y.; Chen, H. New insights in intestinal oxidative stress damage and the health intervention effects of nutrients: A review. J. Funct. Foods 2020, 75, 104248. [Google Scholar] [CrossRef]
- Geng, R.; Kang, S.; Huang, K.; Tong, T. α-Ionone protects against UVB-induced photoaging in epidermal keratinocytes. Chin. Herb. Med. 2023, 15, 132–138. [Google Scholar] [CrossRef]
- Xu, Q.; Fu, Q.; Li, Z.; Liu, H.; Wang, Y.; Lin, X.; He, R.; Zhang, X.; Ju, Z.; Campisi, J.; et al. The flavonoid procyanidin C1 has senotherapeutic activity and increases lifespan in mice. Nat. Metab. 2021, 3, 1706–1726. [Google Scholar] [CrossRef]
- Kumar, S.; Singh, B.; Bajpai, V. Andrographis paniculata (Burm.f.) Nees: Traditional uses, phytochemistry, pharmacological properties and quality control/quality assurance. J. Ethnopharmacol. 2021, 275, 114054. [Google Scholar] [CrossRef]
- Zeng, B.; Wei, A.; Zhou, Q.; Yuan, M.; Lei, K.; Liu, Y.; Song, J.; Guo, L.; Ye, Q. Andrographolide: A review of its pharmacology, pharmacokinetics, toxicity and clinical trials and pharmaceutical researches. Phytother. Res. 2022, 36, 336–364. [Google Scholar] [CrossRef]
- Chao, W.; Lin, B. Isolation and identification of bioactive compounds in Andrographis paniculata (Chuanxinlian). Chin. Med. 2010, 5, 17. [Google Scholar] [CrossRef] [PubMed]
- Pholphana, N.; Rangkadilok, N.; Saehun, J.; Ritruechai, S.; Satayavivad, J. Changes in the contents of four active diterpenoids at different growth stages in Andrographis paniculata (Burm.f.) Nees (Chuanxinlian). Chin. Med. 2013, 8, 2. [Google Scholar] [CrossRef] [PubMed]
- Deng, Q.; Chen, W.; Deng, B.; Chen, W.; Chen, L.; Fan, G.; Wu, J.; Gao, Y.; Chen, X. Based on network pharmacology, molecular docking and experimental verification to reveal the mechanism of Andrographis paniculata against solar dermatitis. Phytomedicine 2024, 135, 156025. [Google Scholar] [CrossRef] [PubMed]
- Chau, T.P.; Devanesan, S.; Ayub, R.; Perumal, K. Identification and characterization of major bioactive compounds from Andrographis paniculata (Burm. f.) extracts showed multi-biomedical applications. Environ. Res. 2024, 242, 117763. [Google Scholar] [CrossRef]
- Asasutjarit, R.; Sooksai, N.; Fristiohady, A.; Lairungruang, K.; Ng, S.F.; Fuongfuchat, A. Optimization of Production Parameters for Andrographolide-Loaded Nanoemulsion Preparation by Microfluidization and Evaluations of Its Bioactivities in Skin Cancer Cells and UVB Radiation-Exposed Skin. Pharmaceutics 2021, 13, 1290. [Google Scholar] [CrossRef]
- Mussard, E.; Jousselin, S.; Cesaro, A.; Legrain, B.; Lespessailles, E.; Esteve, E.; Berteinaraboin, S.; Toumi, H. Andrographis Paniculata and Its Bioactive Diterpenoids Protect Dermal Fibroblasts Against Inflammation and Oxidative Stress. Antioxidants 2020, 9, 432. [Google Scholar] [CrossRef]
- Liu, Y.; Ho, C.; Wen, D.; Sun, J.; Huang, L.; Gao, Y.; Li, Q.; Zhang, Y. Targeting the stem cell niche: Role of collagen XVII in skin aging and wound repair. Theranostics 2022, 12, 6446–6454. [Google Scholar] [CrossRef]
- Natsuga, K.; Watanabe, M.; Nishie, W.; Shimizu, H. Life before and beyond blistering: The role of collagen XVII in epidermal physiology. Exp. Dermatol. 2019, 28, 1135–1141. [Google Scholar] [CrossRef]
- Liu, N.; Matsumura, H.; Kato, T.; Ichinose, S.; Takada, A.; Namiki, T.; Asakawa, K.; Morinaga, H.; Mohri, Y.; De Arcangelis, A.; et al. Stem cell competition orchestrates skin homeostasis and ageing. Nature 2019, 568, 344–350. [Google Scholar] [CrossRef]
- Wang, P.; Shu, B.; Xu, Y.; Zhu, J.; Liu, J.; Zhou, Z.; Chen, L.; Zhao, J.; Liu, X.; Qi, S.; et al. Basic fibroblast growth factor reduces scar by inhibiting the differentiation of epidermal stem cells to myofibroblasts via the Notch1/Jagged1 pathway. Stem Cell Res. Ther. 2017, 8, 114. [Google Scholar] [CrossRef]
- Liu, S.; Zhang, H.; Duan, E. Epidermal development in mammals: Key regulators, signals from beneath, and stem cells. Int. J. Mol. Sci 2013, 14, 10869–10895. [Google Scholar] [CrossRef] [PubMed]
- Li, J.; Liu, H.; Yang, Z.; Yu, Q.; Zhao, L.; Wang, Y. Synergistic Effects of Cryptotanshinone and Senkyunolide I in Guanxinning Tablet Against Endogenous Thrombus Formation in Zebrafish. Front. Pharmacol. 2020, 11, 622787. [Google Scholar] [CrossRef] [PubMed]
- Yang, Z.; Wang, L.; Zhang, F.; Li, Z. Evaluating the antidiabetic effects of Chinese herbal medicine: Xiao-Ke-An in 3T3-L1 cells and KKAy mice using both conventional and holistic omics approaches. BMC Complement. Altern. Med. 2015, 15, 272. [Google Scholar] [CrossRef] [PubMed]
- Foucquier, J.; Guedj, M. Analysis of drug combinations: Current methodological landscape. Pharmacol. Res. Perspect. 2015, 3, e00149. [Google Scholar] [CrossRef]
- Kurzawa, M.; Filipiakszok, A.; Klodzinska, E.; Szlyk, E. Determination of phytochemicals, antioxidant activity and total phenolic content in Andrographis paniculata using chromatographic methods. J. Chromatogr. B 2015, 995–996, 101–106. [Google Scholar] [CrossRef]
- Low, M.; Khoo, C.S.; Munch, G.; Govindaraghavan, S.; Sucher, N.J. An in vitro study of anti-inflammatory activity of standardised Andrographis paniculata extracts and pure andrographolide. BMC Complement. Altern. Med. 2015, 15, 18. [Google Scholar] [CrossRef]
- Zou, W.; Xiao, Z.; Wen, X.; Luo, J.; Chen, S.; Cheng, Z.; Xiang, D.; Hu, J.; He, J. The anti-inflammatory effect of Andrographis paniculata (Burm. f.) Nees on pelvic inflammatory disease in rats through down-regulation of the NF-kappaB pathway. BMC Complement. Altern. Med. 2016, 16, 483. [Google Scholar] [CrossRef]
- Song, X.; Wang, J.; Zhang, Y.; Du, X.; Qian, Q. Protective effect of hydroxysafflor yellow A on MSCs against senescence induced by d-galactose. Chin. Herb. Med. 2023, 15, 86–93. [Google Scholar] [CrossRef]
- Najafabadi, A.H.; Soheilifar, M.H.; Masoudikhoram, N. Exosomes in skin photoaging: Biological functions and therapeutic opportunity. Cell Commun. Signal. 2024, 22, 32. [Google Scholar] [CrossRef]
- Tang, Y.; Tu, H.; Liu, G.; Zheng, G.; Wang, M.; Li, L.; Zhao, X.; Lin, X. RNF31 regulates skin homeostasis by protecting epidermal keratinocytes from cell death. J. Immunol. 2018, 200, 4117–4124. [Google Scholar] [CrossRef]
- Dutto, I.; Tillhon, M.; Cazzalini, O.; Stivala, L.A.; Prosperi, E. Biology of the cell cycle inhibitor p21(CDKN1A): Molecular mechanisms and relevance in chemical toxicology. Arch. Toxicol. 2015, 89, 155–178. [Google Scholar] [CrossRef] [PubMed]
- Li, N.; Xu, D.; Huang, R.H.; Zheng, J.Y.; Liu, Y.Y.; Hu, B.S.; Gu, Y.Q.; Du, Q. A new source of diterpene lactones from Andrographis paniculata (Burm. f.) nees-two endophytic fungi of colletotrichum sp. with antibacterial and antioxidant activities. Front. Microbiol. 2022, 13, 819770. [Google Scholar] [CrossRef] [PubMed]
- Murthy, H.N.; Dalawai, D. Biotechnological production of diterpenoid lactones from cell and organ cultures of Andrographis paniculata. Appl. Microbiol. Biotechnol. 2021, 105, 7683–7694. [Google Scholar] [CrossRef] [PubMed]
- Brakebusch, C.; Grose, R.; Quondamatteo, F.; Ramirez, A.; Jorcano, J.L.; Pirro, A.; Svensson, M.; Herken, R.; Sasaki, T.; Timpl, R.; et al. Skin and hair follicle integrity is crucially dependent on beta 1 integrin expression on keratinocytes. EMBO J. 2000, 19, 3990–4003. [Google Scholar] [CrossRef]
- Li, Y.; Giovannini, S.; Wang, T.; Fang, J.; Li, P.; Shao, C.; Wang, Y.; Shi, Y.; Candi, E.; Melino, G.; et al. p63: A crucial player in epithelial stemness regulation. Oncogene 2023, 42, 3371–3384. [Google Scholar] [CrossRef]
- Melino, G.; Memmi, E.M.; Pelicci, P.G.; Bernassola, F. Maintaining epithelial stemness with p63. Sci. Signal. 2015, 8, re9. [Google Scholar] [CrossRef]
- Kim, H.S.; Kim, H.J.; Hong, Y.D.; Son, E.D.; Cho, S.Y. β-endorphin suppresses ultraviolet B irradiation-induced epidermal barrier damage by regulating inflammation-dependent mTORC1 signaling. Sci. Rep. 2023, 13, 22357. [Google Scholar] [CrossRef]
- Peskoller, M.; Bhosale, A.; Göbel, K.; Löhr, J.; Miceli, S.; Perot, S.; Persa, O.; Rübsam, M.; Shah, J.; Zhang, H.; et al. How to Build and Regenerate a Functional Skin Barrier: The Adhesive and Cell Shaping Travels of a Keratinocyte. J. Investig. Dermatol. 2022, 142, 1020–1025. [Google Scholar] [CrossRef]
- Mack, N.A.; Whalley, H.J.; Castillo-Lluva, S.; Malliri, A. The diverse roles of Rac signaling in tumorigenesis. Cell Cycle 2011, 10, 1571–1581. [Google Scholar] [CrossRef]
- Mussard, E.; Jousselin, S.; Cesaro, A.; Legrain, B.; Lespessailles, E.; Esteve, E.; Berteinaraboin, S.; Toumi, H. Andrographis paniculata and Its Bioactive Diterpenoids Against Inflammation and Oxidative Stress in Keratinocytes. Antioxid 2020, 9, 530. [Google Scholar] [CrossRef]
- Paz, M.L.; González Maglio, D.H.; Weill, F.S.; Bustamante, J.; Leoni, J. Mitochondrial dysfunction and cellular stress progression after ultraviolet B irradiation in human keratinocytes. Photodermatol. Photoimmunol. Photomed. 2008, 24, 115–122. [Google Scholar] [CrossRef] [PubMed]
- Song, Z.; Geng, J.; Wang, D.; Fang, J.; Wang, Z.; Wang, C.; Li, M. Reparative effects of Schizophyllum commune oat bran fermentation broth on UVB-induced skin inflammation via the JAK/STAT pathway. Bioresour. Bioprocess. 2024, 11, 73. [Google Scholar] [CrossRef] [PubMed]
- Ge, Y.; Li, M.; Bai, S.; Chen, C.; Zhang, S.; Cheng, J.; Wang, X. Doxercalciferol alleviates UVB-induced HaCaT cell senescence and skin photoaging. Int. Immunopharmacol. 2024, 127, 111357. [Google Scholar] [CrossRef]
- Indirapriyadarshini, R.; Kanimozhi, G.; Natarajan, D.; Jeevakaruniyam, S.J. Andrographolide protects acute ultraviolet-B radiation-induced photodamages in the mouse skin. Arch. Dermatol. Res. 2023, 315, 1197–1205. [Google Scholar] [CrossRef] [PubMed]
- Xu, S.; Sun, X.; Zhu, Z.; Xin, Y.; Chen, C.; Luo, J. The extract of buds of Chrysanthemum morifolium ramat alleviated UVB-induced skin photoaging by regulating MAPK and Nrf2/ARE pathways. J. Ethnopharmacol. 2024, 332, 118352. [Google Scholar] [CrossRef] [PubMed]
- Kim, T.Y.; Park, N.J.; Jo, B.G.; Lee, B.S.; Keem, M.J.; Kwon, T.H.; Kim, K.H.; Kim, S.N.; Yang, M.H. Anti-Wrinkling Effect of 3,4,5-tri-O-caffeoylquinic Acid from the Roots of Nymphoides peltata through MAPK/AP-1, NF-κB, and Nrf2 Signaling in UVB-Irradiated HaCaT Cells. Antioxid 2023, 12, 1899. [Google Scholar] [CrossRef]
- Li, Y.; He, S.; Tang, J.; Ding, N.; Chu, X.; Cheng, L.; Ding, X.; Liang, T.; Feng, S.; Rahman, S.U.; et al. Andrographolide Inhibits Inflammatory Cytokines Secretion in LPS-Stimulated RAW264.7 Cells through Suppression of NF-κB/MAPK Signaling Pathway. Evid. Based Complement. Altern. Med. 2017, 2017, 8248142. [Google Scholar] [CrossRef]
- Ke, H.; Zhang, X.; Liang, S.; Zhou, C.; Hu, Y.; Huang, Q.; Wu, J. Study on the anti-skin aging effect and mechanism of Sijunzi Tang based on network pharmacology and experimental validation. J. Ethnopharmacol. 2024, 333, 118421. [Google Scholar] [CrossRef]
- Wu, P.; Cao, Y.; Zhao, R.; Wang, Y. Netrin-1 plays a critical role in regulating capacities of epidermal stem cells upon ultraviolet-B (UV-B) irradiation. Artif. Cells Nanomed. Biotechnol. 2019, 47, 1416–1422. [Google Scholar] [CrossRef]
- Zhang, Y.; Li, L.; Xu, Y.; Zhao, X.; Li, F. Protective mechanism of GPR30 agonist G1 against ultraviolet B-induced injury in epidermal stem cells. Artif. Cells Nanomed. Biotechnol. 2019, 47, 4165–4171. [Google Scholar] [CrossRef]
- You, J.; Roh, K.B.; Li, Z.; Liu, G.; Tang, J.; Shin, S.; Park, D.; Jung, E. The Antiaging Properties of Andrographis paniculata by Activation Epidermal Cell Stemness. Molecules 2015, 20, 17557–17569. [Google Scholar] [CrossRef]








| Name | Forward Primer Sequence (5′–3′) | Reverse Primer Sequence (5′–3′) |
|---|---|---|
| IL-1β (NM_000576.3) | CCACAGACCTTCCAGGAGAATG | GTGCAGTTCAGTGATCGTACAGG |
| IL-6 (XM_054358146.1) | TGACAAACAAATTCGGTACATCCTC | GTGCCTCTTTGCTGCTTTCAC |
| CDKN1A (NM_001374511.1) | TGTCCGTCAGAACCCATGC | AAAGTCGAAGTTCCATCGCTC |
| GAPDH (NM_001357943.2) | AATGAAGGGGTCATTGATGG | AAGGTGAAGGTCGGAGTCAA |
| No. | tR (Min) | Identification | Formula | Detected m/z | Error (ppm) | Main MS/MS Fragments |
|---|---|---|---|---|---|---|
| 1 | 1.96 | Guanosine | C10H13N5O5 | 282.0847 [M − H]− | 1.1 | 150.0346, 133.0085 |
| 2 | 2.54 | Ethylparaben | C9H10O3 | 167.0703 [M + H]+ | 0.2 | 121.0640, 81.0334 |
| 3 | 5.06 | Neochlorogenic acid | C16H18O9 | 353.0887 [M − H]− | 2.5 | 191.0474, 179.0264, 135.0389 |
| 4 | 7.50 | Chlorogenic acid | C16H18O9 | 353.0887 [M − H]− | 2.5 | 191.0477, 135.0382 |
| 5 | 8.07 | 1-O-Caffeoylquinic acid | C16H18O9 | 353.0887 [M − H]− | 2.5 | 191.0476, 173.0377, 135.0390 |
| 6 | 8.54 | 6-epi-8-O-Acetylharpagide | C17H26O11 | 451.1466 [M + FA − H]− | 2.0 | 139.0331, 121.0232 |
| 7 | 9.77 | 3-p-Coumaroyl quinic acid | C16H18O8 | 337.0934 [M − H]− | 1.5 | 191.0471, 173.0367, 119.0443 |
| 8 | 11.14 | 6,8-di-C-β-D-glucosylchrysin | C27H30O15 | 593.1524 [M − H]− | 2.0 | 383.0592, 353.0495 |
| 9 | 15.17 | Scutellarin /Luteolin-7-glucuronide | C21H18O12 | 463.0861 [M + H]+ | −2.2 | 287.0561 |
| 10 | 15.63 | 14-Deoxy-11-hydroandrographolide or isomer | C19H28O5 | 381.1928 [M + FA − H]− | 2.4 | 337.1870, 293.1190 |
| 11 | 16.22 | Andrographidine B | C23H24O12 | 493.1324 [M + H]+ | −3.4 | 331.0818 |
| 12 | 16.25 | 14-Deoxy-11-hydroandrographolide or isomer | C19H28O5 | 381.1927 [M + FA − H]− | 2.2 | 337.1867 |
| 13 | 16.43 | 3,4-di-O-Caffeoylquinic acid | C25H24O12 | 515.1201 [M − H]− | 1.2 | 353.0717, 191.0469, 179.0267, 135.0386 |
| 14 | 17.09 | Andrographiside | C26H40O10 | 557.2619 [M + FA − H]− | 2.8 | 493.2223, 331.1771, 161.0379 |
| 15 | 17.59 | Apigenin-7-O-β-D-glucuronide | C21H18O11 | 445.0785 [M − H]− | 1.9 | 269.0333, 117.0286 |
| 16 | 18.09 | 12S-Hydroxyandrographolide | C20H32O6 | 367.2136 [M − H]− | 2.7 | 349.1861, 331.1761, 307.1776 |
| 17 | 18.34 | 3,4-di-O-Caffeoylquinic acid isomer | C25H24O12 | 515.1201 [M − H]− | 1.2 | 353.0711, 191.0469, 173.0375 |
| 18 | 19.28 | 5,2′,6′-Trihydroxy-7-methoxyflavone 2′-O-β-D-glucoside | C22H22O11 | 461.1096 [M − H]− | 1.4 | 299.0433, 284.0203 |
| 19 | 20.03 | Scutellarin /Luteolin-7-glucuronide | C21H18O12 | 463.0860 [M + H]+ | −2.4 | 287.0559 |
| 20 | 21.35 | Andrographidine F | C25H28O13 | 537.1580 [M + H]+ | −4.2 | 375.1080, 197.0443 |
| 21 | 21.88 | Andrographolide | C20H30O5 | 395.2086 [M + FA − H]− | 2.7 | 331.1764, 287.1889 |
| 22 | 21.88 | Dehydroandrographolide | C20H28O4 | 331.1922 [M − H]− | 2.2 | 303.1814, 301.1649 |
| 23 | 22.21 | Andrographidine E or isomer | C24H26O11 | 491.1533 [M + H]+ | −3.0 | 329.1026, 299.0553 |
| 24 | 22.56 | 12,13-Dihydroandrographolide | C20H32O5 | 351.2187 [M − H]− | 2.9 | 333.1924, 321.1920, 157.0950 |
| 25 | 22.65 | 3,13,14,19-Tetrahydroxy-ent-labda-8(17),11-dien-16,15-olide | C20H30O6 | 365.1981 [M − H]− | 3.1 | 321.1930 |
| 26 | 22.81 | Andrographic acid | C20H28O6 | 363.1827 [M − H]− | 3.8 | 319.1775 |
| 27 | 23.18 | 3-O-β-D-Glucopyranosylandrographolide | C26H40O10 | 511.2561 [M − H]− | 2.4 | 467.2438, 305.1983 |
| 28 | 23.44 | 4′,5-Dihydroxy-7,8-dimethoxyflavone | C17H14O6 | 315.0860 [M + H]+ | −1.0 | 299.0546, 282.0520, 271.0594 |
| 29 | 23.44 | 7,8-Dimethoxy-2′-hydroxy-5-O-β-D-glucopyranosyloxyflavone | C23H24O11 | 475.1255 [M − H]− | 1.9 | 313.0565, 283.0107 |
| 30 | 23.66 | Isoandrographolide | C20H30O5 | 395.2087 [M + FA − H]− | 3.0 | 331.1758, 287.1885, 239.1690 |
| 31 | 24.08 | 3α,19-Dihydroxy-14,15,16-trinor-ent-labd-8(17),11-diene-13-oic acid | C17H26O4 | 293.1772 [M − H]− | 4.7 | 157.0947 |
| 32 | 24.26 | Andrographidine A or isomer | C23H26O10 | 461.1463 [M − H]− | 2.1 | 299.0779, 269.0324, 241.0382 |
| 33 | 24.25 | 5-Hydroxy-7,8-Dimethoxyflavanone or isomer | C17H16O5 | 301.1069 [M + H]+ | −0.5 | 197.0450, 182.0213, 136.0158 |
| 34 | 24.64 | Andropanoside | C26H40O9 | 541.2670 [M + FA − H]− | 2.9 | 495.2381, 333.1918, 161.0379 |
| 35 | 24.90 | Andrographidine A or isomer | C23H26O10 | 461.1465 [M − H]− | 2.6 | 299.0785, 269.0328, 241.0383 |
| 36 | 24.90 | 5-Hydroxy-7,8-Dimethoxyflavanone or isomer | C17H16O5 | 301.1068 [M + H]+ | −0.8 | 197.0450, 182.0214, 136.0157 |
| 37 | 25.94 | 3-O-β-D-Glucosyl-14-deoxy-11,12- didehydroandrographiside | C26H38O9 | 539.2517 [M + FA − H]− | 3.5 | 493.2222, 331.1768 |
| 38 | 26.83 | Andrographidine C | C23H24O10 | 461.1430 [M + H]+ | −2.7 | 299.0925, 284.0686, 255.0660 |
| 39 | 26.83 | Apigenin 7,4′ -dimethyl ether | C17H14O5 | 299.0911 [M + H]+ | −1.0 | 283.0601, 255.0655, 238.0624 |
| 40 | 28.61 | Andrographidine E or isomer | C24H26O11 | 491.1538 [M + H]+ | −2.0 | 329.1028, 299.0550 |
| 41 | 28.61 | 5-Hydroxy-7,2′,5′-Trimethoxyflavone or isomer | C18H16O6 | 329.1017 [M + H]+ | −0.8 | 313.0706, 299.0544 |
| 42 | 29.41 | Quercetin tetramethyl(3’,4’,5,7) ether | C19H18O7 | 359.1115 [M + H]+ | −2.9 | 329.0656 |
| 43 | 29.41 | 7,8,2′,5′-Tetramethoxy-5-β-Dglucopyranosyloxyflavone or Andrographidine D | C25H28O12 | 521.1636 [M + H]+ | −3.4 | 359.1132, 329.0664 |
| 44 | 29.51 | 14-Deoxy-11-oxoandrographolide | C20H28O5 | 347.1881 [M − H]− | 4.9 | 303.1833, 301.1679, 255.1641 |
| 45 | 32.08 | Neoandrographolide | C26H40O8 | 525.2720 [M + FA − H]− | 2.8 | 317.1945, 101.0194 |
| 46 | 32.08 | Andrograpanin | C20H30O3 | 319.2264 [M + H]+ | −1.2 | 301.2166, 289.2164, 205.1223 |
| 47 | 32.82 | 14-Deoxyandrographolide | C20H30O4 | 669.4343 [2M + H]+ | −2.7 | 299.2016, 287.2018, 259.1700 |
| 48 | 33.13 | Bisandrographolide B | C40H56O8 | 665.4031 [M + H]+ | −2.5 | 315.1957, 297.1854, 285.1855, 257.1542 |
| 49 | 33.10 | 7-Hydroxy dehydroandrographolide | C20H28O5 | 347.1882 [M − H]− | 5.2 | 303.1833, 255.1640 |
| 50 | 34.34 | Bisandrographolide C | C40H56O8 | 665.4024 [M + H]+ | −3.6 | 647.3955, 629.3845, 205.1582 |
| 51 | 34.88 | Panicolin | C17H14O6 | 315.0858 [M + H]+ | −1.6 | 299.0546, 282.0516, 271.0601 |
| 52 | 36.34 | Bisandrographolide A | C40H56O8 | 665.4028 [M + H]+ | −3.0 | 629.3805, 617.3828, 599.3733 |
| 53 | 36.38 | 7-O-Methyldihydrowogonin isomer | C17H16O5 | 301.1066 [M + H]+ | −1.5 | 197.0450, 182.0214, 164.0108 |
| 54 | 36.41 | Bisandrographolide F | C40H56O8 | 665.4024 [M + H]+ | −3.6 | 629.3837, 611.3737, 599.3726 |
| 55 | 36.46 | 7-O-Methyldihydrowogonin | C17H16O5 | 301.1068 [M + H]+ | −0.8 | 197.0451, 182.0215, 164.0106 |
| 56 | 36.54 | 5-Hydroxy-3,7,8,2′-tetramethoxyflavone | C19H18O7 | 359.1113 [M + H]+ | −3.4 | 329.0653, 183.0277 |
| 57 | 36.72 | 5-Hydroxy-7,8-dimethoxyflavone | C17H14O5 | 299.0909 [M + H]+ | −1.7 | 283.0605, 267.0657,255.0660 |
| 58 | 36.88 | 5-Hydroxy-7,8,2′,5′-tetramethoxyflavone | C19H18O7 | 359.1114 [M + H]+ | −3.1 | 329.0649, 311.0541 |
| 59 | 36.98 | Andrographin | C18H16O6 | 329.1014 [M + H]+ | −1.7 | 299.0545, 285.0750 |
| 60 | 37.14 | 5-Hydroxy-7,8,2′,3′-tetramethoxyflavone | C19H18O7 | 359.1119 [M + H]+ | −1.8 | 329.0667, 286.0477 |
| 61 | 37.71 | Chaetoglobosin K/Chaetoglobosin L | C34H40N2O5 | 555.2873 [M − H]− | 1.5 | 224.9982, 164.9794, 80.9621 |
| 62 | 37.87 | (10E,12E)-9-Hydroxyoctadeca-10,12-dienoic acid | C18H32O3 | 295.2299 [M − H]− | 6.9 | 277.2057, 195.1305, 171.0953 |
| 63 | 37.87 | Linolenic acid | C18H30O2 | 279.2318 [M + H]+ | −0.2 | 95.0858, 81.0702, 67.0548 |
Disclaimer/Publisher’s Note: The statements, opinions and data contained in all publications are solely those of the individual author(s) and contributor(s) and not of MDPI and/or the editor(s). MDPI and/or the editor(s) disclaim responsibility for any injury to people or property resulting from any ideas, methods, instructions or products referred to in the content. |
© 2025 by the authors. Licensee MDPI, Basel, Switzerland. This article is an open access article distributed under the terms and conditions of the Creative Commons Attribution (CC BY) license (https://creativecommons.org/licenses/by/4.0/).
Share and Cite
Xu, H.; Lan, S.; Lin, S.; Wang, A.; Luo, Y.; Wang, J.; Yang, Z. Exploring the Active Constituents of Andrographis paniculata in Protecting the Skin Barrier and the Synergistic Effects with Collagen XVII. Antioxidants 2025, 14, 118. https://doi.org/10.3390/antiox14010118
Xu H, Lan S, Lin S, Wang A, Luo Y, Wang J, Yang Z. Exploring the Active Constituents of Andrographis paniculata in Protecting the Skin Barrier and the Synergistic Effects with Collagen XVII. Antioxidants. 2025; 14(1):118. https://doi.org/10.3390/antiox14010118
Chicago/Turabian StyleXu, Heng, Shiying Lan, Simin Lin, Anjing Wang, Yuanlin Luo, Jing Wang, and Zhenzhong Yang. 2025. "Exploring the Active Constituents of Andrographis paniculata in Protecting the Skin Barrier and the Synergistic Effects with Collagen XVII" Antioxidants 14, no. 1: 118. https://doi.org/10.3390/antiox14010118
APA StyleXu, H., Lan, S., Lin, S., Wang, A., Luo, Y., Wang, J., & Yang, Z. (2025). Exploring the Active Constituents of Andrographis paniculata in Protecting the Skin Barrier and the Synergistic Effects with Collagen XVII. Antioxidants, 14(1), 118. https://doi.org/10.3390/antiox14010118
