Predicting the Lateral Load Carrying Capacity of Reinforced Concrete Rectangular Columns: Gene Expression Programming
Abstract
:1. Introduction
1.1. Background
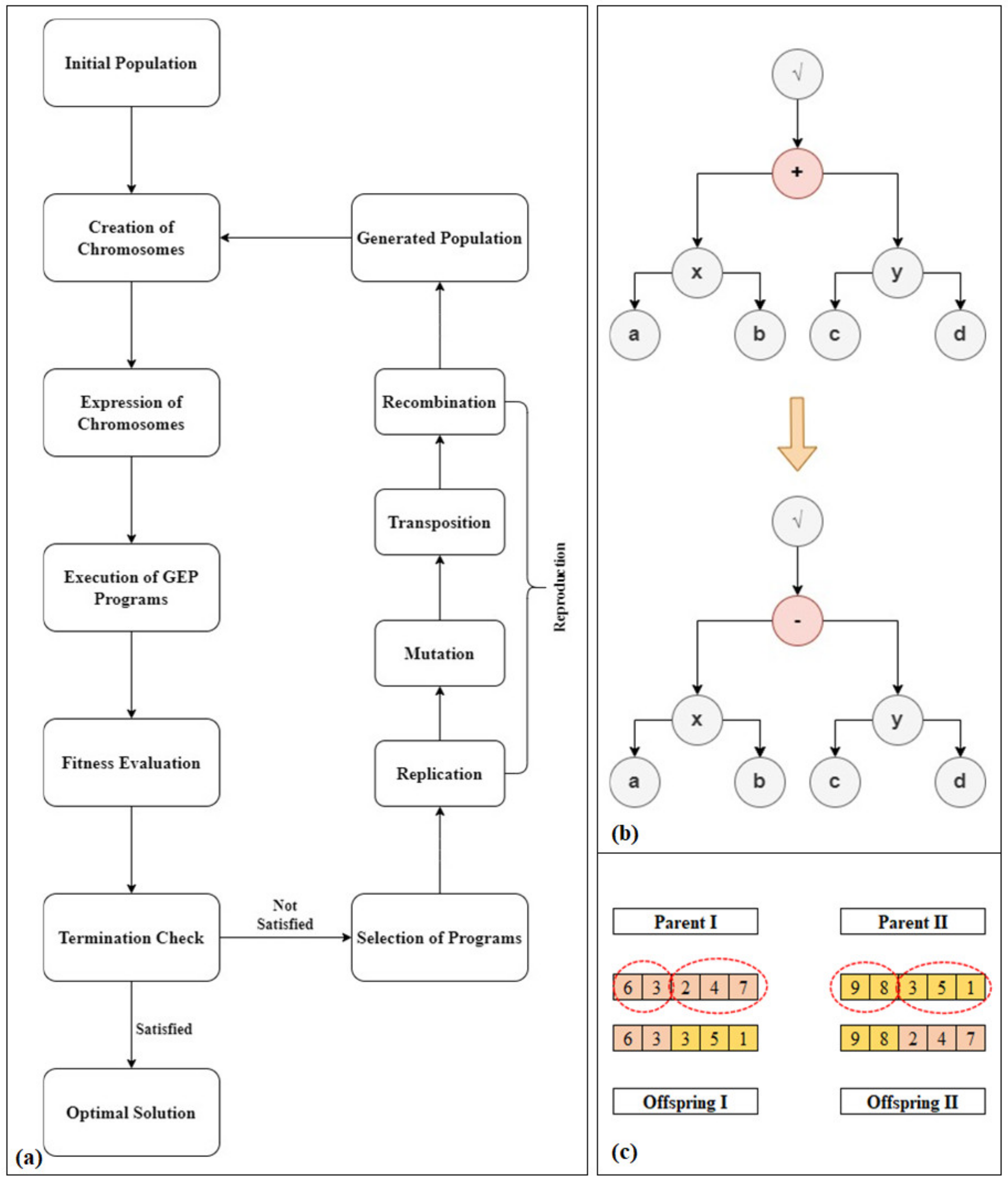
1.2. Gene Expression Programming
2. Methods
2.1. Database
2.2. Parametric Selection
2.3. GEP Modelling
- Coefficient of Determination (R2)
- Root Mean Squared Error (RMSE)
- Mean Absolute Error (MAE)
- Root Relative Squared Error (RRSE)
3. Results
3.1. Flexural Capacity Model
3.2. Shear Capacity Model
3.3. Model Validation
3.3.1. Impact Assessment of Model Influencing Parameters
Geometric Parameters
Material Parameters
Structural Parameters
3.4. Performance Evaluation
4. Conclusions
- The proposed AI technique provides an alternative method for the determination of lateral load carrying capacity of RC rectangular columns while avoiding complicated structural and mathematical computations. Moreover, it is also simpler and easier to be implemented in practical applications.
- The proposed capacity prediction models were found to exhibit better accuracy when compared to that of the ACI model. The major performance indicator, i.e., R2, was found to be 0.9614 and 0.9512 in the proposed flexural and shear capacity model, respectively, and 0.8849 and 0.8737 in the case of flexural and shear capacity models ACI, respectively.
- Design axial load (PD) was found to be the most significant input variable, contributing around 50% towards the development of both the proposed models. The rest of the six input variables were observed to cumulatively account for the remaining 50% of the overall model development.
- From the parametric analysis results of the proposed models, the trend of output variables corresponding to most of the input variables was found to be consistent with the experimental results in the database, which validates the ability of the proposed models to capture behind the scenes real-world phenomena.
Author Contributions
Funding
Institutional Review Board Statement
Informed Consent Statement
Data Availability Statement
Conflicts of Interest
References
- Isleem, H.F.; Abid, M.; Alaloul, W.S.; Shah, M.K.; Zeb, S.; Musarat, M.A.; Javed, M.F.; Aslam, F.; Alabduljabbar, H. Axial Compressive Strength Models of Eccentrically-Loaded Rectangular Reinforced Concrete Columns Confined with FRP. Materials 2021, 14, 3498. [Google Scholar] [CrossRef] [PubMed]
- Buka-Vaivade, K.; Sliseris, J.; Serdjuks, D.; Pakrastins, L.; Vatin, N.I. Rational use of HPSFRC in multi-storey building. Mag. Civ. Eng. 2018, 84, 3–14. [Google Scholar]
- Ahmad, S.; Hasnain, G. FEA of reinforced concrete beam-column joint with steel fibers for cyclic loading. Int. J. Struct. Integr. 2021, 12, 670–687. [Google Scholar] [CrossRef]
- Li, H.; Xiao, S.; Huo, L. Damage investigation and analysis of engineering structures in the Wenchuan earthquake. J. Build. Struct. 2018, 4, 10–19. [Google Scholar]
- Deierlein, G.; Moehle, J. A Framework Methodology for Performance-Based Earthquake Engineering. In Proceedings of the 13th World Conference on Earthquake Engineering, Vancouver, BC, Canada, 1–6 August 2004; p. 14. [Google Scholar]
- Lao, X.-C.; Han, X.-L. Performance index limits of high reinforced concrete shear wall components. J. Cent. South Univ. Technol. 2011, 18, 1248–1255. [Google Scholar] [CrossRef]
- Asghar, R.; Shahzad, A.; Amjad, S.U.; Akhtar, A. Comparative Study on the Seismic Performance of Bare Frame and Infilled Frame RC Structures with Brick Masonry and Low Strength Concrete Block Masonry Infills. In Proceedings of the 2nd Conference on Sustainability in Civil Engineering CSCE20, Islamabad, Pakistan, 12 August 2020; 2020; p. 8. [Google Scholar]
- Asghar, R.; Shahzad, A.; Amjad, S.U.; Akhtar, A. Experimental Determination of the Mechanical Properties of Brick Masonry and Low Strength Concrete Block Masonry. In Proceedings of the 2nd Conference on Sustainability in Civil Engineering CSCE20, Islamabad, Pakistan, 12 August 2020; p. 6. [Google Scholar]
- Qi, Y.-L.; Han, X.-L.; Ji, J. Failure mode classification of reinforced concrete column using Fisher method. J. Cent. South Univ. 2013, 20, 2863–2869. [Google Scholar] [CrossRef]
- Acun, B.; Sucuoğlu, H. The effect of displacement history on the performance of concrete columns in flexure. In Advances in Performance-Based Earthquake Engineering; Springer: Dordrecht, The Netherlands, 2010; pp. 373–382. [Google Scholar]
- Zhu, L.; Elwood, K.J.; Haukaas, T. Classification and Seismic Safety Evaluation of Existing Reinforced Concrete Columns. J. Struct. Eng. 2007, 133, 1316–1330. [Google Scholar] [CrossRef]
- Mangalathu, S.; Jeon, J.-S. Machine Learning–Based Failure Mode Recognition of Circular Reinforced Concrete Bridge Columns: Comparative Study. J. Struct. Eng. 2019, 145, 04019104. [Google Scholar] [CrossRef]
- Feng, D.-C.; Liu, Z.-T.; Wang, X.-D.; Jiang, Z.-M.; Liang, S.-X. Failure mode classification and bearing capacity prediction for reinforced concrete columns based on ensemble machine learning algorithm. Adv. Eng. Inform. 2020, 45, 101126. [Google Scholar] [CrossRef]
- Abbas, R.M.; Awazli, A.G. Behavior of Reinforced Concrete Columns Subjected to Axial Load and Cyclic Lateral Load. J. Eng. 2017, 23, 21–40. [Google Scholar]
- Lazarevska, M.; Cvetkovska, M.; Knežević, M.; Gavriloska, A.T.; Milanovic, M.; Murgul, V.; Vatin, N. Neural Network Prognostic Model for Predicting the Fire Resistance of Eccentrically Loaded RC Columns. In Applied Mechanics and Materials; Trans Tech Publications Ltd.: Bäch, Switzerland, 2014; Volume 627, pp. 276–282. [Google Scholar]
- Khan, S.; Khan, M.A.; Zafar, A.; Javed, M.F.; Aslam, F.; Musarat, M.A.; Vatin, N.I. Predicting the Ultimate Axial Capacity of Uniaxially Loaded CFST Columns Using Multiphysics Artificial Intelligence. Materials 2021, 15, 39. [Google Scholar] [CrossRef] [PubMed]
- Iqbal, M.; Zhang, D.; Jalal, F.E.; Javed, M.F. Computational AI prediction models for residual tensile strength of GFRP bars aged in the alkaline concrete environment. Ocean Eng. 2021, 232, 109134. [Google Scholar] [CrossRef]
- Iqbal, M.; Zhao, Q.; Zhang, D.; Jalal, F.E.; Jamal, A. Evaluation of tensile strength degradation of GFRP rebars in harsh alkaline conditions using non-linear genetic-based models. Mater. Struct. 2021, 54, 190. [Google Scholar] [CrossRef]
- Iqbal, M.; Zhang, D.; Jalal, F.E. Durability evaluation of GFRP rebars in harsh alkaline environment using optimized tree-based random forest model. J. Ocean Eng. Sci. 2021, in press. [Google Scholar] [CrossRef]
- Kaloop, M.R.; Samui, P.; Iqbal, M.; Hu, J.W. Soft computing approaches towards tensile strength estimation of GFRP rebars subjected to alkaline-concrete environment. Case Stud. Constr. Mater. 2022, 16, e00955. [Google Scholar] [CrossRef]
- Hwang, S.-J.; Lee, H.-J. Strength Prediction for Discontinuity Regions by Softened Strut-and-Tie Model. J. Struct. Eng. 2002, 128, 1519–1526. [Google Scholar] [CrossRef]
- Sezen, H.; Moehle, J.P. Shear Strength Model for Lightly Reinforced Concrete Columns. J. Struct. Eng. 2004, 130, 1692–1703. [Google Scholar] [CrossRef]
- Vecchio, F.J.; Collins, M.P. The modified compression-field theory for reinforced concrete elements subjected to shear. ACI J. 1986, 83, 219–231. [Google Scholar]
- Bentz, E.C.; Vecchio, F.J.; Collins, M.P. Simplified Modified Compression Field Theory for Calculating Shear Strength of Reinforced Concrete Elements. ACI Struct. J. 2006, 103, 614. [Google Scholar]
- Hsu, T.T. Softened truss model theory for shear and torsion. Struct. J. 1988, 85, 624–635. [Google Scholar]
- Pang, X.-B.D.; Hsu, T.T. Fixed angle softened truss model for reinforced concrete. Struct. J. 1996, 93, 196–208. [Google Scholar]
- Feng, D.-C.; Wu, G.; Sun, Z.-Y.; Xu, J.-G. A flexure-shear Timoshenko fiber beam element based on softened damage-plasticity model. Eng. Struct. 2017, 140, 483–497. [Google Scholar] [CrossRef]
- Feng, D.-C.; Ren, X.-D.; Li, J. Softened Damage-Plasticity Model for Analysis of Cracked Reinforced Concrete Structures. J. Struct. Eng. 2018, 144, 04018044. [Google Scholar] [CrossRef]
- Berry, M.; Parrish, M.; Eberhard, M. PEER Structural Performance Database User’s Manual (Version 1.0); University of California: Berkeley, CA, USA, 2004. [Google Scholar]
- Russell, S.J.; Norvig, P.; Canny, J.F.; Malik, J.M.; Edwards, D.D. Artificial Intelligence: A Modern Approach. Vol. 2; Prentice Hall: Upper Saddle River, NJ, USA, 2003. [Google Scholar]
- Salehi, H.; Burgueño, R. Emerging artificial intelligence methods in structural engineering. Eng. Struct. 2018, 171, 170–189. [Google Scholar] [CrossRef]
- Gholampour, A.; Gandomi, A.; Ozbakkaloglu, T. New formulations for mechanical properties of recycled aggregate concrete using gene expression programming. Constr. Build. Mater. 2017, 130, 122–145. [Google Scholar] [CrossRef]
- Lim, J.C.; Karakus, M.; Ozbakkaloglu, T. Evaluation of ultimate conditions of FRP-confined concrete columns using genetic programming. Comput. Struct. 2016, 162, 28–37. [Google Scholar] [CrossRef]
- Perera, R.; Arteaga, A.; De Diego, A. Artificial intelligence techniques for prediction of the capacity of RC beams strengthened in shear with external FRP reinforcement. Compos. Struct. 2010, 92, 1169–1175. [Google Scholar] [CrossRef] [Green Version]
- Aval, S.B.; Ketabdari, H.; Gharebaghi, S.A. Estimating Shear Strength of Short Rectangular Reinforced Concrete Columns Using Nonlinear Regression and Gene Expression Programming. In Structures; Elsevier: Amsterdam, The Netherlands, 2017; Volume 12, pp. 13–23. [Google Scholar]
- Jalal, M.; Ramezanianpour, A.A.; Pouladkhan, A.R.; Tedro, P. RETRACTED ARTICLE: Application of genetic programming (GP) and ANFIS for strength enhancement modeling of CFRP-retrofitted concrete cylinders. Neural Comput. Appl. 2013, 23, 455–470. [Google Scholar] [CrossRef]
- HIsleem, H.F.; Tayeh, B.A.; Alaloul, W.S.; Musarat, M.A.; Raza, A. Artificial Neural Network (ANN) and Finite Element (FEM) Models for GFRP-Reinforced Concrete Columns under Axial Compression. Materials 2021, 14, 7172. [Google Scholar] [CrossRef]
- Ebadi-Jamkhaneh, M.; Ahmadi, M. Comprehensive Investigations of the Effect of Bolt Tightness on Axial Behavior of a MERO Joint System: Experimental, FEM, and Soft Computing Approaches. J. Struct. Eng. 2021, 147, 04021197. [Google Scholar] [CrossRef]
- Bardhan, A.; GuhaRay, A.; Gupta, S.; Pradhan, B.; Gokceoglu, C. A novel integrated approach of ELM and modified equilibrium optimizer for predicting soil compression index of subgrade layer of Dedicated Freight Corridor. Transp. Geotech. 2022, 32, 100678. [Google Scholar] [CrossRef]
- Kardani, N.; Bardhan, A.; Samui, P.; Nazem, M.; Zhou, A.; Armaghani, D.J. A novel technique based on the improved firefly algorithm coupled with extreme learning machine (ELM-IFF) for predicting the thermal conductivity of soil. Eng. Comput. 2021, 1–20. [Google Scholar] [CrossRef]
- Bardhan, A.; Kardani, N.; GuhaRay, A.; Burman, A.; Samui, P.; Zhang, Y. Hybrid ensemble soft computing approach for predicting penetration rate of tunnel boring machine in a rock environment. J. Rock Mech. Geotech. Eng. 2021, 13, 1398–1412. [Google Scholar] [CrossRef]
- Bardhan, A.; Kardani, N.; Alzoùbi, A.; Roy, B.; Samui, P.; Gandomi, A.H. Novel integration of extreme learning machine and improved Harris hawks optimization with particle swarm optimization-based mutation for predicting soil consolidation parameter. J. Rock Mech. Geotech. Eng. 2022, in press. [Google Scholar] [CrossRef]
- Asteris, P.G.; Skentou, A.D.; Bardhan, A.; Samui, P.; Pilakoutas, K. Predicting concrete compressive strength using hybrid ensembling of surrogate machine learning models. Cem. Concr. Res. 2021, 145, 106449. [Google Scholar] [CrossRef]
- Taghizadeh-Mehrjardi, R.; Emadi, M.; Cherati, A.; Heung, B.; Mosavi, A.; Scholten, T. Bio-Inspired Hybridization of Artificial Neural Networks: An Application for Mapping the Spatial Distribution of Soil Texture Fractions. Remote Sens. 2021, 13, 1025. [Google Scholar] [CrossRef]
- Kardani, N.; Bardhan, A.; Samui, P.; Nazem, M.; Asteris, P.G.; Zhou, A. Predicting the thermal conductivity of soils using integrated approach of ANN and PSO with adaptive and time-varying acceleration coefficients. Int. J. Therm. Sci. 2021, 173, 107427. [Google Scholar] [CrossRef]
- Tavoosi, J.; Zhang, C.; Mohammadzadeh, A.; Mobayen, S.; Mosavi, A.H. Medical Image Interpolation Using Recurrent Type-2 Fuzzy Neural Network. Front. Neuroinform. 2021, 15, 667375. [Google Scholar] [CrossRef]
- Zha, T.H.; Castillo, O.; Jahanshahi, H.; Yusuf, A.; Alassafi, M.O.; Alsaadi, F.E.; Chu, Y.M. A fuzzy-based strategy to suppress the novel coronavirus (2019-NCOV) massive outbreak. Appl. Comput. Math. 2021, 20, 160–176. [Google Scholar]
- Zhao, T.; Khan, M.I.; Chu, Y. Artificial neural networking (ANN) analysis for heat and entropy generation in flow of non-Newtonian fluid between two rotating disks. Math. Methods Appl. Sci. 2021. [Google Scholar] [CrossRef]
- Sadeghiravesh, M.H.; Khosravi, H.; Abolhasani, A.; Ghodsi, M.; Mosavi, A. Fuzzy Logic Model to Assess Desertification Intensity Based on Vulnerability Indices. Acta Polytech. Hung. 2021, 18, 7–24. [Google Scholar] [CrossRef]
- Manshadi, M.D.; Ghassemi, M.; Mousavi, S.; Mosavi, A.; Kovacs, L. Predicting the Parameters of Vortex Bladeless Wind Turbine Using Deep Learning Method of Long Short-Term Memory. Energies 2021, 14, 4867. [Google Scholar] [CrossRef]
- Liaw, A.; Wiener, M. Classification and regression by randomForest. R News 2002, 2, 18–22. [Google Scholar]
- Rosenman, M.A.; Gero, J.S.; Oxman, R. An expert system for design codes and design rules. In Applications of Artificial Intelligence in Engineering Problems; Springer: Berlin/Heidelberg, Germany, 1986; pp. 745–758. [Google Scholar]
- Sacks, R. ‘EIDOCC’ Expert Interactive Design of Concrete Columns. Ph.D. Thesis, Massachusetts Institute of Technology, Department of Civil Engineering, Cambridge, MA, USA, 1985. [Google Scholar]
- Sacks, R.; Büyüköztürk, O. Expert Interactive Design of R/C Columns Under Biaxial Bending. J. Comput. Civ. Eng. 1987, 1, 69–81. [Google Scholar] [CrossRef]
- Butcher, J.; Day, C.; Austin, J.; Haycock, P.; Verstraeten, D.; Schrauwen, B. Defect Detection in Reinforced Concrete Using Random Neural Architectures. Comput. Civ. Infrastruct. Eng. 2013, 29, 191–207. [Google Scholar] [CrossRef]
- Gui, G.; Pan, H.; Lin, Z.; Li, Y.; Yuan, Z. Data-driven support vector machine with optimization techniques for structural health monitoring and damage detection. KSCE J. Civ. Eng. 2017, 21, 523–534. [Google Scholar] [CrossRef]
- Vitola, J.; Pozo, F.; Tibaduiza, D.A.; Anaya, M. A sensor data fusion system based on k-nearest neighbor pattern classification for structural health monitoring applications. Sensors 2017, 17, 417. [Google Scholar] [CrossRef]
- Lagaros, N.D.; Fragiadakis, M. Fragility Assessment of Steel Frames Using Neural Networks. Earthq. Spectra 2007, 23, 735–752. [Google Scholar] [CrossRef]
- Jalayer, F.; Ebrahimian, H.; Miano, A.; Manfredi, G.; Sezen, H. Analytical fragility assessment using unscaled ground motion records. Earthq. Eng. Struct. Dyn. 2017, 46, 2639–2663. [Google Scholar] [CrossRef]
- Mangalathu, S.; Jeon, J.-S.; Desroches, R. Critical uncertainty parameters influencing seismic performance of bridges using Lasso regression. Earthq. Eng. Struct. Dyn. 2018, 47, 784–801. [Google Scholar] [CrossRef]
- Mahmoudi, S.N.; Chouinard, L. Seismic fragility assessment of highway bridges using support vector machines. Bull. Earthq. Eng. 2016, 14, 1571–1587. [Google Scholar] [CrossRef]
- Lee, S.; Lee, C. Prediction of shear strength of FRP-reinforced concrete flexural members without stirrups using artificial neural networks. Eng. Struct. 2014, 61, 99–112. [Google Scholar] [CrossRef]
- JJeon, J.-S.; Shafieezadeh, A.; DesRoches, R. Statistical models for shear strength of RC beam-column joints using machine-learning techniques. Earthq. Eng. Struct. Dyn. 2014, 43, 2075–2095. [Google Scholar] [CrossRef]
- Vu, D.-T.; Hoang, N.-D. Punching shear capacity estimation of FRP-reinforced concrete slabs using a hybrid machine learning approach. Struct. Infrastruct. Eng. 2016, 12, 1153–1161. [Google Scholar] [CrossRef]
- SMangalathu, S.; Jeon, J.-S. Classification of failure mode and prediction of shear strength for reinforced concrete beam-column joints using machine learning techniques. Eng. Struct. 2018, 160, 85–94. [Google Scholar] [CrossRef]
- Ahmadi, M.; Naderpour, H.; Kheyroddin, A. A Proposed Model for Axial Strength Estimation of Non-compact and Slender Square CFT Columns. Iran. J. Sci. Technol. Trans. Civ. Eng. 2018, 43, 131–147. [Google Scholar] [CrossRef]
- Jalal, F.E.; Xu, Y.; Iqbal, M.; Jamhiri, B.; Javed, M.F. Predicting the compaction characteristics of expansive soils using two genetic programming-based algorithms. Transp. Geotech. 2021, 30, 100608. [Google Scholar] [CrossRef]
- Koza, J.R.; Koza, J.R. Genetic Programming: On the Programming of Computers by Means of Natural Selection; MIT Press: Cambridge, MA, USA, 1992; Volume 1. [Google Scholar]
- Gao, W. A comprehensive review on identification of the geomaterial constitutive model using the computational intelligence method. Adv. Eng. Inform. 2018, 38, 420–440. [Google Scholar] [CrossRef]
- Gandomi, A.H.; Babanajad, S.K.; Alavi, A.H.; Farnam, Y. Novel Approach to Strength Modeling of Concrete under Triaxial Compression. J. Mater. Civ. Eng. 2012, 24, 1132–1143. [Google Scholar] [CrossRef]
- Gandomi, A.H.; Yun, G.J.; Alavi, A.H. An evolutionary approach for modeling of shear strength of RC deep beams. Mater. Struct. 2013, 46, 2109–2119. [Google Scholar] [CrossRef]
- Genetic Programming. Wikipedia. 11 December 2021. Available online: https://en.wikipedia.org/w/index.php?title=Genetic_programming&oldid=1059826574 (accessed on 28 January 2022).
- Genetic Algorithm. Wikipedia. Available online: https://en.wikipedia.org/w/index.php?title=Genetic_algorithm&oldid=1068402434 (accessed on 28 January 2022).
- Ferreira, C. Gene Expression Programming: Mathematical Modeling by an Artificial Intelligence; Springer: Berlin/Heidelberg, Germany, 2006; Volume 21. [Google Scholar]
- Iqbal, M.F.; Liu, Q.-F.; Azim, I.; Zhu, X.; Yang, J.; Javed, M.F.; Rauf, M. Prediction of mechanical properties of green concrete incorporating waste foundry sand based on gene expression programming. J. Hazard. Mater. 2020, 384, 121322. [Google Scholar] [CrossRef] [PubMed]
- Jafari, S.; Mahini, S.S. Lightweight concrete design using gene expression programing. Constr. Build. Mater. 2017, 139, 93–100. [Google Scholar] [CrossRef]
- Ferreira, C. Gene Expression Programming: A New Adaptive Algorithm for Solving Problems. arXiv 2001, arXiv:cs/0102027. [Google Scholar]
- Mohammadzadeh, S.D.; Kazemi, S.F.; Mosavi, A.; Nasseralshariati, E.; Tah, J.H. Prediction of compression index of fine-grained soils using a gene expression programming model. Infrastructures 2019, 4, 26. [Google Scholar] [CrossRef] [Green Version]
- Gene Expression Programming. Wikipedia. 30 October 2021. Available online: https://en.wikipedia.org/w/index.php?title=Gene_expression_programming&oldid=1052685265 (accessed on 28 January 2022).
- Mundfrom, D.J.; Shaw, D.G.; Ke, T.L. Minimum Sample Size Recommendations for Conducting Factor Analyses. Int. J. Test. 2005, 5, 159–168. [Google Scholar] [CrossRef]
- UW Civil & Environmental Engineering Home Page|Civil & Environmental Engineering. UW Civil & Environmental Engineering. Available online: https://www.ce.washington.edu/node/947 (accessed on 28 January 2022).
- PEER Structural Performance Database. Available online: https://nisee.berkeley.edu/spd/ (accessed on 28 January 2022).
- Azim, I.; Yang, J.; Javed, M.F.; Iqbal, M.F.; Mahmood, Z.; Wang, F.; Liu, Q.F. Prediction model for compressive arch action capacity of RC frame structures under column removal scenario using gene expression programming. In Structures; Elsevier: Amsterdam, The Netherlands, 2020; Volume 25, pp. 212–228. [Google Scholar]
- Javed, M.F.; Amin, M.N.; Shah, M.I.; Khan, K.; Iftikhar, B.; Farooq, F.; Aslam, F.; Alyousef, R.; Alabduljabbar, H. Applications of Gene Expression Programming and Regression Techniques for Estimating Compressive Strength of Bagasse Ash based Concrete. Crystals 2020, 10, 737. [Google Scholar] [CrossRef]
- Shah, M.I.; Javed, M.F.; Abunama, T. Proposed formulation of surface water quality and modelling using gene expression, machine learning, and regression techniques. Environ. Sci. Pollut. Res. 2021, 28, 13202–13220. [Google Scholar] [CrossRef]
- Jalal, F.E.; Xu, Y.; Iqbal, M.; Javed, M.F.; Jamhiri, B. Predictive modeling of swell-strength of expansive soils using artificial intelligence approaches: ANN, ANFIS and GEP. J. Environ. Manag. 2021, 289, 112420. [Google Scholar] [CrossRef]
- ACI Committee 318. Building Code Requirements for Structural Concrete (ACI 318-19) and Commentary (ACI 318R-19); American Concrete Institute (ACI) Committee 318: Farmington Hills, MI, USA, 2019. [Google Scholar] [CrossRef]
- Iqbal, A.; Wang, Y.; Miah, M.; Osman, M.S. Study on Date–Jimbo–Kashiwara–Miwa Equation with Conformable Derivative Dependent on Time Parameter to Find the Exact Dynamic Wave Solutions. Fractal Fract. 2021, 6, 4. [Google Scholar] [CrossRef]
- Chu, H.-H.; Zhao, T.-H.; Chu, Y.-M. Sharp bounds for the Toader mean of order 3 in terms of arithmetic, quadratic and contraharmonic means. Math. Slovaca 2020, 70, 1097–1112. [Google Scholar] [CrossRef]
- Zhao, T.-H.; Wang, M.-K.; Chu, Y.-M. A sharp double inequality involving generalized complete elliptic integral of the first kind. AIMS Math. 2020, 5, 4512–4528. [Google Scholar] [CrossRef]
- Dehghani, E.; Ranjbar, S.H.; Atashafrooz, M.; Negarestani, H.; Mosavi, A.; Kovacs, L. Introducing Copula as a Novel Statistical Method in Psychological Analysis. Int. J. Environ. Res. Public. Health 2021, 18, 7972. [Google Scholar] [CrossRef] [PubMed]
- Ebrahimi-Khusfi, Z.; Taghizadeh-Mehrjardi, R.; Roustaei, F.; Ebrahimi-Khusfi, M.; Mosavi, A.H.; Heung, B.; Soleimani-Sardo, M.; Scholten, T. Determining the contribution of environmental factors in controlling dust pollution during cold and warm months of western Iran using different data mining algorithms and game theory. Ecol. Indic. 2021, 132, 108287. [Google Scholar] [CrossRef]
- Ahmadi, M.; Kheyroddin, A.; Dalvand, A.; Kioumarsi, M. New empirical approach for determining nominal shear capacity of steel fiber reinforced concrete beams. Constr. Build. Mater. 2020, 234, 117293. [Google Scholar] [CrossRef]
- Bui, D.T.; Nhu, V.-H.; Hoang, N.-D. Prediction of soil compression coefficient for urban housing project using novel integration machine learning approach of swarm intelligence and Multi-layer Perceptron Neural Network. Adv. Eng. Informatics 2018, 38, 593–604. [Google Scholar]
- Koopialipoor, M.; Fallah, A.; Armaghani, D.J.; Azizi, A.; Mohamad, E.T. Three hybrid intelligent models in estimating flyrock distance resulting from blasting. Eng. Comput. 2019, 35, 243–256. [Google Scholar] [CrossRef] [Green Version]
- Khan, M.U.A.; Shukla, S.K.; Raja, M.N.A. Load-settlement response of a footing over buried conduit in a sloping terrain: A numerical experiment-based artificial intelligent approach. Soft Comput. 2022, 1–18. [Google Scholar] [CrossRef]









| Property | Unit | Statistical Parameters | ||
|---|---|---|---|---|
| Mean | STD | COV | ||
| Depth | mm | 319 | 117 | 0.37 |
| Aspect Ratio | Decimals | 3.58 | 1.46 | 0.41 |
| Axial Load Ratio | Decimals | 0.27 | 0.19 | 0.70 |
| Longitudinal Reinforcement Ratio | % | 2.39 | 0.96 | 0.40 |
| Transverse Reinforcement Ratio | % | 2.01 | 1.22 | 0.61 |
| Parameters | Flexural Capacity Output | Shear Capacity Output | ||
|---|---|---|---|---|
| p-Value | R-Value | p-Value | R-Value | |
| Column Length | 0.2209 | 0.8101 | 1.04 × 10−44 | 0.7199 |
| Cross Sectional Area | 6.72 × 10−12 | 0.9342 | 1.59 × 10−11 | 0.8889 |
| Long. Rein. Ratio | 0.0005 | 0.6239 | 0.0102 | 0.6985 |
| Long. Rein. Yield Strength | 0.4242 | 0.6818 | 0.5124 | 0.7348 |
| Long. Rein. Ultimate Strength | 0.8822 | 0.6417 | 0.2295 | 0.6391 |
| Trans. Rein. Ratio | 0.1707 | 0.5013 | 0.1874 | 0.5181 |
| Trans. Rein. Yield Strength | 0.7121 | 0.5861 | 0.0921 | 0.6881 |
| Trans. Rein. Ultimate Strength | 0.7703 | 0.5797 | 0.0995 | 0.6186 |
| Concrete Compressive Strength | 0.0083 | 0.5741 | 0.0718 | 0.6585 |
| Applied Axial Load | 9.25 × 10−18 | 0.8053 | 3.64 × 10−21 | 0.7979 |
| Design Axial Load | 0.0081 | 0.9068 | 9.63 × 10−05 | 0.8839 |
| Clear Cover | 0.0027 | 0.7468 | 0.3666 | 0.7707 |
| Parameters | Symbol | Unit | Type | Minimum | Maximum | Mean | STD |
|---|---|---|---|---|---|---|---|
| Column Length | L | m | Input | 0.08 | 2.34 | 1.095 | 0.5485 |
| Cross Sectional Area | A | cm2 | Input | 64 | 4180.64 | 1021.6 | 777.88 |
| Long. Rein. Ratio | ρ | Decimal | Input | 0.007 | 0.0603 | 0.024 | 0.0101 |
| Concrete Comp. Strength | f ’c | MPa | Input | 16 | 118 | 51.91 | 29.244 |
| Applied Axial Load | PA | KN | Input | 0 | 8000 | 1238.33 | 1350.28 |
| Design Axial Load | PD | KN | Input | 109.51 | 7359.6 | 2424.26 | 1421.61 |
| Clear Cover | Cc | cm | Input | 0 | 6.51 | 2.395 | 1.0855 |
| Flexural Capacity | MF | KN-m | Output | 2 | 1680 | 264.75 | 264.55 |
| Shear Capacity | VS | KN | Output | 23 | 1339 | 207.78 | 176.55 |
| GEP Models | Model Details | Performance Indicators | ||||||||||
|---|---|---|---|---|---|---|---|---|---|---|---|---|
| Chromosomes | Head Size | Genes | Linking Function | Fitness Function | Model Functions | Input Variables | Variables Used | R2 | RMSE | MAE | RRSE | |
| Flexural Capacity Models (FCM) | ||||||||||||
| FCM 1 | 30 | 8 | 3 | + | RMSE | +, −, *, / | 7 | 7 | 0.9228 | 73.42 | 47.21 | 0.2781 |
| FCM 2 | 30 | 8 | 3 | − | RMSE | +, −, *, / | 7 | 5 | 0.9275 | 71.10 | 48.03 | 0.2693 |
| FCM 3 | 30 | 8 | 3 | * | RMSE | +, −, *, / | 7 | 6 | 0.9448 | 62.17 | 41.82 | 0.2355 |
| FCM 4 | 30 | 8 | 3 | / | RMSE | +, −, *, / | 7 | 7 | 0.9454 | 61.94 | 45.67 | 0.2346 |
| FCM 5 | 30 | 8 | 3 | Average | RMSE | +, −, *, / | 7 | 7 | 0.9233 | 74.09 | 47.03 | 0.2806 |
| FCM 6 | 30 | 8 | 3 | Minimum | RMSE | +, −, *, / | 7 | 7 | 0.9221 | 74.33 | 46.89 | 0.2815 |
| FCM 7 | 30 | 8 | 3 | Maximum | RMSE | +, −, *, / | 7 | 6 | 0.9156 | 88.17 | 60.35 | 0.3340 |
| FCM 8 | 80 | 8 | 3 | / | RMSE | +, −, *, / | 7 | 7 | 0.9496 | 59.68 | 41.90 | 0.2260 |
| FCM 9 | 50 | 8 | 3 | / | RMSE | +, −, *, / | 7 | 7 | 0.9614 | 53.41 | 38.12 | 0.2023 |
| FCM 10 | 50 | 12 | 4 | / | RMSE | +, −, *, / | 7 | 7 | 0.9376 | 66.01 | 42.78 | 0.2500 |
| FCM 11 | 50 | 5 | 2 | / | RMSE | +, −, *, / | 7 | 5 | 0.9298 | 70.13 | 43.56 | 0.2656 |
| FCM 12 | 50 | 8 | 3 | / | RMSE | +, −, *, /, √ | 7 | 6 | 0.9362 | 66.97 | 45.06 | 0.2536 |
| FCM 13 | 50 | 8 | 3 | / | RMSE | +, −, *, /, ln | 7 | 7 | 0.9264 | 71.63 | 43.96 | 0.2713 |
| Shear Capacity Models (SCM) | ||||||||||||
| SCM 1 | 30 | 8 | 3 | + | RMSE | +, −, *, / | 7 | 6 | 0.9233 | 48.81 | 32.94 | 0.2770 |
| SCM 2 | 30 | 8 | 3 | − | RMSE | +, −, *, / | 7 | 7 | 0.9012 | 55.40 | 39.05 | 0.3144 |
| SCM 3 | 30 | 8 | 3 | * | RMSE | +, −, *, / | 7 | 6 | 0.9138 | 51.80 | 37.88 | 0.2940 |
| SCM 4 | 30 | 8 | 3 | / | RMSE | +, −, *, / | 7 | 6 | 0.9246 | 49.11 | 35.69 | 0.2787 |
| SCM 5 | 30 | 8 | 3 | Average | RMSE | +, −, *, / | 7 | 7 | 0.9032 | 56.41 | 38.40 | 0.3201 |
| SCM 6 | 30 | 8 | 3 | Minimum | RMSE | +, −, *, / | 7 | 7 | 0.9133 | 53.36 | 40.25 | 0.3029 |
| SCM 7 | 30 | 8 | 3 | Maximum | RMSE | +, −, *, / | 7 | 7 | 0.9234 | 48.88 | 35.24 | 0.2774 |
| SCM 8 | 80 | 8 | 3 | / | RMSE | +, −, *, / | 7 | 6 | 0.9268 | 47.71 | 35.05 | 0.2708 |
| SCM 9 | 50 | 8 | 3 | / | RMSE | +, −, *, / | 7 | 7 | 0.9481 | 40.23 | 29.13 | 0.2283 |
| SCM 10 | 50 | 12 | 4 | / | RMSE | +, −, *, / | 7 | 7 | 0.9052 | 54.30 | 33.45 | 0.3082 |
| SCM 11 | 50 | 5 | 2 | / | RMSE | +, −, *, / | 7 | 5 | 0.8942 | 58.46 | 44.75 | 0.3318 |
| SCM 12 | 50 | 8 | 3 | / | RMSE | +, −, * | 7 | 7 | 0.9512 | 39.47 | 28.77 | 0.2240 |
| SCM 13 | 50 | 8 | 3 | / | RMSE | +, −, *, /, √ | 7 | 5 | 0.9287 | 47.21 | 34.01 | 0.2679 |
Publisher’s Note: MDPI stays neutral with regard to jurisdictional claims in published maps and institutional affiliations. |
© 2022 by the authors. Licensee MDPI, Basel, Switzerland. This article is an open access article distributed under the terms and conditions of the Creative Commons Attribution (CC BY) license (https://creativecommons.org/licenses/by/4.0/).
Share and Cite
Asghar, R.; Javed, M.F.; Alrowais, R.; Khalil, A.; Mohamed, A.M.; Mohamed, A.; Vatin, N.I. Predicting the Lateral Load Carrying Capacity of Reinforced Concrete Rectangular Columns: Gene Expression Programming. Materials 2022, 15, 2673. https://doi.org/10.3390/ma15072673
Asghar R, Javed MF, Alrowais R, Khalil A, Mohamed AM, Mohamed A, Vatin NI. Predicting the Lateral Load Carrying Capacity of Reinforced Concrete Rectangular Columns: Gene Expression Programming. Materials. 2022; 15(7):2673. https://doi.org/10.3390/ma15072673
Chicago/Turabian StyleAsghar, Raheel, Muhammad Faisal Javed, Raid Alrowais, Alamgir Khalil, Abdeliazim Mustafa Mohamed, Abdullah Mohamed, and Nikolai Ivanovich Vatin. 2022. "Predicting the Lateral Load Carrying Capacity of Reinforced Concrete Rectangular Columns: Gene Expression Programming" Materials 15, no. 7: 2673. https://doi.org/10.3390/ma15072673
APA StyleAsghar, R., Javed, M. F., Alrowais, R., Khalil, A., Mohamed, A. M., Mohamed, A., & Vatin, N. I. (2022). Predicting the Lateral Load Carrying Capacity of Reinforced Concrete Rectangular Columns: Gene Expression Programming. Materials, 15(7), 2673. https://doi.org/10.3390/ma15072673

