Agroforestry Systems of the Tehuacán-Cuicatlán Valley: Land Use for Biocultural Diversity Conservation
Abstract
:1. Introduction
2. Materials and Methods
2.1. Study Area
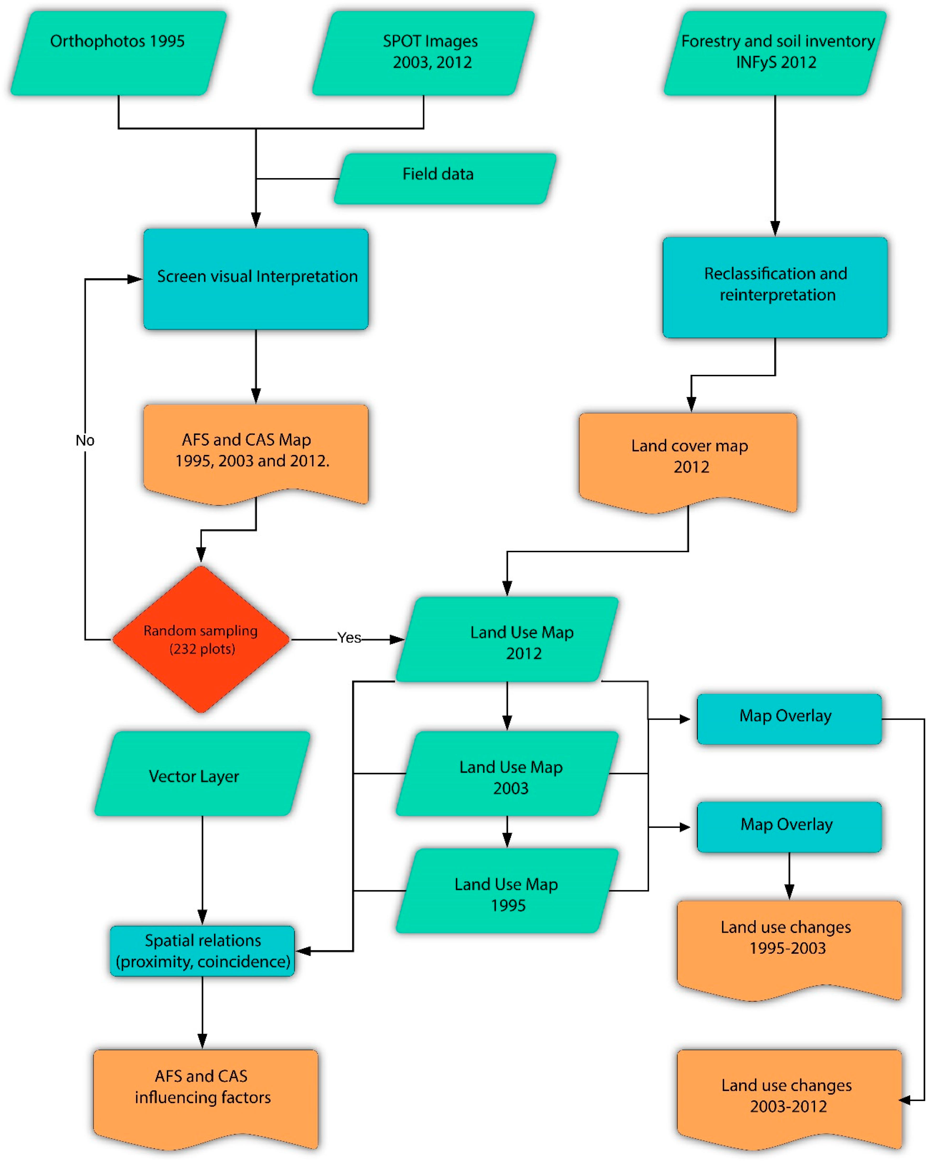
2.2. Materials
2.3. Distribution of Agricultural Land Use
2.4. Changes between 1995 and 2012
2.5. Landscape Factors Influencing Agroforestry Systems Distribution and Land Use Changes
3. Results
3.1. Distribution of the Agricultural Land Use
3.2. Land Use Changes 1995–2012
3.3. Factors Influencing the Establishment of Conventional Agriculture System and Agroforestry Systems
4. Discussion
5. Conclusions
Author Contributions
Funding
Acknowledgments
Conflicts of Interest
References
- FAO. Promoviendo la Agroforestería en la agenda Política—Una guía para Tomadores de Decisiones. Documentos de Trabajo en Agroforestería No. 1; Organización de la Naciones Unidas para la Alimentación y la Agricultura (FAO): Roma, Italy, 2015; 45p. [Google Scholar]
- Coello, J.; Urban, I.; Mosquera-Losada, M.R. Los sistemas silvoarables modernos en España. Cuad. Soc. Esp. Cienc. For. 2018, 44, 19–38. [Google Scholar] [CrossRef]
- Frey, G.E.; Mercer, D.E.; Cubbage, F.W.; Abt, R.C. Economic potential of agroforestry and forestry in the lower Mississippi alluvial valley with incentive programs and carbon payments. South. J. Appl. For. 2010, 34, 176–185. [Google Scholar]
- DeClerck, F.A.J.; Chazdon, R.L.; Holl, K.D.; Milder, J.C.; Finegan, B.; Martinez-Salinas, A.; Imbach, P.; Canet, L. Biodiversity conservation in human-modified landscapes of Mesoamerica: Past, present, and future. Spec. Issue Biodivers Conserv. 2010, 143, 2301–2313. [Google Scholar] [CrossRef]
- Gibbs, H.K.; Ruesch, A.S.; Achard, F.; Clayton, M.K.; Holmgren, P.; Ramankutty, N.; Foley, J.A. Tropical forests were the primary sources of new agricultural land in the 1980s and 1990s. PNAS 2010, 107, 16732–16737. [Google Scholar] [CrossRef]
- Perfecto, I.; Vandermeer, J. Biodiversity conservation in tropical agroecosystems. Ann. N. Y. Acad. Sci. 2008, 1134, 173–200. [Google Scholar] [CrossRef] [PubMed]
- Moreno-Calles, A.I.; Casas, A.; Rivero-Romero, A.; Romero-Bautista, Y.; Rangel-Landa, S.; Alvarado-Ramos, F.; Rojas, G.; Fisher-Ortíz, R.A.; Vallejo, M.; Santos-Fita, D. Ethnoagroforestry: Integration of Human Culture, Forestry and Agricultural Diversity for Food sovereignty in México. Agricultural Systems. J. Ethnobiol. Ethnomed. 2016, 12, 54. [Google Scholar] [CrossRef] [PubMed]
- Nair, P.K.R. Agroforestry Systems and Environmental Quality: Introduction. J. Environ. Qual. 2011, 40, 784–790. [Google Scholar] [CrossRef] [PubMed]
- Tscharntke, T.; Clough, Y.; Bhagwat, S.A.; Buchori, D. Multi-functional shade-tree management in tropical agroforestry landscapes—A review. J. Appl. Ecol. 2011, 48, 619–629. [Google Scholar] [CrossRef]
- Jose, S. Agroforestry for conserving and enhancing biodiversity. Agrofor. Syst. 2012, 85, 1–8. [Google Scholar] [CrossRef]
- Casas, A.; Caballero, J.; Mapes, C.; Zárate, S. Manejo de la vegetación, domesticación de plantas y origen de la agricultura en Mesoamérica. Bol. Soc. Bot. Méx. 1997, 61, 31–47. [Google Scholar] [CrossRef]
- Casas, A.; Rangel-Landa, S.; Torres, I.; Peréz-Negrón, E.; Solis-Rojas, L.; Parra, F.; Delgado, A.; Blancas, J. In situ management and conservation of plant resources in the Tehuacán-Cuicatlán Valley, México: An ethnobotanical and ecological approach. In Current Topics in Ethnobotany; De Albuquerque, U.P., Alves-Ramos, M., Eds.; Research Signpost: Kerala, India, 2008; pp. 1–25. [Google Scholar]
- Bhagwat, S.A.; Willis, K.J.; Birks, H.J.B.; Whittaker, R.J. Agroforestry: A refuge for tropical biodiversity? Trends Ecol. Evol. 2008, 23, 261–267. [Google Scholar] [CrossRef]
- Zomer, R.J.; Trabucco, A.; Coe, R.; Place, F. Trees on Farm: Analysis of Global Extent and Geographical Patterns of Agroforestry; ICRAF Working Paper-World Agroforestry Centre: Nairobi, Kenya, 2009. [Google Scholar]
- Blancas, J.; Casas, A.; Rangel-Landa, S.; Moreno-Calles, A.; Torres, I.; Pérez-Negrón, E. Plant anagement in the Tehuacán-Cuicatlán Valley, Mexico. Econ. Bot. 2010, 64, 287–302. [Google Scholar] [CrossRef]
- Rangel-Landa, S.; Casas, A.; Rivera-Lozoya, E.; Torres-García, I.; Vallejo-Ramos, M. Ixcatec ethnoecology: Plant management and biocultural heritage in Oaxaca, Mexico. J. Ethnobiol. Ethnomed. 2016, 12, 30. [Google Scholar] [CrossRef] [PubMed]
- Nair, P.R.; Viswanath, S.; Lubina, P.A. Cinderella agroforestry systems. Agrofor. Syst. 2016, 91, 901–917. [Google Scholar] [CrossRef]
- Moreno-Calles, A.; García-Luna, V.; Casas, A.; Toledo, V.M.; Vallejo, M.; Santos-Fita, D.; Camou-Guerrero, A. La Etnoagroforestería: El estudio de los sistemas agroforestales tradicionales de México. Etnobiología 2014, 12, 1–16. [Google Scholar]
- MacNeish, R.S. A summary of subsistence. In The prehistory of the Tehuacán Valley: Enviroment and Subsistence; Byers, D.S., Ed.; University of Texas Press: Austin, TX, USA, 1967; Volume 1, pp. 290–309. [Google Scholar]
- Smith, C.E. Flora, Tehuacán Valley. Fieldiana Bot. 1965, 31, 101–143. [Google Scholar]
- Casas, A.; Valiente-Banuet, A.; Viveros, J.L.; Caballero, J. Plant resources of the Tehuacán Valley, México. Econ. Bot. 2001, 55, 129–166. [Google Scholar] [CrossRef]
- Gordon, A.G.; Newman, S. Temperate Agroforestry Systems; Cabi Internacional; Oxford University Press: Oxford, UK, 1998. [Google Scholar]
- Altieri, M.; Toledo, V.M. Natural resources management among small-scale farmers in semi-arid lands: Building on traditional knowledge and agroecology. Ann. Arid Zone 2005, 44, 365–385. [Google Scholar]
- Gasto-Cordech, J.M.; Gálvez Navarrete, M.C.; Morales Arnaiz, P. Construcción y articulación del paisaje rural. AUS 2017, 7, 6–11. [Google Scholar]
- Flores, A.; Castillo, A.; Sánchez-Matías, M.; Maass, M. Local values and decisions: Views and constraints for riparian management in western Mexico. Knowl. Manag. Aquat. Ecosyst. 2014, 414, 06. [Google Scholar] [CrossRef]
- Nizeyimana, E.; Peterson, G.W.; Looijen, J.C. Land use planning and environmental impact assessment using geographic information systems. In Environmental Modelling with GIS and Remote Sensing; Skidmore, A., Ed.; CRC Press: London, UK, 2002; pp. 227–251. [Google Scholar]
- Loures, L.; Loures, A.; Nunes, J.; Panagopoulos, T. Landscape valuation of environmental amenities throughout the application of direct and indirect methods. Sustainability 2015, 7, 794–810. [Google Scholar] [CrossRef]
- Panagopoulos, T. Linking forestry, sustainability and aesthetics. Ecol. Econ. 2009, 68, 2485–2489. [Google Scholar] [CrossRef]
- Moreno-Calles, A.I.; Toledo, V.M.; Casas, A. Los sistemas agroforestales tradicionales de México: Una aproximación biocultural. Bot. Sci. 2013, 91, 375–398. [Google Scholar] [CrossRef]
- UNESCO. 4 Sites Added to UNESCO’s World Heritage List. 2018. Available online: https://en.unesco.org/news/5 (accessed on 28 July 2018).
- Casas, A.; Cruse, J.; Morales, E.; Otero-Arnaiz, A.; Valiente-Banuet, A. Maintenance of phenotypic and genotypic diversity of Stenocereus stellatus (Cactaceae) by indigenous peoples in Central México. Biodivers. Conserv. 2006, 15, 879–898. [Google Scholar] [CrossRef]
- Casas, A.; Camou, A.; Otero-Arnaiz, A.; Rangel-Landa, S. Manejo tradicional de biodiversidad y ecosistemas en Mesoamérica: El Valle de Tehuacán. Investig. Ambient. Cienc. Política Públ. 2015, 6, 23–44. [Google Scholar]
- Moreno-Calles, A.; Casas, A.; Blancas, J.; Torres, I. Agroforestry systems and biodiversity conservation in arid zones: the case of the Tehuacán-Cuicatlán Valley, Central México. Agrofor. Syst. 2010, 80, 315–331. [Google Scholar] [CrossRef]
- Moreno-Calles, A.; Casas, A.; García-Frapolli, E.; Torres-García, I. Traditional agroforestry systems of multi-crop ‘‘milpa’’ and ‘‘chichipera’’ cactus forest in the arid Tehuacán Valley, Mexico: their management and role in people’s subsistence. Agrofor. Syst. 2012, 84, 207–226. [Google Scholar] [CrossRef]
- Vallejo, M.; Casas, A.; Blancas, J.; Moreno-Calles, A.I.; Solís, L.; Rangel-Landa, S.; Dávila, P.; Tellez, O. Agroforestry systems in the highlands of the Tehuacán Valley, Mexico: indigenous cultures and biodiversity conservation. Agrofor. Syst. 2014, 88, 125–140. [Google Scholar] [CrossRef]
- Vallejo, M.; Casas, A.; Pérez-Negrón, E.; Moreno-Calles, A.I.; Hernández-Ordoñez, O.; Tellez, O.; Dávila, P. Agroforestry systems of the lowland alluvial valleys of the Tehuacan-Cuicatlan biosphere reserve: An evaluation of their biocultural capacity. J. Ethnobiol. Ethnomed. 2015, 11, 8. [Google Scholar] [CrossRef]
- Vallejo, M.; Moreno-Calles, A.I.; Casas, A. TEK and biodiversity management in agroforestry systems of different socioecological contexts of the Tehuacán Valley. J. Ethnobiol. Ethnomed. 2016, 12, 31. [Google Scholar] [CrossRef]
- Campos-Salas, N.; Casas, A.; Moreno-Calles, A.I.; Vallejo, M. Plant management in agroforestry systems of rosetophyllous forests in the Tehuacán Valley, Mexico. Econ. Bot. 2016, 70, 254–269. [Google Scholar] [CrossRef]
- Pérez-Negrón, E.; Casas, A. Use, extraction rates and spatial availability of plant resources in the Tehuacán-Cuicatlán Valley, Mexico: The case of Santiago Quiotepec, Oaxaca. J. Arid. Environ. 2007, 70, 356–379. [Google Scholar]
- Blanckaert, I.; Vancraeynest, K.; Swennen, R.L.; Espinosa-García, F.J.; Pinero, D.; Lira-Saade, R. Non-crop resources and the role of indigenous knowledge in semi-arid production of Mexico. Agric. Ecosyst. Environ. 2007, 119, 39–48. [Google Scholar] [CrossRef]
- Larios, C.; Casas, A.; Vallejo, M.; Moreno-Calles, A.I.; Blancas, J. Plant management and biodiversity conservation in Náhuatl homegardens of the Tehuacán Valley, Mexico. J. Ethnobiol. Ethnomed. 2013, 9, 74. [Google Scholar] [CrossRef]
- Dávila, P.; Arizmendi, M.C.; Valiente-Banuet, A.; Villaseñor, J.L.; Casas, A.; Lira, R. Biological diversity in the Tehuacán-Cuicatlán Valley, Mexico. Biodivers. Conserv. 2002, 11, 421–442. [Google Scholar] [CrossRef]
- Valiente-Banuet, A.; Casas, A.; Alcántara, A.; Dávila, P. La vegetación del valle de Tehuacán-Cuicatlán. Bol. Soc. Bot. Méx. 2000, 67, 25–74. [Google Scholar] [CrossRef]
- García, E. Modificaciones al Sistema de Clasificación Climática de Köppen; Instituto de Geografía, UNAM: México City, México, 1988. [Google Scholar]
- Casas, A.; Torres, I.; Delgado-Lemus, A.; Rangel-Landa, S.; Ilsley, K.; Torres-Guevara, J.; Cruz, A.; Parra, F.; Moreno-Calles, A.I.; Camou, A.; et al. Ciencia para la sustentabilidad: Investigación, educación y procesos participativos. Rev. Mex. Biod. 2017, 88, 113–128. [Google Scholar] [CrossRef]
- RAN. Registro Agrario Nacional. Available online: http://catalogo.datos.gob.mx/dataset/perimetrales-de-los-nucleos-agrarios-certificados (accessed on 5 January 2016).
- CONANP. Sig.conanp.gob.mx. Available online: http://sig.conanp.gob.mx/website/pagsig/info_shape.htm (accessed on 8 January 2016).
- INEGI. Vector Data 1, 50,000. Cartas E14B85, E14B86, E14D16, E14D17; Instituto Nacional de Estadística y Geografía: Aguascalientes, México, 2014. [Google Scholar]
- CONAFOR. Inventarios Forestales y Suelos de las Entidades. Datos.gob.mx. Available online: https://datos.gob.mx/busca/dataset/inventarios-forestales-y-de-suelos-de-las-entidades (accessed on 12 January 2018).
- Ramírez, M.I.; Miranda, R.; Zubieta, R.; Jiménez, M. Land cover and road network map for the monarch butterfly biosphere reserve in Mexico. J. Maps 2007, 3, 181–190. [Google Scholar] [CrossRef]
- Somarriba, E.; Beer, J.; Alegre-Orihuela, J.; Andrade, H.; Cerda, R.; DeClerck, F.; Detlefsen, G.; Escalante, M.; Giraldo, L.; Ibrahim, M.; et al. Mainstreaming Agroforestry in Latin America. In Agroforestry—The Future of Global Land Use; Nair, P.K.R., Garrity, D., Eds.; Springer, University of Florida: Gainesville, FL, USA, 2009; Volume 9. [Google Scholar]
- Mosquera-Losada, M.R.; Santiago-Freijanes, J.J.; Rois-Díaz, M.; Moreno, G.; den Herder, M.; Aldrey-Vázquez, J.A.; Rigueiro-Rodríguez, A. Agroforestry in Europe: A land management policy tool to combat climate change. Land Use Policy 2018, 78, 603–613. [Google Scholar] [CrossRef]
- Altieri, M.A.; Toledo, V.M. The agroecological revolution in Latin America: Rescuing nature, ensuring food sovereignty and empowering peasants. J. Peasant Stud. 2011, 38, 587–612. [Google Scholar] [CrossRef]
- Ayala, R.M.; Camargo, S.S.; Ramírez, J.P. Valoración de la calidad y fragilidad visual del paisaje en el Valle de Zapotitlán de las Salinas, Puebla (México). BAGE 2003, 35, 123–136. [Google Scholar]






| Arid-Alluvial Valleys | Arid | Temperate | ||||
|---|---|---|---|---|---|---|
| Aspect | Variable | S. J. Axusco | S. Quiotepec | S. L. Atolotitlán | S. L. Pápalo | S. M. Ixcatlán |
| Ecologial Contex | Vegetation | Tropical dry forest and thorn-scrub forest | Tropical dry forest and thorn-scrub forest | columnar cacti forests | Oak-pine forests | Oak-pine forests |
| Elevation (m) | 700–900 | 500–700 | 1800–1900 | 2000–2500 | 2000–2200 | |
| Sociocultural Contex | Ethnicity | Náhuatl | Mestizo and Cuicateco | Mestizo and Náhuatl | Cuicateco | Ixcateco |
| Land tenure | Ejido | Indigenous community | Ejido | Indigenous community | Indigenous community | |
| Farming Practices | Crops | Corn, bean and squash | Corn, bean and squash | Corn, beans and squash | Corn, bean, gourd, fava beans, peas | Corn, bean and squash |
| Fallow period | 6 months | 6 months | 1–5 years | 1–3 years | 6 months | |
| Irrigation | Yes | Yes | No | No | No | |
| Machinery | Tractor and Plough | Plough | Plough | Plough and mattock | Tractor and mattock | |
| Agrochemicals | No | Yes | No | Yes | No | |
| Livestock | Yes | Yes | Yes | Yes | Yes | |
| Agroforestry Systems | Principal uses | Edible fruit, shade and fodder | Other edible product, shade and fodder | Edible fruit, firewood and shade | Shade, firewood and boundary | Shade, firewood and boundary |
| Species richness | 10 | 32 | 71 | 18 | 29 | |
| Diversity (Shannon Index) | N/A | N/A | 3.2 | 2.5 | 2 | |
| Community (Agrarian unit) | Total Hectares | Year | Agroforestry Systems | Conventional Agriculture Systems | |||||
|---|---|---|---|---|---|---|---|---|---|
| Fringes of Vegetation | Terraces with Vegetation | Isolated Trees | Vegetation Patches | Conventional Agricultural | Terraces without Vegetation | Low Tree Coverage | |||
| Axusco | 4699 | 1995 | 0 | 0 | 0 | 0 | 559 | 6 | 20 |
| 2003 | 8 | 8 | 8 | 0 | 507 | 6 | 41 | ||
| 2012 | 14 | 0 | 2 | 6 | 462 | 2 | 24 | ||
| Quiotepec | 4527 | 1995 | 89 | 0 | 0 | 0 | 2 | 0 | 11 |
| 2003 | 115 | 1 | 3 | 0 | 2 | 0 | 5 | ||
| 2012 | 122 | 4 | 0 | 0 | 1 | 0 | 0 | ||
| Atolotitlán | 10941 | 1995 | 393 | 65 | 79 | 32 | 44 | 1 | 75 |
| 2003 | 451 | 79 | 154 | 25 | 31 | 0 | 29 | ||
| 2012 | 339 | 101 | 91 | 77 | 25 | 8 | 55 | ||
| Pápalo | 4243 | 1995 | 0 | 0 | 0 | 8 | 233 | 0 | 28 |
| 2003 | 18 | 0 | 0 | 1 | 138 | 0 | 79 | ||
| 2012 | 19 | 0 | 10 | 12 | 178 | 0 | 82 | ||
| Ixcatlán | 45719 | 1995 | 48 | 4 | 23 | 1 | 283 | 63 | 144 |
| 2003 | 123 | 34 | 16 | 0 | 316 | 0 | 72 | ||
| 2012 | 126 | 65 | 36 | 0 | 346 | 5 | 82 | ||
© 2019 by the authors. Licensee MDPI, Basel, Switzerland. This article is an open access article distributed under the terms and conditions of the Creative Commons Attribution (CC BY) license (http://creativecommons.org/licenses/by/4.0/).
Share and Cite
Vallejo, M.; Ramírez, M.I.; Reyes-González, A.; López-Sánchez, J.G.; Casas, A. Agroforestry Systems of the Tehuacán-Cuicatlán Valley: Land Use for Biocultural Diversity Conservation. Land 2019, 8, 24. https://doi.org/10.3390/land8020024
Vallejo M, Ramírez MI, Reyes-González A, López-Sánchez JG, Casas A. Agroforestry Systems of the Tehuacán-Cuicatlán Valley: Land Use for Biocultural Diversity Conservation. Land. 2019; 8(2):24. https://doi.org/10.3390/land8020024
Chicago/Turabian StyleVallejo, Mariana, M. Isabel Ramírez, Alejandro Reyes-González, Jairo G. López-Sánchez, and Alejandro Casas. 2019. "Agroforestry Systems of the Tehuacán-Cuicatlán Valley: Land Use for Biocultural Diversity Conservation" Land 8, no. 2: 24. https://doi.org/10.3390/land8020024
APA StyleVallejo, M., Ramírez, M. I., Reyes-González, A., López-Sánchez, J. G., & Casas, A. (2019). Agroforestry Systems of the Tehuacán-Cuicatlán Valley: Land Use for Biocultural Diversity Conservation. Land, 8(2), 24. https://doi.org/10.3390/land8020024

