Next Article in Journal
Low-Cost Open-Source Biosensing System Prototype Based on a Love Wave Surface Acoustic Wave Resonator
Previous Article in Journal
HELENE: Six-Axis Accessible Open-Source 3D-Printed Robotic Arm for Research and Education
 
 
Font Type:
Arial Georgia Verdana
Font Size:
Aa Aa Aa
Line Spacing:
Column Width:
Background:
Article

Smart Personal Protective Equipment Hood Based on Dedicated Communication Protocol

by
Mario Gazziro
1,*,
Marcio Luís Munhoz Amorim
2,
Marco Roberto Cavallari
3,
João Paulo Carmo
2 and
Oswaldo Hideo Ando Júnior
4,5
1
Information Engineering Group, Department of Engineering and Social Sciences (CECS), Federal University of ABC (UFABC), Av. dos Estados, 5001, Santo André 09210-580, Brazil
2
Group of Metamaterials Microwaves and Optics (GMeta), Department of Electrical Engineering (SEL), University of São Paulo (USP), Avenida Trabalhador São-Carlense, Nr. 400, Parque Industrial Arnold Schimidt, São Carlos 13566-590, Brazil
3
Department of Electronics and Biomedical Engineering (DEEB), School of Electrical and Computer Engineering (FEEC), State University of Campinas (UNICAMP), Av. Albert Einstein 400, Campinas 13083-852, Brazil
4
Research Group on Energy & Energy Sustainability (GPEnSE), Academic Unit of Cabo de Santo Agostinho (UACSA), Federal Rural University of Pernambuco (UFRPE), Cabo de Santo Agostinho 54518-430, Brazil
5
Smart Grid Laboratory (LabREI), Center for Alternative and Renewable Research (CEAR), Federal University of Paraiba (UFPB), João Pessoa 58051-970, Brazil
*
Author to whom correspondence should be addressed.
Hardware 2025, 3(3), 8; https://doi.org/10.3390/hardware3030008
Submission received: 7 March 2025 / Revised: 17 May 2025 / Accepted: 14 July 2025 / Published: 5 August 2025

Abstract

This project aimed to develop personal protective equipment (PPE) that provides full biological protection for the general public without the need for extensive training to use the equipment. With the proposal to develop a device guided by a smartphone monitoring application (to guide the user on the replacement of perishable components, ensuring their safety and biological protection in potentially contaminated places), the embedded electronics of this equipment were built, as well as their control system, including a smartphone app. Thus, a device was successfully developed to monitor and assist individuals in using an advanced PPE device.

1. Introduction

SARS-CoV-2, also known as COVID-19 (a class of coronavirus), is a disease first identified in Wuhan, China, in December 2019. It spread quickly and became a pandemic within a short time. The high infectivity of its etiological agent, combined with the lack of prior immunity in the population, threatened human health and, along with the lack of a vaccine, caused an exponential increase in the number of cases [1].
Despite our current technological level—even with worldwide efforts in science and the great economic potential of all nations involved—creating vaccines against viruses is still a Herculean task for humanity.
Even today, a new virus could take millions of lives in the same way as bacteria did in the Byzantine Empire around the year 500, when Justinian’s plague contributed to the fall of the Roman Empire [2].
The use of respiratory masks does not guarantee complete protection against viruses [3]. With this aspect in mind, this project proposes a personal protective equipment device called the ‘Smart PPE Hood’, which aims to provide the same level of biological protection as that normally used only by biomedical professionals to ordinary people, without the need of extensive training and with maximum comfort and safety.
Before discussing the positive aspects of smart PPE in safety, it is necessary to understand its general differences from traditional types. Traditional PPE, although effective in mitigating certain hazards, often falls short in addressing the dynamic nature of contaminated sites and the evolving needs of workers.
Smart PPE, on the other hand, integrates advanced technologies such as sensors, connectivity, and data analytics to revolutionize safety practices. By harnessing real-time data collection and analysis, smart PPE offers a proactive approach to hazard identification and risk management. It enables the monitoring of physiological parameters, environmental conditions, and potential hazards, empowering workers with immediate feedback and early warning systems. Furthermore, smart PPE fosters improved communication and collaboration among workers through wireless connectivity, ensuring timely responses to emergencies and effective coordination.
The integration of adaptive features, including adjustable ergonomics and dynamic impact absorption, addresses the limitations of traditional PPE by providing personalized and active protection. However, the successful adoption and implementation of smart PPE requires the careful consideration of factors such as user training, data privacy, maintenance protocols, and cost–benefit analysis [4].
  • PPE with mechanically functional materials and design
In ancient societies, armor was the most common type of mechanical PPE due to the abundance of wars. To effectively avoid penetration by spears and bullets, armor was usually made of intrinsically hard materials with high mechanical strength, such as metals and ceramics. However, owing to their undeformable nature, the impact load could be ballistically transferred to the wearer, which still caused injury. In addition, rigid and heavy armor could cause significant discomfort to soldiers by limiting their mobility. In modern society, safety helmets have been increasingly used to protect the wearer against impacts from high-velocity or heavy objects.
Typically, safety helmets comprise a rigid outer shell, made of stiff plastics such as polycarbonate and acrylonitrile butadiene styrene, and a buffer layer, made of deformable paddings such as polyurethane (PU) and expanded polystyrene. In recent years, polymers reinforced by high-modulus fibers have also been applied in assembling mechanical PPE for improved strength and reduced brittleness compared with plastics.
Composites with high mechanical performance have been prepared by embedding aramid fibers, polybenzoxazole fibers, carbon fibers, and glass fibers into polymers. The mechanical properties of the final composites are dramatically affected by the continuity as well as the weaving architecture of the fibers. Compared with single-component polymers, the preparation of fiber-reinforced composites is relatively laborious, especially regarding the synthesis of fibers. A sandwiched structure has been constructed by enclosing a high-strength PET interlayer with two as-prepared fibrous networks.
Together with the significant advantage of reducing feedstock consumption and textile waste, the resulting composite also demonstrates an optimal burst strength and a tensile strength of 1957 N and 425 N, respectively. The lightweight, environmentally friendly, and mechanically robust composite serves as a promising candidate for mechanical PPE applications.
For materials used as mechanical supports, there is usually a trade-off between mechanical strength and flexibility. The tradeoff can be effectively overcome by the introduction of shear-thickening fluids (STFs). STFs are typically concentrated colloidal suspensions. Upon the infliction of shear force, the suspended particulates can aggregate, dramatically increasing the viscosity of the suspension. Therefore, STF-based mechanical PPE simultaneously offers greater flexibility and comfort during daily wear and sufficient protection upon mechanical impact.
Because STFs sometimes bring about problems in sealing because of their liquid nature, a solid-state shear-thickening gel was developed and impregnated into Kevlar fabric for ballistic protection. With the addition of carbon black into the gel, the composite could not only absorb 21.6% of the impact energy but also monitor the impact intensity through the change in electrical resistance when integrated into a protective helmet.
Except for the selection of material, novel structural designs have also been adopted for reinforcing the mechanical strength, absorption of more impact energy, and prevention of crack propagation in PPE. Because a porous structure usually has a lower modulus than its bulk counterparts, it could deform both elastically and plastically in a controlled manner under impact, which efficiently absorbs and dissipates the input mechanical energy.
  • PPE with chemically functional coatings
Chemical hazards are ubiquitous in many occupations. For example, doctors should be protected from the viruses and bacteria in the aerosol around the hospital; soldiers should stay away from chemical warfare agents (CWAs) on the battlefield; and environmental workers should reduce the inhalation of volatile organics. Even ordinary human beings also suffer from growing air and water pollution.
Therefore, great efforts have been devoted to the design of novel PPE for chemical protection. Reducing the pore size of face respirators and chemical protection clothes down below the particulate size could isolate the risks from certain chemical hazards, such as microorganisms, while it also brings difficulty by breathing and releasing thermal stress.
Materials with a high surface area, such as activated carbon, have been commonly applied for assembling face masks and chemical protective clothes due to the strong physical adsorption ability and low fabrication cost, while the low filtration efficiency, the easy saturation by nontoxic adsorbents, and the risk for secondary toxicant release still restrict its application in high-risk occupational circumstances.
  • PPE with electrically functional materials
The introduction of electricity to PPE, whether by building a functional electrical circuit or generating electrical charges on the equipment, could dramatically enrich the functionality of PPE. In this section, three scenarios of electrically functional PPE are introduced.
First, a smart PPE could be endowed with a sensing function, which could either detect the external stimulus or record the physiological signals of the wearer. Second, PPE could be integrated with energy harvesters to provide the power supply of essential electrical devices. Third, tribo/piezoelectric charges could be induced in air filters, which benefits the adhesion of particulate matter (PM). As illustrated in the last section, toxic gases are a serious threat in many occupations.
Although chemical PPE could isolate or detoxify chemicals to protect the wearer, there is still danger from the unconscious failure of the PPE. The quick and reliable detection of toxic gases could effectively assist the protection process by warning people of the chemical hazards in the surroundings, for which gas-sensor-integrated PPE has been developed. Carbon nanomaterials, such as carbon nanotubes (CNTs) and graphene, have been widely adopted in building chemical sensors for the absorption of analytes, which dramatically affects the carrier transport within the nanostructures [5].
  • Related works
In order to list related works, we present here the BioVYZR [6] (Personal Air-Purifying Shield) from a Toronto-based startup, VYZR Technologies. It is a product that uses concepts similar to those discussed in this paper and is shown in Figure 1. The BioVYZR has an integrated air purification system that filters the air that enters and is exhaled from the user. It also creates a positive pressure environment inside that prevents outside air from reaching the user. In addition, the system contains two fans that last up to 8 h when used with a 10,000 mAh power bank.
Nevertheless, their system is not capable of keeping detailed records of the levels detected, as we propose in our new approach.
The main objective of this study is to develop personal protective equipment for use by people without biomedical training, guided by a smartphone monitoring application, with the aim of guiding the user in replacing components that have expired, ensuring their safety and biological protection in potentially contaminated environments.
This article is organized as follows: Section 2 provides information about design. Section 3 and Section 4 provide the building and operating instructions, respectively. Next, Section 5 provides the validation, and, finally, Section 6 and Section 7 provide the discussion and conclusion.

2. Design

The smart PPE hood uses data from sensors, which are presented in a customized application interface running on a smartphone. Its purpose is to provide assistance to its users regarding actions effective for their biological protection.
This is achieved by exchanging information in real time between the electronics embedded in the smart PPE hood and the monitoring smartphone using wireless Bluetooth (BT) communication in a dedicated protocol.
The set of system blocks that constitute the smart PPE hood is integrated by a biological filter, a protective hood, a power module, a monitoring module, and a mobile application, as shown in Figure 2. The physical devices that represent the smart PPE hood are represented in Figure 3.

3. Build Instructions

Figure 4 and Table 1 present the components of the smart PPE hood, their respective costs (about USD 42 in total), and its suppliers, respectively. The highlighted area in red in Figure 4 represents the specific components of the monitoring module. The remaining components belong to the power module.
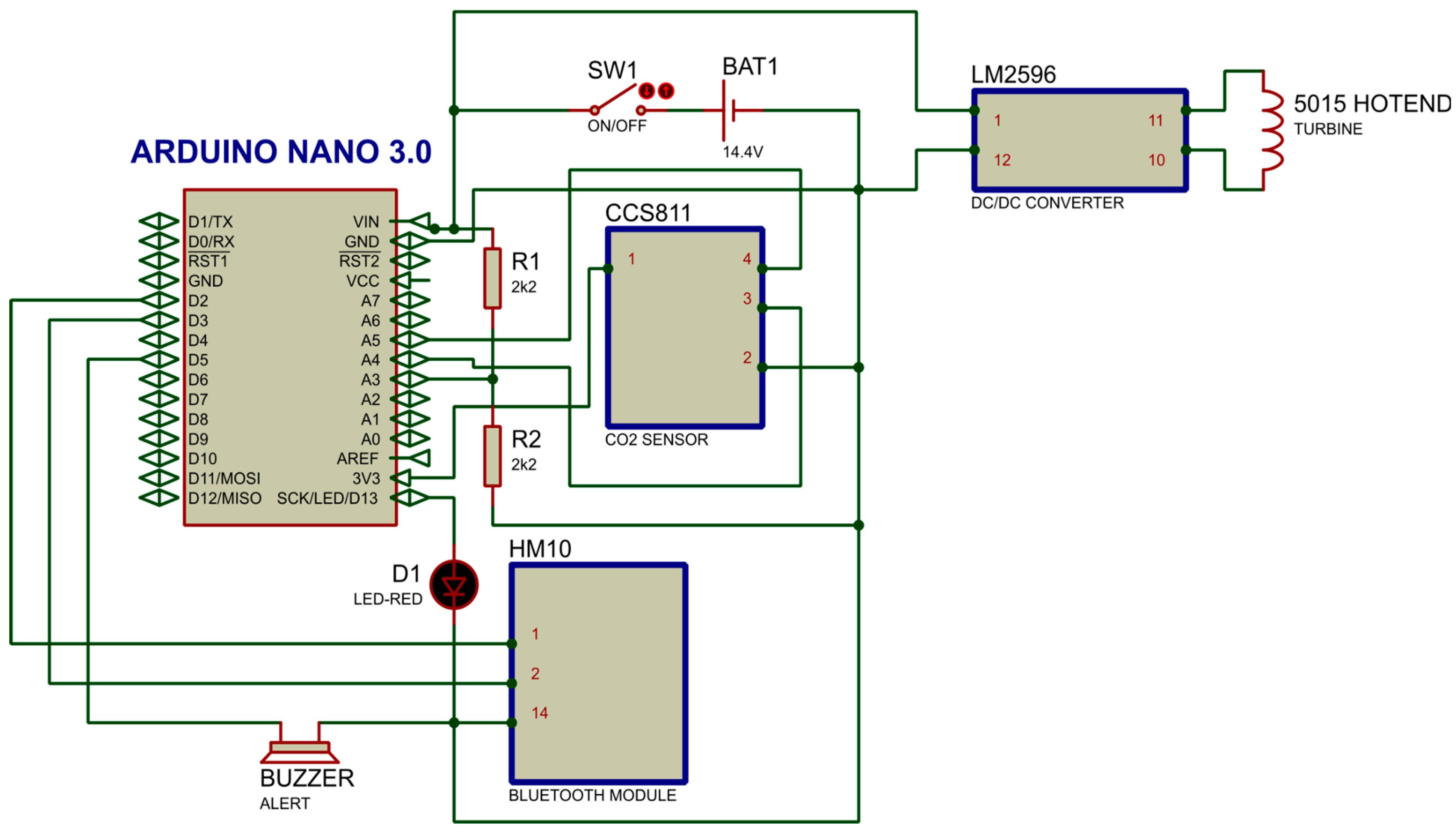
  • Microcontroller board: To control the monitoring module, a microcontroller from the family Arduino (Smart Projects, Pescara, Italy) [7] was chosen, specifically the model Arduino Nano. This microcontroller is easy to program, has a compact size, has low power consumption with a diversity of software libraries available, and also has a programming IDE (version 1.8.19) [8] with examples.
  • Rechargeable battery: Housed inside the compartment shown in Figure 2 (center) is the rechargeable battery of the system, which must provide autonomy of more than 5 h of uninterrupted operation. The battery recharger is external to the equipment, so that the module in Figure 2 must be completely decoupled from the equipment in order to recharge it. The results (like battery runtime capacity) are reported in the Validation section of this article.
  • Gas sensor: While using the equipment, the user is deprived of directly enjoying the oxygen that surrounds them. A maximum limit of 5000 PPM (parts per million) of CO2 must be monitored. The sensor model used was SparkFun’s (Niwot, Colorado, USA) CCS811 [9].
  • Communication module: In order to make communication between the embedded electronics and the smartphone more comfortable for the user, wireless communication was chosen, adopting the Bluetooth protocol. Therefore, the HM-10 [10] module was chosen, compatible with both Android (TM) and IOS (TM).
  • Power supply step-down module: As the system is battery powered (with batteries usually supplying less than 15 volts), and the turbine usually needs more than 24 volts, it was necessary to use a DC to DC converter to increase the system voltage level (at the cost of decreasing its maximum output current). The LM2596 [11] was chosen to keep the efficiency of the process and avoid power loss. More details are presented in the Validation section. All electronic modules are shown in Figure 4.
  • Turbine blower fan: This is the main element of the smart PPE hood, responsible for external air injection, properly filtered, inside the protective hood, creating a positive pressure that expels particles and droplets from the surrounding environment, preventing them from entering the internal space of the protective hood. In that way, it prevents potential viral and harmful loads. The turbine blower fan operates at 24 volts. We chose the model 5015 from Azurefilm with 4200 RPM and 3.36 W [12].
  • Protective clothing: The protective hoods are made of laminated non-woven with a visor of crystal polyester and conventional nylon stitching (non-woven is a material similar to fabric but which is not woven or knitted; it is made of fibers intertwined by heat and pressure, chemically or mechanically). The model used is the KleenGuard A20 Hood 2XL, from KC-Professional [13]. Since our objective is not to use the smart PPE hood in highly toxic environments, such as paint industries, for example, the hood does not need to be discarded after a single use and can be sanitized and reused. However, even for our simplest application, its useful life is estimated at around 80 h of use, or 5000 min of continuous operation, due to aspects of the materials used for the construction.
  • CO2 filter: The filter used was a PFF (Partial Flow Filter) version 2 or 3. These have a very short lifespan depending on the level of contamination in the environment and the need to be replaced regularly in order to not compromise the user contamination. These filters must be replaced every 1000 min of effective usage. They can currently be found anywhere, even in marketplaces like Shopee.
Figure 5 shows the dimensions of all the modules in the PPE hood. The schematic of all the embedded electronics in the equipment is presented in Figure 6. Note that the power module (on the right, composed of the DC/DC converter and the turbine) and the monitoring module (on the center-left, composed of the Arduino Nano, CO2 sensor, Bluetooth module, and alert buzzer) are completely independent, just sharing the same battery as an energy source. A power switch on the battery’s positive terminal serves to turn both modules on or off simultaneously.
Below, Figure 7 illustrates the coupling between the filter and fan, as initially proposed by Crawford [14].

4. Operating Instructions

The operation steps of the equipment are rather basic (Figure 8): the individual will be alerted by an alarm sound (emitted by the embedded buzzer) when the carbon dioxide levels become critical (above 5000 PPM), an occasion when the individual must leave the potentially harmful environment and remove the protective hood immediately.
The mobile application developed especially for the smart PPE hood (Figure 9) should—in addition to monitoring the carbon dioxide levels in real time (Figure 10)—guide the individual regarding the replacements of the biological filter or even the protective hood itself, an extremely important action for the effective protection of the user. In the event that individuals forget to replace the filters, the equipment will emit audible warnings until the change is confirmed.
In order to verify the replacement of an expired filter or protective hood out of date, it is necessary to use the monitoring software (running in the smartphone) to scan a QR code (Figure 11)—which will be in the packaging of the biological filter or engraved on the protective hood—to deactivate the equipment’s audible alarm (that was activated automatically when the filter or hood expired), thus ensuring the equipment can only be used in a completely safe condition for the individual.

5. Validation

This validation section will present the results on battery life, energy efficiency, and details on the equipment’s dedicated communication protocol.

5.1. Battery Autonomy

Table 2 and Figure 12 show the behavior of the equipment battery during its discharge (when the equipment is in use) as well as its charge (with the equipment turned off and the battery connected to the charger).
We verified the autonomy of 5.5 h and a charging time of 3 h. After 5 h, the battery level dropped below 5 volts, and the DC/DC converter could no longer raise the voltage to the turbine’s 24 volts.

5.2. Energy Efficiency

Efficiency tests were carried out with the DC/DC converter module used in this project, and we verified that the use of a battery with a voltage of 12 volts would be an ideal choice due to the best efficiency of voltage conversion, aiming for greater autonomy.
The usage of DC/DC converters features high power density and efficiency, fast transient response, reduced cost, and high reliability. Such advantages result from reducing the components’ current stress and cancelling current ripple in input EMI and output filters [15].
Table 3 and Figure 13 present values of 90% and 80% for the efficiency of the DC/DC converter, making it clear that voltages above 12 volts must be used to avoid a loss of efficiency in the conversion process, maximizing the battery’s durability.

5.3. Dedicated Communication Protocol

In order to guarantee error-free communication between the embedded electronics and the smartphone application, we chose to create a communication protocol based on the interpretation of regular grammar, defined through the processing of regular expressions (REs) for Arduino devices (Table 4), called CampactRegex by Griffits [16].
The information exchanged between the embedded electronics and the monitoring application (on the smartphone) are basically a trade of the status of the CO2 sensor, the battery level, and the biological filter and protective hood expiration dates, like the one presented in detail in Figure 14. This protocol establishes the format of data sent and received by both ends using the standard ASCII character string format, being interpreted by the regular expression library using our customized grammar. In order to interpret the presented character strings, regular grammar was created using the following expression:
^#\\w+[:]?[0-1]?[\\d\\d?/\\d\\d?/\\d\\d]*[=]?[\\d\\d\\d\\d]*;$
This way, on the embedded electronics end, the Arduino MCU must process as valid the following expressions (with the X symbol meaning any digit between 0 and 9):
#chk_sts_sen;
#wrt_fil_due:XX/XX/XX=XXXX;
#wrt_hod_due:XX/XX/XX=XXXX;
Any string sequences that are not in this format must be ignored, and then (digitally) any possible noise generated in the communication is filtered out to prevent the collection of erroneous data. Figure 13 shows the complete protocol created using this grammar.
This expression was tested, as shown in Figure 15, using real hardware with an Arduino Nano MCU and establishing serial communication by the IDE terminal, with two valid inputs (a and b) and one invalid input (c).

6. Discussion

The equipment was tested on-site for several hours and proved to be quite robust in terms of battery life, ventilation system operation, filtration system operation, and smartphone connection. There were no incidents of communication or power failure or high levels of carbon dioxide recorded above those expected.

7. Conclusions

A smart PPE hood was successfully developed to monitor and assist lay individuals in the use of a simple device without advanced PPE knowledge. Although tests with the new system still need to be carried out with a large population of users, the main components meet the necessary requirements in this project, with minor adjustments expected in order to be used in large populations.
The equipment has a cost of about USD 42, which represents a very low cost for the level of biological and toxicological protection guarantee for the user.
When comparing this project with market solutions that are based on the same technologies, such as the BioVYZR product (which costs around USD 379.00), our proposal offers a much more affordable value, estimated at USD 40.00.

Supplementary Materials

The following supporting information can be downloaded at https://www.mdpi.com/article/10.3390/hardware3030008/s1, Archive S1: Script of Arduino source code; Archive S2: Android app installer package; Archive S3: Script of Python 2.7 source code used in Android app.
NameTypeDescription
S1Arduino script (.ino)Script of Arduino source code (EEPROM version)
S2Arduino script (.ino)Script of Arduino source code (SRAM version)
S3Android App (.apk)Android app installer package
S4Python script (.py)Script of Python source code used in Android app

Author Contributions

M.G. and M.L.M.A.: methodology; M.R.C.: conceptualization; O.H.A.J.: validation; J.P.C.: supervision and project administration. All authors have read and agreed to the published version of the manuscript.

Funding

This research received no external funding.

Institutional Review Board Statement

Not applicable.

Informed Consent Statement

Not applicable.

Data Availability Statement

Data are contained within the article and Supplementary Materials.

Acknowledgments

The authors thank André Mozeto, Vinicius Cristovam Azeka Indig, Luana de Oliveira Sostizzo, and Filipe Ieda Fazanaro.

Conflicts of Interest

The authors declare no conflicts of interest.

Abbreviations

The following abbreviations are used in this manuscript:
ASCIIAmerican Standard Code for Information Interchange
BAUDSBaud Rate
BTBluetooth
CO2Carbon dioxide
DCDirect current
EEPROMElectrically-Erasable Programmable Read-Only Memory
IDEIntegrated Development Environment
MCUMicrocontroller Central Unit
PFFPartial Flow Filter
PPEPersonal protective equipment
PPMPart per million
QRQuick Response
RERegular expression
RPMRotations per minute
SMDSurface-Mounted Device
SRAMStatic Random-Access Memory

References

  1. Kucharski, A.J.; Russel, T.W.; Diamond, C.; Yang, L.; Edmunds, J.; Funk, S. Early dynamics of transmission and control of COVID-19: A mathematical modeling study. Lancet Infect. Dis. 2021, 20, 553–558. [Google Scholar] [CrossRef] [PubMed]
  2. Stathakopoulos, D. Plague, Justinianic (Early Medieval Pandemic). In The Oxford Dictionary of Late Antiquity, 3rd ed.; Oxford University Press: London, UK, 2018; pp. 154–196. ISBN 978-0-19-866277-8. [Google Scholar]
  3. BioVYZR–Personal Air-Purifying Shield from VYZR Technologies. Available online: https://www.vyzrtech.com (accessed on 6 May 2025).
  4. Rasouli, S.; Alipouri, Y.; Chamanzad, S. Smart Personal Protective Equipment (PPE) for construction safety: A literature review. Saf. Sci. 2024, 170, 106368. [Google Scholar] [CrossRef]
  5. Shi, J.; Li, H.; Xu, F.; Tao, X. Materials in advanced design of personal protective equipment: A review. Mater. Today Adv. 2021, 12, 100171. [Google Scholar] [CrossRef] [PubMed]
  6. Garcia, L.P. Uso de mascarillas para limitar la transmisión de COVID-19. Epidemiol. Serv. Saúde 2020, 29, e2020023. [Google Scholar] [CrossRef] [PubMed]
  7. Arduino Nano Datasheet Product Reference Manual. Atmega328. SKU: A000005. Rev. 3. Smart Projects. Feb. 2025. Available online: https://docs.arduino.cc/resources/datasheets/A000005-datasheet.pdf (accessed on 3 February 2025).
  8. Banzi, M.; Cuartielles, D.; Igoe, T.; Martino, G.; Mellis, D. Arduino IDE. 2020 (Stable Version). Available online: https://www.arduino.cc/en/software (accessed on 3 February 2025).
  9. Air Quality Sensor Datasheet. CCS811. SKU: SEN0339. Rev. 1. Farnell. Aug. 2017. Available online: https://wiki.dfrobot.com/CCS811_Air_Quality_Sensor_SKU_SEN0339 (accessed on 3 February 2025).
  10. HM Bluetooth Module Datasheet. HM-10. Rev. 1. DSD ECH Tech. Jun. 2016. Available online: https://people.ece.cornell.edu/land/courses/ece4760/PIC32/uart/HM10/DSD%20TECH%20HM-10%20datasheet.pdf (accessed on 3 February 2025).
  11. StepDown Voltage Regulator Datasheet. LM2596. SNVS124C. Rev. Apr. 2013. Texas Instruments. Nov. 1999. Available online: https://www.mouser.com/datasheet/2/405/snvs124c-317006.pdf?srsltid=AfmBOopGo8iHaDU72GQwpFARd6E167VKAfNrJrfd4iiRvltmoDEYqXzl (accessed on 3 February 2025).
  12. Azurefilme, 5015 Turbine Blower Cooling Fan 12/24V. Available online: https://azurefilm.com/product/5015-turbine-blower-cooling-fan (accessed on 3 February 2025).
  13. KleenGuard A20 Coverall, White. Available online: https://kcprofessional.com/ (accessed on 3 February 2025).
  14. Crawford, M. Coronavirus PPE: A Positive Pressure Hood Assembled from Ubiquitous, Low-Cost Materials; University of Alberta: Edmonton, AB, Canada, 2020. [Google Scholar] [CrossRef]
  15. Souza, L.C.; Silva, L.d.S.d.C.e.; Seixas, F.J.M.d.; Arenas, L.D.O. 3SSC-A-Based Step-Down DC–DC Converters: Analysis, Design and Experimental Validation. Energies 2022, 15, 7710. [Google Scholar] [CrossRef]
  16. Griffiths, M. Arduino Regular Expressions. Available online: https://practicalarduinoc.blogspot.com/2019/10/arduino-regular-expressions.html (accessed on 4 February 2025).
Figure 1. Personal Air-Purifying Shield from VYZR Technologies [6].
Figure 1. Personal Air-Purifying Shield from VYZR Technologies [6].
Hardware 03 00008 g001
Figure 2. Smart PPE hood block diagram, showing all system components, including embedded electronics and smartphone’s monitoring application.
Figure 2. Smart PPE hood block diagram, showing all system components, including embedded electronics and smartphone’s monitoring application.
Hardware 03 00008 g002
Figure 3. Smart PPE hood physical devices: (left) protective hood and support structure; (center) biological filter, battery, and embedded electronics case; (right) final assembly over body and smartphone monitoring system. Yellow arrows indicate the assembly order (art credits by Andre Mozeto).
Figure 3. Smart PPE hood physical devices: (left) protective hood and support structure; (center) biological filter, battery, and embedded electronics case; (right) final assembly over body and smartphone monitoring system. Yellow arrows indicate the assembly order (art credits by Andre Mozeto).
Hardware 03 00008 g003
Figure 4. Components of the embedded electronics: The highlighted area in red represents the specific components of the monitoring module (1, 3, 4, 7, 8, and 9). The remaining electronic components belong to the power module (2, 5, 6, and 10). The figure on the right presents the protective hood (11) and PFF filter (12).
Figure 4. Components of the embedded electronics: The highlighted area in red represents the specific components of the monitoring module (1, 3, 4, 7, 8, and 9). The remaining electronic components belong to the power module (2, 5, 6, and 10). The figure on the right presents the protective hood (11) and PFF filter (12).
Hardware 03 00008 g004
Figure 5. All smart PPE hood electronic modules are embedded in a single package of 7 × 4 cm.
Figure 5. All smart PPE hood electronic modules are embedded in a single package of 7 × 4 cm.
Hardware 03 00008 g005
Figure 6. Overview of smart PPE hood embedded electronic schematics.
Figure 6. Overview of smart PPE hood embedded electronic schematics.
Hardware 03 00008 g006
Figure 7. Assembly diagram of the fan enclosure. The fans rest on the bottom of the enclosure; therefore, airflow is directed downward, with air being pulled through the filter material [14].
Figure 7. Assembly diagram of the fan enclosure. The fans rest on the bottom of the enclosure; therefore, airflow is directed downward, with air being pulled through the filter material [14].
Hardware 03 00008 g007
Figure 8. (a) Protective hood with QR barcode due date engraved; (b) biological filter replacement; (c) filter–hood coupling; (d) mobile application; (e) user monitoring.
Figure 8. (a) Protective hood with QR barcode due date engraved; (b) biological filter replacement; (c) filter–hood coupling; (d) mobile application; (e) user monitoring.
Hardware 03 00008 g008
Figure 9. Smart PPE hood interface showing battery (blue) and carbon dioxide (cyan) levels, PFF filter (red), and protective hood (orange) expiration levels, respectively.
Figure 9. Smart PPE hood interface showing battery (blue) and carbon dioxide (cyan) levels, PFF filter (red), and protective hood (orange) expiration levels, respectively.
Hardware 03 00008 g009
Figure 10. Carbon dioxide levels presented in real time to the user (cyan bar in red frame): (a) low level; (b) medium level.
Figure 10. Carbon dioxide levels presented in real time to the user (cyan bar in red frame): (a) low level; (b) medium level.
Hardware 03 00008 g010
Figure 11. Filter replacement procedure using QR code scanned on the package: (a) reading code using smartphone camera; (b) validating code on internal database.
Figure 11. Filter replacement procedure using QR code scanned on the package: (a) reading code using smartphone camera; (b) validating code on internal database.
Hardware 03 00008 g011
Figure 12. Elapsed time for battery’s charging and discharging with indication of minimum actuation limit of the dc/dc converter.
Figure 12. Elapsed time for battery’s charging and discharging with indication of minimum actuation limit of the dc/dc converter.
Hardware 03 00008 g012
Figure 13. Current consumption of DC/DC converter at (a) 90% and (b) 80% efficiency.
Figure 13. Current consumption of DC/DC converter at (a) 90% and (b) 80% efficiency.
Hardware 03 00008 g013
Figure 14. Dedicated communication protocol diagram developed for the equipment.
Figure 14. Dedicated communication protocol diagram developed for the equipment.
Hardware 03 00008 g014
Figure 15. Grammar expressions tested using Arduino IDE terminal communicating over COM4 port at 19200 BAUDS: (a) and (b) are valid expressions and (c) is an example of an invalid expression.
Figure 15. Grammar expressions tested using Arduino IDE terminal communicating over COM4 port at 19200 BAUDS: (a) and (b) are valid expressions and (c) is an example of an invalid expression.
Hardware 03 00008 g015
Table 1. Bill of materials (about USD 42 in total).
Table 1. Bill of materials (about USD 42 in total).
ItemComponentSource of MaterialsMaterial TypeCost (USD)
Figure 4 (1)Arduino Nano 3.0 Atmega328 Ch340https://www.Sparkfun.com (accessed on 1 July 2025)MCU board1.29
Figure 4 (2)12,800 mAh Li-ion 14.4 Vhttps://www.aliexpress.com/ (accessed on 1 July 2025)Rechargeable battery19.25
Figure 4 (3)CCS811 Carbon dioxide sensorhttps://www.Sparkfun.com (accessed on 1 July 2025)Gas sensor1.91
Figure 4 (4)HM-10 module Bluetoothhttps://www.aliexpress.com/ (accessed on 1 July 2025)Communication module2.83
Figure 4 (5)LM2596 DC to DC Converterhttps://www.aliexpress.com/ (accessed on 1 July 2025)Power supply step-down module0.99
Figure 4 (6)Turbine 5015 50 mm DC 24 Vhttps://azurefilm.com/ (accessed on 1 July 2025)Turbine blower fan7.20
Figure 4 (7)Active buzzer 5 Vhttps://www.aliexpress.com/ (accessed on 1 July 2025)Continuous beep tone0.99
Figure 4 (8, 9, 10)SMD Led, resistors and buttons https://www.aliexpress.com/ (accessed on 1 July 2025)Other components3.00
Figure 4 (11)KleenGuard A20 Hood 2XLKCprofessional.comProtective clothing3.18
Figure 4 (12)PFF2 filterhttp://www.shopee.com/ (accessed on 1 July 2025)CO2 filter1.49
Table 2. Elapsed times for battery’s charging and discharging.
Table 2. Elapsed times for battery’s charging and discharging.
Elapsed Time (h:min)Charge (Volts)Discharge (Volts)
00:007.316.3
01:309.316.3
03:0016.316.3
04:0016.314.3
05:3016.35.0
06:4516.32.3
The battery fully charges after 3 h of charging, lasting more than 5 h of operation.
Table 3. Energy efficiency of the system based on battery level and dc/dc converter capabilities.
Table 3. Energy efficiency of the system based on battery level and dc/dc converter capabilities.
Energy Efficiency~90%~80%
Input voltage (battery)11.9 V5.1 V
Input current2.89 A1.29 A
Input power~34.4 W~6.6 W
Output voltage (turbine)24 V24 V
Output current (turbine)1.30 A0.22 A *
Output power (turbine)~31.2 W~5.28 W
* The minimum operation current for the turbine is 0.14 A for the 24 V model (~3.36 W).
Table 4. Symbols interpreted by the CompactRegex Arduino library and their functions [16].
Table 4. Symbols interpreted by the CompactRegex Arduino library and their functions [16].
SymbolMeaning
^start character indicator (in the left)
\\w+any sequence of alphanumeric characters
?none or at least one occurrence of the previous sentence
\\doccurrence of a single digit between 0 and 9
*mandatory occurrence of at least 1 or more sentences
$terminator character indicator (right)
Disclaimer/Publisher’s Note: The statements, opinions and data contained in all publications are solely those of the individual author(s) and contributor(s) and not of MDPI and/or the editor(s). MDPI and/or the editor(s) disclaim responsibility for any injury to people or property resulting from any ideas, methods, instructions or products referred to in the content.

Share and Cite

MDPI and ACS Style

Gazziro, M.; Amorim, M.L.M.; Cavallari, M.R.; Carmo, J.P.; Júnior, O.H.A. Smart Personal Protective Equipment Hood Based on Dedicated Communication Protocol. Hardware 2025, 3, 8. https://doi.org/10.3390/hardware3030008

AMA Style

Gazziro M, Amorim MLM, Cavallari MR, Carmo JP, Júnior OHA. Smart Personal Protective Equipment Hood Based on Dedicated Communication Protocol. Hardware. 2025; 3(3):8. https://doi.org/10.3390/hardware3030008

Chicago/Turabian Style

Gazziro, Mario, Marcio Luís Munhoz Amorim, Marco Roberto Cavallari, João Paulo Carmo, and Oswaldo Hideo Ando Júnior. 2025. "Smart Personal Protective Equipment Hood Based on Dedicated Communication Protocol" Hardware 3, no. 3: 8. https://doi.org/10.3390/hardware3030008

APA Style

Gazziro, M., Amorim, M. L. M., Cavallari, M. R., Carmo, J. P., & Júnior, O. H. A. (2025). Smart Personal Protective Equipment Hood Based on Dedicated Communication Protocol. Hardware, 3(3), 8. https://doi.org/10.3390/hardware3030008

Article Metrics

Back to TopTop