Next Article in Journal
Organoids as Next-Generation Models for Tumor Heterogeneity, Personalized Therapy, and Cancer Research: Advancements, Applications, and Future Directions
Previous Article in Journal
Air–Liquid-Interface-Differentiated Human Nose Epithelium: The Benchmark Culture Model for SARS-CoV-2 Infection
 
 
Font Type:
Arial Georgia Verdana
Font Size:
Aa Aa Aa
Line Spacing:
Column Width:
Background:
Article

The Cell of Origin Defines the Transcriptional Program of APC-Transformed Organoids

1
Laboratory for Experimental Oncology and Radiobiology, Cancer Center Amsterdam, Amsterdam UMC, University of Amsterdam, 1081BT Amsterdam, The Netherlands
2
Oncode Institute, 1081BT Amsterdam, The Netherlands
*
Author to whom correspondence should be addressed.
Organoids 2025, 4(4), 22; https://doi.org/10.3390/organoids4040022
Submission received: 19 August 2025 / Revised: 22 September 2025 / Accepted: 23 September 2025 / Published: 30 September 2025

Abstract

In many cancers, tumorigenesis is determined in part by the cell type in the tissue that transforms, which has been called the cell of origin. In intestinal cancer, previous observations suggested that transformation can occur from both stem cells and more differentiated cells; in the latter case, this is provided that NF-kB is activated and apoptosis is blocked. However, whether these distinct transformation trajectories yield similar types of cancer remains unresolved. In this study the effect of APC loss within different cellular backgrounds was analyzed. Transformation of either stem-like cells or secretory-like cells, as defined by CD24 or c-KIT expression, by deleting the APC function in organoids in vitro, led to WNT-independent growth of organoids in both cellular populations. Importantly, transformed cultures derived from secretory-like cells had significantly distinct gene expression profiles as compared to the more stem cell-derived (CD44high cells) APC mutant cultures and in fact preserved a level of gene expression that relates back to their original cell lineage. Our data highlights the influence of different cellular backgrounds on the initiation of intestinal cancer and suggests that the cell of origin could be a defining factor in colorectal cancer heterogeneity.

1. Introduction

The complexity of tumorigenesis has been a central focus in cancer research for many years [1,2]. Several theories, such as the cancer stem cell theory and the cell-of-origin hypothesis, have been proposed to unravel the initiation and progression of cancer [3,4,5]. Understanding the nuances of these theories and the various roles of cellular components is crucial both for prevention and for therapeutic strategies targeting the early stages of cancer.
The hypothesis that stem cells serve as the origin of cancer has garnered significant attention in oncological research. This theory posits that a small subset of cells within a tissue, possessing stem cell properties, undergo transformation and play a pivotal role in the initiation of cancer. A fascinating aspect of this theory is the idea that cancers can retain a population of stem cells, known as cancer stem cells, which are instrumental in driving tumor growth and progression. Conversely, there is evidence to suggest that non-stem cells can also undergo transformation and retain aspects of their differentiation signatures within the resultant tumors [6]. The cell-of-origin hypothesis further elaborates that the cell type experiencing the initial oncogenic event can lead to the development of distinct tumor types, suggesting a complex landscape of cancer initiation [5]. The groundbreaking work of Visvader [3] underscores the importance of identifying the cellular origin in understanding cancer development, proposing that different cell populations within a tissue’s lineage hierarchy could serve as the initiating cells, thereby contributing to the diversity observed among cancer subtypes. This concept is intertwined with the notion that epigenetic mechanisms governing cell type specification may also influence tumorigenesis trajectories [7,8].
Previous studies have demonstrated the applicability of the stem cell theory to a range of cancers; yet its relevance to CRC presents a nuanced picture [5,9,10]. In the case of CRC, stem cell transformation in mice, by loss of the adenomatous polyposis coli (APC) gene, has been considered the likely origin of adenomas, the precursor of CRC [2,11,12]. However, other findings challenge the uniformity of this intestinal stem cell (ISC)-centric view, presenting evidence that non-stem cells, under certain conditions, can also initiate tumorigenesis. For instance, Barker et al. investigated the effects of APC deletion in distinct intestinal epithelial populations, comparing LGR5+ stem cells at the crypt base with more differentiated cells, including fully differentiated lineages [13]. They found that transformation initiated in the more differentiated populations progressed more slowly to adenomas, suggesting that while these cells can still give rise to tumors, they do so with reduced efficiency compared to Lgr5+ stem cells. Similarly, Westphalen et al. found that APC-deficient tuft cells could induce tumorigenesis in the presence of an inflammatory agent, such as dextran sulphate sodium, highlighting the importance of environmental factors in cancer development from non-stem cell origins [14]. In normal intestinal homeostasis, but also in intestinal tumorigenesis, a crucial role for the Wnt pathway was elucidated [1]. Hyperactivation of the pathway, such as by mutations in APC, leads to rampant cell proliferation and adenoma initiation. It has also been shown that adenomas harboring APC mutations have reduced differentiation [12]. This is also observed in in vitro organoid models that carry APC deletions [15]. These distinctions underscore the importance of considering specific cancer types when discussing the origins of cancer and highlight the necessity of exploring both stem and non-stem cell contributions to tumorigenesis in CRC. By emphasizing these points, we can better appreciate the intricate dynamics at play in cancer biology and the potential for novel insights into CRC pathogenesis.
It is hypothesized that the impact of APC mutations might be less pronounced if the cell of origin is a differentiated cell, rather than a stem cell [16]. Consistent with this view, Schwitalla et al. showed that the outcome of an APC/β-catenin hit depends on the cell of origin: in LGR5 differentiated enterocytes, TNFα-driven NF-κB supplies a pro-survival, anti-apoptotic cue that partners with β-catenin via the CREB binding protein to re-engage stem cell programs (LGR5, ASCL2, SOX9), enabling dedifferentiation and adenoma initiation; without NF-κB signaling, comparably mutated non-stem cells are eliminated, biasing transformation toward LGR5+ stem cells [17]. In line with this notion, we showed that a crucial target of NF-kB, BCL-2, could prevent apoptosis in transforming differentiated intestinal cells and allow transformation of such cells [18,19]. These studies suggest that while WNT pathway hyperactivation might initiate tumorigenesis in non-stem cell populations, additional events such as cell death protection or inflammation are crucial for progression to adenomas. This might result in adenomas and eventually cancers that are phenotypically indistinguishable from those derived from stem cells, due to a reportedly relatively plastic system in the intestine. Adding to this body of work, Schmitt et al. demonstrated that inflammation in the mouse small intestine leads to the depletion of Lgr5+ stem cells, triggering dedifferentiation of specialized secretory cells, such as Paneth cells [20]. Furthermore, Verhagen et al. showed that Paneth cells, when placed under inflammatory conditions such as DSS, but also when exposed to a Western-style diet, can act as the cell of origin of tumors. Intriguingly, resultant tumors resemble the gene expression of colon cancers found in patients with inflammatory bowel disease (IBD) but also show resemblance to a percentage of sporadic CRCs [21].
These findings illuminate the complexity of the origin of CRC, indicating that while the ISC is a critical component, the potential for tumorigenesis extends to various cell types within the intestinal epithelium, contingent upon genetic alterations and the microenvironment. This broader understanding necessitates a re-evaluation of therapeutic strategies and highlights the importance of considering the full spectrum of cell types capable of initiating CRC. In our study, we explore how APC-deleted organoids derived from classical stem-like cells differ in transcriptome when compared to those of secretory cell-derived organoids. Our findings show unique transformation trajectories from differentiated secretory cells, underscoring the importance of the cell of origin in cancer progression.

2. Materials and Methods

2.1. Single-Cell RNAseq Analysis of Mouse Small Intestine Epithelial Cells

The RNA expression levels of CD44, c-KIT, and CD24 across the different cellular populations were determined by using the previously reported RNAseq dataset published by Haber et al. [22], involving 7216 individual cells of complete intestinal epithelial tissues. The analysis was performed using the R2 platform [23], and all subtypes of epithelial cells were identified. Log2 expression levels of CD44, c-KIT, and CD24 were plotted across all cells.

2.2. Organoid Cultures

Mouse intestinal organoids were derived from Villin-CreERT2 Rosa26mTmG Apcfl/fl mice (Apcfl/fl) as previously described [11,24]. Samples were maintained in advanced DMEM/F12 (ADF) media supplemented with penicillin (100 µg/mL), 2mM Glutamax (Gibco, Waltham, MA, USA), 5mM Hepes (Gibco), 50× diluted B27 supplement (Invitrogen, Carlsbad, CA, USA), and 100× diluted N2 supplement (Invitrogen, Carlsbad, CA, USA). In addition to ADF, we also used recombinant mouse EGF (50 ng/mL; Tebu-BIO, Le Perray-en-Yvelines, Ile-de-France, France), mouse Noggin-FC supernatant (10% (v/v)), and mouse R-Spondin-FC supernatant (20% (v/v)). This medium composition is further referred to as ENR medium. Isolation and cultivation of organoids in ENR medium were performed as described previously [25].

2.3. Organoid Recombination

(Apcfl/fl) organoids were expanded in a 24-well plate in 50 µL Matrigel and cultured in 500 µL ENR media with 1 µM Tamoxifen (Sigma-Aldrich, Saint Louis, MO, USA). Six wells of confluent organoid cultures were used per staining condition. After 12 h, the media was replaced with ENR media without Tamoxifen. The organoids were harvested in cell recovery media (Corning, New York, NY, USA) 72 h after the addition of tamoxifen and placed on ice for half an hour. The samples were then centrifuged for 3 min at 241× g.

2.4. FACS Preparation and Staining of Mouse Organoids

Immediately after recombination was initiated, supernatant was removed and the pellet was incubated in 500 µL TrypLE (Thermo Fisher, Waltham, MA, USA) for 15 min at 37 °C, followed by the breaking down of the pellet of cells with a long-reach pipette tip. This was followed by 3 washing steps in 1% BSA in PBS. Staining was performed with 100 µL primary antibody in 1% BSA in PBS for 30 min at 4 °C in the dark, followed by 3 more washing steps. Samples were then stained with the secondary antibody Alexa Fluor 488 (1:500; A11034, Invitrogen, Carlsbad, CA, USA) for 30 min at 4 °C in the dark. This was followed by 3 more washing steps, and 0.525 µg/mL 7-AAD (Thermo Fisher, Waltham, MA, USA) was added before FACS sorting. The antibodies used were for c-KIT: polyclonal goat IgG anti-mouse/human CD117 (AF1356, R&D systems, Minneapolis, MN, USA) with APC-conjugated donkey anti-goat IgG (F0108, R&D systems, Minneapolis, MN, USA); CD24: APC-conjugated rat IgG2b k anti-mouse CD24 (17-0242-82, Thermo Fisher, Waltham, MA, USA); and CD44: APC-Cy7-conjugated rat IgG2b k anti-mouse CD44 (560568, BD Bioscience, San Jose, CA, USA).

2.5. Flow Cytometry and Gating Strategies

All FACS analysis experiments were performed on the BD LSRFortessa (BD Biosciences, San Jose, CA, USA). FACS sorting was performed on the BD FACSAria III Cell Sorter (BD Biosciences, San Jose, CA, USA). Data acquisition was performed using FACSDiva software V8 (BD Biosciences, San Jose, CA, USA). Data analysis was performed using FlowJo v10 software.
Apcfl/fl cell populations were gated on 7-AADneg (Thermo Fisher, Waltham, MA, USA), and floxed cells were selected by gating for tdTomatoneg/GFPpos. Apcfl/fl CD24 SSChigh organoid cultures were gated using the previously described forward side-scatter method [26]. Apcfl/fl CD44high and Apcfl/fl c-KIThigh were gated based on the previously reported strategy by Rothenberg et al. Only the top 30% CD44high cells were sorted in order to allow for a purer stem cell population [27].

2.6. Genotyping and PCR Recombination Validation of Apcfl/fl

Validation of successful recombination Apcfl/fl in the FACS-sorted organoid cultures was performed by PCR. The primer sequences used were Forward primer GTTCTGTATCATGGAAAGATAGGTGGTC, Reverse primer 1 CACTCAAAACGCTTTTGAGGGTTG, and Reverse primer 2 GTTTGTAGCTATCAAGCTGG. The necessary protocol was previously described [28].

2.7. Platting of the Organoid Cultures

After FACS sorting, the cells were centrifuged at 283× g for 5 min. Supernatant was removed, and the cells were mixed with Matrigel. Each sample was split into 6 individual wells (100 cells per well) of a 48-well plate in 25 µL of Matrigel with 40 µL of ENR media and 10 mM ROCK inhibitor (Sigma).

2.8. Clonogenicity of Mouse Organoids

Cultures were monitored for 10 days, and the media was refreshed on day 5. At the end of this period, the amount of growing cells was counted per staining condition in order to calculate the clonogenicity for Apcfl/fl C-KIT+ cells, Apcfl/fl CD24 SSChigh cells, and Apcfl/fl CD44high cells. Clonogenicity was calculated in percentage by counting the total number of growing organoids across 6 wells, divided by the total number of cells seeded (600) and then multiplied by 100 to obtain percentages. CD44 clonogenicity assays were performed in three independent biological experiments (n = 3; NS3) with six technical replicates each, whereas cKIT and CD24 assays were performed in two independent biological experiments (n = 2; NS2) with six technical replicates each.

2.9. RNA Isolation

RNA was isolated using Bioke Nucleospin RNA isolation kit (Bioke, Leiden, The Netherlands) according to the manufacturer’s protocol. DNA degradation was performed using Bioke RNase-Free DNase. RNA from small amounts of cells was isolated using the Arcturus™ PicoPure™ RNA isolation kit (Thermo Fisher, Waltham, MA, USA) according to the provided protocol. After 4 passages the organoid pellets were snap-frozen; RNA was isolated as previously described, and RNAseq was performed.

2.10. qRT-PCR

Reverse transcription was performed using the SuperScript III First-Strand Synthesis Mix (Thermo Fisher Scientific, Waltham, MA, USA, 18080085) on isolated RNA to produce cDNA. Quantitative reverse transcription PCR (qRT-PCR) was performed using the SYBR green detection system (QIAGEN, Venlo, The Netherlands, 218073) in triple technical replicas using the primers listed in Table 1.

2.11. Data Processing

To assess the quality of raw sequencing data, FastQC (v.0.11.9) and MultiQC (v.1.9) were utilized before mapping. The first 11 bases were removed from each read in paired-end sequencing data. Afterwards, bases with low quality (Phred score < 20) were trimmed. The last two steps were performed by utilizing Cutadapt (v1.18). To align all sequences to the reference genome (GRCm38) and obtain count data, STAR (v.2.7.4.a) was applied. Finally, log2 transformation and then quantile normalization was performed using the normalize.quantiles function in the preprocessCore package. This transformed and normalized data was used for the rest of the analyses [29]. To apply principal component analysis (PCA) on normalized gene expression data, the prcomp function in the stats package was utilized [30]. To perform gene set enrichment analysis (GSEA), the fgsea function from the fgsea package was employed. First, log-fold changes from differential expression analyses (DEA) were determined by employing DESeq2 3.21 R package [31]. These scores were used to rank genes as the input of the fgsea function together with signatures of different small intestine cell types obtained from the work of Haber et al. [22].

2.12. Immunofluorescence

Lysozyme staining was performed on whole mouse organoids by fixation in 4% PFA for 10 min. The sample was washed twice with PBS and then permeabilized for 10 min using 1% Triton X-100 (Thermo Fisher, Waltham, MA, USA) diluted in PBS. Primary antibody anti-lysozyme EC 3.2.1.17 (1:200, DAKO, Glostrup, Denmark, A0099) was diluted in BrightDiluent (ImmunoLogic, VWRKUD09-999) and incubated overnight at 4C. The next day samples were washed twice with PBS and incubated with secondary antibody for 1 h. Nuclear counterstain was performed using Hoechst-33341 (1/1000 ratio, Cat. #62249, Thermo Fisher, Waltham, MA, USA) and actin staining with ActinRed™ 555 ReadyProbes™ Reagent (R37112, Thermo Fischer, Waltham, MA, USA) according to the manufacturer’s protocol. Organoid structures were then transferred to a glass slide and mounted with Prolong Gold antifade reagent (Cat. #P10144, Invitrogen, Carlsbad, CA, USA).

2.13. Statistical Analysis

For clonogenic survival assays, the values represent means from biological replicates, each averaged from six technical replicates. Statistical differences between marker-high and marker-low populations were assessed using a two = tailed Welch’s t-test which does not assume equal variances between groups. Statistical significance was set at p < 0.05. qRT PCR data was analyzed with a pairwise Welch’s t-test with n = 3 per group and FDR < 0.05. For transcriptomic analysis, differential expression was performed using the DESeq2 package in R. Normalized enrichment scores (NES) and false discovery rate (FDR)-adjusted p-values were reported. Significance for enrichment analysis was defined as FDR < 0.05.

3. Results

3.1. Single-Cell Analysis of Small Mouse Intestinal Cells Showed Enrichment of c-KIT, CD44, and CD24 mRNA in Distinct Cell Clusters

In a previous single-cell analysis of small mouse intestinal cells, Haber et al. used unsupervised clustering and t-SNE visualization to identify 15 different cellular clusters [22]. Each of these clusters was annotated according to a specific cell type present in the intestinal lining, using well-known marker genes for identification. This resulted in the successful categorization of cell types, such as enterocytes, goblet cells, Paneth cells, and stem cells (Figure 1a) [22]. Cell surface molecules were identified from the literature and the scRNAseq data that would be selective for secretory cells. Previous work suggested that c-KIT expression could serve as a robust marker for Paneth and goblet cells [27]. In agreement, the analysis of c-Kit mRNA expression within epithelial cell clusters revealed that c-Kit expression was detected in goblet cells, tuft cells, enteroendocrine cells, and to a lesser extent Paneth cells, which corroborated that c-Kit mRNA could serve as an effective marker for secretory cells (Figure 1a). To identify Paneth cells, CD24 was used, which was previously shown by Sato and co-workers to faithfully identify Paneth cells by FACS when used in combination with high sideward scatter (SSC), which is a measure of granularity of the cells [26]. In the single cell RNAseq analysis, CD24 was detected across all cell types, including Paneth cells, tuft cells and enteroendocrine cells.
Although stem cell identification is best achieved using the cell surface protein LGR5, its protein expression on the surface is relatively low and the use of antibodies in mouse cells is of limited efficacy. CD44 was therefore used, which is another well-known cell surface marker for WNT pathway activity in the intestine and defines the stem/TA-like cells [32]. In agreement, scRNAseq analysis indicated the highest expression of CD44 mRNA in stem cells and to a lesser extent in TA cells (Figure 1a).

3.2. Validation of RNA-Seq Data with Protein Expression Analysis

To validate the RNA-Seq data and the value of the different markers, the protein expression levels of the markers CD44 and c-KIT were examined. Specifically, these markers were analyzed in wild-type (WT) mouse organoids and Apc-/- organoids derived from the small intestine of a mouse (Figure 1b). Flow cytometry analysis revealed that in WT organoids, 84% of all cells were positive for CD44, while in the APC-deficient organoids, the percentage of CD44-positive cells increased to 93%. In contrast, for c-KIT, 9% of all cells in the WT organoids were stained with the antibody, whereas in the recombined APC model, this number dropped to only 0.3% of the cells showing c-KIT staining. One independent biological experiment was performed (NS1). This reduction in c-KIT expression in the APC mutant organoids highlights the impact of APC mutation on stem cell marker expression and confirms the reported decrease in cellular differentiation [12,15].

3.3. Recombination Validation of APC in Organoid Model and c-KIT, CD44, and CD24 Positive Cells in Small-Intestinal Mouse Organoids

To explore the effects of APC loss on cellular markers within intestinal organoids, Villin-CreERT2-Rosa26mTmG Apcfl/fl (Apcfl/fl) organoids were used. Prior to recombination of the Apc gene, these organoids closely resemble the cellular diversity found in normal wild-type organoids, encompassing a spectrum of differentiated lineages. This model allows timed in vitro deletion of APC and subsequent tracing of recombined cells through a fluorescence color change, facilitated by the mTmG locus. In this system, membrane-bound tomato (mTomato) is expressed in the untransformed cells, but upon successful recombination, mTomato is replaced with membrane-bound eGFP (mGFP), resulting in a visible transition from red to green fluorescence. This green fluorescence aligns with the deletion of APC and allows the tracking of cells in which recombination occurred. Three days after the administration of tamoxifen to induce recombination, FACS analysis was conducted to evaluate the efficiency of recombination within our model. The results demonstrated approximately 30% efficiency, signaling a substantial yet partial recombination across the organoid population. At this early time point after Cre recombinase activation, complete cellular transformation that would be the result of APC loss is not anticipated. Therefore, CD44, CD24, and c-KIT marker expression was expected to still provide a reliable means to identify the distinct subsets. To directly assess the marker expression, stainings with antibodies against CD44, CD24, and c-KIT on both unrecombined (Apcfl/fl) and recombined (Apc-/-) organoid cultures was performed (Figure 2a). Following APC deletion, the analysis indicated that CD44high (as defined by the highest 30% of the staining) changed from 25% to 28% of the total cell population and c-KIThigh populations diminished from 6% to 4% (Figure 2b). These findings are indicative that shortly after APC loss, the organoid model retains detectable levels of the investigated marker, which is in line with the expectation that transformation by APC loss had not yet changed protein expression at this time point.

3.4. c-KIThigh-, CD44high-, and CD24 SSChigh-Derived Apc-/- Organoid Models

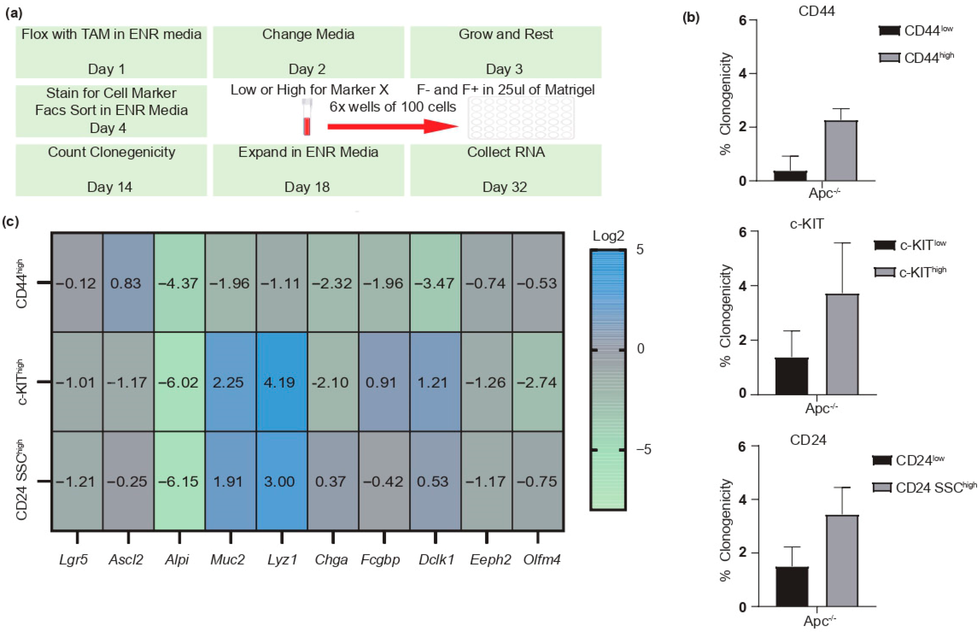
To determine whether APC-deficient organoids could be derived from the distinct cellular populations, cells were sorted based on GFP expression in combination with either CD44, c-KIT, and CD24 SSC markers. We isolated c-KIThigh cells to establish the Apc-/- c-KIThigh organoid line. For CD44, we sorted the highest 30% of expressing cells to enrich for stem cells, creating the Apc-/- CD44high organoids. To isolate CD24+ Paneth cells, CD24 SSChigh cells were sorted, resulting in the Apc/- CD24 SSChigh line [26]. Each marker was used to separate high and low populations, and the sorted cells were cultured without R-spondin to select for WNT-independent growth, confirming APC deficiency. Importantly, all three cellular populations effectively generated organoids. Clonogenicity of the different populations varied. Clonogenicity varied between cell populations. CD44high APC-deficient cells (mean = 2.28 ± 0.42) showed significantly higher clonogenic survival than CD44low cells (mean = 0.39 ± 0.49; Welch’s t-test, p = 0.0099) (Figure 3b). In contrast, c-KIThigh cells (mean = 3.42 ± 1.42) did not differ significantly from c-KITlow cells (mean = 1.58 ± 0.58; Welch’s p = 0.4), and CD24 SSChigh cells (mean = 3.42 ± 0.92) were not significantly more clonogenic than CD24low cells (mean = 1.33 ± 0.67; Welch’s p = 0.22). All organoids were GFP+, confirming that recombination had occurred and that they carried the APC mutation. These results show that transformed organoids can be successfully generated from three distinct cellular populations.
To determine the validity of the sorting procedure and to identify the cellular composition of the sorted populations, qRT-PCR was performed using markers specific for intestinal epithelial lineages shortly after sorting (Figure 3c). Markers included Lgr5, Olfm4, and Ascl2 for stem/transit-amplifying cells; Alpi for enterocytes; Muc2 and Fcbgp for goblet cells; Lyz1 for Paneth cells; Chga for enteroendocrine cells; Dclk1 for tuft cells; and Ephb2 for progenitor cells. Unsorted APC mutant organoids were used as a reference and compared to these, CD44high-derived organoids showed no significant enrichment for any specific lineage markers, which is in line with the notion that normally APC mutant organoids will derive from the stem cell population. Ascl2 showed a slight increase (Log2 0.83) in CD44high cells. However, a modest but significant decrease in multiple differentiation markers was observed. In contrast, Lyz1 expression was markedly increased in both c-KIThigh (Log2 4.19) and CD24 SSChigh (Log2 3) sorted populations. Similarly, Muc2 expression was elevated in c-KIThigh and in CD24 SSChigh cells (Log2 2.25 and 1.91, respectively). Moderate increases in Fcbgp and Dclk1 were also detected in c-KIThigh cells. Alpi expression was reduced across all sorted populations relative to the unsorted control. Ephb2 and Olfm4 were consistently decreased in all sorted populations. These findings indicate that the c-KIThigh population is enriched for secretory cell types, particularly Paneth and goblet cells, more so than the CD24 SSChigh population. In contrast, the CD44high population did not exhibit specific enrichment compared to the unsorted organoids. Pairwise Welch’s t-tests (n = 3 per group, based on mean ± SD values) were performed for each marker between the populations. While some genes showed nominal differences (e.g., LYZ1), no comparison reached significance after correction for multiple testing (FDR < 0.05)

3.5. RNAseq and Gene Expression Patterns

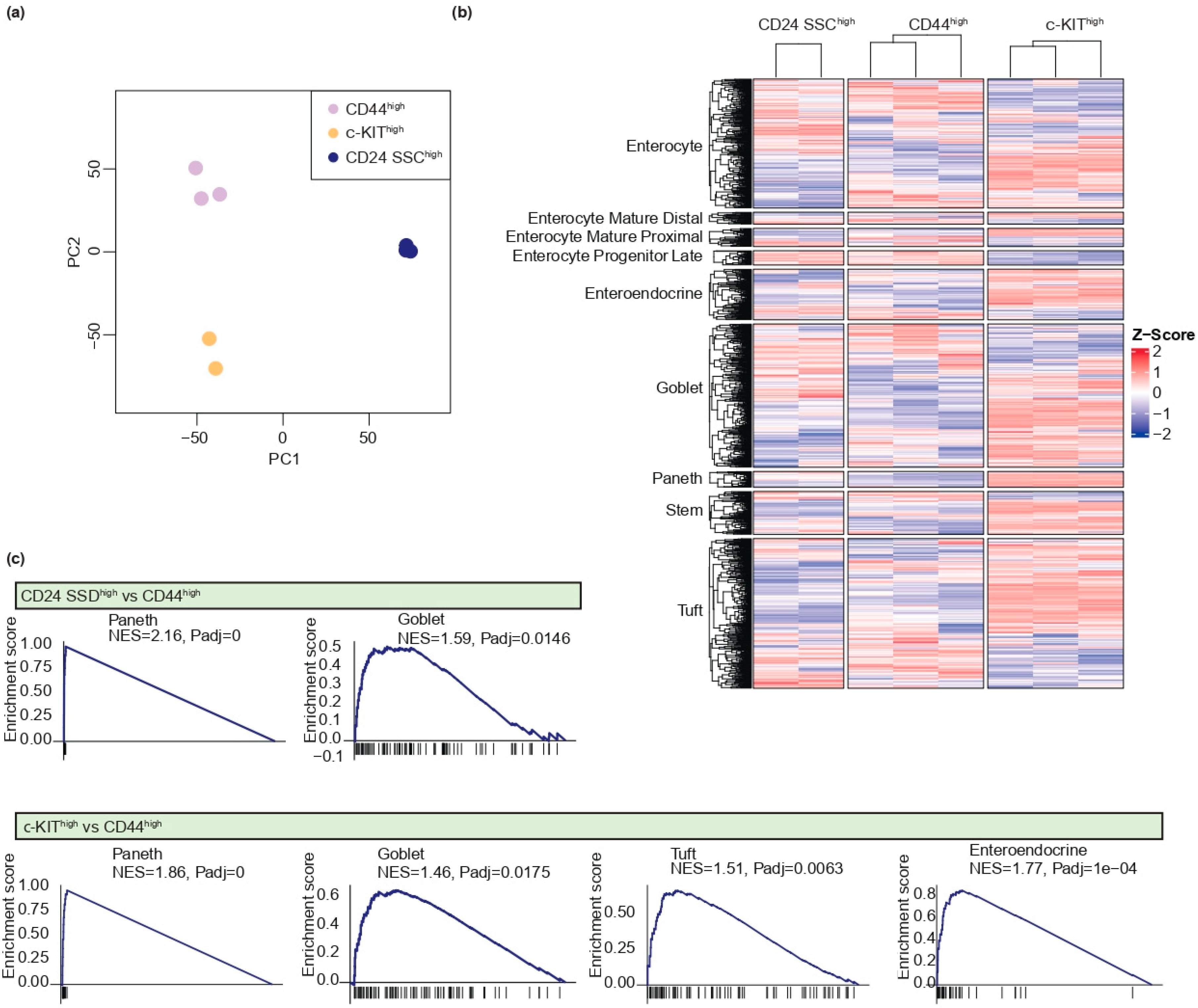
The organoid cultures were expanded for 28 days after the FACS sorting and recombination. To assess how cellular origin influences transformation, RNA-seq on bulk APC-deficient organoids derived from CD44high (n = 3, NS3), c-KIThigh (n = 3, NS3), and CD24 SSChigh (n = 2, NS2) populations was performed. Principal component analysis of the RNAseq expression data (Figure 4a) showed distinct transcriptional profiles depending on the cell type from which the culture was started. Using cell type specific signatures from Haber et al., lineage enrichment was analyzed by Z-score analysis (Figure 4b). Notably, Apc-/- c-KIThigh-derived organoids showed strong enrichment for stem cell genes as well as secretory lineages, including Paneth, goblet, tuft, and enteroendocrine markers. This suggests that while dedifferentiation toward a stem-like state occurs, it does not come at the expense of secretory identity. In contrast, CD24 SSChigh-derived organoids exhibited weaker enrichment for Paneth and goblet cell markers and showed a relative shift toward enterocyte and enterocyte progenitor signatures. Surprisingly, CD44-derived organoids—despite their stem-like origin—had lower stem cell gene expression than c-KIT-derived samples.
Further pairwise comparisons confirmed these trends (Figure 4c): CD24 organoids were more enriched for secretory lineages than CD44, while c-KIT-derived organoids had the strongest overall expression of secretory markers. These results suggest that APC loss enables dedifferentiation toward a stem-like state, especially in c-KIT-derived organoids, without erasing features of their original secretory identity.

3.6. Cell Enrichment in c-KIThigh-Derived Organoids

To determine whether the gene expression profiles proved stable over time, we conducted qRT-PCR experiments to compare standard APC mutant organoids with APC mutant c-KIThigh, CD44high, and CD24 SSChigh organoids 150 days post-creation (Figure 4a). We assessed the expression of several markers, including Reg4 (deep crypt secretory cells), Muc2 (goblet cells), Spink4 (Paneth cells), and Fcgbp (progenitor goblet cells). In the CD44high organoids, we observed only a slight increase in the expression of Reg4 and Fcgbp, implying minimal enrichment of secretory and goblet cells. The CD24 SSChigh organoids displayed elevated levels of Reg4, Spink4, and Fcgbp, indicating a more substantial presence of enteroendocrine, Paneth, and goblet cells. Most notably, the c-KIThigh organoids exhibited the highest levels of Reg4, Muc2, Spink4, and Fcgbp. This significant increase in the expression of these markers suggested that the c-KIThigh samples retained enrichment of differentiated cells, particularly Paneth cells. To corroborate the enrichment of Paneth cells within c-KIThigh-derived organoids, immunofluorescence analysis for lysozyme (LYZ1) was performed. In wild-type organoids, 43 Paneth cells were detected at the expected location in the crypt-like regions (Figure 5b), whereas those derived from sorted CD44high cells showed no detectable staining. Intriguingly, both Apc-/- c-KIThigh- and Apc-/- CD24high-derived organoids exhibited LYZ1-positive cells, 33 for Apc-/- c-KIThigh and 9 for and Apc-/- CD24high, corroborating the mRNA sequencing expression profiles and quantitative RT-PCR results. Our study revealed intriguing aspects of organoid development in the context of APC loss and the role that the cell of origin may play in intestinal tumorigenesis. Our data suggests that organoids derived from different cell types, under APC loss, lead to distinctly different organoids regardless of the shared mutation.

4. Discussion

Our findings highlight that the transformation potential of intestinal cells is not restricted to canonical stem cells and that the cell of origin significantly influences the transcriptional landscape and cellular composition of the resulting tumors. By inducing APC loss in distinct cellular populations, organoids derived from c-KIThigh cells exhibited a gene expression profile enriched for both secretory and stem cell signatures, while CD24 SSChigh were only enriched for secretory cells. This supports the idea that transformation of secretory-like populations can lead to dedifferentiation without complete loss of lineage identity [33,34,35].
The enrichment of Paneth cells in c-KIThigh- and CD24 SSChigh-derived organoids likely reflects their secretory origin. Prior work has demonstrated the presence of Paneth cells at the crypt base that support stem cell function through Wnt signaling and niche interactions [26,33]. Apc-/- c-KIThigh organoids retain this cellular identity, as evidenced by the increased Paneth cell marker LYZ1 expression. This observation supports previous studies suggesting that differentiated cell types, particularly secretory cells, may contribute to tumor initiation under specific mutational or inflammatory conditions [17,20,21]. Interestingly, while dedifferentiation is apparent, this reversion to a more progenitor-like state does not exclude differentiation. The co-existence of stem and differentiated markers in the same organoid culture suggests a preserved ‘cellular memory’, wherein transcriptional programs of the original lineage are maintained following transformation. This concept aligns with recent work, which demonstrated that non-stem cell lineages can initiate tumorigenesis in the inflamed gut and give rise to histologically and transcriptionally distinct tumors compared to those initiated from canonical stem cells [20,21,36]. Verhagen et al. used machine learning analysis of patient-derived tumor samples and confirmed that a substantial fraction of sporadic colon cancers likely originate from secretory lineages rather than classical Lgr5+ stem cells [21]. Complementary findings in colon cancer cell lines support this model: Ran et al. identified a secretory-like population in HT29 cells co-expressing CD24 and CD44 with markers of goblet and Paneth cell identity, while Tomizawa et al. showed that c-KIT is essential for maintaining CD44high stem-like phenotypes in colorectal cancer cells [35,37]. Together, these findings from cell lines, inflammation-driven models, and patient data suggest that secretory cells, once thought to be terminally differentiated, may re-enter the cell cycle and act as cells of origin in colorectal cancer. Our observations similarly underscore that organoids originating from differentiated cells retain features of their lineage.

4.1. Translational Outlook

Beyond in vitro findings, patient-derived data also support the relevance of cell of origin in colorectal cancer. Single-cell transcriptomic studies have revealed heterogeneous subpopulations within tumors, including secretory-like and Paneth-like cell states [38]. Sakahara et al. identified Paneth-like cells in colorectal carcinoma tissues, particularly in regions where tumor glands lost their normal adhesion. These Paneth-like cells appear to arise directly from OLFM4+ intestinal stem cells and support tumor growth by providing niche factors to surrounding cancer cells. Such findings underscore that beyond classical enterocyte lineages, tumors can harbor secretory lineage cells, suggesting divergent cells of origin [39]. Our finding that transformation of secretory lineage cells yields organoids maintaining secretory gene expression and differentiation raises the possibility that secretory populations observed in cancers may arise from a similar cell of origin. Single-cell transcriptomic profiling of serrated lesions revealed distinct malignant epithelial subpopulations with unique differentiation signatures. In particular, one tumor cell subset (termed SLC2) associated with serrated adenomas was found to express LYZ1 [39]. Verhagen et al. recently applied machine learning models to transcriptomic data from patient tumors [21]. The analysis revealed that in a fraction of sporadic CRC cases, the predicted cell of origin was a secretory lineage cell rather than a stem cell. The authors hypothesize that inflammatory conditions can foster these alternative cells of origin in colorectal cancer and link their findings to inflammatory bowel disease and Western-style diet [21,36]. Newmark et al. showed that a long-term Western-style diet (high in fat and low in calcium, vitamin D, and methyl donors) can induce colonic tumors in normal mice, effectively proposing a model of sporadic colon cancer driven by dietary factors [40] Outside of colorectal cancer, the cell of origin has emerged as a central theme in tumor biology across several cancer types, including liver, skin, cervical, and lung cancer [6,41,42,43]. In liver cancer, the originating cell type shapes tumor subtype: malignant transformation of mature hepatocytes tends to result in hepatocellular carcinoma, whereas transformation of progenitor or stem-like cells can give rise to intrahepatic cholangiocarcinoma [41]. In skin squamous carcinoma, lineage-tracing studies show that tumors from hair follicle stem cells are more prone to epithelial–mesenchymal transition and metastasis, while those from interfollicular epidermis remain more differentiated and less invasive, underscoring the impact of cell identity on tumor aggressiveness [42]. In HPV-associated cervical cancer, the viral E6 oncoprotein selectively activates DLL4–Notch1 signaling in a cell-type-specific manner, driving uncontrolled proliferation of reserve squamous epithelial cells. Similarly, in lung adenocarcinoma, oncogenic KRASG12D can reprogram differentiated alveolar type I (AT1) cells into type II–like progenitors, resulting in slow-growing lepidic tumors, whereas KRAS activation in native AT2 cells produces more aggressive disease.

4.2. Clinical Relevance and Future Directions

While cell-of-origin concepts are increasingly recognized in colorectal cancer biology, their clinical utility remains to be identified. A key challenge is to determine whether differences in the originating cell type can be reliably traced in patient tumors. Evidence suggests that aspects of the differentiation state can persist during malignant progression. For instance, Verhagen et al. reported that Paneth-cell signatures can be retained in colorectal carcinomas, indicating that lineage-specific programs may survive transformation and remain detectable in clinical samples [21]. Such retained futures could provide biomarkers for tumor classification and prognostic assessment. Future research should therefore aim to establish whether transcriptional or histological signatures of secretory lineages can be robustly identified in patient-derived biopsies and correlated with treatment outcomes. If certain differentiation states predict therapeutic response or resistance, this could inform patient stratification and the development of tailored treatment strategies. Moreover, inflammatory conditions and dietary factors that shape alternative cells of origin in experimental models highlight the need to consider environmental and lifestyle influences when interpreting patient tumor heterogeneity. Ultimately, integrating cell-of-origin signatures into a clinical framework may improve early detection, prognostic modeling, and the rational design of interventions that account for tumor lineage.

5. Conclusions

Our results reinforce the concept that the cellular origin plays a role in shaping tumor heterogeneity. The observation that secretory-derived, APC-deficient organoids maintain both stem and differentiated features reflects a conserved lineage program, potentially maintained through intrinsic cellular memory. These insights emphasize the need to explore lineage-specific signatures as potential biomarkers for patient stratification and therapeutic decision-making. While our organoid models provide a controlled platform, validation in patient-derived samples and clinical cohorts remains essential. Future efforts should focus on defining how differentiation states interact with genetic and environmental factors to shape disease and trajectory, with the ultimate goal of integrating cell-of-origin concepts into diagnostic, prognostic, and therapeutic frameworks for colorectal cancer.

Author Contributions

Conceptualization, A.B.K. and J.P.M.; methodology, A.B.K. and V.L.; formal analysis, A.B.K. and V.L.; investigation, A.B.K.; resources, J.P.M.; data curation, A.T., J.K. and J.P.M.; writing—original draft preparation, A.B.K.; writing—review and editing, J.K. and J.P.M.; visualization, A.B.K., V.L. and A.T.; supervision, J.K. and J.P.M.; project administration, J.P.M.; funding acquisition, J.P.M. All authors have read and agreed to the published version of the manuscript.

Funding

This research was funded by grants of the Dutch Cancer Foundation (grant 10150) and by Oncode Institute.

Institutional Review Board Statement

All experiments are performed in vitro, and no animal experimentation is included in this manuscript. Therefore no ethical approval is needed for these experiments.

Informed Consent Statement

Not applicable.

Data Availability Statement

Data for mRNA sequencing will be made available through our GitHub link (https://github.com/, accessed on 20 September 2025) prior to publication.

Conflicts of Interest

The authors declare no conflicts of interest.

Abbreviations

The following abbreviations are used in this manuscript:
CRCColorectal cancer
ISCIntestinal stem cells
APCAdenomatous polyposis coli
IBDInflammatory bowel disease
GFPGreen fluorescence protein

References

  1. Fearon, E.R.; Vogelstein, B. A genetic model for colorectal tumorigenesis. Cell 1990, 61, 759–767. [Google Scholar] [CrossRef]
  2. Shibata, H.; Toyama, K.; Shioya, H.; Ito, M.; Hirota, M.; Hasegawa, S.; Matsumoto, H.; Takano, H.; Akiyama, T.; Toyoshima, K.; et al. Rapid Colorectal Adenoma Formation Initiated by Conditional Targeting of the Apc Gene. Science 1997, 278, 120–123. [Google Scholar] [CrossRef]
  3. Visvader, J.E. Cells of origin in cancer. Nature 2011, 469, 314–322. [Google Scholar] [CrossRef]
  4. Huels, D.J.; Sansom, O.J. Stem vs non-stem cell origin of colorectal cancer. Br. J. Cancer 2015, 113, 1–5. [Google Scholar] [CrossRef] [PubMed]
  5. Rycaj, K.; Tang, D.G. Cell-of-Origin of Cancer versus Cancer Stem Cells: Assays and Interpretations. Cancer Res. 2015, 75, 4003–4011. [Google Scholar] [CrossRef] [PubMed]
  6. Bamodu, O.A.; Chung, C.-C.; Pisanic, T.R.; Wu, A.T.H. The intricate interplay between cancer stem cells and cell-of-origin of cancer: Implications for therapeutic strategies. Front. Oncol. 2024, 14, 1404628. [Google Scholar] [CrossRef]
  7. Bormann, F.; Rodríguez-Paredes, M.; Lasitschka, F.; Edelmann, D.; Musch, T.; Benner, A.; Bergman, Y.; Dieter, S.M.; Ball, C.R.; Glimm, H.; et al. Cell-of-Origin DNA Methylation Signatures Are Maintained during Colorectal Carcinogenesis. Cell Rep. 2018, 23, 3407–3418. [Google Scholar] [CrossRef] [PubMed]
  8. Rajamäki, K.; Taira, A.; Katainen, R.; Välimäki, N.; Kuosmanen, A.; Plaketti, R.-M.; Seppälä, T.T.; Ahtiainen, M.; Wirta, E.-V.; Vartiainen, E.; et al. Genetic and Epigenetic Characteristics of Inflammatory Bowel Disease–Associated Colorectal Cancer. Gastroenterology 2021, 161, 592–607. [Google Scholar] [CrossRef]
  9. van der Flier, L.G.; Clevers, H. Stem Cells, Self-Renewal, and Differentiation in the Intestinal Epithelium. Annu. Rev. Physiol. 2009, 71, 241–260. [Google Scholar] [CrossRef]
  10. Reya, T.; Clevers, H. Wnt signalling in stem cells and cancer. Nature 2005, 434, 843–850. [Google Scholar] [CrossRef]
  11. van Neerven, S.M.; de Groot, N.E.; Nijman, L.E.; Scicluna, B.P.; van Driel, M.S.; Lecca, M.C.; Warmerdam, D.O.; Kakkar, V.; Moreno, L.F.; Braga, F.A.V.; et al. Apc-mutant cells act as supercompetitors in intestinal tumour initiation. Nature 2021, 594, 436–441. [Google Scholar] [CrossRef]
  12. Dow, L.E.; O’rOurke, K.P.; Simon, J.; Tschaharganeh, D.F.; van Es, J.H.; Clevers, H.; Lowe, S.W. Apc Restoration Promotes Cellular Differentiation and Reestablishes Crypt Homeostasis in Colorectal Cancer. Cell 2015, 161, 1539–1552. [Google Scholar] [CrossRef]
  13. Barker, N.; Van Es, J.H.; Kuipers, J.; Kujala, P.; Van Den Born, M.; Cozijnsen, M.; Haegebarth, A.; Korving, J.; Begthel, H.; Peters, P.J.; et al. Identification of stem cells in small intestine and colon by marker gene Lgr5. Nature 2007, 449, 1003–1007. [Google Scholar] [CrossRef] [PubMed]
  14. Westphalen, C.B.; Asfaha, S.; Hayakawa, Y.; Takemoto, Y.; Lukin, D.J.; Nuber, A.H.; Brandtner, A.; Setlik, W.; Remotti, H.; Muley, A.; et al. Long-lived intestinal tuft cells serve as colon cancer–initiating cells. J. Clin. Investig. 2014, 124, 1283–1295. [Google Scholar] [CrossRef] [PubMed]
  15. Yamazaki, D.; Hashizume, O.; Taniguchi, S.; Funato, Y.; Miki, H. Role of adenomatous polyposis coli in proliferation and differentiation of colon epithelial cells in organoid culture. Sci. Rep. 2021, 11, 3980. [Google Scholar] [CrossRef] [PubMed]
  16. Alison, M.R. The cellular origins of cancer with particular reference to the gastrointestinal tract. Int. J. Exp. Pathol. 2020, 101, 132–151. [Google Scholar] [CrossRef] [PubMed]
  17. Schwitalla, S.; Fingerle, A.A.; Cammareri, P.; Nebelsiek, T.; Göktuna, S.I.; Ziegler, P.K.; Canli, O.; Heijmans, J.; Huels, D.J.; Moreaux, G.; et al. Intestinal Tumorigenesis Initiated by Dedifferentiation and Acquisition of Stem-Cell-like Properties. Cell 2013, 152, 25–38. [Google Scholar] [CrossRef]
  18. Ramesh, P.; Lannagan, T.R.M.; Jackstadt, R.; Taboada, L.A.; Lansu, N.; Wirapati, P.; van Hooff, S.R.; Dekker, D.; Pritchard, J.; Kirov, A.B.; et al. BCL-XL is crucial for progression through the adenoma-to-carcinoma sequence of colorectal cancer. Cell Death Differ. 2021, 28, 3282–3296. [Google Scholar] [CrossRef]
  19. Van Der Heijden, M.; Zimberlin, C.D.; Nicholson, A.M.; Colak, S.; Kemp, R.; Meijer, S.L.; Medema, J.P.; Greten, F.R.; Jansen, M.; Winton, D.J.; et al. Bcl-2 is a critical mediator of intestinal transformation. Nat. Commun. 2016, 7, 10916. [Google Scholar] [CrossRef]
  20. Schmitt, M.; Schewe, M.; Sacchetti, A.; Feijtel, D.; van de Geer, W.S.; Teeuwssen, M.; Sleddens, H.F.; Joosten, R.; van Royen, M.E.; van de Werken, H.J.; et al. Paneth Cells Respond to Inflammation and Contribute to Tissue Regeneration by Acquiring Stem-like Features through SCF/c-Kit Signaling. Cell Rep. 2018, 24, 2312–2328.e7. [Google Scholar] [CrossRef]
  21. Verhagen, M.P.; Joosten, R.; Schmitt, M.; Välimäki, N.; Sacchetti, A.; Rajamäki, K.; Choi, J.; Procopio, P.; Silva, S.; van der Steen, B.; et al. Non-stem cell lineages as an alternative origin of intestinal tumorigenesis in the context of inflammation. Nat. Genet. 2024, 56, 1456–1467. [Google Scholar] [CrossRef]
  22. Haber, A.L.; Biton, M.; Rogel, N.; Herbst, R.H.; Shekhar, K.; Smillie, C.; Burgin, G.; Delorey, T.M.; Howitt, M.R.; Katz, Y.; et al. A single-cell survey of the small intestinal epithelium. Nature 2017, 551, 333–339. [Google Scholar] [CrossRef]
  23. R2: Genomics Analysis and Visualization Platform. Available online: http://r2.amc.nl (accessed on 21 September 2025).
  24. Muzumdar, M.D.; Tasic, B.; Miyamichi, K.; Li, L.; Luo, L. A global double-fluorescent Cre reporter mouse. Genesis 2007, 45, 593–605. [Google Scholar] [CrossRef]
  25. Ramesh, P.; Kirov, A.B.; Huels, D.J.; Medema, J.P. Isolation, Propagation, and Clonogenicity of Intestinal Stem Cells. Methods Mol. Biol. 2019, 2002, 61–73. [Google Scholar] [CrossRef]
  26. Sato, T.; Van Es, J.H.; Snippert, H.J.; Stange, D.E.; Vries, R.G.; van den Born, M.; Barker, N.; Shroyer, N.F.; Van De Wetering, M.; Clevers, H. Paneth cells constitute the niche for Lgr5 stem cells in intestinal crypts. Nature 2011, 469, 415–418. [Google Scholar] [CrossRef]
  27. Rothenberg, M.E.; Nusse, Y.; Kalisky, T.; Lee, J.J.; Dalerba, P.; Scheeren, F.; Lobo, N.; Kulkarni, S.; Sim, S.; Qian, D.; et al. Identification of a cKit+ Colonic Crypt Base Secretory Cell That Supports Lgr5+ Stem Cells in Mice. Gastroenterology 2012, 142, 1195–1205.e6. [Google Scholar] [CrossRef]
  28. Torang, A.; Kirov, A.B.; Lammers, V.; Cameron, K.; Wouters, V.M.; Jackstadt, R.F.; Lannagan, T.R.M.; de Jong, J.H.; Koster, J.; Sansom, O.; et al. Enterocyte-like differentiation defines metabolic gene signatures of CMS3 colorectal cancers and provides therapeutic vulnerability. Nat. Commun. 2025, 16, 264. [Google Scholar] [CrossRef] [PubMed]
  29. Bolstad, B. PreprocessCore: A Collection of Pre-Processing Functions. R Package Version 1.58.0. Available online: https://github.com/bmbolstad/preprocessCore (accessed on 21 September 2025).
  30. R Core Team. R: A Language and Environment for Statistical Computing. R Foundation for Statistical Computing, Vienna, Austria. Available online: https://www.R-project.org (accessed on 21 September 2025).
  31. Love, M.I.; Huber, W.; Anders, S. Moderated estimation of fold change and dispersion for RNA-seq data with DESeq2. Genome Biol. 2014, 15, 550. [Google Scholar] [CrossRef]
  32. Wielenga, V.J.; Smits, R.; Korinek, V.; Smit, L.; Kielman, M.; Fodde, R.; Clevers, H.; Pals, S.T. Expression of CD44 in Apc and TcfMutant Mice Implies Regulation by the WNT Pathway. Am. J. Pathol. 1999, 154, 515–523. [Google Scholar] [CrossRef]
  33. Mei, X.; Gu, M.; Li, M. Plasticity of Paneth cells and their ability to regulate intestinal stem cells. Stem Cell Res. Ther. 2020, 11, 349. [Google Scholar] [CrossRef] [PubMed]
  34. Wallaeys, C.; Garcia-Gonzalez, N.; Libert, C. Paneth cells as the cornerstones of intestinal and organismal health: A primer. EMBO Mol. Med. 2022, 15, e16427. [Google Scholar] [CrossRef]
  35. Tomizawa, F.; Jang, M.-K.; Mashima, T.; Seimiya, H. c-KIT regulates stability of cancer stemness in CD44-positive colorectal cancer cells. Biochem. Biophys. Res. Commun. 2020, 527, 1014–1020. [Google Scholar] [CrossRef]
  36. Fodde, R.; Verhagen, M.; Joosten, R.; Schmitt, M.; Sacchetti, A.; Choi, J.; Välimäki, N.; Aaltonen, L.A.; Augenlicht, L.H.; Fodde, R. Paneth cells as the origin of intestinal cancer in the context of inflammation. PREPRINT (Version 1) available at Research Square. Biol. Sci. 2023. [Google Scholar] [CrossRef]
  37. Ran, R.; Briones, J.M.; Jena, S.; Anderson, N.L.; Olson, M.R.; Green, L.N.; Brubaker, D.K. Detailed survey of an in vitro intestinal epithelium model by single-cell transcriptomics. iScience 2024, 27, 109383. [Google Scholar] [CrossRef]
  38. Chen, B.; Scurrah, C.R.; McKinley, E.T.; Simmons, A.J.; Ramirez-Solano, M.A.; Zhu, X.; Markham, N.O.; Heiser, C.N.; Vega, P.N.; Rolong, A.; et al. Differential pre-malignant programs and microenvironment chart distinct paths to malignancy in human colorectal polyps. Cell 2021, 184, 6262–6280.e26. [Google Scholar] [CrossRef]
  39. Wang, J.; Zhang, Y.; Chen, X.; Sheng, Q.; Yang, J.; Zhu, Y.; Wang, Y.; Yan, F.; Fang, J. Single-Cell Transcriptomics Reveals Cellular Heterogeneity and Drivers in Serrated Pathway-Driven Colorectal Cancer Progression. Int. J. Mol. Sci. 2024, 25, 10944. [Google Scholar] [CrossRef] [PubMed]
  40. Newmark, H.L.; Yang, K.; Kurihara, N.; Fan, K.; Augenlicht, L.H.; Lipkin, M. Western-style diet-induced colonic tumors and their modulation by calcium and vitamin D in C57Bl/6 mice: A preclinical model for human sporadic colon cancer. Carcinog. 2008, 30, 88–92. [Google Scholar] [CrossRef] [PubMed]
  41. Sia, D.; Villanueva, A.; Friedman, S.L.; Llovet, J.M. Liver Cancer Cell of Origin, Molecular Class, and Effects on Patient Prognosis. Gastroenterology 2017, 152, 745–761. [Google Scholar] [CrossRef]
  42. Khelil, M.; Griffin, H.; Bleeker, M.C.; Steenbergen, R.D.; Zheng, K.; Saunders-Wood, T.; Samuels, S.; Rotman, J.; Vos, W.; Akker, B.E.v.D.; et al. Delta-Like Ligand–Notch1 Signaling Is Selectively Modulated by HPV16 E6 to Promote Squamous Cell Proliferation and Correlates with Cervical Cancer Prognosis. Cancer Res. 2021, 81, 1909–1921. [Google Scholar] [CrossRef]
  43. Juul, N.H.; Yoon, J.-K.; Martinez, M.C.; Rishi, N.; Kazadaeva, Y.I.; Morri, M.; Neff, N.F.; Trope, W.L.; Shrager, J.B.; Sinha, R.; et al. KRAS(G12D) drives lepidic adenocarcinoma through stem-cell reprogramming. Nature 2023, 619, 860–867. [Google Scholar] [CrossRef] [PubMed]
Figure 1. Single-cell expression survey of intestinal epithelial cells. (a) Cell-type cluster derived by t-SNE to visualize the clustering of all 7216 epithelial cells originating from small mouse intestine (mice n = 6, R = 0.95). Originally performed by Haber et al. Differential gene expression levels of c-KIT, CD, and CD24 was measured across all clusters of cells. Plots were visualized using the R2 platform [10]. Log2 expression levels are shown for each marker. (b) FACS measurement of cell surface expression of c-KIT, CD44 in WT (yellow) and APC-deficient (orange) small intestinal mouse organoids. Background is represented by grey histogram showing staining only with secondary antibody.
Figure 1. Single-cell expression survey of intestinal epithelial cells. (a) Cell-type cluster derived by t-SNE to visualize the clustering of all 7216 epithelial cells originating from small mouse intestine (mice n = 6, R = 0.95). Originally performed by Haber et al. Differential gene expression levels of c-KIT, CD, and CD24 was measured across all clusters of cells. Plots were visualized using the R2 platform [10]. Log2 expression levels are shown for each marker. (b) FACS measurement of cell surface expression of c-KIT, CD44 in WT (yellow) and APC-deficient (orange) small intestinal mouse organoids. Background is represented by grey histogram showing staining only with secondary antibody.
Organoids 04 00022 g001
Figure 2. Protein level analysis of cell markers c-KIT, CD44, and CD24. (a) FACS measurement of cell surface expression of c-KIT, CD44, and CD24 SSC in stained vs. background of only secondary antibody. C-KIT and CD24 SSC were gated for APC, whole CD44 was gated for APC-Cy7. Background is represented by grey histogram showing staining only with secondary antibody. (b) FACS comparison of the levels of c-KIT and CD44 double staining between un-recombined and recombined APC organoids.
Figure 2. Protein level analysis of cell markers c-KIT, CD44, and CD24. (a) FACS measurement of cell surface expression of c-KIT, CD44, and CD24 SSC in stained vs. background of only secondary antibody. C-KIT and CD24 SSC were gated for APC, whole CD44 was gated for APC-Cy7. Background is represented by grey histogram showing staining only with secondary antibody. (b) FACS comparison of the levels of c-KIT and CD44 double staining between un-recombined and recombined APC organoids.
Organoids 04 00022 g002
Figure 3. Development of organoid model. (a) Schematic representation of the methodology used to generate Apc-/- c-KIThigh, CD44high, and CD24 SSChigh organoid models and their preparation for RNAseq. (b) Clonogenicity assay demonstrating the potential of Apc-/- c-KITlow, c-KIThigh, CD44low, CD44high, CD24low, and CD24 SSChigh and FACS-sorted cells. Welch’s t-test results: CD44 t = −4.81, p = 0.00988; c-KIT t = −1.20, p = 0.4; CD24 t = 1.84, p = 0.22. (c) Heat map of qRT-PCR on PicoRNA isolated from cells FACS sorted for c-KIThigh, CD44high, and C24 SSChigh. Panel of markers were used to identify specifically enriched cell populations in comparison to the bulk control sample. Log2 scale from 5 to −8 for all samples. (n = 3; NS3).
Figure 3. Development of organoid model. (a) Schematic representation of the methodology used to generate Apc-/- c-KIThigh, CD44high, and CD24 SSChigh organoid models and their preparation for RNAseq. (b) Clonogenicity assay demonstrating the potential of Apc-/- c-KITlow, c-KIThigh, CD44low, CD44high, CD24low, and CD24 SSChigh and FACS-sorted cells. Welch’s t-test results: CD44 t = −4.81, p = 0.00988; c-KIT t = −1.20, p = 0.4; CD24 t = 1.84, p = 0.22. (c) Heat map of qRT-PCR on PicoRNA isolated from cells FACS sorted for c-KIThigh, CD44high, and C24 SSChigh. Panel of markers were used to identify specifically enriched cell populations in comparison to the bulk control sample. Log2 scale from 5 to −8 for all samples. (n = 3; NS3).
Organoids 04 00022 g003
Figure 4. RNA-seq lineage enrichment panel for APC-deficient organoids from distinct starting populations. (a) Principal component analysis (PCA) of bulk RNA-seq from APC-deficient organoids initiated from CD44high, c-KIThigh, and CD24 SSChigh populations. PCA was performed on normalized gene expression values using prcomp (stats, R). Samples separated by starting population, indicating distinct transcriptional profiles. Color coding: CD44high (pink), c-KIThigh (yellow), CD24 SSChigh (purple). (b) Gene set enrichment analysis (GSEA) for representative secretory lineages (goblet, Paneth, tuft, enteroendocrine, and enterocyte) and stem cell lineage. Genes were ranked by log2 fold change from DESeq2 differential expression, and enrichment was computed with fgsea (R), reporting normalized enrichment scores (NES) and FDR-adjusted p values. (c) Pairwise comparisons of lineage scores reinforce panel B: CD24 SSChigh organoids show stronger enrichment for secretory programs than CD44high, while c-KIThigh organoids display the highest combined enrichment of stem cell and secretory signatures.
Figure 4. RNA-seq lineage enrichment panel for APC-deficient organoids from distinct starting populations. (a) Principal component analysis (PCA) of bulk RNA-seq from APC-deficient organoids initiated from CD44high, c-KIThigh, and CD24 SSChigh populations. PCA was performed on normalized gene expression values using prcomp (stats, R). Samples separated by starting population, indicating distinct transcriptional profiles. Color coding: CD44high (pink), c-KIThigh (yellow), CD24 SSChigh (purple). (b) Gene set enrichment analysis (GSEA) for representative secretory lineages (goblet, Paneth, tuft, enteroendocrine, and enterocyte) and stem cell lineage. Genes were ranked by log2 fold change from DESeq2 differential expression, and enrichment was computed with fgsea (R), reporting normalized enrichment scores (NES) and FDR-adjusted p values. (c) Pairwise comparisons of lineage scores reinforce panel B: CD24 SSChigh organoids show stronger enrichment for secretory programs than CD44high, while c-KIThigh organoids display the highest combined enrichment of stem cell and secretory signatures.
Organoids 04 00022 g004
Figure 5. Secretory lineage in Apc-/- c-KIThigh and Apc-/- CD24 SSChigh organoids. (a) qPCR of Apc-deficient organoids 150 days after establishment showing presence of a panel of secretory markers: Reg4, MUC2, SPINK4, and FCGBP. Apc-/- CD44high, c-KIT high, and CD24 SSChigh log2 expression is relative to the control bulk Apc-/- organoids. Data is normalized to housekeeping gene RPOL0. (b) Representative confocal microscopy of LYZ immunostaining. Hoechst in blue, actin in green, and lysozyme in red. The immunostaining was performed in WT, Apc-/-, Apc-/- CD44high, c-KIT high, and CD24 SSChigh organoids. Scale bar is 20 µm.
Figure 5. Secretory lineage in Apc-/- c-KIThigh and Apc-/- CD24 SSChigh organoids. (a) qPCR of Apc-deficient organoids 150 days after establishment showing presence of a panel of secretory markers: Reg4, MUC2, SPINK4, and FCGBP. Apc-/- CD44high, c-KIT high, and CD24 SSChigh log2 expression is relative to the control bulk Apc-/- organoids. Data is normalized to housekeeping gene RPOL0. (b) Representative confocal microscopy of LYZ immunostaining. Hoechst in blue, actin in green, and lysozyme in red. The immunostaining was performed in WT, Apc-/-, Apc-/- CD44high, c-KIT high, and CD24 SSChigh organoids. Scale bar is 20 µm.
Organoids 04 00022 g005
Table 1. Primers used in this study.
Table 1. Primers used in this study.
TargetForward PrimerReverse Primer
Rplp0TGCACTCTCGCTTTCTGGAGGGTGAATGCAGATGGATCAGCCAGGAAGG
Lgr5TTCGTAGGCAACCCTTCTCTTCCTGTCAAGTGAGGAAATTCA
ASCL2GGAAGCACACCTTGACTGGTGAAGTGGACGTTTGCACCTT
AlpiGGCTACACACTTAGGGGGACCTCCAAGCTTCGGTGACATTGGGCCGGTT
Muc2CCTGAAGACTGTCGTGCTGTGGGTAGGGTCACCTCCATCT
Lyz1GAGACCGAAGCACCGACTATGCGGTTTTGACATTGTGTTCGC
ChgaAAGAAGAGGAGGAGGAAGAGGTCCATCCACTGCCTGAGAG
FcgbpCCACTGTGTGATGCATTGGCGGTCAGTGGGCAAAGTTCCT
Dclk1TCAATGAGGACCAGCTCCAGTCCGAGAGAGTTCGGGTCA
Ephb2CCATTGAACAGGACTACAGACTACCCACCGTGTTAAAGCTGGTGTAG
Olfm4GCCACTTTCCAATTTCACGAGCCTCTTCTCATACAC
Reg4TGCTGAGCTGGAGTGTCAGTTCATGCAGGCCAATCCACAC
Spink4TGCCTGACCCGGATGAAAACATGGCTTGAGTGCACCTCTG
Disclaimer/Publisher’s Note: The statements, opinions and data contained in all publications are solely those of the individual author(s) and contributor(s) and not of MDPI and/or the editor(s). MDPI and/or the editor(s) disclaim responsibility for any injury to people or property resulting from any ideas, methods, instructions or products referred to in the content.

Share and Cite

MDPI and ACS Style

Kirov, A.B.; Lammers, V.; Torang, A.; Koster, J.; Medema, J.P. The Cell of Origin Defines the Transcriptional Program of APC-Transformed Organoids. Organoids 2025, 4, 22. https://doi.org/10.3390/organoids4040022

AMA Style

Kirov AB, Lammers V, Torang A, Koster J, Medema JP. The Cell of Origin Defines the Transcriptional Program of APC-Transformed Organoids. Organoids. 2025; 4(4):22. https://doi.org/10.3390/organoids4040022

Chicago/Turabian Style

Kirov, Aleksandar B., Veerle Lammers, Arezo Torang, Jan Koster, and Jan Paul Medema. 2025. "The Cell of Origin Defines the Transcriptional Program of APC-Transformed Organoids" Organoids 4, no. 4: 22. https://doi.org/10.3390/organoids4040022

APA Style

Kirov, A. B., Lammers, V., Torang, A., Koster, J., & Medema, J. P. (2025). The Cell of Origin Defines the Transcriptional Program of APC-Transformed Organoids. Organoids, 4(4), 22. https://doi.org/10.3390/organoids4040022

Article Metrics

Back to TopTop