Next Article in Journal / Special Issue
Improving the Powder Properties of an Active Pharmaceutical Ingredient (Ethenzamide) with a Silica Nanoparticle Coating for Direct Compaction into Tablets
Previous Article in Journal / Special Issue
Fabrication of Cu-CNT Composite and Cu Using Laser Powder Bed Fusion Additive Manufacturing
 
 
Font Type:
Arial Georgia Verdana
Font Size:
Aa Aa Aa
Line Spacing:
Column Width:
Background:
Article

A Novel Method to Formulate Pigmented Powder Coatings by Ultrafine Powders

1
School of Civil Engineering and Architecture, Southwest University of Science and Technology, Mianyang 621000, China
2
Department of Chemical and Biochemical Engineering, Western University, London, ON N6A 5B9, Canada
*
Author to whom correspondence should be addressed.
Powders 2022, 1(4), 221-230; https://doi.org/10.3390/powders1040015
Submission received: 30 September 2022 / Revised: 3 November 2022 / Accepted: 8 November 2022 / Published: 17 November 2022
(This article belongs to the Special Issue Feature Papers in Powders)

Abstract

Powder coatings are a green alternative to conventional solvent-borne liquid coatings, but they have the intrinsic drawback of color-matching and adjustment in production with the conventional extrusion process. In this study, an industrially applicable approach to formulate color powder coatings utilizing ultrafine powders, i.e., a powdery blending and pressing method, was invented. This novel method was validated by comparing samples prepared by the Method 1 conventional extrusion method with an extra ultramarine pigment at 3%; Method 2 powdery blending and pressing of the original coatings and the same coating with 6% ultramarine pigment utilizing regular (coarse) powder coatings; and Method 3 utilizing ultrafine powder coatings for the two coatings with the same formulations as Method 2. The coating powders were prepared to have similar particle sizes and particle size distributions, with three commonly used coating binders, namely polyester-epoxy hybrid, polyester/TGIC (triglycidyl isocyanurate), and polyurethane (PU). The powders prepared by Methods 1 and 3 had similar flow abilities in terms of angle of repose (AOR) and avalanche angle (AVA). The performance of the new coatings by Method 3 was close to or better than the ones prepared by Method 1 in terms of the specular gloss, DOI (distinctness-of-image), reflection haze and color values, being superior to Method 2. The coatings via ultrafine powders also exhibited a comparable ultramarine particle distribution in the coating cross-sections as the conventional ones, whereas the ones via regular powders had an inferior pigment dispersion. The new method can greatly enhance the production efficiency and reduce the cost of powder coatings with compound colors, especially for small batch manufacturing.

1. Introduction

Powder coatings are a green alternative to conventional solvent-borne liquid coatings. Known for their “Four E’s”, namely excellence of finish, economical, energy-saving, and ecological benefits, powder coatings eliminate the use of volatile organic solvents (VOCs) that are environmentally unfriendly [1,2]. Powder coatings can achieve high film thickness by one pass of spray, as is difficult for low solid content liquid coatings. Being superior to liquid coatings, reclaimed powder coatings during spraying can be reused, achieving an overall material usage of above 90% [3].
Despite the many benefits of powder coatings, they have the drawback of difficulty with adjusting and controlling the color during production. This issue intrinsically comes from the manufacturing process, in which all coating raw materials (resins, curing agents, pigments, and various additives) are blended and homogenized in an extruder [2]. The viscous fluid is then cooled to form coating chips and then pulverized by an air classifying mill (ACM). Once the formulation is determined and the raw materials are pre-mixed, there is no viable way to fine-tune the color by changing the content and ratio of the pigments in the chips once they are formed. Another drawback of powder coatings comes with producing small batches, as the entire production system must be thoroughly cleaned for each color change. So, there is an urgent need to develop a fast and cost-effective method to produce pigmented powder coatings without extrusion.
This study aims to develop a powdery blending and pressing method to produce compound colors. To validate the new method, an ultramarine blue pigment was added to three existing powder coatings to tune the colors. After going through different manufacturing processes, the produced powder coatings were evaluated and compared to the ones produced by the conventional extrusion method, by means of powder flow abilities and coating qualities.
In the industry, powder coatings are classified into three categories by their median diameters (D50, Volume), namely regular (referred to as “coarse” in industry, D50 ≥ 30 µm), fine (D50 between 25 and 30 µm), and ultrafine (D50 ≤ 25 µm) powders [4]. Each category of powder has its own characteristics, such as the flow ability during coating application and the ultimate film quality after curing [5]. Ultrafine powders were advantageous for obtaining coating with higher surface quality [6], and their performance in the new method was compared with the other two types of powders.

2. Experimental

2.1. Materials and Coating Formulations

In this study, three types of commonly used powder coatings, namely polyester-epoxy hybrid, polyester/TGIC (triglycidyl isocyanurate), and polyurethane (PU), were prepared. These coatings were in orange, black, and grey colors numbered 1, 2, and 3, respectively. Their properties and performances have been evaluated and optimized in separate studies and large-scale industrial productions. The formulations of the coatings are listed in Table 1, Table 2 and Table 3, respectively.
An additional pigment, Ultramarine Blue 08 (Venator Materials PLC, Stockton-on-Tees, U.K.), was added to change the colors of the formulations. The distinct elements of Al and Si in this pigment were used to observe the quality of pigment dispersion by scanning electron microscopy (SEM).

2.2. Workflow and Procedures

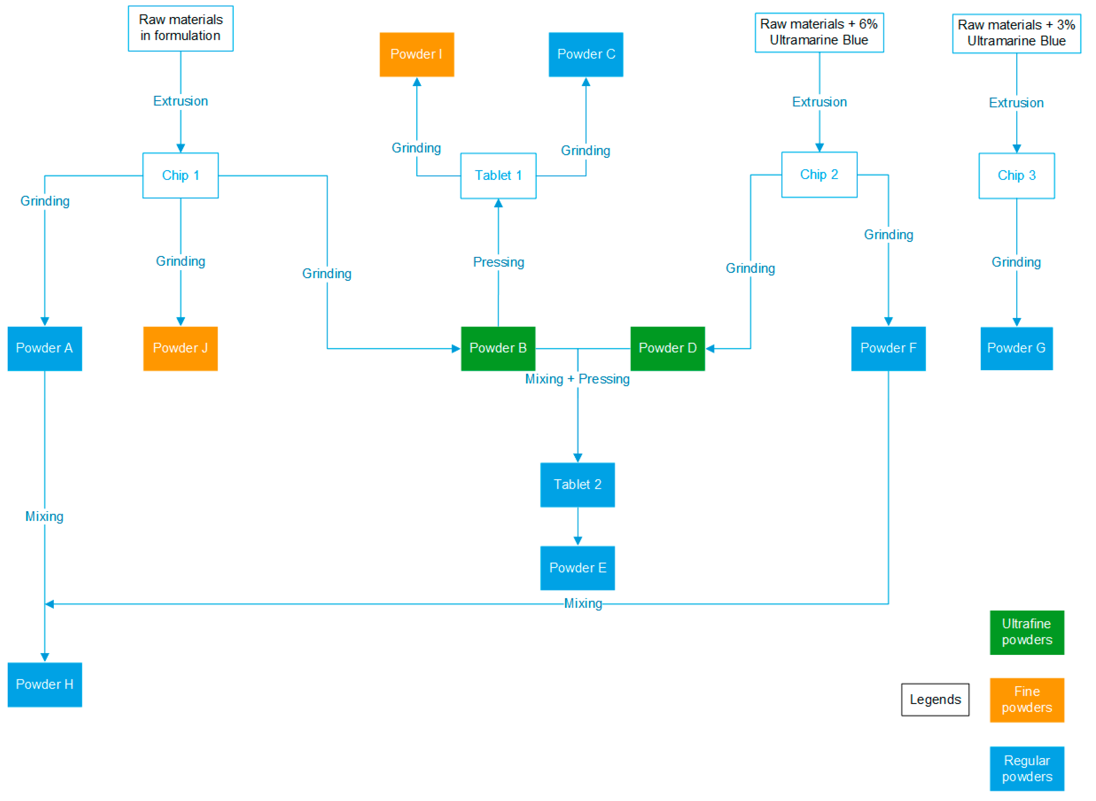
The procedure is shown as the flowchart in Figure 1. The powders were named using a combination of a letter and a number (denoting the base formulations 1, 2, or 3) for each step in the procedure. For example, A1 denotes Powder A prepared by Formula 1 (orange hybrid powder coating), and H3 means Powder H prepared by Formula 3 (grey polyurethane powder coating). For Powder F prepared from Chip 2, 6% of the ultramarine blue was mixed with 94% of the original coating raw materials. For Powder G prepared from Chip 3, 3% of the ultramarine blue was mixed with 97% of the original coating raw materials.
The raw materials were pre-mixed and extruded in a laboratory-scale powder coating extruder (Yantai Donghui Powder Coating Equipment Co., Yantai, China). The temperatures of the infeed, plastification, and homogenizing zones were set at 75, 90, and 100 °C, respectively. The twin-screw rotation speed of 300 rpm, screw feeder speed of 10 rpm, and rolling chiller speed of 10 rpm remained constant for processing all the extrudates. The chips were pulverized to regular (coarse) powders (A, F, and G), ultrafine powders (B and D), and fine powders (I and J).
The ultrafine powders B and D were dry blended by a bench-top mixer and sieved through a 106 µm ultrasonic sieve for thorough mixing. The mixture was pressed into Tablet 1 (diameter 50 mm, packed thickness 10 mm) using a manual bench-top hydraulic press (Carver, Inc., Wabash, IN, USA) with a clamping force of 100 kN for 2 min. The press and load cell are shown in Figure 2. Subsequently, the tablets were pulverized to Powder E, which contained 3% ultramarine blue.
Regular Powders A and F were dry blended by a bench-top mixer and sieved through the same 106 µm ultrasonic sieve for thorough mixing to prepare Powder H.
For each powder category (ultrafine, fine and regular), the particle diameters in terms of the D10, D50, and D90 values were maintained within a highly consistent narrow range for comparison of the coating properties.
Subsequently, Powders A, C, E, G, and H were electrostatically sprayed using a Gema OptiSelect corona gun and an OptiStar manual gun control unit (Gema Switzerland Gmbh, St. Gallen, Switzerland) at a constant voltage of –35 kV. Standard A-23.5 aluminum panels (Q-Lab Corporation, Westlake, OH, USA) were used as the substrates, and all the coating film thicknesses were controlled to be 75 ± 2.5 µm. Three panels were sprayed for each coating, and the means were recorded as the measurement results.

2.3. Measruments, Evaluation and Characterization Technieques

The measurements and evaluations were conducted in five groups, i.e., powder particle sizes, powder flow ability, coating colors, coating surface qualities, powder particle morphologies, and the morphologies and compositions of coatings.
The particle sizes and particle size distributions (represented by D10, D50, and D90) of the powders were measured by a laser diffraction particle size analyzer BT-9300s (Bettersize Instruments, Dandong, China).
The flow abilities of Powders A and C, E and G, and J and I were characterized by means of the angle of repose (AOR) by a Hosokawa powder tester (Hosokawa Micron B.V., Doetinchem, The Netherlands), and the avalanche angle (AVA), by a revolution powder analyzer, (Mercury Scientific Inc., Newtown, CT, USA).
The colors of coatings prepared by Powders E, G, and H were measured by a Datacolor 650 colorimeter (Datacolor, Inc., Lawrenceville, NJ, USA) using a D65 light source, with the specular included. In the CIE (International Commission on Illumination) CIELAB color space, ΔL* (perceptual lightness), Δa* (red and green), Δb* (blue and yellow), and the calculated ΔEcmc values denote the color differences [7]. A small color difference ΔEcmc between the coatings prepared by the new and conventional methods was favorable.
The specular gloss at 20° and 60°, distinctness-of-image (DOI), and reflection haze values were measured as per ASTM D523–14, D5767–18 and D4039–09 (Reapproved 2015), using an integrated Rhopoint IQ gloss, haze and DOI meter (Rhopoint Instruments Ltd, St. Leonards-on-Sea, UK). High specular gloss, high DOI, and low reflection haze values are preferable for these high to medium gloss powder coatings, as they show good flow and leveling during curing and lower surface roughness [8,9].
The scanning electron microscopy (SEM) imaging and energy dispersive X-ray (EDX) mapping were conducted in secondary electron mode on a SU3900 (Hitachi High-Technologies Corporation, Tokyo, Japan) scanning electron microscope coupled with an Oxford Ultim Max65 SDD X-ray analyzer (Oxford Instruments plc, Abingdon, UK). The SEM was used to compare the morphology of powder particles A and C, E and G, and the EDX was performed to compare the dispersion of ultramarine pigment in the coatings prepared by Powders E, G, and H.

3. Results and Discussion

3.1. Particle Sizes and Particle Size Distributions of Powders

The particle sizes and particle size distributions of the powders are listed in Table 4, Table 5 and Table 6.

3.2. Flow Abilities of Powders

The flow abilities of Powders A and C, E and G, J and K were compared, and the results are listed in Table 7, Table 8 and Table 9. The results show that the flow abilities of Powder E prepared by the new method were similar to that of Powders A, C, G, J, and I, which were produced by the conventional extrusion method.
Fine powders such as Powder J2 had an inferior flow property in terms of the AVA value, indicating the cohesive nature of powder with a reduced particle size. Due to this shortcoming, fine Powders J1, J2 and J3 were not sprayed as coatings.

3.3. Coating Colors

The color readings of the coated panels prepared by Powder G were used as measuring standards, and the results are listed in Table 10, Table 11 and Table 12. The slight color differences (ΔEcmc ≤ 0.4) of the coated panels prepared by Powder E versus the ones prepared by Powder G indicated that this new method of ultrafine powder mixing and pressing offered adequate color-matching accuracy, and that a good mixing and dispersion of the ultramarine pigment was achieved. However, the panels prepared by Powders H1 and H3 (by blending of regular Powders A and F) had significant color differences (ΔEcmc ≥ 1.0) compared to the ones prepared by Powders E and G, indicating an insufficient dispersion of the ultramarine blue.

3.4. Coating Surface Qualities

The surface qualities of coatings, in terms of the specular gloss, DOI and reflection haze, prepared by Powders A and C (both without the ultramarine blue), E, G, and H (all with 3% ultramarine blue) were compared, and the results are listed in Table 13, Table 14 and Table 15.
The results demonstrate that the surface qualities of the coatings prepared by Powder E were close to those of coatings prepared by Powder G, and the qualities of the coatings prepared by Powder H using the mixing of regular powders exhibited the lowest performance.

3.5. Morphology of Powder Particles

Figure 3 shows the SEM images of Powders G1, G2, G3, E1, E2 and E3. The raspberry-like particles of Powder G prepared by the pressing method have a similar particle size distribution as Powder E prepared by the conventional extrusion and pulverization method.

3.6. Morphology and Composition Analyses of Coated Panels

Figure 4 shows the SEM images and EDS mapping of the coating cross-sections. Comparing the distribution of Al, the ultramarine pigment had a similar degree of distribution in Coatings E (E1, E2, and E3) and G (G1, G2, and G3), whereas the distributions in Coatings H (H1, H2, and H3) were significantly inferior. Larger amounts of voids and filler agglomerations were present in Coatings H2 and H3 compared to E2, G2, E3, and G3. A comparable dispersion of the pigment and filler demonstrated applicability of the new method.

4. Conclusions

To solve the intrinsic shortcoming of color-matching and adjustment of powder coatings, a novel method comprised of the mixing, pressing and grinding of ultrafine powders was invented in this study. Every aspect of Powder E, produced by mixing two ultrafine powders, was close to the conventionally produced Powder G, demonstrating that this method is feasible for the color matching of powder coatings, especially for small batches which require the thorough cleaning of equipment. Such as in liquid coatings, color pastes (concentrated pigment dispersion in binders and solvents) can be manufactured with single pigments, such as DPP red, phthalocyanine blue, carbon black, isoindolinone yellow, etc., and these pastes can be blended to match compound colors to cover almost the entire color space. These single pigment color powders can have the same function in powder coating manufacturing. This method can save energy and worktime involved in extrusion, and remove the workload of cleaning an entire production system for small batches.

Author Contributions

L.L.: Conceptualization, Data curation, Formal analysis, Investigation, Methodology, Software, Validation, Writing—original draft; L.X.: Investigation, Methodology, Validation; M.S.Y.: Investigation, Writing—original draft; J.H.: Investigation, Methodology, Writing—review & editing; H.Z.: Conceptualization, Funding acquisition, Methodology, Project administration, Resources, Supervision, Writing—review & editing; J.Z.: Project administration, Supervision. All authors have read and agreed to the published version of the manuscript.

Funding

This work was in part funded by The Natural Sciences and Engineering Research Council of Canada (NSERC) Discovery Grant RGPIN-2018-06256. This work was also financially supported by Southwest University of Science and Technology, Mianyang, Sichuan, 621000, China.

Institutional Review Board Statement

Not applicable.

Informed Consent Statement

Not applicable.

Data Availability Statement

Not applicable.

Acknowledgments

The authors appreciate the training and technical support from members of Surface Science Western (www.surfacesciencewestern.com (accessed on 12 November 2022)).

Conflicts of Interest

The authors declare no conflict of interest.

References

  1. Turner, S.; Baskir, J.; Nunez, C. Powder coatings: A technology review. In Pollution Prevention Review; Springer: Berlin/Heidelberg, Germany, 1999; pp. 7–21. [Google Scholar]
  2. Crapper, G. Powder coatings. In Polymer Science: A Comprehensive Reference; Elsevier: Amsterdam, The Netherlands, 2012; Volume 10, pp. 541–566. ISBN 9780080878621. [Google Scholar]
  3. Fu, J.; Krantz, M.; Zhang, H.; Zhu, J.; Kuo, H.; Wang, Y.M.; Lis, K. Investigation of the Recyclability of Powder Coatings. Powder Technol. 2011, 211, 38–45. [Google Scholar] [CrossRef]
  4. Zhang, H.; Yang, M.S.; Bhuiyan, M.T.I.; Zhu, J. CHAPTER 15: Green Chemistry for Automotive Coatings: Sustainable Applications; The Royal Society of Chemistry: London, UK, 2019; Volume 2019, ISBN 9781782629948. [Google Scholar]
  5. Krantz, M.; Zhang, H.; Zhu, J. Characterization of Powder Flow: Static and Dynamic Testing. Powder Technol. 2009, 194, 239–245. [Google Scholar] [CrossRef]
  6. Zhu, J.; Zhang, H. Ultrafine Powder Coatings: An Innovation. Powder Coat. 2005, 16, 39–47. [Google Scholar]
  7. Xu, H.; Yaguchi, H.; Shioiri, S. Testing CIELAB-Based Color-Difference Formulae Using Large Color Differences. Opt. Rev. 2001, 8, 487–494. [Google Scholar]
  8. Trezza, T.A.; Krochta, J.M. Specular Reflection, Gloss, Roughness and Surface Heterogeneity of Biopolymer Coatings. J. Appl. Polym. Sci. 2001, 79, 2221–2229. [Google Scholar] [CrossRef]
  9. Yong, Q.; Chang, J.; Liu, Q.; Jiang, F.; Wei, D.; Li, H. Matt Polyurethane Coating: Correlation of Surface Roughness on Measurement Length and Gloss. Polymers 2020, 12, 326. [Google Scholar] [CrossRef] [PubMed]
Figure 1. A flowchart of the sample preparation procedure.
Figure 1. A flowchart of the sample preparation procedure.
Powders 01 00015 g001
Figure 2. A schematic of the hydraulic press and load cell.
Figure 2. A schematic of the hydraulic press and load cell.
Powders 01 00015 g002
Figure 3. SEM images of the powder particles, (af) Powders G1, G2, and G3, (gl) Powders E1, E2, and E3.
Figure 3. SEM images of the powder particles, (af) Powders G1, G2, and G3, (gl) Powders E1, E2, and E3.
Powders 01 00015 g003
Figure 4. (ac,gi,mo) SEM images of coating cross-sections, (df,jl,pr) EDS mapping of Al in the cross-sections.
Figure 4. (ac,gi,mo) SEM images of coating cross-sections, (df,jl,pr) EDS mapping of Al in the cross-sections.
Powders 01 00015 g004
Table 1. Formula 1—orange hybrid powder coating.
Table 1. Formula 1—orange hybrid powder coating.
ComponentTrade NameSupplierwt. %
Polyester resinCRYLCOAT 1701-0Allnex38.0
Epoxy resinDER 663UOlin Epoxy18.4
Curing acceleratorVESTAGON B 68Evonik0.2
Flow and leveling agentResiflow PL-200Estron Chemical0.8
Degassing agentBenzoinSigma-Aldrich0.2
Filler barium sulfateSparwite W-10Maha Chemicals30.0
Organic pigment 1Irgalite Red D 3773DIC1.6
Organic pigment 2Irgalite Orange L 2970DIC4.2
Titanium dioxide pigmentCR880Tronox6.6
Table 2. Formula 2—black polyester/TGIC powder coating.
Table 2. Formula 2—black polyester/TGIC powder coating.
ComponentTrade NameSupplierwt. %
Polyester resinCRYLCOAT 2440-2Allnex72.1
Curing agentTriglycidyl isocyanurate (TGIC)Huntsman5.6
Degassing agentBenzoinSigma-Aldrich0.2
Filler barium sulfateSparwite W-10Maha Chemicals20.0
Carbon black pigmentRaven 5000 Ultra IIBirla Carbon1.4
Flow and leveling agentAcrylic polymer, Lanco P10Lubrizol0.7
Table 3. Formula 3—grey polyurethane powder coating.
Table 3. Formula 3—grey polyurethane powder coating.
ComponentTrade NameSupplierwt. %
Polyester resin 1Polymac 3220Polynt Composites36.0
Polyester resin 2Polymac 3110Polynt Composites8.0
Curing agentAlcure 4400Polynt Composites20.0
Flow and leveling agentAcrylic polymer, Lanco P10Lubrizol0.8
Degassing agentBenzoinSigma-Aldrich0.2
Filler barium sulfateSparwite W-10Maha Chemicals23.8
Carbon black pigmentBLACK PEARLS 1000Cabot0.8
Titanium dioxide pigmentCR880Tronox10.4
Table 4. The particle sizes (D10, D50 and D90) of powders prepared by Formula 1.
Table 4. The particle sizes (D10, D50 and D90) of powders prepared by Formula 1.
Formula 1A1B1C1D1E1F1G1H1I1J1
D10/µm11.302.8811.382.7911.3211.2311.6311.559.069.18
D50/µm37.1610.7738.2711.3538.7537.6937.7637.2327.6928.23
D90/µm80.7330.8082.1331.0183.2881.2181.1581.0260.0261.22
Categoryregularultrafineregularultrafineregularregularregularregularfinefine
Table 5. The particle sizes (D10, D50 and D90) of powders prepared by Formula 2.
Table 5. The particle sizes (D10, D50 and D90) of powders prepared by Formula 2.
Formula 2A2B2C2D2E2F2G2H2I2J2
D10/µm11.172.7611.552.8211.2311.7511.4511.259.689.58
D50/µm37.4410.2338.4510.7938.3138.0137.7437.6227.8027.89
D90/µm82.4429.5684.0730.3083.6682.0383.2983.0164.0665.31
Categoryregularultrafineregularultrafineregularregularregularregularfinefine
Table 6. The particle sizes (D10, D50 and D90) of powders prepared by Formula 3.
Table 6. The particle sizes (D10, D50 and D90) of powders prepared by Formula 3.
Formula 3A3B3C3D3E3F3G3H3I3J3
D10/µm11.702.8111.132.7811.0611.2311.1611.579.329.21
D50/µm38.1610.6238.5010.6537.8438.3638.4337.9627.4428.66
D90/µm83.5530.3184.0529.7282.7183.2183.5683.2162.2364.27
Categoryregularultrafineregularultrafineregularregularregularregularfinefine
Table 7. The flow ability of powders prepared by Formula 1.
Table 7. The flow ability of powders prepared by Formula 1.
Formula 1AORAVA
A147.253.6
C147.753.4
E145.554.0
G146.253.3
J145.353.1
I144.953.4
Table 8. The flow ability of powders prepared by Formula 2.
Table 8. The flow ability of powders prepared by Formula 2.
Formula 2AORAVA
A245.255.2
C243.954.7
E244.654.1
G245.152.1
J244.571.1
I243.654.8
Table 9. The flow ability of powders prepared by Formula 3.
Table 9. The flow ability of powders prepared by Formula 3.
Formula 3AORAVA
A346.856.2
C347.555.9
E346.655.7
G346.456.2
J347.355.1
I346.655.4
Table 10. The coating color differences of coated panels prepared by Formula 1.
Table 10. The coating color differences of coated panels prepared by Formula 1.
Formula 1CIE ΔL*CIE Δa*CIE Δb*CIE ΔECMC
E147.6024.7625.450.53
G147.6823.9325.010.00
H148.0625.926.731.25
Table 11. The coating color differences of coated panels prepared by Formula 2.
Table 11. The coating color differences of coated panels prepared by Formula 2.
Formula 2CIE ΔL*CIE Δa*CIE Δb*CIE ΔECMC
E225.89–0.67–0.670.02
G225.870.00–0.670.00
H226.03–0.01–0.730.15
Table 12. The coating color differences of coated panels prepared by Formula 3.
Table 12. The coating color differences of coated panels prepared by Formula 3.
Formula 3CIE ΔL*CIE Δa*CIE Δb*CIE ΔECMC
E346.92–1.10–4.480.21
G347.32–1.16–4.530.00
H345.94–1.13–5.511.26
Table 13. The coating surface quality results of coatings prepared by Formula 1.
Table 13. The coating surface quality results of coatings prepared by Formula 1.
Formula 120° Specular Gloss60° Specular GlossDOIReflection Haze
A142.0880.5516.1726.94
C135.3574.8913.7627.67
E135.8177.0010.2826.43
G142.8681.9615.6227.52
H134.2774.904.6730.50
Table 14. The coating surface quality results of coatings prepared by Formula 2.
Table 14. The coating surface quality results of coatings prepared by Formula 2.
Formula 220° Specular Gloss60° Specular GlossDOIReflection Haze
A276.0393.2385.275.80
C274.5791.9761.337.77
E280.291.6355.208.83
G284.392.8769.676.43
H276.991.8038.7711.53
Table 15. The coating surface quality results of coatings prepared by Formula 3.
Table 15. The coating surface quality results of coatings prepared by Formula 3.
Formula 320° Specular Gloss60° Specular GlossDOIReflection Haze
A357.5582.7556.0512.65
C348.6580.4544.2514.85
E363.9586.1070.458.95
G368.9589.1576.106.50
H343.7077.9025.4016.30
Publisher’s Note: MDPI stays neutral with regard to jurisdictional claims in published maps and institutional affiliations.

Share and Cite

MDPI and ACS Style

Li, L.; Xu, L.; Yang, M.S.; Huang, J.; Zhang, H.; Zhu, J. A Novel Method to Formulate Pigmented Powder Coatings by Ultrafine Powders. Powders 2022, 1, 221-230. https://doi.org/10.3390/powders1040015

AMA Style

Li L, Xu L, Yang MS, Huang J, Zhang H, Zhu J. A Novel Method to Formulate Pigmented Powder Coatings by Ultrafine Powders. Powders. 2022; 1(4):221-230. https://doi.org/10.3390/powders1040015

Chicago/Turabian Style

Li, Lang, Liyi Xu, Marshall Shuai Yang, Jinbao Huang, Hui Zhang, and Jesse Zhu. 2022. "A Novel Method to Formulate Pigmented Powder Coatings by Ultrafine Powders" Powders 1, no. 4: 221-230. https://doi.org/10.3390/powders1040015

APA Style

Li, L., Xu, L., Yang, M. S., Huang, J., Zhang, H., & Zhu, J. (2022). A Novel Method to Formulate Pigmented Powder Coatings by Ultrafine Powders. Powders, 1(4), 221-230. https://doi.org/10.3390/powders1040015

Article Metrics

Back to TopTop