The Role of Positive Social Institutions in Promoting Hope and Flourishing among Sexual and Gender Minorities: A Multi-Group Analysis
Abstract
1. Introduction
2. Literature Review
2.1. Positive Social Institutions
2.2. Hope and Flourishing
3. Methods
Sample
4. Measures
5. Data Analysis
6. Results
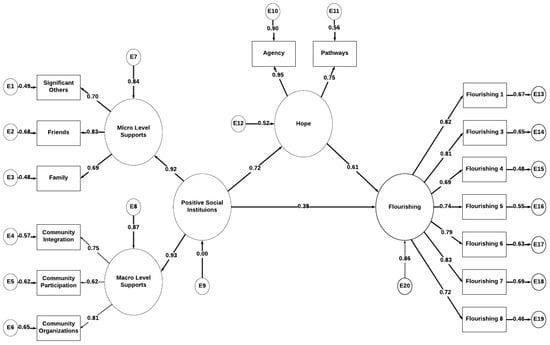
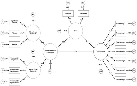
6.1. Model Fit
6.2. Multigroup Analysis
7. Discussion
8. Limitations
9. Conclusions and Impact to Social Work
Author Contributions
Funding
Institutional Review Board Statement
Informed Consent Statement
Conflicts of Interest
References
- Brady, S.R.; Schoeneman, A.S.; Sawyer, J.M. New directions in critical community practice: Assessing and analyzing the damaging impact of neoliberalism on community practice. J. Soc. Action Couns. Psychol. 2022; in press. [Google Scholar]
 - Reisch, M. The Road Not Taken: The History of Radical Social Work in The United States; Routledge: New York, NY, USA, 2002. [Google Scholar]
 - Brady, S.; Sawyer, J.M.; Perkins, N.H. Debunking the myth of the ‘radical profession’: Analysing and overcoming our professional history to create new pathways and opportunities for social work. Crit. Radic. Soc. Work 2019, 7, 315–332. [Google Scholar] [CrossRef]
 - Lavoie, C. Race, Power and Social Action in Neighborhood Community Organizing: Reproducing and Resisting the Social Construction of the Other. J. Community Pract. 2012, 20, 241–259. [Google Scholar] [CrossRef]
 - Brady, S.R.; Moxley, D. Plurality and Fragmentation in Social Work: Analyzing the Implications of Flexner Using a Philosophy of Science Perspective. J. Soc. Work Educ. 2016, 52 (Suppl. S1), S74–S88. [Google Scholar] [CrossRef]
 - Delgado, M. Community Social Work Practice in an Urban Context: The Potential for a Capacity-Enhancement Perspective; Oxford University Press: Oxford, UK, 1999. [Google Scholar]
 - Fisher, R.; Shragge, E. Challenging Community Organizing. J. Community Pract. 2000, 8, 1–19. [Google Scholar] [CrossRef]
 - Mullaly, R.; Dupre, M. The New Structural Social Work: Ideology, Theory, and Practice; Oxford University Press: London, UK, 2018. [Google Scholar]
 - Reisch, M. U.S. social policy and social welfare: A critical historical overview. In Social Policy and Social Justice: Meeting the Challenges of a Diverse Society, 3rd ed.; Reisch, M., Ed.; Cognella Academic Publishing: San Diego, CA, USA, 2019. [Google Scholar]
 - Rothman, J.; Mizrahi, T. Balancing Micro and Macro Practice: A Challenge for Social Work. Soc. Work 2014, 59, 91–93. [Google Scholar] [CrossRef]
 - Dominelli, L. Social Work in a Globalising World; Polity Press: Cambridge, UK, 2010. [Google Scholar]
 - Hasenfeld, Y.; Garrow, E.E. Nonprofit Human-Service Organizations, Social Rights, and Advocacy in a Neoliberal Welfare State. Soc. Serv. Rev. 2012, 86, 295–322. [Google Scholar] [CrossRef]
 - Hyslop, I. Neoliberalism and social work identity. Eur. J. Soc. Work. 2018, 21, 20–31. [Google Scholar] [CrossRef]
 - Kivel, P. Social service or social change? In INCITE! Women of Color against Violence (ed) The Revolution will Not Be Funded: Beyond the Non-Profit Industrial Complex; South End Press: Cambridge, MA, USA, 2007; pp. 129–149. [Google Scholar]
 - Dessel, A.B.; Jacobsen, J.; Levy, D.L.; McCarty-Caplan, D.; Lewis, T.O.; Kaplan, L.E. LGBTQ Topics and Christianity in Social Work: Tackling the Tough Questions. In Social Work & Christianity; American Association of Christians in Social Work (NACSW): Botsford, CT, USA, 2017; Volume 44, Available online: https://efaidnbmnnnibpcajpcglclefindmkaj/http://www.nacsw.org/Publications/SWC/SWC44_1&2.pdf (accessed on 10 October 2022).
 - Burdge, B.J. Bending gender, ending gender: Theoretical foundations for social work practice with the transgender community. Social Work. 2007, 52, 243–250. [Google Scholar] [CrossRef]
 - Hudson, K.D. Toward a Conceptual Framework for Understanding Community Belonging and Well-Being: Insights from a Queer-Mixed Perspective. J. Community Pract. 2015, 23, 27–50. [Google Scholar] [CrossRef]
 - LeFrançois, B.A. Queering child and adolescent mental health services: The subversion of heteronormativity in practice. Child. Soc. 2013, 27, 1–12. [Google Scholar] [CrossRef]
 - Kosciw, J.G.; Greytak, E.A.; Diaz, E.M.; Bartkiewicz, M.J. The 2009 National School Climate Survey: The Experiences of Lesbian, Gay, Bisexual and Transgender Youth in Our Nation’s Schools; GLSEN: New York, NY, USA, 2010. [Google Scholar]
 - Oswald, R.F.; Culton, L.S. Under the rainbow: Rural gay life and its revelenace for family providers. Fam. Relat. 2004, 52, 72–81. [Google Scholar] [CrossRef]
 - Kelleher, C. Minority stress and health: Implications for lesbian, gay, bisexual, transgender, and questioning (LGBTQ) young people. Couns. Psychol. Q. 2009, 22, 373–379. [Google Scholar] [CrossRef]
 - Birkett, M.; Newcomb, M.E.; Mustanski, B. Does It Get Better? A Longitudinal Analysis of Psychological Distress and Victimization in Lesbian, Gay, Bisexual, Transgender, and Questioning Youth. J. Adolesc. Health 2015, 56, 280–285. [Google Scholar] [CrossRef]
 - Reczek, C. Sexual- and gender-minority families: A 2010 to 2020 decade in reveiw. J. Marriage Fam. 2020, 82, 300–325. [Google Scholar] [CrossRef]
 - Swanson, K.; Gettinger, M. Teachers’ knowledge, attitudes, and supportive behaviors toward LGBT students: Relationship to Gay-Straight Alliances, antibullying policy, and teacher training. J. LGBT Youth 2016, 13, 326–351. [Google Scholar] [CrossRef]
 - Lee, J.G.L.; Chaney, B.H.; Cabacungan, A.N. Measuring Workplace Discrimination among Sexual and Gender Minority Workers. Health Behav. Policy Rev. 2019, 6, 597–604. [Google Scholar] [CrossRef]
 - Mankowski, M. Aging LGBT Military Service Members and Veterans. Annu. Rev. Gerontol. Geriatr. 2017, 37, 111–125. [Google Scholar] [CrossRef]
 - Mansh, M.; Garcia, G.; Lunn, M.R. From patitnets to providers: Changing the culture in medicine toward sexual and gender minotrities. Acad. Med. 2015, 90, 574–580. [Google Scholar] [CrossRef]
 - Sowe, B.J.; Taylor, A.J.; Brown, J. Religious anti-gay prejudice as a predictor of mental health, abuse, and substance use. Am. J. Orthopsychiatry 2017, 87, 690–703. [Google Scholar] [CrossRef]
 - Bragg, J.; Nay, E.; Miller-Cribbs, J.; Howell, D.; Hellman, C. Exploring the influence of community and school climates on suicide attempts among LGB-Q 9th to 12th grade students. Int. J. Arts Humanit. Soc. Sci. 2022, 3, 21–23. [Google Scholar]
 - Horner, S.; Asher, Y.; Fireman, G.D. The impact and response to electronic bullying and traditional bullying among adolescents. Comput. Hum. Behav. 2015, 49, 288–295. [Google Scholar] [CrossRef]
 - Schneider, S.K.; O’Donnell, L.; Stueve, A.; Coulter, R.W.S. Cyberbullying, School Bullying, and Psychological Distress: A Regional Census of High School Students. Am. J. Public Health 2012, 102, 171–177. [Google Scholar] [CrossRef]
 - Brennan-Ing, M.; Seidel, L.; Larson, B.; Karpiak, S.E. Social Care Networks and Older LGBT Adults: Challenges for the Future. J. Homosex. 2013, 61, 21–52. [Google Scholar] [CrossRef]
 - Spade, D. Mutilating gender. In The Transgender Studies Reader; Stryker, S., Whittle, S., Eds.; Routledge: New York, NY, USA, 2006; pp. 315–332. [Google Scholar]
 - Gonzalez, C.A.; Gallego, J.D.; Bockting, W.O. Demographic Characteristics, Components of Sexuality and Gender, and Minority Stress and Their Associations to Excessive Alcohol, Cannabis, and Illicit (Noncannabis) Drug Use Among a Large Sample of Transgender People in the United States. J. Prim. Prev. 2017, 38, 419–445. [Google Scholar] [CrossRef]
 - Namaste, V. Invisible Lives: The Erasure of Transsexual and Transgendered People; University of Chicago Press: Chicago, IL, USA, 2000. [Google Scholar]
 - McElroy, J.A.; Wintemberg, J.J.; Cronk, N.J.; Everett, K.D. The association of resilience, perceived stress and predictors of depressive symptoms in sexual and gender minority youths and adults. Psychol. Sex. 2015, 7, 116–130. [Google Scholar] [CrossRef]
 - Spade, D. Normal Life: Administrative Violence, Critical Trans Politics, and the Limits of the Law; Duke University Press: Durham, NC, USA, 2015. [Google Scholar]
 - Leblanc, A.J.; Frost, D.; Wight, R.G. Minority Stress and Stress Proliferation Among Same-Sex and Other Marginalized Couples. J. Marriage Fam. 2015, 77, 40–59. [Google Scholar] [CrossRef]
 - Rosario, M.; Schrimshaw, E.; Hunter, J. A Model of Sexual Risk Behaviors Among Young Gay and Bisexual Men: Longitudinal Associations of Mental Health, Substance Abuse, Sexual Abuse, and the Coming-Out Process. AIDS Educ. Prev. 2006, 18, 444–460. [Google Scholar] [CrossRef]
 - Willis, P. “Queer eye” for social work: Rethinking pedagogy and practice with same-sex attracted young people. Aust. Social Work. 2007, 60, 181–196. [Google Scholar] [CrossRef]
 - Heck, N.C.; Flentje, A.; Cochran, B.N. Offsetting risks: High school gay-straight alliances and lesbian, gay, bisexual, and transgender (LGBT) youth. Psychol. Sex. Orientat. Gend. Divers. 2013, 1, 81–90. [Google Scholar] [CrossRef]
 - Lepischak, B. Building community for Toronto’s lesbian, gay, bisexual, and transgender youth. J. Gay Lesbian Soc. Serv. 2004, 16, 81–98. [Google Scholar] [CrossRef]
 - Lelutiu-Weinberger, C.; Pachankis, J.E. Acceptability and Preliminary Efficacy of a Lesbian, Gay, Bisexual, and Transgender-Affirmative Mental Health Practice Training in a Highly Stigmatizing National Context. LGBT Health 2017, 4, 360–370. [Google Scholar] [CrossRef] [PubMed]
 - Byers, D.S.; Vider, S.; Smith, A. Clinical activism in community-based practice: The case of LGBT affirmative care at the Eromin Center, Philadelphia, 1973–1984. Am. Psychol. 2019, 74, 868–881. [Google Scholar] [CrossRef]
 - McPhail, B.A. Questioning gender and sexuality binaries: What queer theorists, transgendered individuals, and sex researchers can teach social work. J. Gay Lesbian Soc. Serv. 2004, 17, 3–21. [Google Scholar] [CrossRef]
 - Barringer, M.N. Lesbian, Gay, and Bisexual Individuals’ Perceptions of American Religious Traditions. J. Homosex. 2019, 67, 1173–1196. [Google Scholar] [CrossRef]
 - Lease, S.H.; Horne, S.G.; Noffsinger-Frazier, N. Affirming Faith Experiences and Psychological Health for Caucasian Lesbian, Gay, and Bisexual Individuals. J. Couns. Psychol. 2005, 52, 378–388. [Google Scholar] [CrossRef]
 - Snyder, C.R. The Handbook of Hope: Theory, Measures, and Applications; Academic Press: Cambridge, MA, USA, 2000. [Google Scholar]
 - Gwinn, C.; Hellman, C. Hope Rising: How the Science of Hope Can Change Your Life; Morgan James Publishing: New York, NY, USA, 2019. [Google Scholar]
 - Diener, E.; Wirtz, D.; Biswas-Diener, R.; Tov, W.; Kim-Prieto, C.; Choi, D.; Oishi, S. New measures of well-being. In Social Indicators Research Series; Springer: Berlin/Heidelberg, Germany, 2009; Volume 39. [Google Scholar] [CrossRef]
 - Munoz, R.T.; Brady, S.; Brown, V. The psychology of resilience: A model of the relationship of locus of control to hope among survivors of intimate partner violence. Traumatology 2017, 23, 102–111. [Google Scholar] [CrossRef]
 - Bragg, J.E. The need for more inclusive measures of sexuality within social work research: Addressing the erasure of sexual and gender minority populations. J. Ethn. Cult. Divers. Soc. Work 2020, 30, 482–499. [Google Scholar] [CrossRef]
 - Bragg, J.E.; Havig, K.; Munoz, R.T.; Gordon, J. Capturing the complexity of sexual identity: Better data for more inclusive social work research. Int. J. Arts Sci. 2017, 10, 527–534. [Google Scholar]
 - Zimet, G.D.; Dahlem, N.W.; Zimet, S.G.; Farely, G.K. The multidimensional scale of perceived social support. J. Personal. Assess. 1988, 52, 30–41. [Google Scholar] [CrossRef]
 - Stanley, M.A.; Beck, J.G.; Zebb, B.J. Psychometric properties of the MSPSS in older adults. Aging Ment. Health 1998, 2, 186–193. [Google Scholar] [CrossRef]
 - Herrero, J.; Gracia, E. Measuring perceived community support: Factorial structure, longitudinal invariance, and predictive validity of the PCSQ (perceived community support questionnaire). J. Community Psychol. 2007, 35, 197–217. [Google Scholar] [CrossRef]
 - Snyder, C.R.; Harris, C.; Anderson, J.R.; Holleran, S.A.; Irving, L.M.; Sigmon, S.T.; Yoshinobu, L.; Gibb, J.; Langelle, C.; Harney, P. The will and the ways: Development and validation of an individual-differences measure of hope. J. Personal. Soc. Psychol. 1991, 60, 570–585. [Google Scholar] [CrossRef]
 - Hellman, C.M.; Pittman, M.K.; Munoz, R.T. The First Twenty Years of the Will and the Ways: An Examination of Score Reliability Distribution on Snyder’s Dispositional Hope Scale. J. Happiness Stud. 2012, 14, 723–729. [Google Scholar] [CrossRef]
 - Arbuckle, J.L. AMOS, version 26; IBM SPSS: Chicago, IL, USA, 2019. [Google Scholar]
 - IBM Corp. IBM SPSS Statistics for Windows, version 26; IBM SPSS: Chicago, IL, USA, 2019. [Google Scholar]
 - Bollen, K.A. Structural Equations with Latent Variables, 1st ed.; Wiley: Hoboken, NJ, USA, 1989. [Google Scholar]
 - Hu, L.-t.; Bentler, P.M. Fit indices in covariance structure modeling: Sensitivity to underparameterized model misspecification. Psychol. Methods 1998, 3, 424–453. [Google Scholar] [CrossRef]
 - Zhao, X.; Lynch, J.G., Jr.; Chen, Q. Reconsidering Baron and Kenny: Myths and Truths about Mediation Analysis. J. Consum. Res. 2010, 37, 197–206. [Google Scholar] [CrossRef]
 - Snyder, C.R. Hope Theory: Rainbows in the Mind. Psychol. Inq. 2002, 13, 249–275. [Google Scholar] [CrossRef]
 - Meyer, I.H.; Wilson, B.D.M.; O’Neill, K. LGBTQ People in the US: Select Findings from the Generations and TransPop Studies; The Williams Institute: Los Angeles, CA, USA, 2021. [Google Scholar]
 - Jones, T. Improving Services for Transgender and Gender Variant Youth: Research, Policy and Practice for Health and Social Care Professionals; Jessica Kingsley Publishers: London, UK, 2019. [Google Scholar]
 - Israel, T.; Willging, C.E.; Ley, D. Development and evaluation of training for rural LGBTQ mental health peer advocates. J. Rural Ment. Health 2016, 40, 40–62. [Google Scholar] [CrossRef]
 - Popper, K.R. The Logic of Scientific Theory; Routledge: London, UK, 1959. [Google Scholar]
 - Hayes, A.F. Introduction to Mediation, Moderation, and Conditional Process Analysis: A Regression-Based Approach, 1st ed.; The Guilford Press: New York, NY, USA, 2013. [Google Scholar]
 - Liu, R.T.; Mustanski, B. Suicidal Ideation and Self-Harm in Lesbian, Gay, Bisexual, and Transgender Youth. Am. J. Prev. Med. 2012, 42, 221–228. [Google Scholar] [CrossRef]
 - Doyle, L.; Gough, I. A theory of human needs. Crit. Soc. Policy 1984, 4, 6–38. [Google Scholar] [CrossRef]
 - Maslow, A. Towards a Psychology of Being; Simon & Schuster: New York, NY, USA, 2013. [Google Scholar]
 - Young, J.A.; McLeod, D.A.; Brady, S.R. The ethics challenge: 21st century social work education, social media, and digital literacies. J. Soc. Work. Values Ethics 2018, 15, 13–22. Available online: http://jswve.org/download/15-1/15-1-Articles/13-The-Ethics-Challenge-15-1.pdf (accessed on 10 October 2022).
 - Brady, S.R.; Pharris, A.B.; Pharris, Z.D.O. Building Community-Engaged Practicum Units through Anchor Institutions: The Case of Southside Initiative. J. Community Pract. 2020, 28, 234–244. [Google Scholar] [CrossRef]
 - Gutiérrez, L.M.; Gant, L.; Brady, S.R. Using Arts and Culture for Community Development in the USA. In Community Organising against Racism: ‘Race’, Ethnicity and Community Development; Policy Press: Bristol, UK, 2017; pp. 257–277. [Google Scholar]
 - Craig, S.L.; McInroy, L.; McCready, L.T.; Alaggia, R. Media: A Catalyst for Resilience in Lesbian, Gay, Bisexual, Transgender, and Queer Youth. J. LGBT Youth 2015, 12, 254–275. [Google Scholar] [CrossRef]
 - Reisch, M. Why Macro Practice Matters. Hum. Serv. Organ. Manag. Leadersh. Gov. 2016, 41, 6–9. [Google Scholar] [CrossRef]
 


| Variable | N (%) | 
|---|---|
| Family of Origin | |
| White/Caucasian | 441 (75) | 
| Hispanic | 19 (3) | 
| Black/African-American | 18 (3) | 
| Asian | 22 (4) | 
| American Indian | 10 (2) | 
| Middle Eastern/North African | 3 (1) | 
| Other (Please Specify) | 12 (2) | 
| Multiple Selected | 61 (10) | 
| Sex | |
| Male | 124 (21) | 
| Female | 461 (79) | 
| Intersex | 1 (0) | 
| Sexuality | |
| Cisgender/Exclusively Heterosexual | 227 (39) | 
| Sexual and Gender Minority | 359 (61) | 
| Age | |
| Minimum | 16 | 
| Maximum | 78 | 
| Mean (SD) | 36.25 (sd = 13.25) | 
| Mean | SD | 1 | 2 | 3 | 4 | 5 | 6 | 7 | 8 | 9 | 10 | 11 | 12 | 13 | |
|---|---|---|---|---|---|---|---|---|---|---|---|---|---|---|---|
| 1. MSPSS | 65.52 | 14.89 | – | ||||||||||||
| 2. MSPSS—Fam | 20.67 | 6.29 | 0.826 * | – | |||||||||||
| 3. MSPSS—Fr | 21.87 | 50.36 | 0.839 * | 0.555 * | – | ||||||||||
| 4. MSPSS—SO | 22.98 | 6.23 | 0.834 * | 0.486 * | 0.583 * | – | |||||||||
| 5. PCSQ | 46.11 | 8.41 | 0.608 * | 0.481 * | 0.590 * | 0.460 * | – | ||||||||
| 6. PCSQ—CI | 12.85 | 2.47 | 0.503 * | 0.409 * | 0.483 * | 0.375 * | 0.810 * | – | |||||||
| 7. PCSQ—CO | 17.75 | 3.99 | 0.629 * | 0.502 * | 0.604 * | 0.478 * | 0.836 * | 0.573 * | – | ||||||
| 8. PCSQ—CP | 15.51 | 3.78 | 0.358 * | 0.273 * | 0.358 * | 0.274 * | 0.812 * | 0.543 * | 0.428 * | – | |||||
| 9. Positive SI | 111.63 | 21.08 | 0.949 * | 0.775 * | 0.827 * | 0.772 * | 0.828 * | 0.679 * | 0.778 * | 0.577 * | – | ||||
| 10. Hope | 50.58 | 9.24 | 0.560 * | 0.465 * | 0.480 * | 0.456 * | 0.590 * | 0.472 * | 0.565 * | 0.407 * | 0.631 * | – | |||
| 11. Hope—A | 25.05 | 5.38 | 0.571 * | 0.473 * | 0.487 * | 0.468 * | 0.584 * | 0.478 * | 0.572 * | 0.382 * | 0.636 * | 0.941 * | – | ||
| 12. Hope—P | 25.53 | 4.56 | 0.462 * | 0.384 * | 0.398 * | 0.373 * | 0.507 * | 0.393 * | 0.470 * | 0.374 | 0.528 * | 0.917 * | 0.727 * | – | |
| 13. Flourishing | 45.8 | 8.09 | 0.665 * | 0.536 * | 0.586 * | 0.543 | 0.636 * | 0.539 * | 0.607 * | 0.421 * | 0.723 * | 0.762 * | 0.784 * | 0.619 * | – | 
| Positive Social Institutions | Hope | R2 | |
|---|---|---|---|
| Direct | |||
| Hope | 0.873 * | 0.762 * | |
| (0.772, 0.954) | [0.596, 0.909] | ||
| Flourishing | 0.154 | 0.671 * | |
| (−0.252, 0.602) | [0.303, 1.019] | ||
| Indirect | |||
| Flourishing | 0.586 * | ||
| (0.318, 1.004) | |||
| Total | |||
| Hope | 0.873 * | ||
| (0.772, 0.954) | |||
| Flourishing | 0.740 * | 0.654 * | |
| (0.499, 0.884) | [0.375, 0.843] | 
| Positive Social Institutions | Hope | R2 | |
|---|---|---|---|
| Direct | |||
| Hope | 0.718 * | 0.516 * | |
| (0.653, 0.779) | [0.426, 0.606] | ||
| Flourishing | 0.382 * | 0.615 * | |
| (0.239, 0.522) | [0.481, 739] | ||
| Indirect | |||
| Flourishing | 0.441 * | ||
| (0.351, 544) | |||
| Total | |||
| Hope | 0.718 * | ||
| (0.653, 0.779) | |||
| Flourishing | 0.823 * | 0.861 * | |
| (0.751, 0.882) | [0.803, 0.907] | 
Publisher’s Note: MDPI stays neutral with regard to jurisdictional claims in published maps and institutional affiliations.  | 
© 2022 by the authors. Licensee MDPI, Basel, Switzerland. This article is an open access article distributed under the terms and conditions of the Creative Commons Attribution (CC BY) license (https://creativecommons.org/licenses/by/4.0/).
Share and Cite
Bragg, J.E.; Brady, S.R.; Howell, D. The Role of Positive Social Institutions in Promoting Hope and Flourishing among Sexual and Gender Minorities: A Multi-Group Analysis. Youth 2022, 2, 654-667. https://doi.org/10.3390/youth2040046
Bragg JE, Brady SR, Howell D. The Role of Positive Social Institutions in Promoting Hope and Flourishing among Sexual and Gender Minorities: A Multi-Group Analysis. Youth. 2022; 2(4):654-667. https://doi.org/10.3390/youth2040046
Chicago/Turabian StyleBragg, Jedediah E., Shane R. Brady, and Daniel Howell. 2022. "The Role of Positive Social Institutions in Promoting Hope and Flourishing among Sexual and Gender Minorities: A Multi-Group Analysis" Youth 2, no. 4: 654-667. https://doi.org/10.3390/youth2040046
APA StyleBragg, J. E., Brady, S. R., & Howell, D. (2022). The Role of Positive Social Institutions in Promoting Hope and Flourishing among Sexual and Gender Minorities: A Multi-Group Analysis. Youth, 2(4), 654-667. https://doi.org/10.3390/youth2040046
        
